Tunnelsikkerhet
Publisert: 13. august 2012
Oppdatert: 18. mars 2025
1 Innledning
Dette kapittelet omhandler tunnelsikkerhet med hovedfokus på rullende materiell og status i Norge, risikobetraktninger for jernbanetunneler og statistikk over jernbaneulykker og da særlig relatert til tunnel.
2 Forskrifter og krav
Dagens forskrifter og krav gir vesentlig strengere krav både når det gjelder infrastruktur og rullende materiell, enn det som i stor grad har vært vanlig for eldre tunneler og togmateriell. EU har vedtatt en rekke tekniske spesifikasjoner for interoperabilitet (driftskompatibilitet) for å sikre samtrafikkevnen til de europeiske jernbaner. En av disse TSI-ene omhandler sikkerhet i jernbanetunneler. Tunneleiere og lokale myndigheter ønsket ett dokument for å ivareta tunnelsikkerhet og samtidig ivareta samtrafikk gjennom å tillate fri bevegelse av tog over landegrensene. I 2008 ble TSI SRT (Technical Specification for Interoperability – Safety in Railway Tunnnels) vedtatt, og viser tydelig hvordan sikkerhetstiltak i tunneler er fordelt på fem ulike delsystem:
- infrastruktur
- energi
- rullende materiell
- styring, kontroll og signal
- drift og trafikkstyring
En beskrivelse av sikkerhetstiltakene for hvert av delsystemene er gitt i kap. 7 i Bane NORs Veileder for sikkerhet i jernbanetunneler.
2.1 Krav til infrastruktur og energi
TSI SRT stiller følgende krav til delsystem infrastruktur:
- Ingen adgang for uvedkommende til nødutganger og tekniske rom
- Motstandsdyktighet mot brann i jernbanetunnelstrukturer
- Byggematerialets branntekniske egenskaper
- Branndeteksjon i tekniske rom
- Tilgang til sikkert område
- Kommunikasjonsmidler i sikre områder
- Nødbelysning langs rømningsveier
- Rømningsskilt
- Rømningsgangbaner
- Evakuerings- og redningspunkter
- Nødkommunikasjon
- Strømforsyning til redningstjenestene
- Pålitelighet for elektriske anlegg
- Kommunikasjon og belysning ved brytere
Krav i delsystem energi:
- Seksjonering av kontaktledning
- Jording av kontaktledning
2.2 Krav til rullende materiell
For rullende materiell er det innført strenge krav, og det er svært vanskelig å antenne innredningsmaterialer i tog som er brannhemmet i henhold til moderne standarder. I tillegg krever TSI SRT at tog som skal trafikkere tunneler med lengde over 5 km skal tilfredsstille definerte krav for å kunne kjøre ut av tunnel ved brann om bord.
2.2.1 Branntekniske standard for tog (NS-EN 45545)
NS-EN 45545 Jernbane – Brannsikring av jernbanevogner, er oppdelt i sju delpublikasjoner som følger:
- Del 1: Generelt
- Del 2: Krav til materialers og komponenters virkemåte ved brann
- Del 3: Krav til motstand mot brann for brannmurer og -skillevegger
- Del 4: Brannsikkerhetskrav for utforming av rullende materiell
- Del 5: Krav til brannsikring for elektrisk utstyr inklusive utstyr for trolleybusser. sporvogner og magnetsvevebaner
- Del 6: Brannsikring og styringssystemer
- Del 7: Krav til brannsikring av anlegg for brennbare væsker og gasser
Et utdrag fra standarden er gitt under Standard for brannsikring av jernbanevogner for hver av de sju delstandardene.
2.2.2 Brannteknisk status for rullende materiell i Norge i dag og i framtida
Hovedmateriellet i framtidig trafikk i Østlandsområdet blir de nye Flirt-togene som er under leveranse fra Stadler Bussnang i Sveits. Norske tog får i løpet av de nærmeste år levert 50 nye togsett (24 regiontog [Type 74] og 26 lokaltog [Type 75])
- Type 74 (regiontog) har seter for 264 passasjerer
- Type 75 (lokaltog) har seter for 295 passasjerer
I tillegg har Norske tog opsjon på bestilling av ytterligere 100 Flirt-tog.
De nye Flirt-togene er bygd i henhold til brannsikkerhetskrav i EN-45545 1–7 og tilfredsstiller kravene til kategori B tog nevnt i TSI SRT 1.1.3.2., dvs. alle avvik er formelt behandlet. Dette er materiell som tilfredsstiller de strengeste krav for tunneltrafikk.
2.2.2.1 Eksisterende materiell i trafikk
Av eksisterende eldre materiell ser Vy for seg følgende status i de nærmeste år og henholdsvis fram mot 2021 og 2031:
Endringer de nærmeste år:
- Type 70 vil over tid, dvs. etter ferdigstilt Flirtleveranse, forventes kun å gå i innsatstog, dvs. morgen og ettermiddagsrush henholdsvis til og fra Oslo.
- I 2021 forventes følgende materielltyper å være ute av drift:
- 69D-II og 69C-II
- Type 92
- Di 4
- WLAB-2
Følgende av dagens materielltyper forventes å være i drift fra 2021 med levetid minst til 2031:
- Flirt (Type 74 & 75)
- Type 72
- Type 73A & B
- El 18
- Ombygde/oppgraderte Type B5
- Oppgraderte Type B7
- Type 93
De senere år har Vy brukt store midler på totalfornyelse av store deler av eksisterende materiell. Dette gjelder blant annet passasjervogner av Type 5 og Type 7 samt deler av materiellparken av eldre elektriske motorvogner. Ved oppgraderinger av materiell har man fulgt spesifikasjoner i tidligere Trykk 408 som er en norsk utgave av UIC 564-2.
Forskjell mellom Trykk 408 og UIC 564-2 går på følgende:
- Norske tog er halogenfrie mht. kabelisolasjon og andre plastprodukter.
- Termisk isolasjon skal så langt mulig være ikke brennbar.
- Testmetodene ved antenning er noe annerledes (men testmetodene er snarere forskjellige enn at den ene er mer konservativ enn den andre).
Man har bare i liten grad data mht. giftighet i røyk fra branntester av interiør og lignende med unntak av for Type-74 og Type-75.
Indre brannskiller
De fleste materielltyper har endedører mot overgang til nabovogn som har 15 min brannmotstandsevne, dvs. til sammen 30 min. brannmotstandsevne fra en vogn til den neste.
For B7 personvogner: Det er endedører mot yttergang, men disse er ikke branndører med testet brannmotstandsevne. Overganger i yttergang mellom to vogner er generelt uten dører. Internt i vogna er det kun seksjonering mellom himling og yttervogn – dvs at uforbrente branngasser kan ikke spre seg fra en ende av kupeen til en annen over himlingen.
I brannen på Hallingskeid sommeren 2011 sto en av vognene i sin helhet inne i et parti av snøoverbygget som var bygd av betong og var ikke utsatt for ekstern brannpåvirkning. Denne vogna hadde ikke nevneverdig brannskade, dvs. brannen spredde seg ikke gjennom vognskillene mot den vognen som ikke var utsatt for ekstern brann. For beskrivelse av hendelsen, se Hendelse Hallingskeid 16. juni 2011.
Nødutganger
I norske tog har man nødutganger «overalt»:
- Dører kan nødåpnes med mekanisk åpningsinnretning.
- Type 73 har et stort panoramavindu som kan skyves ut og fungere som nødutgang der Flytogets Type 71 har en dør.
- Alt materiell unntatt Type 93 har også glassknusehammere eller slipplister osv. i kupeene.
- Type 93 har vinduer som er limt til vognkassen og man får ikke vekk glasset om det knuses.
Overstyring av nødbrems
Overstyring av nødbrems krever branndeteksjon og kommunikasjon. Dette er installert, eller blir installert, i forbindelse med pågående prosjekter på de fleste tog. Tog med lokomotiv og vogner vil ikke ta dette i bruk før alt materiell er klargjort for dette å få lik operativ prosedyre på alle tog med lokomotiv og vogner.
Innen 2014 skal man ha dette på alt materiell, med unntak av Type 92 og 69 (69C-II har) som uansett vil tas ut av drift innen 2021.
Løsing av bremser etter nødbremsing
Ved spenningsløs kontaktledning: På grunn av små forrådsbeholdere i trykkluftsystemet på Type 73 kan det være problemer å få løst ut bremser etter nødbremsing på Type 73 når kompressor ikke er i drift og hele bremse-ledningen er tømt for trykkluft. Dette er ikke et generelt problem for andre NSBs tog.
Ved nødbremsaktivering fra publikumsarealer: For tog som ikke har system for nødbremsoverstyring kan en løsing av trykkluftbremser som er blitt aktivert gjennom nødbremsehåndtak i publikumsarealer være et problem som forsinker videre ferd, slik det er vist ved enkelte ulykkeshendelser deriblant Hirschengrabenulykken.
2.2.2.2 Flytoget
Flytogets materiell Type 71 er i stor grad likt med Type 73 og ble levert over samme lest, selv om det er noen mindre forskjeller, spesielt med hensyn til antall dører hvor Type 71 har 2 dører per vogn mens Type 73 har kun en dør per vogn.
2.2.3 Oppsummering av status for norske tog
På fornyet materiell er det stort sett gjennomført en intern totalfornyelse av alt av innredning og bekledning hvor brannhemmende materialer er brukt. Dette materiellet skiller seg derfor ikke vesentlig fra de krav som stilles i TSI SRT samt TSI Loc & Pas, eller kravene i EN 45545 1–7. Forskjellen på gamle og nye tog i forhold til TSI-krav for kategori B går først og fremst på tilfredsstillelse av spesielle krav for å ivareta evnen til å kjøre ut av tunnelen – ikke brannutviklingskurven i seg selv, men selv uten formell oppfyllelse av kategori B krav i TSI vil det normalt være god framdriftsevne ved de fleste branntilløp.
En kan derfor konkludere at for tog som skal være i drift fra 2016 og utover, holder innredning og innerbekledning i dagens norske persontog god brannsikkerhetsstandard. De eldre togene er blitt oppgradert med brannhemmende materialer og det er ikke forventet stor forskjell i brannutvikling i en brann i et nytt eller et gammelt tog. I erfarte branner/branntilløp har man opplevd at stolene ikke har tatt fyr ordentlig, f.eks. på Bratsbergbanen 9.9.2010. Brannutviklingen vil i stor grad være dominert av bagasjemengde. På visse strekninger kan innhold i bagasje også være en utfordring.
2.3 Krav til drift og trafikkstyring
TSI for drift og trafikkstyring (TSI OPE),
Blant kravene her er at det i samarbeid med togoperatører og redningsvesen skal utarbeides beredskapsplaner knyttet til håndtering av situasjoner som:
- Brann i tog
- Evakuering av tog
- Ulykker i tunnel
Overordnet samsvarer dette med de krav brannvernloven og «forebyggendeforskriften» stiller i Norge.
3 Risikoscenarioer
TSI SRT forutsetter at ren "jernbanerisiko" omfattes av egnede tiltak, generelt som følge av de sikkerhetstandarder som får anvendelse i jernbaneindustrien, og styrket av de andre TSI-ene. TSI SRT ser imidlertid også på tiltak som vil kunne oppveie eller redusere vanskeligheter knyttet til evakuerings- eller redningsoperasjoner etter en jernbaneulykke.

Relevante tiltak er identifisert, noe som vil dempe eller i betydelig grad redusere risikoen som oppstår av disse ulykkesscenariene. Tiltakene er kategorisert i fire ulike tiltakskategorier:
- Forebyggende tiltak
- Konsekvensreduserende tiltak
- Tiltak for evakuering
- Tiltak for redning
De fastsatte tiltakene i TSI SRT anses som en respons på følgende tre typer hendelser:
Varme hendelser: Brann, eksplosjon etterfulgt av brann, utslipp av giftig røyk eller gass. Brannen starter i toget. Brannen blir detektert, enten av detektorer i toget eller av personer om bord. Fører av toget blir kjent med problemet, enten automatisk eller via passasjeralarm. Fører er instruert til å handle i forhold til togets egenskaper. Der dette er mulig kjører toget ut av jernbanetunnelen. Dersom toget stanser, blir passasjerene evakuert, rettledet av togpersonalet eller ved selvredning, til et sikkert område.
Kalde hendelser: Kollisjoner, avsporing. De tunnelspesifikke tiltakene dreier seg først og fremst om inn- og utgangsmuligheter som letter evakueringen og redningstjenestenes arbeid. Forskjellen fra «varme» hendelser er at det ikke er noen tidsbegrensing som skyldes et farlig omgivelser på grunn av brann.
Langvarig stans: Langvarig stans er en ikke planlagt stans i en jernbanetunnel med varighet i mer enn 10 minutter, men uten en varm eller kald hendelse. Situasjonen er i seg selv ikke noen trussel mot passasjerer og personale. Den kan imidlertid føre til spontan, ukontrollert evakuering som utsetter folk for farer som finnes i et tunnelmiljø. Det skal treffes tiltak som holder en slik situasjon under kontroll.
Følgende risikoområder omfattes ikke av TSI SRT:
- Helse og sikkerhet for personale som arbeider med vedlikehold av faste anlegg i tunnelen.
- Økonomisk tap som skyldes skade på strukturer og tog, og tap som følge av manglende tilgjengelighet til tunnelen i forbindelse med reparasjoner.
- Uvedkommende besøk i tunnelen via tunnelåpningene.
- Terrorisme, dvs. en bevisst og overlagt handling med sikte på å forårsake ødeleggelse, personskade og tap av menneskeliv.
4 Dimensjonerende brannscenarioer
4.1 Utførte tester
Opp gjennom årene er det blitt foretatt flere storskalaforsøk på brann i tunnel generelt og på brann i tog i tunnel spesielt. Ofte omtalte tester er EUREKA-testene foretatt i Repparfjordtunnelen på 90-tallet, UPTUN-branntestene i Runehamartunnelen på 2000-tallet, og sist METRO-testene foretatt høsten 2011 i Sverige. Disse testene er forskjellige, både i forhold til hva slags kjøretøy man har utført branntesten på, samt hvilke parametere som er blitt variert i testene.
Noen særtrekk ved de forskjellige testene som kan nevnes:
EUREKA-testene i Repparfjord
- Forskjellige typer branntester – trepaller, bil, buss, togvogner osv. Videre omtale av EUREKA-testene i Repparfjord testene dreier seg kun om testene på togmateriell.
- Forskjellige togtyper testet under ellers ganske like forhold (med andre ord forskjellige størrelser på vinduer, forskjellige materiale i hovedkonstruksjonen (stål eller aluminium), forskjellig innredning).
- En av testene (FA3) har høy ventilasjonsrate.
- Alle testene har en viss trekk i tunnelen – men ikke brannventilasjon slik man ofte ser i tunneler i dag (ventilasjons-/trekkhastighet for testene unntatt FA3 er på ca 0.3m/s).
- Tunnelen har et relativt lite tverrsnitt sammenliknet med tunneler som bygges i dag.
- Både CO- og CO2-nivåer ble målt nedstrøms brannen.
- Antennelsesmetode varierer. Det er brukt isoproanol i varierende mengder. I flere av forsøkene har man måttet tenne på om igjen med større mengder isopropanol.
UPTUN-testene i Runehamartunnelen
- Fokus på lastebilbranner – brann i last, snarere enn kjøretøy.
- Ingen branntester utført på togmateriell.
- Enkelte av testene utført med høy ventilasjonshastighet.
Metro-prosjektet i Brunsbergtunnelen
- To forskjellige innredninger i samme type tog undersøkt – gammel innredning med lite bruk av brannhemmere, og ny «state of the art» innredning med brannhemmere. Spesifikt er tak og vegger dekket med aluminimum (med de gamle veggene og takene bak).
- Scenariet man undesøker er ildspåsetting av typen «hærverk» – (ikke «profesjonell» terrorisme), med antennelse ved at en liter brennbar væske (bensin) helles ut og antennes.
- Både CO og CO2-konsentrasjoner ble målt nedstrøms brannen, men ikke publisert per mai 2012.
- Total teoretisk brannlast: Bagasje utgjorde ca. 7,2 GJ.
Av testseriene omtalt over ansees EUREKA-testene og Metro-testene som mest relevante, da man i disse testene har testet togmateriell i tunnel.
I artikler som refererer til EUREKA-eksperimentene er sjelden informasjon om antennelse osv. angitt, så det er derfor foretatt en ny gjennomgang av den opprinnelige rapporten for å finne ut hvilke av eksperimentene som er mest representative. Resultatene fra denne gjennomgangen er oppsummert i følgende tabell.
Tabell 1: Oppsummering av EUREKA-tester
| Navn på test | Beskrivelse | Beskrivelse av togvogn og interiør | Beskrivelse av antennelsesprosedyren | Brannintensitet målt/beregnet | CO og CO2 målt |
|---|---|---|---|---|---|
| F31 | Subway car F3 (steel) | Setene er «latest design in 90es» – tak og liknende er gammelt design. Lav total brannlast(32 GJ) – dvs. vognen var designet for kortdistanse trafikk. Vognen var 13 m lang. | Først forsøkt antent med 0,4 kg isopropanol i setet. Brannen døde ut. Andre forsøk – antennelse med 0,7 kg isopropanol, og en dør åpen. | Brannintensitet ikke målt/beregnet. Maks temperatur i tunneltak målt etter 18 min. | Ja. Forhold mellom CO og CO2 målt i volum prosent ser fra grafen ut til å variere mellom 1:20 og 1:10. |
| F51 | Half Railway Car F5 | Setene er «latest design in 90es». Tak og vegger er umettet polyester glassfiber. Gulv er lineolum på treverk. Vognen var 13 m lang. Total brannlast var 15 GJ. | Antent med 6,2 kg isopropanol. | Brannintensitet ikke målt/beregnet. Maks temperatur i tunneltak målt etter 26 min. | Ja. Forhold mellom CO og CO2 målt i volum prosent ser fra grafen ut til å variere mellom 1:20 og 1:10. |
| F61 | Half Railway Car F6 | Ingen seter? Tak og vegger er PF glassfiber. («future design») Gulv av typen «gammelt», dvs. lineolum på treverk. Vognen var 13 m lang. Total brannlast var 12 GJ. | Først antent med 6,2 kg isopropanol. Andre antenning er med 12,3 kg isopropanol. | Brannintensitet ikke målt/beregnet. Maks temperatur i tunneltak målt etter 8 min på den andre antennelsen. | Ikke rapportert. |
| FA3 | Joined Railway Car F2al og F7 – third ignition | F2al hvor antennelsen har moderne seter, F7 har ikke. I tillegg har man i den tredje antennelsen lagt til mengder med 360 «wood sticks» i F7 (tilsv. at brannlasten representer 60–70 seter istedet for de 36 som er der) og 125 «wood sticks» i F2al. Total brannlast uten woodsticks er 57 GJ, 14,6GJ i F2al og 42,8 GJ i F7. Total lengde er 15 m. | Første og andre antenning fører ikke til overtenning. Det blir brukt 4 brett med isopropanol – men mengden er ikke angitt. Til tredje antenning så legger man til treverk – også rett over antennelseskildene. To antennelseskilder – en på 0,2 kg og en på 0,4 kg isopropanol. | De første 40 minuttene av den tredje antennelsen, er det mindre enn 5 MW. Så vokser intensiteten raskt til 45 MW etter 52 minutter, for så å falle eksponentielt ned til under 5 MW etter 65 minutter. En midling over perioden mellom 45 og 60 minutter ville gi en midlet last over dette kvarteret på ca. 25 MW. I tidsperioden fra 40 til 65 minutter er ventilasjonshastigheten høy, men det er uklart om den er 3–4 m/s eller 6–8 m/s. | Ja. Forhold mellom CO og CO2 målt i volumprosent ser fra grafen ut til å variere mellom 1:20 og 1:10. |
| FS2 | Railway Car F2st second ignition | Moderne tysk ICE vogn (moderne i 90-årene). 26 meter lang, total brannlast 62 GJ. | Første antennelse: 6,2 kg isopropanol. Dør ut etter 18 min uten flash over. Andre antennelse: 12,4 kg isopropanol, legger til 170 «woodsticks» rundt antennelseskilden, et vindu åpent. | Ligger stabilt på en 7–8 MW etter 15 minutter. Øker opp mot 15–20 MW etter 80 minutter. | Ja. Forhold mellom CO og CO2 målt i volum prosent ser fra grafen ut til å variere mellom 1:20 og 1:10. |
| F11 | Railway Car F1 | Total brann last I samsvar med IC standard, brennbarhet og tilsvarende karakteristikker I henhold til «gammelt design». 26 meter lang, total brannlast 77 GJ. | 6,2 kg isopropanol. | De tyske estimatene: Topp på ca. 8 MW etter 25 minutter, deretter stabilt på ca. 5 MW, før en ny topp på ca. 10 MW etter 100 minutter. De svenske estimatene: en topp på ca 13 MW etter 25 minutter, deretter stabilt på ca. 5 MW før en ny topp på ca. 12 MW etter 100 minutter. En midling ville gi en last på ca. 9 MW fra 20 minutter og utover. | |
| F42 | Subway Car F4 (aluminium) Second ignition | Setene er av typen «latest design» (i 92). Resten av interiøret er av typen «gammelt design». 18 meter lang, Total brannlast 41 GJ. | Første antenning er med 0,7 kg isopropanol i to små kontainere. Brannen dør ut etter 20 min uten å ha hatt noen flash over. Andre antenning er ved 6,2 kg isopropanol. | Etter antennelse med 6,2 kg isopropanol skjer brannutviklingen raskt, etter å ha nådd sitt maksimum minsker den raskt: Tysk metode for å fastsette HRR gir maks på 23 MW etter 10 min. Etter 18 minutter er brannen redusert eksponensielt ned til 5 MW, etter 30 minutter under 1 MW. Svensk metode for å fastsette HRR gir maks på 35 MW etter 7 min. Etter 30 minutter er brannen redusert eksponensielt ned til 5 MW, etter 100 min. under 1 MW. En mulig midling ville være å si 20 MW i 30 minutter. | Forholdet mellom CO og CO2 varierer sterkt gjennom brannen. |
Basert på gjennomgangen er det funnet at av EUREKA-testene er test FA3 og FS2 mest representative, da de i større grad enn de andre testene gjenspeiler dagens standarder for materialer osv. Begge testene var brenselskontrollerte, med unntak av en kort periode ca. 80 minutter ut i brannen i FS2.
Man kan argumentere for at testen FA3 ikke skulle vært valgt da deler av vognen er av gammel type og det ble lagt til mye «wood sticks» for å få i gang brannen. Det er allikevel valgt å ta den med da man kan argumentere for at det ekstra treverket representerer bagasje, og antennelsen var i vogndelen med nyere interiør. En annen vektig grunn til å ta den med er at den ble utført med brannventilasjon, i motsetning til de andre togtestene i EUREKA.
I samtlige forsøk var det nødvendig med en viss mengde brennbar væske for å få brannen i gang:
- I FS2 prøver man først å utvikle brannen ved å tenne på 6,4 kg isopropanol. Dette fører ikke til overtenning, men en meget begrenset brann som dør ut av seg selv. I andre forsøk tenner man på 12,3 kg isopropanol – og man får en brannutvikling som er den som er rapportert i artikler for dette caset.
- I FA3 har man først to antennelsesforsøk med 4 samlede bokser med isopropanol (mengde ikke angitt). I det tredje forsøket plasserer man isopropanolen ved to forskjellige lokasjoner – under de tilsatte «woodsticks». Da får man brannutvikling med kun 0,6 kg isopropanol totalt.
- I Test 3 i METRO-prosjektet starter man brannen ved å antenne 1 liter bensin som er sølt ut utover et sete.
4.1.1 Representativt brannforløp
Basert på disse tre testene, som er utført både med og uten ventilasjon i forskjellige størrelser på tunneler, foreslås følgende representative brannforløp (konservativt) ved brann i kupé som leder til full overtenning for tog med moderne innredning i brannhemmende materialer.
0–10 minutter: Lineær økning fra 0 til 5 MW (basert hovedsakelig på test FS2, som har den høyeste brannintensiteten og raskeste utviklingen av de 3 testene i denne tidlige perioden).
For bruk i beregninger foreslås det å bruke en brennverdi på togmaterialet (seter etc.) på 25 MJ/kg. Konservativt foreslås det i evakueringsøyemed å legge til grunn en CO emisjon på 0.2 kg/kg forbrent materiale for denne tidsperioden fra 0 til 40 minutter. Dette er i tråd med 1:10 forholdet mellom CO og CO2 som man ofte så i EUREKA-testene. Det innebærer at man ved 5 MW brann danner 0.04 kg/s av CO.
Konservativt foreslås det å i evakueringsøyemed å legge til grunn en CO emisjon på 0,2 kg/kg forbrent materiale for denne tidsperioden fra 0 til 40 minutter. Dette er i tråd med 1:10 forholdet mellom CO og CO2 som man ofte så i EUREKAtestene.
10–40 minutter: Stabil brann på 5 MW.
40–44 minutter: Brannvekst med 10 MW/minutt opp til 50 MW (Peakverdi er basert på test FA3 og Metrotest 3, men tidspunkt for peak er basert på test FA3).
For denne perioden bør man legge til grunn en lavere emisjon av CO, da man for å få en så høy intensitet sannsynligvis må ha en mer fullstendig forbrenning. Dette punktet bør oppdateres etter at nye resultater fra METRO prosjektet foreligger.
44–60 minutter: Stabil brann på 50 MW.

Kurven viser evakueringsfasen hvor brannintensiteten er inntil 5 MW. 50 MW representerer fullt overtent tog.
Brannutviklingen i den første fasen ansees som et representativt case uavhengig av ventilasjonsrate og størrelse på tunnel. Den første perioden er brannintensiteten så lav, og styrt av de brannhemmende egenskapene til innredningen, at ekstern ventilasjonsrate og størrelse på tunnel antas å ikke ha noen avgjørende betydning.
4.2 Bakgrunn for valg av dimensjonerende brannscenario
De fleste branner i godstog skjer i lokomotivet. Når det oppstår brann i lasten er antennelseskilden ofte et overslag fra kontaktledningen. Dersom kortslutningen blir stående over en lengre periode medfører det permanent utkobling av kontaktledningen. Da kan man risikere at tog blir stående i tunnelen, men mer normalt er det at brann i last i godstog ikke blir oppdaget på lokomotivet før brannen er godt utviklet. På grunn av fare for brannspredning til omgivelsene og verdisikring av rullende materiell og last, bør et brennende godstog stoppes så snart som mulig med tanke på brannslukking, men det vil normalt alltid være bedre å kjøre ut av en tunnel enn å stoppe i tunnelen hvor mulighetene for brannslukking er mye vanskeligere. Så lenge toget ikke stopper er det heller ingen fare for at kontaktledningen brenner av. Om et godstog med brann i lasten til tross for dette skulle stoppe i en tunnel, vil det normalt ikke være persontog i nærheten, og det vil være tid til å evakuere persontoget før godstogbrannen skaper problemer for evakueringen. De fleste branner i forbindelse med framføring av godstog er i lokomotivet, og brannintensiteten er tilsvarende et persontog. Kombinasjonen av en stor godstogbrann med større brannintensitet er vurdert som et svært sjeldent scenario og vil derfor ikke et dimensjonerende evakueringsscenario. Dette er også i henhold til TSI SRT, som beskriver følgende: «Selv om hendelser i jernbanetunneler med flere omkomne er sjeldne, sier det seg selv at det, med svært liten sannsynlighet, kan forekomme hendelser der selv godt utstyrte redningstjenester har begrensede muligheter, for eksempel en større brann der et godstog er involvert.»
Det dimensjonerende brannscenarioet er basert på en brannhendelse initiert av uhell eller ulykke i passasjeravdelingen, anlagt brann for hærverksformål eller teknisk feil i tilknytning til passasjeravdelingen, som kan medføre antennelse og vedlikehold av brann. Ved ekstremt kraftige antennelseskilder kan brannutviklingsforløpet gå raskere enn det som er antydet i dimensjonerende brannintensitetskurve. Ekstreme antenningsscenarier kan være terrorisme. Slike scenarioer vurderes ikke til å være dimensjonerende da de vil kunne være tilnærmet ubegrenset i omfang, og må bekjempes med andre midler.
En høyenergi-kortslutning eller overslag med kontinuerlig lysbue hvor høyspenning ikke kobles ut og slukker lysbuen, er også en hendelse som gir antennelsesenergier som ligger ut over det som det dimensjonerende brannscenarioet er basert på. Her finnes normalt flere vern som vil koble ut strømforsyningen om en slik hendelse skulle oppstå både om bord på toget og i strømforsyningssystemet. Et slikt scenario er imidlertid vurdert som ikke dimensjonerende ut fra at det krever flere samtidige feil og er mindre sannsynlig enn de øvrige brannene.
Kollisjon mellom tog skal forhindres av ATC-systemet eller tilsvarende systemer. En eventuell følgebrann pga. kollisjon mellom to tog enten dette er to persontog eller persontog og godstog er ikke spesifikt vurdert som eget dimensjoneringsgrunnlag. Ved kollisjon mellom to persontog er det kun i en liten andel av hendelsene det oppstår brann, og kombinasjonen kollisjon eller avsporing med etterfølgende brann har lav sannsynlighet på strekninger med høykvalitetsspor og moderne sikkerhetsutrustning mot passering av signaler i stopp.
4.3 Dimensjonerende brannscenario for beredskapsplanlegging
- Jernbanetunneler dimensjoneres for hendelser som har et begrenset og langsomt utviklet brannscenario for branner inntil 5 MW.
- Beredskap dimensjoneres ikke for en fullt overtent brann (50–60 MW) eller tilsiktede uønskede handlinger (terror).
5 Sikkerhetstiltak for tunneler
Arbeidet med å fremme tunnelsikkerheten skjer på fire nivåer:
- Forebygging
- Konsekvensredusering
- Evakuering
- Redning
Det som bidrar mest til sikkerheten er området forebygging, fulgt av konsekvensredusering osv. En viktig egenskap ved jernbaner er at ulykker forebygges ved at trafikken går på skinner og vanligvis kontrolleres og reguleres ved hjelp av et signalsystem. Sikkerhestlagene gir tilsammen et lavt nivå av restrisiko, se figuren under.

6 Risikoanalyser
6.1 Sammenligning av jernbane- og veitunneler
Sammenligninger mellom jernbane- og vegtunneler kan trekkes basert på ulike faktiske ulykker eller andre verst tenkelige situasjoner, men slike sammenligninger er lite egnet da de trafikale situasjonene i de to transportsystemene er svært ulike, og det er dermed stor forskjell på risikomodellene for de to transportsystemene. Toget er sporbundet og togbevegelser er styrt av signalanlegg for å hindre kollisjoner. I tillegg er moderne rullende materiell bygget etter strenge brannforebyggende krav, og ev. evakuering er styrt av ombordpersonale med kompetanse. En (laste)bil utgjør en stor brannbelasting på grunn av drivstoffet, og det finnes ikke en brannbeskyttelsesstandard for motorkjøretøy. Menneskelig svikt er ofte ulykkesårsak (kjøring på sikt, subjektive og uforutsette handlinger). Sannsynligheten for en ulykke med påfølgende brann eller omvendt, som fører til at tunnelen blir blokkert, er betydelig høyere veitunneler enn for jernbanetunneler. Fra et sikkerhetsaspekt ligger styrken til jernbanen i sin evne til å forebygge ulykker på et kvalitativt nivå. Dette er vist i figuren under.

Styrken til jernbanen ligger i forebygging av ulykker. Forebyggende tiltak er generelt de mest kostnadseffektive. Prevention = ulykkesforhindrende tiltak, Mitigation = konsekvensreduserende tiltak, Evacuation = tiltak for å sikre selvevakuering, Rescue = tiltak for å sikre assistert evakuering/redning.
Redningsoperasjoner i tunneler representerer en krevende situasjon for redningstjenester. Mulighetene for redningspersonell til å få tilgang til ulykkesstedet er vanskelig på grunn av sterk varme- og røykutvikling i brannen og begrensede atkomstmuligheter til ulykkesstedet. Det siste problemet er større i veitunneler enn i jernbanetunneler på grunn av vanskelighetene med å rydde unna kjøretøy i og utenfor tunnelen.
Den viktigste årsaken til ulykker i veitrafikken skyldes menneskelig svikt. Kjøring på sikt, mangel på tekniske sikkerhetsinstallasjoner i kjøretøyene, tilstedeværelse av et stort antall antennbare kilder og brennbart materiale, samt mangel på en brannbeskyttelsesstandard for motorkjøretøy, er alle funksjoner som er på plass i jernbanens transportsystem. Tilleggsrisiko grunnet subjektive og uforutsette handlinger av et stort antall individuelle personer er også typisk for veitrafikken. På bakgrunn av disse signifikante forskjellene mellom vei- og jernbanetunneler, er det ikke relevant å overføre ulykkesscenarioer fra vei- til jernbanetunneler.
7 Risiko for ulykker i jernbanetunneler
Risikoen er et uttrykk for frekvensen for at en ulykke inntreffer når et tog kjører gjennom en tunnel, samt konsekvensene av en slik ulykke.
Gjennomgang av ulykkesstatistikk viser at av de ulykker der menneskeliv kan gå tapt, er det tre typer ulykker som også er relevante i tunneler:
- Sammenstøt
- Avsporing
- Brann
Sammenligner man risiko for ulykker med omkomne for de ulike topphendelsene som er definert for jernbane, har brann de siste 30 årene utgjort den laveste risikoen. I denne perioden har risiko for 3. person blitt redusert, mens risikoen for de øvrige topphendelsene har vært mer eller mindre på det samme lave nivået.


Figurene viser utviklingen av omkomne 2010–2021 og fordelingen av alle omkomne i jernbaneulykker i EU-land og Norge i 2021. Totalt omkom det 683 personer. Av disse utgjorde personer drept på planoverganger og i og ved spor 675 personer. Ingen personer omkom på grunn av brann. Kilde: Eurostat(åpnes i ny fane).
7.1 Ulykkesfrekvenser

Figuren viser sammenligning mellom ulykkesfrekvens for åpen linje og tunnel (tall fra 1990–93)
Ulykkesfrekvensen for jernbanetunneler er estimert på bakgrunn av ulykkesstatistikk ved det norske jernbanenettet. Frekvensen er sammenlignet med frekvensen for åpen linje.
7.1.1 Ulykkesfrekvens for sammenstøt
Ulykkesfrekvensen for sammenstøt er lavere i tunnel enn for åpen linje bl.a. pga. følgende forhold:
- Sammenstøt mellom tog og bil ved planoverganger forekommer ikke i tunnel
- Lavere risiko for sammenstøt ved skifting
- Lavere risiko for sammenstøt ved ras
- Lavere risiko for sammenstøt i forbindelse med avsporing
7.1.2 Ulykkesfrekvens for avsporing
Ulykkesfrekvens for avsporing er lavere i tunnel enn for åpen linje bl.a. pga. følgende forhold:
- Jevn skinnetemperatur gir lavere risiko for avsporing som følge av solslyng eller skinnebrudd
- Bedre kurvatur og grunnforhold gir lavere risiko for avsporing som følge av vindskjevheter og sporutvidelser
- Færre sporveksler
- Lavere risiko for ras
TSI SRT 1.1 Teknisk virkeområde, d) angir at risiko knyttet til ren jernbanedrift, som for eksempel avsporing og kollisjon med andre tog, omfattes av generelle jernbanesikkerhetstiltak. Dette tilsier at det normalt ikke stilles spesielle krav til ulykkeslaster for avsporinger og sammenstøt i tunneler.
7.1.3 Ulykkesfrekvens for brann
Ulykkesfrekvensen for brann vil være tilnærmet den samme i tunnel som for åpen linje.
Følgende brannfrekvenser kan legges til grunn for tog i drift i Norge (referanse Oslokorridoren – Grunnfrekvenser brannrisiko, 2016):
- Persontog: 1,5 branner per 100 million togkm, eller 1,5∙10-8/togkm
- Godstog: 2,5 branner per 100 million togkm, eller 2,5∙10-8/togkm
7.2 Sannsynlighetsvurderinger
7.2.1 Brann i persontog

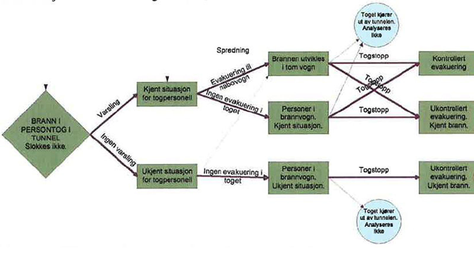
Hendelsestre for brann i persontog der brannen ikke slukkes.
7.2.1.1 Resultateksempler
Basert på de brannfrekvenser, utkjøringssannsynlighetene, og en antagelse om at 25 % av alle stoppende branner i tunneler har potensialet for å bli en alvorlig kupébrann, er sannsynlighet for de ulike brannscenariene for persontog beregnet for noen typiske tunnellengder basert på et trafikknivå på 100 tog per døgn over 350 fulltrafikkdøgn per år.
Oppsummerte inngangsdata blir da:
- Brannfrekvens i nye tunneler med stort hastighetsnivå: 2∙10-8/togkm.
- Andel tog som stopper i tunnel: …
- Andel av branner i stoppende tog med potensiale for full overtenning vs. andre branner: 25 %
- Antall persontog per døgn: 100
- Ekvivalent antall fulle driftsdøgn: 350
| Tunnellengde (km) | Togkm/år | Brannfrekvens pr. 100 år i tunnel | Andel tog som stopper i tunnel | Frekvens over 1000 år i forhold til maks. brannstørrelse | |
|---|---|---|---|---|---|
| Maks. 5 MW | 40–100 MW | ||||
| 2 | 70 000 | 0,14 | 0,05 | 0,05 | 0,016 |
| 5 | 175 000 | 0,35 | 0,09 | 0,24 | 0,08 |
| 10 | 350 000 | 0,7 | 0,17 | 0,87 | 0,29 |
| 15 | 525 000 | 1,05 | 0,24 | 1,9 | 0,63 |
| 20 | 700 000 | 1,4 | 0,31 | 3,3 | 1,1 |
Tallene i tabellen er basert på 100 tog per døgn i tunnelen. For andre trafikknivåer kan tallene skaleres proporsjonalt. Tallene kan ikke brukes for tunneler med stasjon i tunnelen eller like foran tunnelen, eller for tunneler med innkjørsignaler eller andre hovedsignaler som ikke er rene blokksignaler. Tallene bør også brukes med forsiktighet for tunneler med sterk stigning og stor høydeforskjell mellom portaler.
7.2.1.2 Detaljert beregningseksempel for Oslotunnelen
Et eksempel på en sannsynlighetsvurdering for en brann i et persontog i Oslotunnelen er vist nedenfor. Sannsynlighetsvurderingen legger til grunn en brannfrekvens på ca 1,1 x 10-7 per togkm som viser til statistikk for perioden frem til 2008 fra Statens jernbanetilsyn i Norge og Banverket i Sverige. Ut i fra en trafikk på strekningen (ca. 650 tog/døgn, 3,66 kilometer) tilsier dette en brann hvert 10. år i Oslotunnelen.
Frekvensene for evakuering gitt brann er basert på faktorer som:
- om brann/røykutvikling er kjent (eller om tog kjører videre)
- tilgang på brennbart materiale og tennkilder (påvirker om brann sprer seg)
- eksplosjon/røykutvikling (påvirker om brann eller røyk sprer seg)
- trafikkbilde (påvirker behovet for evakuering av andre tog og om tog har fri vei til å kjøre ut)
- om tog kan flyttes eller ikke (påvirker andel av hendelser som krever evakuering)
For disse hendelsene er frekvenser anslått på basis av det tall- og hendelsesmateriale som er tilgjengelig. Frekvensene er anslått som 90 %–10 % (hendelse inntreffer ofte), 70 %–30 % (mer sannsynlig at hendelse inntreffer enn ikke) eller 50 %–50 % (like sannsynlig at hendelse inntreffer som at den ikke inntreffer).
| Hendelse | Varsling | Lokal evakuering | Spredning | Togstopp | Røyk i tunnel | Evakuering | Konsekvens | Sannsynlighet pr. år |
|---|---|---|---|---|---|---|---|---|
| Brann i persontog (0,1 pr. år = hvert 10. år) | Kjent (90 %) | Til nabovogn (90 %) | Brann slukkes (50 %) | Tog kjører ut (100 %) | Ingen evakuering i tunnel | 0,0405 (hvert 25. år) | ||
| Brann utvikles i tom vogn (50 %) | Tog kjører ut (90 %) | Ingen evakuering i tunnel | 0,03645 (hvert 27. år) | |||||
| Tog stopper (10 %) | Lite røyk i tunnelen (70 %) | Kontrollert evakuering (90 %) | Kontrollert evakuering | 0,00255 (hvert 400. år) | ||||
| Reisende tar seg ut selv (10 %) | Personer i spor og kontrollert evakuering | 0,00028 (hvert 3500. år) | ||||||
| Røyk i tunnelen, brann utvikler seg (30 %) | Kontrollert evakuering (70 %) | Kontrollert evakuering med røyk/komplikasjon | 0,00085 (hvert 1200. år) | |||||
| Reisende tar seg ut selv (30 %) | Personer i spor og kontrollert evakuering med røyk/komplikasjon | 0,00036 (hvert 2700. år) | ||||||
| Ingen evakuering i tog (10 %) | Brann slukkes (50 %) | Tog kjører ut (100 %) | Ingen evakuering i tunnel | 0,0045 (hvert 225. år) | ||||
| Brann utvikles i vogn med passasjerer (50 %) | Tog kjører ut (90 %) | Ingen evakuering i tunnel | 0,00405 (hvert 250. år) | |||||
| Tog stopper (10 %) | Røyk i tunnel (50 %) | Kontrollert evakuering (70 %) | Brennende persontog i tunnel. Kontrollert evakuering med røyk/komplikasjon | 0,00016 (hvert 6000. år) | ||||
| Reisende tar seg ut selv (30 %) | Brennende persontog i tunnel. Personer i spor og ukontrollert evakuering med røyk/komplikasjon | 0,00007 (hvert 15000. år) | ||||||
| Røyk i tunnel og brann utvikler seg (50 %) | Kontrollert evakuering (70 %) | Brennende persontog i tunnel. Kontrollert evakuering med røyk/komplikasjon | 0,00016 (hvert 6000. år) | |||||
| Reisende tar seg ut selv (30 %) | Brennende persontog i tunnel. Personer i spor og ukontrollert evakuering med røyk/komplikasjon | 0,00007 (hvert 15000. år) | ||||||
| Ukjent (10 %) | Ingen evakuering i tog (100 %) | Brann utvikles i vogn med passasjerer (100 %) | Tog kjører ut (100 %) | Ingen evakuering i tunnel | 0,01 (hvert 100. år) | |||
7.2.2 Brann i godstog
I den samme tunnelen er det gjort en sannsynlighetsvurdering av brann i et godstog. For godstog er brannfrekvensen (inkludert røykutvikling) langt lavere enn for persontog: 0,07 x 10-7/vognkm. Ut i fra dagens godstogtrafikk i tunnelen (ca. 20 tog i døgnet, 360 døgn/år, 3,66km) tilsier dette en brann hvert 5000 år.
| Hendelse | Varsling | Spredning | Eksplosjon | Togstopp | Evakuering | Konsekvens | Sannsynlighet |
|---|---|---|---|---|---|---|---|
| Brann i lokomotiv (0.00016 pr år) | Kjent (90 %) oppdaget av lokfører | Tog stoppes før eller kjører gjennom tunnel (90 %) | |||||
| Tog stopper (10 %) | Ingen evakuering i tunnel. Øvrige tog ledes ut | ||||||
| Brennende godstog i tunnel. Øvrige tog ledes ut. | |||||||
| Ukjent (10 %) lokfører er satt ut | Tog stopper (100 %) | Ingen evakuering i tunnel. Øvrige tog ledes ut | |||||
| Brann i godsvogn (0.00004 pr år) | Kjent (70 %) observert av lokfører eller meldt togleder | Tog stoppes før eller kjører gjennom tunnel (90 %) | |||||
| Tog stopper (10 %) | Brennende tog i tunnel. Øvrige tog ledes ut. | ||||||
| Ukjent (30 %) | Brann sprer seg ikke (90 %) | Ingen eksplosjon (90 %) | Tog kjører gjennom (90 %) | Ingen evakuering i tunnel | |||
| Tog har stoppet | Andre tog stopper/står | Brennende godsvogner i tunnel. Kontrollert evakuering av andre tog. | 0.000000972 | ||||
| Eksplosjon (10 %) | Tog stopper (100 %) | Andre tog stopper/står | Eksplosjon i tunnel. Kontrollert evakuering av andre tog med røyk/komplikasjon | 0.00000108 | |||
| Brann sprer seg (10 %) | Ingen eksplosjon | Tog kjører gjennom (70 %) | Ingen evakuering i tunnel | ||||
| Tog har stoppet (30 %) | Andre tog stopper/står | Brennende godsvogner i tunnel. Kontrollert evakuering av andre tog med røyk/komplikasjon. | 0.000000588 | ||||
7.3 Konsekvenser av ulykker
Konsekvensene av en ulykke antas å være større dersom ulykken inntreffer når toget er i en tunnel enn på åpen linje, hovedsakelig fordi evakuerings- og redningsforholdene er langt vanskeligere. Estimater for konsekvenser av ulykker på åpen linje er gitt i tabell.
| Tunnelrelevante ulykker på åpen linje | Antall drepte pr. ulykke |
|---|---|
| Sammenstøt | 1,7 |
| Avsporing | 0,2 |
| Brann | 0,05 |
7.3.1 Konsekvenser ved sammenstøt og avsporing
Konsekvensene av sammenstøt/avsporing i tunnel antas å få større omfang enn på åpen linje. Bakgrunnen for dette er todelt. For det første ventes det et større antall drepte og alvorlig skadde. Dette skyldes at skadene på toget antas å bli større, både pga. større hastighet og at ved en ulykke i tunnel må all energien tas opp i lengderetningen.
For det andre kan redningsforholdene i en tunnel føre til at de hardt skadde ikke får hjelp tidsnok og derved dør av skadene. I en alvorlig ulykke antas det vanligvis å være like mange hardt skadde som drepte. Dersom redningsarbeidet tar lang tid, kan dette føre til at noen av de hardt skadde senere dør av skadene. Det er flere årsaker til at redningsarbeidet kan ta lengre tid i tunnel:
- Dersom toget er mer skadet blir det vanskeligere å få hardt skadde fri fra togvraket.
- Redningsmannskapet bruker lengre tid på å ta seg fram til ulykkesstedet.
7.3.2 Konsekvenser ved brann
En togbrann i tunnel kan i verste fall gi svært alvorlige konsekvenser for passasjerer og togpersonell. De fleste branntilløp vil bli oppdaget og slokket før de utvikler seg til å true menneskeliv. Ettersom konsekvensene av branntilløpene vil variere så sterkt avhengig av spredning, røykutvikling, giftighet, evakueringsforløp, etc., kan man systematisere på de ulike slutthendelser av brannen.
- Slutthendelse 1 der brannen slokkes raskt. Det forventes ingen drepte.
- Slutthendelse 2 der toget kan kjøre ut av tunnelen slik at passasjerer og personell kan evakueres på åpen linje. Røyken fra den brennende vognen vil ikke komme inn i andre vogner. Det forventes konsekvenser som for åpen linje, dvs. i snitt 0,05 drepte pr. brann.
- Slutthendelse 3 der toget kommer seg ut av tunnelen der passasjerer og personell kan evakueres. Røyken fra den brennende vognen trekker imidlertid inn i andre vogner og hvis eksponeringstiden er lang nok vil man kunne forvente dødsfall.
- Slutthendelse 4 der umiddelbar slokking har feilet og toget står brennende i tunnelen. Rømningen skjer i motsatt retning av røykutviklingen og det forventes konsekvenser som for åpen linje.
- Slutthendelse 5 der umiddelbar slokking har feilet og toget står brennende i tunnelen. Passasjerer og personell må evakueres gjennom tunnelen. Røyk og varme gjør evakueringen vanskelig.
Slutthendelse 3 og 5 vil gi mest alvorlige konsekvenser ved brann i tog. Det forventes et stort antall omkomne ved slutthendelse 3 i tunneler som er lange og som trafikkeres av vogner uten røyksegregering mellom vognene. Antall omkomne ved slutthendelse 5 forventes å være høyt for tunneler som er lange, som ikke er belyst, og/eller som inneholder ikke flammehemmende frostsikring eller ubeskyttet kabling.
8 Redningstjenestenes rolle
Grunnlaget for sikkerhetsarbeidet ved prosjektering av jernbanetunneler bygger på selvredningsprinsippet, dvs. at ved en eventuell brann i et tog skal passasjerene selv kunne evakuere ut av tunnelen før miljøet i tunnelen blir farlig for passasjerene. Det vil derfor finnes et meget begrenset antall personer igjen i tunnelen i tilfelle en hendelse. Det er å redde disse menneskene ut av tunnelen som er redningstjenestens primære oppgave. Erfaringer viser at slukkeinnsats mot et brennende tog i en tunnel er så risikabelt at det ikke motiverer en røykdykkerinnsats, da risikoen for personskader er alt for stor. Rollen defineres av nasjonale lover og forskrifter.
De tiltak som omhandles av TSI SRT med hensyn til redningsoperasjoner, er basert på antagelsen om at redningstjenester som griper inn ved en ulykke i en jernbanetunnel skal beskytte liv, ikke materielle verdier. TSI SRT fastsetter videre den forventede oppgaven til redningstjenesten for hver ulykkestype:
Det forutsettes at redningstjenestene forventes å,
- i en varm hendelse:
- forsøke å redde personer som ikke selv klarer å nå fram til et sikkert område
- gi førstehjelp til de evakuerte
- bekjempe en brann i den utstrekning dette kreves for å beskytte dem selv og personer som er fanget i ulykken
- lede evakuering fra sikre områder inne i tunnelen og ut i fri luft
- i en kald hendelse:
- gi førstehjelp til personer med kritiske skader
- hjelpe personer som sitter fast
- evakuere personer
Tatt i betraktning at ulykker i jernbanetunneler som involverer flere dødsfall er sjeldne, ligger det i sakens natur at det kan forekomme, men med svært liten sannsynlighet, hendelser som til og med godt utstyrte redningstjenester vil kunne stå maktesløse overfor, for eksempel en større brann som involverer godstog.
Dersom forventningene til redningsmannskapene går utover forutsetningene i TSI-en kan det utløse krav til ytterligere tiltak. Dette skal være basert på en risikovurdering.
8.1 Tiltak for assistert redning i jernbanetunneler
Slike tiltak omtales som beredskapstiltak og skal gjøre det mulig for kommunale redningstjenester eller jernbanevirksomhetene selv å yte assistert redningsinnsats ved eller i en jernbanetunnel ved en ulykke. Slike tiltak kan bestå av faste installasjoner eller mobilt utstyr. Faste installasjoner kan være plassert ved tunnelmunninger, tverrslag, evakuerings- og redningspunkter inne i tunnelen eller fastmontert i tunnelvegg/-tak. Mobile løsninger vil måtte fraktes til tunnelen enten på sporet eller med utrykningskjøretøyer.
Redningstjenesten kan anvende en offensiv strategi (bekjempe brannen) eller en defensiv strategi (ikke bekjempe brannen). Normalt bør man ikke kombinere en offensiv og en defensiv strategi samtidig. Det er fem forskjellige taktiske tilnærminger, brukt enkeltvis eller i kombinasjoner, for å håndtere brannsituasjonen i (jernbane)tunneler. Disse forskjellige taktiske tilnærmingene kan kombineres på forskjellige måter avhengig av valg av strategi ( Mobile Ventilation as a Tactic Resource at Tunnel Fires (pdf)(åpnes i ny fane), Mia Kumm, Mälardalen University & Anders Bergqvist, Stockholm Fire Department 2008).
- Bekjempe brannen inne i tunnelen, med det formål å slukke brannen og redde personer fra toget ut i sikkerhet.
- Hjelpe eller redde personer fra toget inne i tunnelen og ta dem til et sikkert sted.
- Kontrollere luftstrømmen i tunnelen for å tvinge røyken vekk fra evakuerende personer eller for å støtte brannslukkingsoperasjonen.
- Bekjempe brannen fra en sikker posisjon for å redusere konsekvensene av brannen.
- Behandle og ta vare på evakuerende som uten hjelp har reddet seg til et sikkert sted.
I utgangspunktet støtter infrastrukturforvalters tunnelsikkerhetstiltak og jernbaneforetakets beredskapsaktiviteter den andre taktiske tilnærmingen. Forventningen til redningstjenesten er beskrevet i TSI SRT og er i tråd med den andre og femte taktiske tilnærmingen ev. i kombinasjon med den første taktiske tilnærmingen.
8.1.1 Faste installasjoner
Faste installasjoner kan bestå av:
- tiltak for å sikre forsyning av slukkevann
- tiltak for ventilasjonsstyring
For kravanalyse til nødventilasjonssystem, se Nødventilasjonssystem.
8.1.2 Mobile løsninger
Mobile løsninger kan bestå av:
- droner
- roboter
- mobile vifter
- transportkjøretøyer
- skinnegående brannbiler
- redningstog
8.1.2.1 Droner
Droner kan benyttes for brann- og redningspersonell i tunneler hvor mannskap ikke kan gå inn. En drone kan fly inn i et eksplosivt hydrokarbonmiljø uten satellittdekning og gi oversikt over situasjonen inne i tunnelen fra sikkert sted på utsiden av tunnelen.

Roboter
Roboter kan bekjempe brann i jernbanetunneler ved at de kobles til en vannslange som den trekker inn i tunnelen. Roboten kan fjernstyres fra tunnelmunningen. Aksjonsradiusen for en robot vil typisk være 300–500 m.

8.1.2.2 Mobile vifter

8.1.2.3 Transportkjøretøyer

8.1.2.4 Skinnegående brannbiler
Skinnegående brannbiler for innsats i jernbanetunneler er anskaffet for innsats i nyere jernbanetunneler. Typiske eksempler på dette er jernbanetunneler som Diabolotunnelen i Brussel som forbinder linjene Paris/London–Brussel, Brussel–Køln og Brussel–Amsterdam med den internasjonale flyplassen i Brussel. Diabolotunnelen er 2,127 km lang og ble åpnet for trafikk i 2012. Det er anskaffet 2 redningskjøretøyer i forbindelse med Diabolotunnelen fra Rosenbauer.
Disse brannbilene er designet slik at de kan kjøre inn på jernbanesporet ved tunnelportalene på hjul og via en rampe kjøre opp på sporet der jernbaneakslingen så kan senkes ned på skinnegangen. Kjøretøyene kan deretter kjøre på jernbanesporet med hastigheter opp til 40 km/h. Påkjøringsprosessen tar 3 min. og kan både fjernstyres eller styres fra kjøretøyet. Brannbilene er utstyrt med både diselmotor og elektrisk motor.
Brannbilene er utstyrt med brannvann og skum med en slukkekapasitet på 5000 l/min ved 10 bar. Utenfor jernbanetunneler kan brannbilene benyttes på samme måte som tradisjonelle brannbiler. Personellet i de skinnegående brannbilene har oksygen for 3 timers innsats. Personellet kan hele tiden følge situasjonen i tunnelen på monitorer som viser bilder fra de infrarøde kameraene. Se spesifikasjoner for redningskjøretøyene som er anskaffet til Diabolotunnelen i Brussel(åpnes i ny fane).
Av andre jernbanetunneler/jernbanestrekninger som har tilgang på skinnegående brannbiler kan nevnes:
- Severntunnelen
- Bybanen i Bergen

Noen aktuelle leverandører av vei/skinne-gående brannbiler:
- Hilton Kommunal (Tyskland)(åpnes i ny fane)
- Rosenbauer (Tyskland)(åpnes i ny fane)
- G.O.S. Tool & Engineering (England)(åpnes i ny fane)
8.1.2.5 Redningstog

Les nyhetssaken Klart til utrykning 24 timer i døgnet fra 2021.
- Toget består av to tankvogner med slukkeutstyr, en redningsvogn og en utstyrsvogn.
- Inneholder 88 000 liter vann, fire vannkanoner, 2000 liter slukkeskum og 1000 meter med brannslange.
- Trykksatt redningsvogn med tilgang til pusteluft og ekstra oksygen til å etterfylle røykdykkerflasker.
- Redningsvognen er utstyrt med bårer, og har plass til å evakuere inntil 50 personer. Vognen kan kobles av resten av toget og frakte ut passasjerer mens tankvognen kan fortsetter med brannslukking.
- Betjenes 24 timer i døgnet av to lokførere. Én er ansvarlig for å kjøre toget, og den andre føreren skal bistå hjelpemannskaper med betjening av utstyret i toget.
- Toget har fast base på Oslo S.
9 Statistikk vedrørende jernbaneulykker
Eurostat er EUs offisielle statistikkorgan, hvor man kan trekke ut ulike typer statistisk informasjon over trafikknivå, transportarbeid og ulike typer ulykker på jernbane i Europa (EU-27), Norge, Storbritannia, Sveits og en del kandidatland. Datamaterialet i databasen går i hovedsak tilbake til 2004, men det er publisert forskjellig statistikkmateriale som går lenger tilbake på en visse områder. Eurostat får sitt materiale fra nasjonale organisasjoner. Ut fra det statistikkmaterialet som eksisterer synes generelt brannulykker i tog å være sjeldne og konsekvensene er stort sett begrensede. Det synes heller ikke å være noen markert forskjell med hensyn til brannhendelser i og utenfor tunnel.
Ifølge Eurostat ble det ved jernbaner i EU-27, i perioden 2014–2023, produsert ca. 4,0x1012 passasjerkm persontransport med tog per år. I samme periode er det i ulykkesstatistikken rapportert 8503 dødsfall knyttet til jernbanene i Europa, hvorav 217 er passasjerer og 282 er jernbaneansatte. Langt de fleste omkommer i påkjørsler på planoverganger eller andre påkjørsler langs og i sporet.
Figuren under viser oversikt over ulykker i perioden 2010–2023. I 2023 var det 1567 jernbaneulykker i EU-27. Totalt omkom 841 personer i disse ulykkene, og 569 ble skadet. Antall ulykker i EU-27 har gradvis blitt redusert, og fra 2010–2023 har det vært en nedgang på 29,7 %. Tallene i 2020 og 2021 er påvirket av pandemien.

9.1 Branner i persontog, godstog og tunneler i Norge
Branner i tog i EU-27 har i perioden 2014–2023 forårsaket tre dødsfall og 12 skadde.
Med ovennevnte trafikktall og ulykkestall er den historiske dødsrisikoen pga. brann i tog i perioden 2014–2023 i Europa 5,0x10-13 dødsfall per passasjerkm. Det er ingen ting som tyder på at den er vesentlig forskjellig ved kjøring i tunnel enn utenfor tunnel, og dette er kun ca. 3 ‰ bidrag til erfart risiko for togreisende og togpersonale i perioden 2014–2023, eller 2,1x10-4 bidrag til erfart risiko for dødsfall for personer i toget og på linjen (3.person) i perioden 2014–2023.
I forbindelse med utviklingen av et teknisk regelverk for jernbanetunneler ble det gjort en gjennomgang av alle rapporterte brann- og røykutviklingshendelser på tog i Norge for perioden 1976–1992. Oversikten omfattet i alt ca. 80 hendelser, dvs. en årlig frekvens på 5. 61 av disse var klassifisert som branner, de øvrige som røykutvikling/tilløp til brann. En av brannene krevde 4 menneskeliv (Sørlandsbanen 1982, påsatt brann i sovekupe). Se Brann- og røykutvikling i norske tog i perioden 1976–1992.
I perioden 2017–2022 er det registrert 35 hendelser i DBSs database BRIS som dekker alle utrykninger som er foretatt av brannvesenet i forbindelse med røykutvikling og brann i tog. Av disse var 28 røyk- og varmeutvikling og 7 branner. 7 av disse hendelsene resulterte i kontrollert evakuering av passasjerer, i hovedsak ved plattform på nærmeste stasjon. Av de 7 brannene var 4 i eldre godstogslok (EL 14), 2 i batteripakker i motorvognsett og 1 i kaffemaskin på hensatt tog.
Tar man med oversikt over branner i tog i perioden 2000–2014 der det ble identifisert 21 rapporterte hendelser om røykutvikling og brann, er det rimelig å legge til grunn en årlig brannfrekvens i persontog i trafikk på 1 brann. Faren for utvikling av brann i et togsett er først og fremst en funksjon av driftstid, og ved økt hastighet vil brannrisikoen per togkm gå ned. For nye tunneler med økt hastighetsstandard til minimum 160–200 km/h kan derfor brannfrekvensen halveres til 2x10-8 per togkm for å ta høyde for en vesentlig større toghastighet gjennom nye tunneler enn hva som er gjennomsnittet på dagens norske banenett. Det var kun brannen ved Valeseter i 2010 som kan sies å ha betydelig alvorlighet hvor det ble store materielle skader, men hvor det ikke var noen personskade. Personskade var det heller ikke i noen av de andre brannene.
Etter at togene har blitt bygget og oppgradert etter standarden NS-EN 45545, har både frekvens og alvorlighetsgrad på branner i tog gått markant ned.
9.1.1 Ulykkesstatistikk
På siden ulykkesstatistikk får du en oversikt over:
- hendelser fra DSBs database BRIS: Registrerte utrykninger til hendelser klassifisert som brann fra 2017
- branner i persontog i Norge fra og med 2000
- branner i godstog i Norge fra og med 2000
- branner i og ved tunnelutrustning i Norge fra og med 2008
- branner i ras- og snøoverbygg i Norge fra og med 2010
- storulykker (mer enn 50 drepte) på jernbane i hele verden siden 1970
- jernbanetunnelulykker i verden siden 1990
Det framføres ofte at tunneler har et storulykkespotensial som ikke finnes utenfor tunneler. Sisen 1970 har det på verdensbasis skjedd 94 storulykker (> 50 døde). Av disse har 7 skjedd innenfor den transeuropeiske jernbane (EU + Norge, Sveits og Storbritannia). Kun en av storulykkene fant sted i tunnel eller på underjordisk stasjon. Denne tunnelulykken var ikke en brannulykke eller involverte branner. Av de totalt 94 ulykkene hadde 43 mer enn 100 døde hvorav den ene tunnelulykken. Ut fra denne ulykkesregistreringen synes det ikke som tunnelulykker er særlig representert blant alvorlige jernbaneulykker. 3 av storulykkene skyldtes brann om bord i tog, men ingen av disse er relevante for norske forhold. De fleste storulykkene har vært sammenstøt mellom tog og avsporinger. Mange av disse har imidlertid skjedd på jernbanestrekninger som har andre sikkerhets- og trafikkregler enn hva som er tilfelle i dagens transeuropeiske jernbane.
Det har ikke vært ulykker i norske jernbanetunneler som har krevd liv de siste 50 årene. På verdensbasis er det registrert 44 ulykker i jernbanetunneler i perioden 2001–2024. Deler vi opp perioden ser vi en halvering av antall ulykker fra den første til den siste tiårsperioden, noe som skyldes den kraftige nedgangen i antall branner. Det er 3 ulykker som har krevd liv de siste årene, og til sammen omkom 63 personer i to jernbaneulykker i Taiwan (2021) og Kina (2021).
9.1.2 Beskrivelse spesifikke brannhendelser
Hendelse Hallingskeid 16. juni 2011
Hendelsen ved Hallingskeid juni 2011, viser tydelig hvilken effekt tiltakene har med tanke på brannutvikling og spredning av brann i rullende materiell. Torsdag 16. juni 2011 klokken 10:07 kjørte ekspresstog 62 inn på Hallingskeid stasjon hvor østre snøoverbygg stod i brann. Føreren av toget foretok nødbrems, og det ble iverksatt evakuering av passasjerene umiddelbart. Alle reisende ble evakuert fra toget til plattform ved Hallingskeid stasjon. Det ble ingen personskader i hendelsen, men hele toget samt store deler av infrastrukturen på stedet ble ødelagt av brannen. Det tok rundt 6 timer før brannvesenet fikk fraktet opp brannbil og slukkevann fra Voss.
Det er ikke funnet en entydig og direkte påviselig brannårsak i SHT sin undersøkelse av brannen på Hallingskeid 16. juni 2011. Den største brannrisikoen i snøoverbygg kommer fra varme arbeider, elektrisk anlegg eller glødende partikler fra tog.
Snøoverbygget var bygget i tre, med unntak av et kort parti som var av betong og er vist på bildet.
En interessant observasjon i forhold til skadene på toget og som også vises på bildet, er at den vogna som sto i betongdelen av snøoverbygget, og som derfor ikke ble utsatt for ekstern brann, ble mye mindre skadet i brannen enn de andre vognene. Dette bekreftes muntlig av Vidar Larsen i NSB. Han forteller at der den ytre brannkilden i form av det brennende snøoverbygget ikke eksisterte, dvs. i betongdelen, stoppet spredningen av brannen internt i toget. Brannskadene i denne vognen var først og fremst knyttet til sot og røykskader. Den interne innredning i toget var ikke konsumert av brannen. Bilde 2 er tatt fra denne delen av toget, og som man kan se er den uten alvorlige brannskader.
Derimot spredte brannen seg eksternt på utsiden av betongdelen av snøoverbygget til den vestligste tredelen av snøoverbygget, og den bakerste (vestligste) delen av toget ble brannskadet på samme vis som resten av den forreste delen av toget. Brannen spredte seg ikke internt i toget gjennom den delen som stod i betongdelen av snøoverbygget.


Togbrann på Bratsbergbanen 09.09.2010
En brann oppsto i tog 2573, en dieselmotorvogn type Y1, på Bratsbergbanen 09.09.2010 ved Valesæter kl 07:25. Informasjonen om hendelsen er hentet fra SHTs undersøkelsesrapport.

Foretatte undersøkelser tyder på at brannen etter all sannsynlighet oppsto som følge av oljelekkasje i oljerøret til turboladeren. Dette medførte at olje sprutet bort på turbolader og eksosmanifold som hadde tilstrekkelig høy temperatur til å antenne oljen.
Brannen har spredd seg fra motorrom, via gjennomføringen for eksosrøret gjennom gulvet og inn i togkupéen. Brannskadene i kupeen var sekundære. Materialet i taket var noe mer skadet enn andre materialer inne i toget.
Interiørbildene etter brannen i tog 2573 er tatt etter at brannen ble slukket og brannvesenet kom til skadestedet mer enn 50 min etter at brannen startet. NSBs tog Y1 har fått installert nye stoler med stopping i brannhemmende materialer, himlingen er ikke tilsvarende oppgradert. Som man ser av bildene er setematerialet selvslukkende ved antenning.


10 Vedlegg
Les også
11 Referanser
- Det Norske Veritas – Sikkerhetsveiledning for jernbanetunneler, Teknisk rapport (desember 1993).
- Det Norske Veritas – Eksisterende tunneler - sikkerhet og beredskap, Teknisk rapport (1996).
- Jernbaneverkets arkiv over driftsuhell 1980–1999.
- Det Norske Veritas – Rapport No 2012-0818: Dimensjonerende brannscenarie for jernbanetunneler for evakueringsanalyser (juni 2012).
- Metro-prosjektet (metroproject.se)(åpnes i ny fane).
- Statens havarikommisjon (havarikommisjonen.no)(åpnes i ny fane).
- Eurostat: Railway safety statistics in the EU(åpnes i ny fane).
- Liste over jernbaneulykker i engelsk Wikipedia(åpnes i ny fane).
- Liste over jernbanetunneler i Norge lengre enn 1 km i norsk Wikipedia(åpnes i ny fane).
- Jernbanebladet På Sporet, utgitt av Norsk Jernbaneklubb(åpnes i ny fane).
- Safetec: Risikoanalyse av Oslotunnelen, dokumentnr. ST-04512-2.
- Oslokorridoren – Grunnfrekvenser brannrisiko, 2016.