Strømforsyning av lavspentanlegg
Publisert: 17. februar 2012
Oppdatert: 4. februar 2025
1 Innledning
Dette kapittelet omfatter primær- og reservestrømforsyning til installasjoner langs jernbanetraseen.
Primærforsyning:
- Strømforsyning direkte fra lokal netteier (50 Hz)
- Strømforsyning fra eget forsyningsanlegg (langsgående høyspenningsforsyning)
- 690 V og 1000 V strømforsyning
- Strømforsyning fra kontaktledningsanlegget
Reservestrømforsyning:
- Avbruddsfri strømforsyning, UPS (50 Hz)
- Reservestrømsaggregat (50 Hz)
- Reservestrømforsyning fra kontaktledningsanlegg (230 V, 16 2/3 Hz)
2 Strømforsyning av installasjoner langs sporet
2.1 Generelt
Når det gjelder strømforsyningssystemer (fordelingssystemer) finnes det tre forskjellige systemer i henhold til FEL (Forskrifter om elektriske lavspenningsanlegg) og NEK 400 (Norsk elektroteknisk norm for Elektriske lavspenningsanlegg – installasjoner). Alle disse har sine fordeler og ulemper. (Lavspenningsanlegg er elektriske anlegg for nominell spenning opp til og med 1000 V vekselspenning eller opp til og med 1500 V likespenning.)
De 3 standardiserte systemene betegnes henholdsvis som IT-, TT- og TN- system. TN-system finnes i 2 varianter betegnet henholdsvis TN-C og TN-S. Disse 2 kan også brukes kombinert, slik at resultatet blir et fordelingssystem som betegnes TN-C-S-system. Hver av disse bokstavene har sin spesielle betydning.
Første bokstav forteller om nettsystemets forhold til jord.
- I: Alle spenningsførende deler er isolert fra jord.
- T: Direkte forbindelse fra ett punkt til jord, vanligvis nøytralpunktet.
Andre bokstav forteller om utsatte delers forhold til jord.
- T: Direkte forbindelse av utsatte deler uavhengig av jording andre steder i systemet.
- N: Utsatte deler har direkte forbindelse til det jordede punktet i systemet (vanligvis nøytralpunktet).
Bokstavene S og C brukes henholdsvis for å angi om beskyttelsesleder (PE-leder) og nøytralleder (N-leder) er adskilt og isolert fra hverandre, eller om de er kombinert i en leder (PEN-leder).
I Norge brukes hovedsakelig 230 V IT-system. Enkelte steder brukes 230 V TT- system og 230 V/400 V TN.
For jernbanetekniske installasjoner på stasjoner og fri linje i tilknytning til kontaktledningens slyngfelt (dvs. 5 m til hver side for spormidt), samt nærliggende anlegg som kan utsettes for returstrøm, brukes normalt 230 V IT-system. Jernbanetekniske installasjoner kan være sporvekselvarmeanlegg, togvarmeanlegg, reservestrømsystemer, tekniske bygg for tele- og signalanlegg etc.
Høyere spenninger, som 690 V og 1000 V, IT-system, er også benyttet – spesielt som strømforsyning til installasjoner i lengre tunneler.
2.2 Valg av spenningssystem
2.2.1 IT-system
IT-systemet har ingen direkte forbindelse mellom spenningsførende deler og jord. Nøytralpunktet, eller en av ytterlederne kan ha gjennomslagsikring mot jord. Utsatte ledende anleggsdeler i den elektriske installasjonen er forbundet til egen jordelektrode i installasjonen. (Jordelektrode er en eller flere utsatt ledende deler i jord/sjø/vann for å oppnå elektrisk kontakt med jord.)
For lavspenningsanlegg med direkte jordet nøytralpunkt (ved gjennomslått gjennomslagsikring) kan en enpolet jordfeil føre til utkobling (avhengig av overgangsmotstand til jord ved transformator og i installasjonen). Bruk av disneuter eller lignende i nøytralpunktet istedenfor gjennomslagsikringer vil redusere slike feil. Ikke aktivert disneuter gir isolert nøytralpunkt.
En disneuter er en lavspent overspenningsavleder som blir kortsluttet av en robust kontakt før det blir altfor stor påkjenning for overspenningsavlederen. Som gjennomslagsikring vil overspenningsavlederen avlede atmosfæriske overspenninger, koblingsoverspenninger osv. Oppstår det derimot høyspenning eller direkte lynnedslag på lavspenningsnettet (for eksempel ved overslag i transformatoren mellom HS og LS), vil kortslutningskontakten tre i funksjon. Disneuteren må altså betjenes når det har vært lynnedslag i lavspenningsnettet. Den blir driftsklar igjen ved å skifte en sikringstråd.
En gjennomslagsikring er en spenningsavhengig motstand. Når den er i orden, representerer den en høyohmig forbindelse til jord. Hvis den blir utsatt for direkte lynnedslag eller høyspenning, vil motstanden bli brutt ned. I slike tilfeller blir det en konstant direkte forbindelse til jord. Gjennomslagsikringen må i slike situasjoner byttes ut.
Et IT-system er et anlegg som har driftsjording av typen isolert nøytralpunkt. Dette betyr at ved en enpolt jordfeil i en installasjon, kan det ikke flyte noen strøm gjennom transformatorens jordelektrode, men gjennom installasjonens jordelektrode på feilstedet og via lavspenningsnettets jordkapasitanser. Denne strømmen er normalt så liten at berøringsspenningen blir lav. (Berøringsspenning er spenning som oppstår mellom samtidig tilgjengelige deler/utsatte deler ved isolasjonsfeil.) Feilstedet behøver ikke frakobles, slik at anlegget kan drives videre til feilen er utbedret. For drift av anlegg med jordfeil kreves det egne transformatorviklinger i grensesnittet mot jernbanens returkrets og et internkontrollsystem som registrerer feilen og utbedrer den innen fastsatt tid. (Kravet kan fravikes når håndtering av doble jordfeil er dokumentert iht. NEK 400). Dette er dermed et driftssikkert anlegg. Ved en eventuell feil nummer to, skal anlegget utkobles.

2.2.2 TN-system
TN-systemer har en direkte forbindelse mellom spenningsførende del i systemet (vanligvis nøytralpunktet) og jord. Utsatte ledende deler er forbundet til dette punktet med PEN-/PE-ledere. I et TN-system kan det forekomme at N-lederen ikke er ført med. PE-ledere og N-ledere kan være anordnet som følger:
- TN-S-system: PE-leder og N-leder helt adskilt (unntatt i N-punkt).
- TN-C-system: PE-leder og N-leder kombinert i en leder (PEN-leder).
- TN-C-S-system: PE- og N-leder kombinert i en leder (PEN-leder) i en del av systemet.
I 230/400 V TN-systemet er det 230 V 1-fase-spenning mellom faseleder og N-leder og 400 V 3-fase-spenning mellom faselederne. TN-systemer er tillatt for spenninger inntil 400 V. TN-systemet gir automatisk utkobling av aktuell kurs ved jordfeil i anlegget.
Det stilles følgende krav til TN-installasjoner i NEK 400 kap. 413:
- Alle utsatte ledende deler skal jordes.
- PE/PEN-leder skal jordes ved transformator og i hver installasjon.
- Ledertverrsnitt og utstyr skal dimensjoneres slik at kortslutning mellom en fase og PE(N)-leder eller utsatt del kobles ut innen fastsatt tid.
Beskyttelsesleder (PE-leder) er leder som for å forhindre farlig støt forbinder alle utsatte ledende deler til hovedjordklemme/skinne, jordelektrode eller jordet punkt/kunstig nøytralpunkt. PEN-leder er en jordet leder som kombinerer funksjonene til beskyttelsesleder og nøytralleder.

2.2.3 Overgang mellom TN og IT
Dersom netteier kun leverer 230/400 V TN-system, kan det benyttes skilletransformator for å opprettholde 230 V IT-system. Det er ikke nødvendig å bruke skilletransformator ved isolerte sporseksjoner dersom det kan dokumenteres at følgende krav er oppfylt.
- Egen transformator benyttes (kun forsyning til jernbanetekniske anlegg).
- Det kan dokumenteres at anlegget ikke påvirker signalanleggenes funksjon.
- Anlegget ikke kan ta skade av påvirkning fra banestrømforsyningens returstrøm.
Følgende figur viser hvordan anlegget skal jordes for at signalanlegget (skinnebruddsindikeringen) skal fungere tilfredsstillende.
Jordingsmetoder:
- For anlegg uten sporfelt: PE tilkobles begge skinnestrengene.
- For anlegg med enkeltisolert sporfelt, skal PE tilkobles uisolert skinnestreng.
- For anlegg med dobbeltisolert sporfelt, skal PE tilkobles skinne via filterimpedans.
- For anlegg med langsgående jordleder, skal PE tilkobles langsgående jordleder.
- I tillegg må det vurderes om man kan akseptere utkobling ved første jordfeil for den aktuelle installasjonen, som kan være belysning, pumpeanlegg i kulverter/underganger etc.
Figuren viser et eksempel for 230 V IT-system. Prinsippet gjelder også for høyere systemspenninger.
En enkelt jordfeil (ledende forbindelse mellom en fase og jord) som vil skje med 230/400 V TN fører til sikringsbrudd med en gang, fordi strømmen får en lukket krets tilbake via nøytralpunktet. Anlegget blir dermed ikke så driftssikkert som et med isolert nøytralpunkt. Dersom viktig utstyr er tilkoblet, vil det stoppe og kan ikke startes igjen før feilen er utbedret.
For driftskritisk anlegg bør det derfor opprettes lokale IT-anlegg ved bruk av skilletransformator. Det er da viktig at de spenningsførende delene ikke på noe sted er forbundet med en annen krets eller jord. De utsatte delene i en slik krets skal ha ujordet lokal utjevningsforbindelse, i henhold til NEK 400 kap. 413.


2.2.4 TT-system
TT-systemet har ett punkt, vanligvis nøytralpunktet, direkte forbundet til jord. Utsatte ledende deler er forbundet til jordelektroder elektrisk uavhengig av fordelingsystemets jording.
TT-systemet er tillatt for spenninger inntil 230 V. Det kreves utkobling ved første jordfeil (strømstyrt jordfeilvern – ref. FEL, vedlegg I).

2.2.5 Overgang mellom TT og IT
Dersom netteier kun leverer 230 V TT-system, må det benyttes skilletransformator for å opprettholde 230 V IT-system.
Figuren viser et eksempel for 230 V IT-system. Prinsippet gjelder også for høyere systemspenninger.

2.2.6 230 V IT for jernbanetekniske anlegg
Som strømforsyningssystem for jernbanetekniske installasjoner på stasjoner og fri linje i sone for kontaktledning, eller anlegg som kan utsettes for returstrøm, bør det benyttes forsyningssystem hvor netteiers og jernbanens jordingssystemer kan holdes adskilt, dvs IT- eller TT-system. «Felles elektro» – JD510 spesifiserer at det bør kun benyttes IT-system. Bakgrunnen for dette kan oppsummeres i følgende argumentasjon:
Det er ikke påvist vesentlige fordeler ved bruk av 230/400 V TN-system fremfor 230 V IT-system. Det kan overføres litt større effekt ved samme ledertverrsnitt (eller spares litt tap ved samme overførte effekt) ved 3-fase fordeling. For 1-fase fordeling er derimot spenningen, strømmen og tapene nøyaktig de samme.
En ulempe med TN-systemet, er at jordfeil må utkobles raskt og automatisk for å oppnå tilstrekkelig sikkerhet mot farlig elektrisk støt. (Elektrisk støt er elektrisk strøm gjennom menneske/dyr med skadelig virkning.) Dette medfører at den del av installasjonen som utkobles blir strømløs ved første jordfeil.
En annen ulempe ved TN-systemet er at sikkerheten mot strømgjennomgang blir litt mindre enn for IT-system, på grunn av høyere spenning. I tillegg kommer kravet til rask og automatisk utkobling ved første jordfeil (i løpet av 0,1–0,2 s), noe som ikke alltid skjer. (Derfor krav om jordfeilbryter foran installasjonen.) Faren for lysbueskader er også noe større, da første jordfeil mellom en fase og jord blir en kortslutning med store strømmer.
En vesentlig ulempe ved TN-systemet er også at nøytralpunktet på transformatorens sekundærside kobles til skinne. Dette øker risikoen for at returstrømmen finner parallelle veier til skinnegangen. Med parallelle veier for returstrøm, kan returstrømmen gå tilbake fra skinne i N-leder. Dette kan føre til at N-lederen skades. En teknisk rapport om vurdering av elektrotekniske forhold vedrørende 1000 V togvarmeforsyning viser problematikken ved jording av N-leder til skinnegang. Beregninger som er gjort i rapporten viser strømfordelingen i prosent mellom togskinne og N-leder. Det viser seg at andel returstrøm i N-leder ligger i området 40–60 % for de eksemplene rapporten omfatter.
Andre ulemper som kan oppstå ved bruk av jordfeilbryter er når jordfeilbryteren kobler seg ut selv om det ikke er feil i den installasjonen den skal benytte. En spesiell ugunstig løsning er også der hvor det er brukt en jordfeilbryter for hele installasjonen. Dette gjelder ved bruk av jordfeilbrytere, ikke spesielt for TN-systemer.
IT-system er det eneste systemet som vanligvis ikke krever utkobling ved første jordfeil, siden strømmen til jord blir lav. (Feilstrømmen ved første jordfeil i et IT-system vil normalt bli like mange mA som matetransformatorens størrelse i kVA. Denne feilstrømmen gir normalt en ubetydelig berøringsspenning.) Sikkerheten mot elektrisk støt kan nesten alltid ivaretas med vanlig jording. IT-systemet kan derfor drives videre på normal måte selv med en jordfeil.
Det er tilstrekkelig med isolasjonsovervåking eller jordfeilvarsel som varsler med hørbart og synlig signal ved første jordfeil. Jordfeil nummer to skal gi utkobling.
I Felles Elektro stilles det krav til varsling av feil, for å sikre at feilene blir oppdaget i tide. Det beskrives at feilsignaler fra isolasjonsovervåking/jordfeilvarsel, overspenningsvern eller andre alarmsignaler bør overføres til nærmeste elkraftsentral, nærmeste betjente stasjon eller annet betjent sted hvor personalet har opplæring og kompetanse til å vurdere feilsignalene.
Dersom kravet til automatisk utkobling ikke kan oppfylles, er det nødvendig med utjevningsforbindelser for å redusere berøringsspenningen til et ufarlig nivå. Utjevningsforbindelser utføres som PE-ledere og er forbundet til PE-lederen.
Driftssikkerheten er derfor større for IT-system enn for TN-system.
Det beskrives også i «Felles Elektro» – JD510 at det kan benyttes 230/400 V TN-system ved isolerte sporseksjoner dersom visse krav er oppfylt. Se Overgang mellom TN og IT som omhandler overgang mellom TN og IT.
Dersom det er planlagt bruk av 230/400 V TN-system, skal det for hvert enkelt tilfelle godkjennes av Jernbaneverket Hovedkontoret.
2.3 Strømforsyning fra e-verk (230 V, 50 Hz)
For de fleste jernbanetekniske installasjonene er det bestilt abonnement fra e-verk. Det bestilles også midlertidig strøm fra e-verk under en byggeperiode. Effektbehovet er avgrenset og utstyret er plassert spredt over et område. Det er da naturlig at installasjonene enkeltvis eller i små grupper tilkobles de lokale e-verks lavspentnett. Dette medfører at det er et stort uoversiktlig antall abonnementer fra forskjellige e-verk omkring i landet.
Der abonnement fra e-verk bestilles, er det viktig å stille krav til kortslutningsstrømmer på leveransen fra e-verket. Ideelt sett bør kravene være:
Ikmin : 1 kA, Ikmaks: 6 kA
I de tilfeller hvor det forlegges lange kabler langs jernbanen, vil det ved utisolering av skjerm/PE-leder («åpen» skjerm) oppstå en fare for et potensiale mellom den «åpne» skjermen/PE-lederen og omkringliggende jordede deler. Skjermen/PE-leder kan være jordet i lang avstand fra den «åpne» skjermen. Induserte spenninger, feil i kabel etc. kan medføre berøringsspenninger. Av den grunn skal «åpen» skjerm/PE-leder behandles som en spenningsførende leder, og isoleres i en klemme slik at tilstrekkelig isolasjonsnivå oppnås. I tillegg skal den være tilgjengelig for målinger etc.
2.4 Strømforsyning fra langsgående høyspenningsforsyning
Høyspenningsforsyning dekker spenningsområdet 22 kV/50 Hz til 11 kV/50 HZ.
Dersom det benyttes egen langsgående høyspenningsforsyning langs jernbanetraseen anbefales det at alle jernbanetekniske installasjoner og andre installasjoner innenfor kontaktledningens slyngfelt forsynes fra denne. Høyspenningsforsyningen må mates fra flere uavhengige transformatorstasjoner for å oppnå størst mulig pålitelighet i strømforsyningen.
Normalt vil det da ikke være behov for annen reservestrømforsyning enn UPS med relativ kort backup-tid for spesielt viktige installasjoner. Det kan benyttes isolerte høyspent luftledninger montert på kontaktledningsmaster dersom mastene er dimensjonert til tåle denne ekstra belastningen. Valg av fordelingssystem for lavspenningsanlegget gjøres utfra jordingskonseptet og sporfeltsystemet på strekningen. Nettstasjonene plasseres i egen kiosk på bakken, utenfor slyngfeltet. Nettstasjoner plasseres i nærheten av større belastninger og avstand mellom nettstasjoner tilpasses slik at alt utstyr tilføres spenning innenfor toleransekravene for utstyret. Kravet er at spenningsfall fra nettstasjon til utstyr bør være mindre enn 4 %.
Langsgående høyspenningsforsyning er avhengig av strategisk anlagte innmatingspunkter for å sikre en best mulig drift av nettet. Innmatingspunktene skal sørge for at det til enhver tid er elektrisk energi tilgjengelig i forsyningsnettet. Dette medfører et driftssikkert anlegg ved at driften kan opprettholdes ved eventuelle feilsituasjoner (omkoblingsmuligheter fra e-verk). Det vil dessuten bli færre påkoblingsmuligheter. Dette gir et oversiktlig, fleksibelt og driftssikkert anlegg som åpner muligheten for kjøp av høyspentkraft. Kjøp av høyspentkraft er rimeligere enn lavspentkraft per kWh.
Ulempen med langsgående høyspenningsforsyning er at det kreves mer spesialisert vedlikehold som gir større vedlikeholdskostnader.
Det anbefales i Teknisk regelverk JD 543 at langsgående høyspenningsforsyning i kabel bør legges i kabelkanal. Det kreves da eget løp i kabelkanalen.
Det er også viktig å ta stilling til hvordan jordingen skal utføres. En løsning er et separat jordingsanlegg. Dette oppnås ved at transformatorens nøytralpunktsjord og den langsgående høyspenningskabelens jordtilkobling etableres ved å benytte egne jordelektroder som føres ned i jord i god avstand fra skinnegangen.
Når det gjelder konsesjon for drift av høyspente forsyningsnett, så vil ikke dette beramme Jernbaneverket så lenge anlegget blir bygget på egen grunn og kun benyttes til egen virksomhet. Et krav for å unngå konsesjonsplikt er at bedriftsområdet må være konsentrert og klart avgrenset. Dersom høyspentnettet skal forsyne NSB BA sine installasjoner, som for eksempel stasjonsbygninger, parkeringsplasser, arealbelysning og godsområder, kan det være tvil om konsesjonsplikt. NVE avgjør i slike tilfeller om konsesjonsplikt foreligger. Dersom Jernbaneverket ønsker å inngå et samarbeide med NSB BA om forsyning av noen av deres installasjoner, kan det være nødvendig med en områdekonsesjon (en generell tillatelse til, innenfor et avgrenset område og på angitte vilkår, å bygge og drive anlegg for fordeling av elektrisk energi med spenning opp til et angitt nivå.)
Strømforsyning fra langsgående høyspenningsforsyning er meget gunstig i områder hvor lokale e-verk ikke kan levere tilstrekkelig energi på en tilfredsstillende måte.
2.5 690 V og 1000 V strømforsyning
I enkelte tilfeller har også 690 V og 1000 V IT blitt brukt som strømforsyning til lavspenningsinstallasjoner. Dette gjelder spesielt for installasjoner i lange tunneler.
For flere tunneler på Bergensbanen (for eksempel Finse) er det benyttet 1000 V IT som strømforsyningssystem. Dette er ikke et spenningsnivå som er anbefalt å brukes. Siden det stilles krav til spesielle vern, kabeltyper etc. som tåler en fasespenning på 1000 V, blir kostnadsgevinsten minimal sammenlignet med å bruke 690 V strømforsyning.
Leverandørene oppgir at kabelen takler følgende merkespenning:
U0 / U = 0.6 / 1 kV, hvor U0 er fasespenning og U er linjespenning. I henhold til internasjonale normer, kan kabelen tåle maksimalt 1200 V linjespenning, som gir en fasespenning på 692,82 V.
En annen faktor er at dette ikke er standard lagervare i regionene, og krever spesiell oppmerksomhet ved utskifting av komponenter.
2.6 Strømforsyning fra kontaktledningsanlegget
For anlegg med svært lite effektbehov har det vært tillatt at strømforsyning fra kontaktledningen benyttes som primær strømforsyning (som for eksempel til kommunikasjons- og sikkerhetsinstallasjoner i tunneler). Dette har vært tillatt i de tilfeller hvor annen strømforsyning ikke er tilgjengelig eller vil bli meget kostbar å fremføre.
Det kreves at det i slike tilfeller vurderes spesielt om stabiliteten og leveringssikkerheten i strømforsyningen er god nok. Alt utstyr som tilkobles anlegget må være spesielt godkjent for tilkobling til 16 2/3 Hz og må tåle den relativt store spenningsvariasjonen i kontaktledningsnettet. I tillegg er det et faktum at kontaktledningsanlegget er en ustabil strømforsyning, uten forvarsel om utkobling.
Bruk av kontaktledningsanlegget som primærstrømforsyning skal godkjennes av Jernbaneverket, Hovedkontoret.
2.7 Krav til elektrotekniske beregninger
2.7.1 Generelt
I FEL kap. 3 beskrives det at elektrotekniske beregninger er nødvendige dersom oppfyllelse av forskriftenes sikkerhetskrav ikke kan verifiseres på annen måte. Det stilles også krav til at den ansvarlige for prosjektering, utførelse eller endring av anlegg skal utstede en erklæring om samsvar med sikkerhetskravene i FEL kap. 5. Underlaget for en slik erklæring skal være dokumentasjon som gjør det mulig å vurdere om anlegget er i samsvar med forskriftenes krav.
For å forsikre oss at forskriftene følges, må kortslutningsberegninger foretas. Dette gjøres enklest i Febdok. Dermed kan den høyeste strømmen som kan forekomme på et bestemt sted fastlegges. Sikringstype og størrelse velges. Denne må ha en bryteevne som er høyere enn den høyeste strømmen som kan forekomme der sikringen skal installeres. I tillegg må det også kontrolleres at sikringene løser ut ved de laveste kortslutningsstrømmer som kan forekomme. Beregningene gjøres minimum for det ugunstigste tilfelle for installasjonen.
I tillegg må selektiviteten og spenningsfall kontrolleres, noe som også kan gjøres i Febdok.
2.7.2 Kortslutningsbeskyttelse
For å kunne garantere kortslutningsbeskyttelse må kortslutningsstrømmene beregnes.
Maksimum kortslutningsstrømmer (Ikmax)
Ik3max eller Ik2max (3-fase og 2-fase) må være kjent for å kunne vurdere om vernet har tilstrekkelig bryteevne, samt å kontrollere at kabler og utstyr tåler den energien som kortslutningskretsen utsettes for i den tiden maksimal kortslutningsstrøm varer.
For 230 V IT-system, er trepolet kortslutningsstrøm den største strømmen som kan forekomme.
For beregning av maksimale kortslutningsstrømmer brukes resistansverdier ved en ledertemperatur på 20 °C.
Trepolet maksimal kortslutningsstrøm beregnes etter formelen:
(1)
hvor:
- C for beregning av Ikmax = 1
- Temperatur t = 20 °C
Minimum kortslutningsstrømmer (Ikmin)
Ik2pmin og Ij2p må beregnes for å kontrollere at vernet løses ut tidsnok.
Minimum kortslutningsstrøm og jordfeilstrøm (strøm som flyter til jorden ved jordfeil) må være stor nok til å koble ut vernet i kretsen (det vil si gi nok energi til at vernet kan bryte eventuelle kortslutninger). Strømmene kan beregnes med resistansverdier som tilsvarer en ledertemperatur som er 10 °C over kabelens maksimalt tillatte driftstemperatur. For PVC-isolerte kabler er dette 80 °C.
2-polet minimum kortslutningsstrøm beregnes etter formelen:
(2)
hvor:
- C for beregning av Ik2pmin = 0,95
- Temperatur t = 80 °C
Strøm ved annen jordfeil på annen fase på tenkt identisk kurs, er den laveste feilstrøm i IT-systemer uten jordfeilbryter.
Topolet jordfeilstrøm beregnes etter formelen:
(3)
2.7.3 Forventet berøringsspenning
Forventet berøringsspenning ved annen jordfeil for IT-system er spenningsfallet som oppstår mellom utsatt ledende del og jordreferanse i systemet. (Spenningsfall over jordlederen på den aktuelle kursen.)
Forventet berøringsspenning i TN-systemer er spenningsfallet over jordlederen fra utsatt ledende del tilbake til transformatorjord. Dersom jordleder har samme tverrsnitt som faselederne fra transformator, er impedansen i disse like store. Ved 1-polet jordfeil vil fasespenningen (230 V) fordele seg med like store spenningsfall over faseleder som jordleder. Forventet berøringsspenning vil da bli ca. 110 V.
Forventet berøringsspenning i TT-systemer er spenningsfallet over installasjonens jordelektrode. Dersom en ser bort fra spenningsfallet i transformator, over faseledere og i jordsmonnet, vil fasespenning ved 1-polet jordfeil fordele seg i jordelektrodene i transformator og i ev. installasjoner.
Formelen er som følger:
(4)
hvor:
- RjA = anleggets jordelektrode
- RjT = transformatorens jordelektrode
2.7.4 Spenningsfall
Det stilles krav i forskriftene til spenningsfall. Hensikten er at utstyret skal få den spenningen det er beregnet for. Dette betyr at ved normal drift skal utstyret ikke ha tilført en lavere spenning enn det er beregnet for å tåle. I tillegg må det vurderes om utstyr med høy innkoblingsstrøm og/eller kortvarige høye belastninger kan ha en uheldig påvirkning på annet utstyr.
Spenningsfall for en tolederkabel kan beregnes etter formelen:
(5)
Spenningsfall for 3-fasekurser kan beregnes etter formelen:
(6)
hvor:
- Ib = belastningsstrømmen
- = lastens fasevinkel
- Rk = resistansen i kabelen per meter
- I = kabellengden
Spenningsfallet beregnes for en driftsvarm kabel, ellers må temperaturen korrigeres med en korreksjonsfaktor.
2.7.5 Selektivitet
Selektivitet mellom ulike vern betyr at det vernet som står nærmest feilstedet, skal løse ut ved en feil. (Selektivitet: evnen til å velge ut.)
Automatsikring foran automatsikring
Når utløserkurven for etterfølgende automatsikring er mindre enn den foregående automatsikrings laveste holdestrømskurve, oppnås det selektivitet (overbelastning). Det er viktig at kurvene ikke berører hverandre.
Det oppnås selektivitet for kortslutningsstrømmer som er mindre enn den strømmen som skal til for å gi foregående automatsikring momentanutkobling.
Eksempel
Automatsikring 10A, B-karakteristikk har momentanutkobling I5 = 5 * In = 50 A.
Automatsikring 63A, D-karakteristikk har momentanutkobling 10 * In = 630 A.
Dette betyr at det er selektivitet for kortslutningsstrømmer mindre enn 630 A. For større kortslutningsstrømmer kan det forventes at begge vern kan utløses.
Smeltesikring foran automatsikring
Selektivitet ved overbelastning oppnås når smeltekurven for foregående smeltesikring ikke berører utløsekurven for automatsikringen.
Det oppnås selektivitet mot kortslutning når:
I2t (automatsikring) < I2t (smelteenergi for smeltesikring)
Automatsikring/effektbryter foran smeltesikring
Selektivitet for overbelastning oppnås når brytekurven for smeltesikringen er lavere enn laveste holdestrømskurve for automatsikringen/effektbryteren.
Når det gjelder selektivitet ved kortslutning oppnås dette når automatsikringens/effektbryterens momentane utløsestrøm er høyere enn den verdi smeltesikringen kan begrense støtstrømmen til.
Smeltesikring foran smeltesikring
Selektivitet for overbelastning oppnås når smeltekarakteristikken for vernene ikke berører hverandre.
Selektivitet ved kortslutning oppnås når smeltesikringen bryteenergi er mindre enn den foregående smeltesikringens smelteenergi.
For høyeffektsikringer oppnås selektivitet ved høye kortslutningsstrømmer som regel når foregående smeltesikring er to trinn høyere.
3 Reservestrømforsyning
3.1 Generelt
Reservestrømforsyning er strømforsyning som dekker strengt nødvendige behov dersom det vanlige strømforsyningssystemet svikter.
Jernbaneverket ønsker at energileveransen skal være så stabil som mulig. Enkelte av installasjonene har spesielle krav til energileveranse ut fra sikkerhetsmessige forhold, men de økonomiske faktorer er også viktige.
Det er store forskjeller i påliteligheten av energileveranse i Norge mellom de enkelte nettselskaper og geografiske punkter i fordelingsnettet. Sentrale strøk har som regel større pålitelighet enn grisgrendte strøk med stor avstand til nettstasjoner, luftlinjer etc.
Jernbaneverkets Tekniske Regelverk beskriver fire løsninger av reservestrømsystemer:
- Avbruddsfri strømforsyning (UPS)
- Reservestrømsaggregat
- Reservestrøm fra kontaktledningsanlegget via reservestrømstransformator og eventuelt frekvensomformer
- Reservenett
Avbruddsfri strømforsyning (UPS) skal opprettholde strømforsyningen til installasjon eller deler av installasjon fra alternativ strømkilde slik at avbrudd i forsyningen ikke oppstår hvis ordinær tilførsel faller ut. UPS inngår ikke under definisjonen av nødstrømforsyning i henhold til NEK 400 kap. 562.6
Det kreves avbruddsfri strømforsyning, UPS, for de jernbanetekniske anlegg som ikke tåler korte avbrudd i strømforsyningen. UPS anlegget skal dekke forsyningen inntil annen reservestrømforsyning er koblet inn (fra kontaktledningsanlegget, annet nett eller reservestrømsaggregat). I de tilfeller hvor primærforsyningen er meget pålitelig kan UPS benyttes som eneste reservestrømskilde.
Nødstrømforsyning er forsyningssystem som er beregnet for å opprettholde strømforsyning som er viktig for personers sikkerhet. Som nødstrømforsyning kan det brukes akkumulatorbatterier, primærceller/batterier og generatoranlegg uavhengig av den normale forsyningen.
Reservenett (separat tilførsel fra den normale forsyningen) anses som reservestrømforsyning, ikke nødstrømforsyning. (Ref.: FEL § 31 veiledning og NEK 400 kap. 352.)
Etter NEK 400 kapittel 35 kan nødstrømforsyning deles inn i to hovedtyper. En nødstrømforsyning er enten:
- en ikke-automatisk forsyning som må startes manuelt, eller
- en automatisk forsyning som er uavhengig av manuell start
Automatisk nødstrømforsyning klassifiseres i forhold til den tid det tar før den overtar belastningen:
- Meget kort avbrudd: automatisk forsyning tilgjengelig innen 0,15 s
- Kort avbrudd: automatisk forsyning innen 0,5 s
- Middels avbrudd: automatisk forsyning innen 15 s
- Langt avbrudd: automatisk forsyning etter mer enn 15 s
For valg av reservestrømforsyning for jernbanetekniske anlegg skal forventet sikkerhet i den primære strømforsyningen og sårbarheten til de aktuelle installasjoner vurderes. Dette skal gjennomføres for å oppnå riktig sikkerhet og tilgjengelighet for installasjonen. I tillegg skal det utarbeides behovs- og risikoanalyse som grunnlag for valg av type strømforsyningssystem samt størrelsen på systemet. Vurderingene vil kunne gi svar på hvor i fordelingsnettet eller installasjonen tiltak må settes inn (teknisk/økonomisk optimalisering og vurdering av tap- og avbruddskostnader).
3.2 Systemløsninger reservestrømforsyning
Det er viktig å se helheten i strømforsyningen slik at man får optimal sikkerhet og tilgjengelighet for installasjonen avhengig av hvor viktig den er. En bør derfor se på alle ledd fra høyspentnettet, strømforsyningen via lavspent strømforsyning, reservestrømsaggregater og ut til kurssikringer. Påliteligheten bestemmes av det svakeste ledd.
Før valg av systemløsning bør det utføres teknisk/økonomiske sammenligninger av ulike løsninger. Avhengig av den type anlegg som reservestrømforsyningen skal betjene, kan følgende systemløsninger gi grunnlag for sammenligninger: Sentraliserte eller desentraliserte reserveaggregater, reservestrømsaggregat drevet av dieselmotor eller av gassturbin, høyspent eller lavspent generator, reservestrømstransformator og til slutt ingen reservestrømforsyning, men i stedet en garantert leveringskvalitet for energileveransen.
For viktige anlegg kan det i tillegg være behov for avbruddsfri strømforsyning (UPS). Dette for å forebygge funksjonssvikt på elektronisk utstyr som ikke tolererer kortvarige spenningsfeil eller avbrudd.
3.3 Fastsettelse av ytelse
En grundig behovsanalyse/risikoanalyse bør legges til grunn før valg av ytelse. For å få riktig ytelse på reservestrømforsyningen må lasten spesifiseres. Det bør tas hensyn til startstrømmer/innkoblingsstrømmer for spesielt elektrisk utstyr. Det er derfor viktig å kartlegge utstyret som skal ha reservestrømforsyning.
3.4 Spenningskvalitet
Spenningskvaliteten bør kunne opprettholdes ved større mengder overharmoniske strømkomponenter. Total harmonisk spenningsforstyrrelse (THD) bør ikke være over 8 % av grunnharmonisk spenning. Utgangsspenning og -strøm fra UPS skal ha effektivverdi, kurveform og frekvens i henhold til gjeldende normer og krav. Større UPS anlegg (>20 kVA) bør ha 12-puls likeretter eller inngangsfilter (harmonisk filter).
3.5 Batteri
Startbatterier for generatorer og batteripakker for UPS er av de viktigste komponenter på et reservestrømsanlegg. Batteriene må velges, testes og vedlikeholdes deretter.
3.6 Funksjon/automatikk
Reservestrømsaggregatet må kunne styres, kontrolleres og overvåkes.
Tilbakekobling av lasten til nettdrift bør skje når spenning og frekvens er innenfor akseptable verdier, samt en kontrollert nedkjøring og stopp av reservestrømsaggregat. UPS-en bør ha automatisk forbikobling (omveismating) ved overlast eller feil på selve UPS-en.
3.7 Reservestrømforsyning til jernbanetekniske installasjoner
3.7.1 UPS
Langs jernbanestrekningen er det med jevne mellomrom plassert transformatorkiosker. Der det er plassert UPS-anlegg i transformatorkioskene vil de prioriterte installasjonene ved driftsstans i det ordinære strømforsyningsanlegget, bli strømforsynt umiddelbart fra reservestrømforsyningen. Dersom UPS benyttes i stedet for reservestrøm fra kontaktledningsanlegget, vil kontaktledningsanlegget være separert fra resten av elektroanleggene langs jernbanestrekningen. Dette er meget relevant når en behandler langsgående strømforsyning.
I de tilfeller hvor UPS benyttes som eneste reservestrømsystem kreves det at batteriene dimensjoneres for full belastning i minimum 8 timer. Der hvor UPS- anlegget skal dekke forsyningen inntil annen reservestrømforsyning er koblet inn, er det tilstrekkelig å dimensjonere batteriene for full belastning i 10 minutter.
UPS benyttes også for å forbedre spenningskvaliteten til følsomt utstyr hvor det er store forstyrrelser fra det foranliggende nettet.
Det stilles krav til overvåking av UPS fra elkraftsentral, nærmeste betjente stasjon eller annet betjent sted hvor personalet har opplæring og kompetanse til å vurdere feilmeldinger.
Krav til batteriene, er at de skal være vedlikeholdsfrie og lades kontinuerlig. En UPS som er maksimalt utladet, skal være fulladet i løpet av 10–12 timer, slik at viktig utstyr som er tilkoblet UPS har den nødvendige reservestrøm tilgjengelig. Batteriene skal være vedlikeholdsfrie, med hensyn til enkel drift og vedlikehold.
3.7.2 Aggregat
Reservestrømsaggregat benyttes for jernbanetekniske anlegg som ikke har muligheten for reservestrømforsyning fra kontaktledning eller reservenett (annen lokal forsyning).
Fastmonterte reservestrømsaggregater skal startes automatisk, og overta strømforsyningen til de prioriterte belastningene etter maksimalt 5 minutter. Det bør legges inn tidsforsinkelse ved oppstart for å unngå unødvendige oppstarter av aggregatet, som er tidkrevende å stoppe.
Det stilles krav til overvåking av reservestrømsaggregat fra elkraftsentral, nærmeste betjente stasjon eller annet betjent sted hvor personalet har opplæring og kompetanse til å vurdere feilmeldinger og drift av aggregatet.
3.7.3 Reservestrømstransformator (16 2/3 Hz)
Det er i tidligere kapittel nevnt at for anlegg med svært lite effektbehov kan primærforsynes fra kontaktledningsanlegget. Teknisk regelverk presiserer at det er tillatt reservestrøm fra kontaktledningsanlegget for jernbanetekniske anlegg som har betydning for togfremføringen. Anlegg som har betydning for togfremføring er spesielt signal- tele og fjernstyringsanlegg. Regelverket setter en øvre grense for belastning på 15 kVA per anlegg, for å unngå unødvendig ekstrabelastning av kontaktledningsanlegget, som igjen gir økt belastning på omformerstasjonene. Økt belastning på 16kV siden, vil bli en kostbar løsning, sammenlignet med å benytte andre reservestrømsystemer.
For å kontrollere effektforbruket, stilles det krav i teknisk regelverk at anlegg med reservestrøm fra kontaktledningsanlegget skal monteres med kWh-måler.
Alle anlegg for uttak av energi fra kontaktledningen skal være forberedt for måling av energiforbruket med kWh måler, eller med timeteller for anlegg med stabilt effektforbruk.
Reservestrømstransformatoren må være spesielt godkjent for tilkobling til 16 2/3 Hz og må tåle den relativt store spenningsvariasjonen i kontaktledningsnettet.
Reservestrømstransformatoren skal være permanent tilkoblet kontaktledningsanlegget. Kontaktledningsanlegget er en ustabil strømforsyning, uten varsel om utkobling.
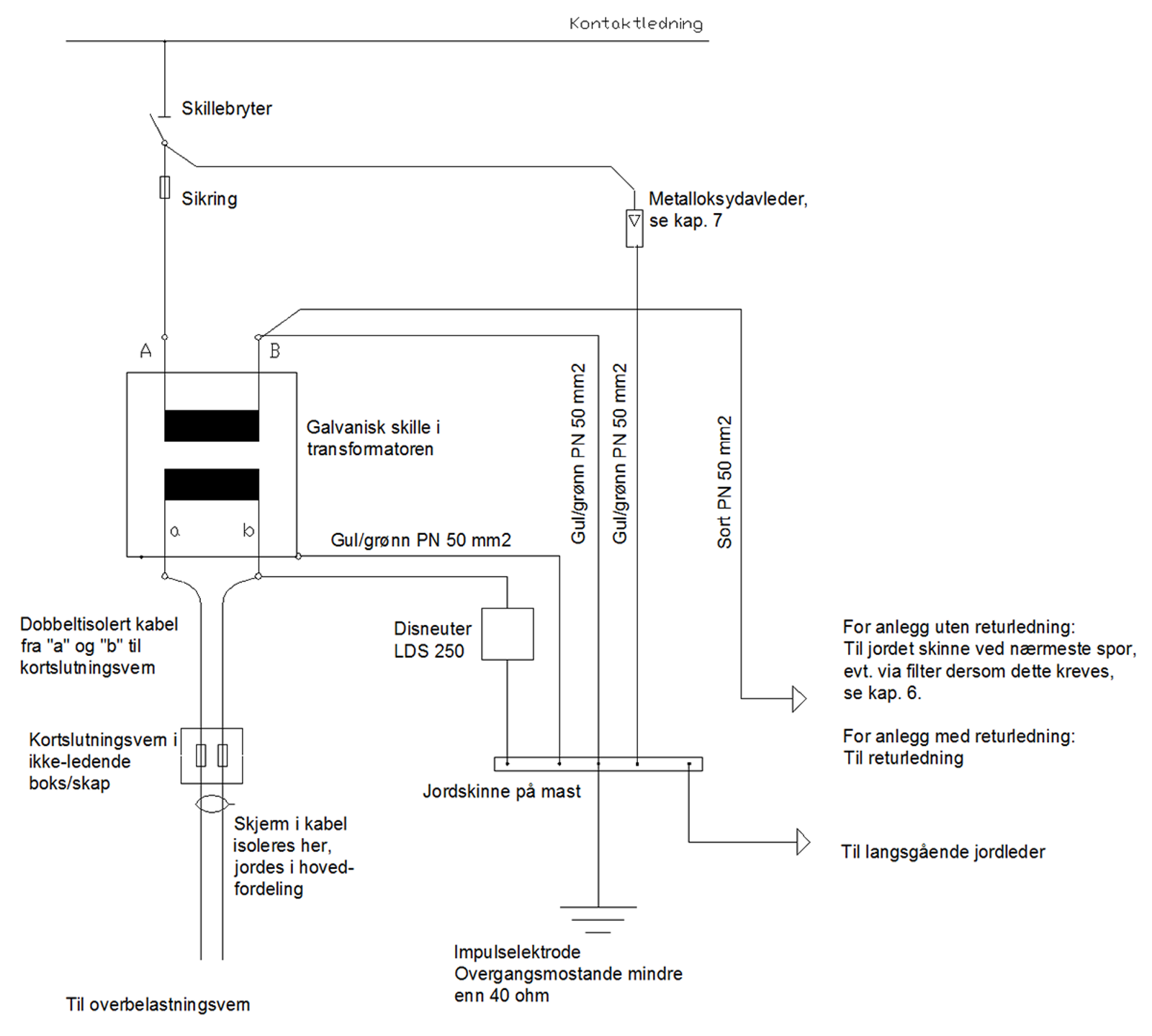
Transformatoren er plassert i kontaktledningsmast eller i kiosk på bakken (utenfor slyngfeltet).
Transformatoren er koblet som vist i figur 7. OBS! Figuren henviser til Teknisk regelverk: Felles elektro/Prosjektering og bygging/Jording og utjevning(åpnes i ny fane), kapittel 6.

4 Litteraturhenvisninger
- Audkjell Aksdal – Elektriske anlegg – installasjoner (1991).
- Kristian H. Nettum – Kompendium i elektriske anlegg, lavspenning (1995).
- Teknisk Regelverk JD 543 (1999).
- Felles elektro JD 510 (1999).
- FEL – Forskrifter om elektriske lavspenningsanlegg (1999).
- NEK 400: Norsk Elektroteknisk norm, Elektriske lavspenningsanlegg – Installasjoner (1998).
- Teknisk rapport fra InterConsult Group: 1000V togvarmeforsyning – Elektrotekniske forhold. (1998).
- Hovedoppgave fra Høgskolen i Oslo: Strømforsyning til jernbanetekniske installasjoner (1998).
- Terje Hanssen, Gunnar Visnes: Kortslutningsberegninger. Dimensjonering av ledere og vern. (1993).