Veileder for sikkerhet i jernbanetunneler
Sikkerhet i jernbanetunneler er underlagt en rekke krav i ulike regelverk. Hensikten med denne veilederen er å klargjøre hvilke krav som gjelder, beskrive innholdet i kravene og sikre at regelverket anvendes på en ensartet måte i Bane NOR.
1 Om veilederen
Veilederen er åpen og tilgjengelig for alle, og kan distribueres fritt. Eventuelle spørsmål til veilederens innhold, forslag til forbedringer eller hjelp til bruk, kan rettes til tunnelsikkerhet@banenor.no.
Hensikt og bakgrunn
Bane NOR skal ha et samordnet og standardisert konsept for tunnelsikkerhet med tilhørende sikkerhetsutrustning av jernbanetunneler og operativ beredskap. Dersom det etableres ulike konsept og tilnærminger, vil det være krevende å forholde seg til, og i tillegg bidra til økte kostnader for Bane NOR.
Samordning med myndigheter og andre aktører er avgjørende for utarbeidelse av beredskapsdokumentasjon, og for å ha en fungerende operativ beredskap. Denne veilederen gir beskrivelser av prosjektering av sikkerhetstiltak i jernbanetunneler og utarbeidelse av beredskapsdokumentasjon.
Veilederen skal, sammen med Teknisk regelverk, gi et tilstrekkelig grunnlag for å kunne prosjektere sikkerhetstiltak i både i nye og eksisterende jernbanetunneler med et optimalt sikkerhetsnivå. Med optimalt sikkerhetsnivå mener vi tilstrekkelig tunnelutrustning og dimensjonert beredskap.
Veilederens målgrupper
Målgruppene til denne veilederen er:
- prosjektledere
- prosjekteringsledere
- sikkerhets- og kvalitetsrådgivere.
Veilederens oppbygning
Tabellen nedenfor gir kort beskrivelse av innholdet i hvert kapittel. Kapittel 8 omhandler oppgradering av sikkerhet i eksisterende jernbanetunneler, og kan leses uavhengig av de andre kapitlene i veilederen.
| Kapitler | Innhold |
|---|---|
| 1. Om veilederen | Beskrivelse av hensikt og bakgrunn, målgrupper og oppbygging av veilederen. |
| 2. Ordliste | Liste over sentrale ord og begreper som benyttes i veilederen. |
| 3. Regelverk for tunnelsikkerhet | Gjennomgang av overordnet fremstilling av regelverket, en kort gjennomgang/presentasjon av de reglene som er mest sentrale for tunnelsikkerhet i tillegg til sikkerhetsfaglige fremstillinger. |
| 4. Sikkerhetsstyring | Gjennomgang av krav til risikobasert tilnærming spesifikt for jernbanetunneler. |
| 5. Operativ beredskap | Beskrivelse av Bane NORs operative beredskap i henhold til lovpålagte krav og samhandling med beredskapsaktører. Den operative beredskapen vil være grunnlaget for analyser som utføres. |
| 6. Prosjektets beredskapsdokumentasjon for driftssatt jernbane | Beskrivelse av krav til innhold i prosjektenes beredskapsdokumentasjon og oppbygging av Bane NORs beredskapssystem, slik at den operative beredskapen blir ivaretatt i hvert prosjekt og at innholdet i beredskapsdokumentasjonen kan benyttes av driftsenheten til Bane NOR. |
| 7. Krav til sikkerhetstiltak og prosjektering | Beskrivelse av sikkerhetstiltak og forståelse av prosjektering av disse, slik at den operative beredskapen og forhold fra den risikobaserte tilnærmingen blir ivaretatt i prosjekteringen. |
| 8. Oppgradering av sikkerhet i eksisterende jernbanetunneler | Retningslinjer for prosjektering av oppgradering av sikkerhet i eksisterende jernbanetunneler. |
| 9. Kilder | Liste over kilder vi har brukt i utformingen av «Veileder for sikkerhet i jernbanetunneler». |
2 Ordliste
Liste over sentrale ord og begreper som benyttes i veilederen.
| Term | Definisjon |
|---|---|
| ALARP |
Eng: As low as reasonably practicable No: Så lavt som praktisk mulig |
| Beredskapsportalen | Bane NORs portal for lagring av beredskapsplaner og annen relevant beredskapsinformasjon |
| Evakuerings- og redningspunkt | Et dedikert stoppested for tog for å administrere en nødssituasjon som kan omfatte evakuering, redning og eventuell bekjempelse |
| CSM RA |
Eng: Common safety method for risk evaluation and assessment No: Forskrift om en felles sikkerhetsmetode for risikoevaluering og -vurdering |
| DIBK | Direktoratet for byggkvalitet |
| DSB | Direktoratet for samfunnssikkerhet og beredskap |
| Evakuering | Assistert evakuering: Jernbaneforetaket har kontroll over evakuerende og leder/guider disse til sikkert område |
| Selvredning: Den nødstilte redder seg selv uavhengig av type hendelse og objekt | |
| FEF | Forskrift om elektriske forsyningsanlegg |
| FEL | Forskrift om elektriske lavspenningsanlegg |
| FSE | Forskrift om sikkerhet ved arbeid i og drift av elektriske anlegg |
| Infrastrukturforvalter | Bane NOR (eng: Infrastructure manager, IM) |
| Innsatsleder | Person fra redningstjenesten som leder innsatsen på et hendelsessted. Når redningstjenesten ankommer, overtar de ansvaret for hendelsen som innsatsleder fra skadestedsleder hos jernbaneforetaket. |
| ISO | International Organization for Standardization |
| Jernbaneforetak | Ethvert offentlig eller privat foretak hvis hovedvirksomhet er transport av gods og/eller passasjerer med jernbane, der foretaket forplikter seg til å sørge for trekkraften, herunder foretak som bare sørger for trekkraften (f.eks. Flytoget, CargoNet, NSB osv.) (Eng: railway undertaking, RU) |
| Jernbanetunnel | Et byggverk som fører jernbanen i en underjordisk utgravet/utsprengt passasje eller en lukket konstruksjon rundt sporet. Jernbanetunneler som skal ha sikkerhetsinstallasjoner som omtalt i denne veilederen, gjelder for jernbanetunneler over 100 m, og visse krav utløses bare for lengre jernbanetunneler. Hvis en ny jernbanetunnel har innslag i en annen eksisterende jernbanetunnel, defineres de som én jernbanetunnel. |
| KO | Kommandoplass |
| LFK | Leder for kobling |
| LFS | Leder for elsikkerhet |
| NoBo |
Eng: Notified Body No: Teknisk kontrollorgan |
| Nødssituasjon | Samlebetegnelse på den situasjonen som oppstår når en av Bane NORs definerte topphendelser inntreffer. Beskriver en alvorlig jernbanehendelse og/eller jernbaneulykke. |
| ORV | Operativt regelverk er en samling av all styrende og relevant dokumentasjon for rollene togleder, togekspeditør, toginformatør, driftsoperatør og ruteplanlegger |
| Prosjektets beredskapsdokumentasjon | Prosjektets beredskapsdokumentasjon for driftssatt jernbane. Beskrevet utførelse i kapittel 6. |
| Redning | Aksjon når redningstjenesten redder evakuerende i en nødssituasjon |
| Redningstjeneste | En tjeneste som utføres som et samvirke mellom offentlige etater, frivillige organisasjoner og private selskaper |
| RHF | Regionalt helseforetak |
| Rullende landevei | «Rollende landstrasse», det tyske uttrykket for trailer/lastbil på tog |
| SAK | Forskrift om byggesak (byggesaksforskriften) |
| SJT | Statens jernbanetilsyn |
| Skadestedsleder | Ved driftsulykker/-uhell etableres det en ledelse på stedet i form av en skadestedsleder. I persontog ivaretas denne rollen av fører eller ombordansvarlig inntil politi, brannvesen eller sivilforsvaret ankommer stedet. |
| Særskilt brannobjekt | Byggverk, opplag, områder, tunneler, virksomheter m.m. hvor brann kan medføre tap av mange liv eller store skader på helse, miljø eller materielle verdier |
| TEK | Byggteknisk forskrift |
| Topphendelse | Topphendelsene til Bane NOR kan benyttes til å sortere farer som identifiseres i en risikovurdering (STY 601417) |
| TRV | Tekniskregelverk. Bane NORs tekniske regelverk er en samlebetegnelse for normaler innenfor de ulike jernbanetekniske fagområder. |
| TSI LOC & PAS |
Eng: Technical specification for interoperability relating to the rolling stock – locomotives and passenger rolling stock subsystem No: Teknisk spesifikasjon for samtrafikkevne som gjelder for delsystemet «rullende materiell – lokomotiver og rullende materiell for passasjertrafikk» |
| TSI OPE |
Eng: Technical specification for interoperability relating to the operation and traffic management subsystem No: Teknisk spesifikasjon for samtrafikkevne for «Drift og trafikkstyring» |
| TSI SRT |
Eng: Technical specification for interoperability relating to safety in railway tunnels No: Teknisk spesifikasjon for samtrafikkevne som gjelder sikkerhet i jernbanetunneler |
3 Regelverk for tunnelsikkerhet
Oversikt og gjennomgang av de viktigste lovene, forskriftene og reglene for sikkerhet i jernbanetunneler.
Det er ulike lover og forskrifter som gjelder for sikkerhet i jernbanetunneler. Reglene er dels nasjonalt regelverk og dels gjennomføring av EU-regelverk i norsk rett.
Ved motstrid mellom forskjellige regler må det skje en harmonisering i tråd med alminnelige prinsipper. For eksempel kan ikke en forskrift være i strid med en lov, og ved motstrid går loven foran forskriften. Lover og forskrifter som gjennomfører EØS-forpliktelser skal ved motstrid gå foran nasjonale lover og forskrifter, jf. EØS-loven § 2 (gjelder kun yngre lover). Det understrekes at EU-regelverk ikke gjelder i Norge før det er gjennomført i norsk rett, typisk ved en norsk lov eller forskrift.
I tillegg finnes det ulike veiledere, instrukser og retningslinjer som omhandler tunnelsikkerhet. Særlig relevant er «Veileder for saksbehandling og ivaretakelse av brann- og el-sikkerhet i jernbane- og banetunneler», utgitt av SJT og DSB i fellesskap. Et annet eksempel er forskjellige instrukser, regelbøker mv. som jernbanevirksomhetene eller andre utgir. Veiledere, instrukser mv. må ved motstrid vike for krav som følger av lov eller forskrift.
Sentrale lover og forskrifter
De mest sentrale lovverkene for tunnelsikkerhet:
- Jernbaneloven (forvaltes av Samferdselsdepartementet)
- Brann- og eksplosjonsvernloven
De mest sentrale forskriftene for tunnelsikkerhet:
- Sikkerhetsforskriften (forvaltes av SJT)
- Sikringsforskriften (forvaltes av SJT)
- Jernbaneinfrastrukturforskriften (forvaltes av SJT)
- Samtrafikkforskriften m/TSI-er (forvaltes av SJT)
- TSI SRT
- TSI OPE
- TSI LOC & PAS
- Førerforskriften (forvaltes av SJT)
- Forskrift om brannforebygging (forvaltes av DSB)
TSI SRT
Regelverket for tunnelsikkerhet er i stor grad funksjonsbasert. Den mest konkrete, og dermed den mest relevante forskriften som beskriver sikkerhetstiltak i jernbanetunneler, er TSI SRT. Den ble utgitt for første gang i 2008, og er deretter kommet ut i nye versjoner i 2014 og 2019. Forskriften ble utarbeidet av et større internasjonalt forum som gjennomførte ulike utredninger og risikovurderinger for å etablere krav som sørget for et harmonisert, optimalt nivå av sikkerhet i jernbanetunnneler på tvers av Europa på en mest mulig kostnadseffektiv måte. Tunneleiere og lokale myndigheter ønsket ett dokument for tunnelsikkerhet som samtidig også ivaretok samtrafikk gjennom å tillate fri bevegelse av tog over landegrenser.
Siste gjeldende utgave av TSI SRT er datert 16.mai 2019. Den ble tatt inn i norsk rett 1. juni 2022.
Hovedendringen fra 2014-versjonen ligger først og fremst i muligheten til å avvike fra krav i delsystem infrastruktur og energi i henhold til CSM RA-prinsippet. Tidligere gjaldt denne muligheten kun for ett krav i TSI SRT 2014-utgaven, mens den nå gjelder for alle krav i delsystem infrastruktur og energi. Det er presisert i «Guide for the application of the SRT TSI» at kravene i kapittel 4 representerer «code of practice»: «It is understood that the basic parameters of sections 4.2.1 and 4.2.2 of the TSI represent the code of practice.»
TSI SRT dekker flere ulike delsystemer og viser dermed hvordan sikkerhetstiltak for tunneler ikke bare handler om selve infrastrukturen (tunnelen), men er fordelt mellom delsystemer. De tunnelspesifikke kravene i TSI SRT ivaretas gjennom tiltak i total fem delsystemer, der fire er strukturelle delsystemer og ett er funksjonelt:
- Infrastruktur
- Energi
- Rullende materiell
- Styring, kontroll og signal
- Drift og trafikkstyring (funksjonelt delsystem)
De strukturelle delsystemene i TSI-ene skal ha en EF-verifiseringserklæring. Teknisk kontrollorgan (NoBo) har ansvar for å kontrollere og attestere at delsystemet er bygd i samsvar med relevante TSI-er, i tillegg til at det er i samsvar med de øvrige bestemmelsene som følger av EØS-avtalen. Oppgavene til NoBo er beskrevet i kapittel 6 i TSI SRT og i Samtrafikkforskriften.
TSI SRT omhandler primært sikkerhetsaspektet tilknyttet tunneler, og er ikke uttømmende på grunnleggende parametere knyttet til de strukturelle delsystemene infrastruktur og energi, som også vil være representert på en tunnelstrekning. Eksempelvis vil delsystemene infrastruktur og energi også omfattes av spesifikke TSI-er for disse delsystemene, TSI INF og TSI ENE.
Prinsippet for TSI SRT er å ha tiltak som forebygger at tog stopper i tunnel, minimalisere konsekvensen av en ev. ulykke, sikre effektiv evakuering (selvredning) i tunnel og tilrettelegge for redning, og de ulike tiltakene i TSI-en er knyttet til disse fire kategoriene:
- Forebyggende tiltak (prevention)
- Konsekvensreduserende tiltak (mitigation)
- Tiltak for evakuering (selvredning) (evacuation)
- Tiltak for redning (rescue)
Det viktigste området er forebygging, etterfulgt av konsekvensreduserende tiltak, tiltak for evakuering og tiltak for redning. Sikkerhetstiltakene gir til sammen en lav restrisiko. Dette er illustrert i figur 1 og 2 under, som er hentet fra dokumentasjonen i forbindelse med utarbeidelsen av TSI SRT.


Kravene i TSI SRT er implementert i Bane NORs tekniske regelverk. Erfaringsmessig kan det, særlig ved samhandling med eksterne aktører, fremkomme behov for ytterligere sikkerhetstiltak enn de som er beskrevet i TSI SRT. «Guide for the application of the SRT TSI» angir at dette må dokumenteres gjennom en risikovurdering.
TSI SRT 2.3.3 The role of emergency response services
If the expectations of the emergency response services expressed in emergency plans go beyond the assumptions described above, the need for additional measures or tunnel equipment can be considered.
The needs expressed by emergency response services can be considered based on a risk assessment when are within the scope of the TSI and when they cover the risks expressed in point 1.1.4.1.
Tiltak utover TSI SRT
Tiltak som foreslås i et prosjekt utover tiltakene beskrevet i TSI SRT, skal fremlegges for sentral kontroll til tunnelsikkerhet@banenor.no. For en slik kontroll må dokumentasjon (kost/nytte og andre former for argumentasjon) fremlegges skriftlig.
Ansvarsforståelse og operativ beredskap
TSI SRT og TSI OPE beskriver infrastrukturforvalters (Bane NOR) ansvar som koordinerende enhet for håndtering av nødssituasjoner. Håndteringen gjelder i forkant av nødssituasjoner (ivaretagelse av organisering, prosedyrer, tilrettelegging, m.m.) og koordinering av en nødssituasjon fra togledelsen underveis, herunder varsling og koordinering. Forskriftene beskriver også at roller og operativt ansvar ved en nødssituasjon i en tunnel er delt mellom jernbaneforetakene og redningstjenesten. Dette er også beskrevet i DSB og SJTs Veileder for saksbehandling og ivaretakelse av brann- og elsikkerhet i jernbane- og banetunneler(åpnes i ny fane), kap. 2 Ansvar:
«Ansvaret for sikker drift på jernbanen og kontroll av risikoer, er plassert hos både infrastrukturforvalter og jernbaneforetak. Lovverket stiller krav til både eier/infrastrukturforvalter og jernbaneforetak i en tunnel. Personsikkerhet i tunnel baseres på selvredning og på at både eier/infrastrukturforvalter og jernbaneforetak har forebyggende og operative tiltak for å muliggjøre dette:
- Jernbaneforetaket har ansvar for togenes brann- og elsikkerhet, assistert evakuering internt i toget og evakuering fra toget til sikkert område ved en fare- eller ulykkeshendelse.
- Eier/infrastrukturforvalter har ansvar for å tilrettelegge for selvredning fra kjøretøyet til sikkert område ved utforming av rømningsveier».
Selvredningsprinsippet ligger som en forutsetning for sikkerheten i jernbanetunneler, og er nedfelt i TSI-ene. Prinsippet selvredning skal forstås som at den nødstilte redder seg selv uavhengig av type hendelse og objekt. I tillegg til selvredningsprinsippet skal assistert evakuering, redning og bekjempelse bidra til et optimalt sikkerhetsnivå ved nødssituasjoner.
I motsetning til i veitunneler der de evakuerende i stor grad må utøve uorganisert selvredning, har jernbaneforetakene trent personell om bord i togene for å kunne bistå ved en eventuell nødssituasjon. Jernbaneforetakene har ansvar for evakuering internt i toget, og for evakuering ut av toget til sikkert område. Dette skjer etter instrukser nedfelt i jernbaneforetakets «Førers regelbok». Dette anses som assistert evakuering.
Selvredningsprinsippet ligger også til grunn for krav til rullende materiell i TSI LOC&PAS, der det er krav om at antall dører, og dørenes dimensjoner, skal gjøre det mulig å evakuere alle passasjerer uten bagasje i løpet av tre minutter. Det er tillatt å anta at bevegelseshemmede passasjerer får hjelp fra andre passasjerer eller personale, og at rullestolbrukere evakueres uten rullestol, ref. TSI LOC&PAS 4.2.10.5.1: «Antallet dører og dørenes dimensjoner skal gjøre det mulig å evakuere alle passasjerene uten bagasje i løpet av tre minutter. Det er tillatt å anta at bevegelseshemmede passasjerer får hjelp av andre passasjerer eller personale, og at rullestolbrukere evakueres uten rullestol».
Når en nødssituasjon oppstår, blir jernbaneforetaket skadestedsleder, og deres ansvar i denne rollen skal beskrives i «Førers regelbok». Når redningstjenesten ankommer, overtar de ansvaret for hendelsen som innsatsleder. Underveis vil togledelsen være koordinerende enhet. Bane NOR har også etablert ytterligere roller for å bistå den operative ledelsen jernbanefaglig.
Infrastrukturforvalter har ansvar for å tilrettelegge for selvredning ved hjelp av faste installasjoner og operativ beredskap. Krav til faste installasjoner som tilrettelegger for selvredning er beskrevet i TSI SRT.
Krav til operativ beredskap er ytterligere beskrevet i TSI OPE der det fremkommer at Bane NOR har det koordinerende ansvaret for beredskap, både administrativt og operativt. Ved en nødssituasjon vil togledelsen til Bane NOR være koordinerende aktør i den operative beredskapen, der henholdsvis skadestedsleder (jernbaneforetakene) og innsatsleder (redningstjenesten) er de ansvarlige enheter.
Redning og bekjempelse utføres av redningstjenesten. Deres ansvar er å påse at sikkerheten til eget personell er ivaretatt, og å utøve redning og bekjempelse i så stor utstrekning som mulig ut fra nødssituasjonen, omgivelsene og tilgjengelige ressurser. I henhold til TSI SRT skal menneskeliv prioriteres.
TSI SRT stiller også krav til hva et prosjekts beredskapsdokumentasjon skal ha av innhold, og denne dokumentasjonen vil være grunnlag for utarbeidelse av den operative beredskapen for den spesifikke tunnelen. Dette er beskrevet i Kapittel 6.
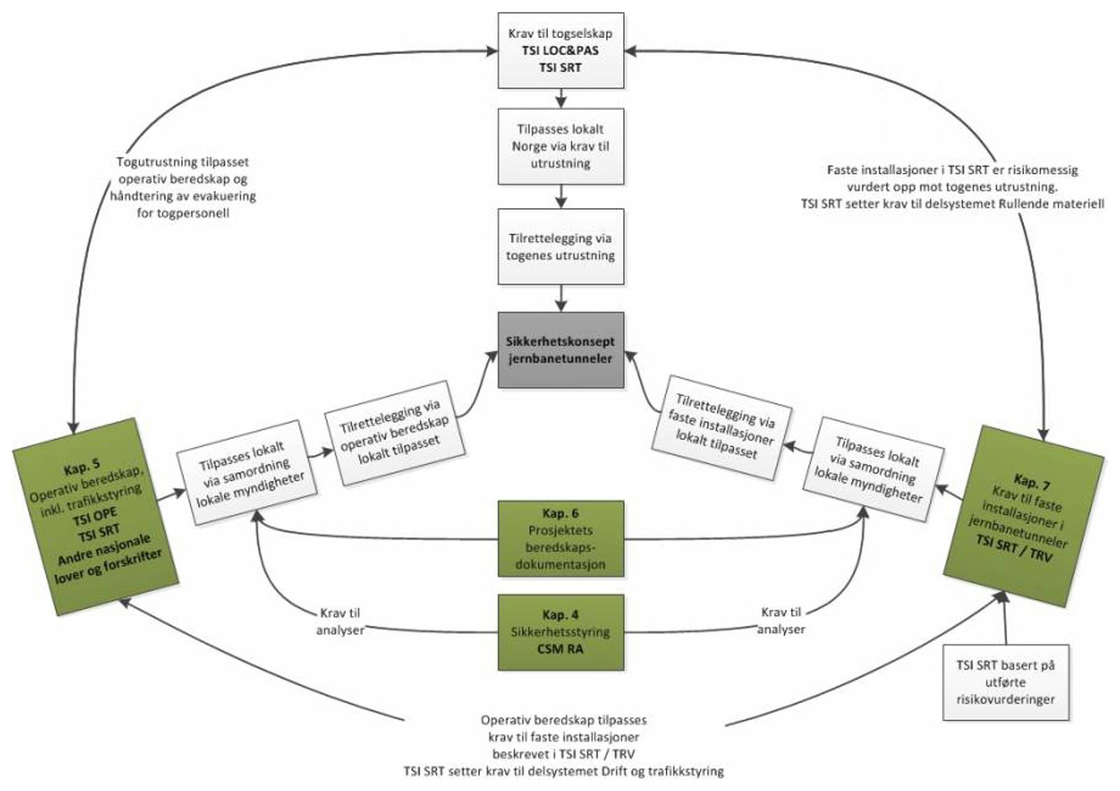
Sikkerhetskonsept jernbanetunneler
Sikkerheten i jernbanen etableres, tilrettelegges og opprettholdes langs flere akser. Aksene omfatter bl.a. faste installasjoner i jernbaneinfrastrukturen, inkludert pålitelighet og vedlikehold av disse, organisering av den operative beredskapen inkludert trafikkstyring, og utrustningen av rullende materiell som trafikkerer jernbanen. Hver av disse aksene bidrar til å tilrettelegge for en optimal sikkerhet, og summen av tilrettelegging vil være det som danner sikkerhetskonseptet for en jernbanetunnel.
I denne veilederen omhandles følgende forhold:
- Tilrettelegging via faste installasjoner: Krav nedfelt i TSI SRT.
- Tilrettelegging via operativ beredskap: Krav nedfelt i TSI OPE og TSI SRT.
Kapittel 7 beskriver krav til faste installasjoner i jernbanetunneler som kategoriseres som sikkerhetstiltak i TSI SRT. I tillegg er de øvrige delsystemene som inngår i TSI SRT gjengitt.
Kapittel 5 beskriver den operative beredskapen med tilhørende ansvarsfordeling, og kapittel 6 beskriver hvordan prosjektets beredskapsdokumentasjon skal utarbeides for å kunne ivareta operativ beredskap for en jernbanetunnel.
Ansvarsfordelingen i den operative beredskapen er nedfelt i lovverk, og er omtalt ovenfor.
Figur 3 viser hvordan sikkerhetskonseptet i jernbanetunneler er fordelt på ulike ansvarsområder: Kravene til togselskap omfattes av krav satt i TSI LOC&PAS og TSI SRT, kravene til faste installasjoner er beskrevet i TSI SRT og Teknisk regelverk. Kravene til operativ beredskap er beskrevet i TSI OPE, og sikkerhetsstyring (CSM RA) og prosjektets beredskapsdokumentasjon inkluderer analyser og hvordan risiko skal håndteres i prosjektet.

Krav til risikobasert tilnærming
Sikkerhetsforskriften gir blant annet krav til gjennomføring av risikovurderinger og utarbeidelse av akseptkriterier. Disse er gjeldende for all jernbaneinfrastruktur inkludert jernbanetunneler.
Det eksisterer også ytterligere nasjonale lover og forskrifter som regulerer sikkerheten i jernbanetunneler. Dette gjelder særlig lovverket fra Justisdepartementet og Arbeidsdepartementet som henholdsvis DSB og Arbeidstilsynet håndhever og delvis fastsetter. Lovverket håndhevet av DSB retter seg i særlig grad mot brannvesenet. Lovverket fra Arbeidstilsynet retter seg i hovedsak mot sikkerheten til arbeidere. I sistnevnte inngår 1. person, dvs. blant annet drift- og vedlikeholdspersonell, førere/ombordpersonell og redningstjenesten. Sikkerheten til 1. person må vurderes med hensyn til tunnelutrustningen (eksempelvis plassering og mengde).
Mye av det ovenfor nevnte regelverket er funksjonelt utformet. Dette er en følge av et grunnleggende prinsipp om at det er den enkelte jernbanevirksomhet som er ansvarlig for at virksomheten drives på en sikkerhetsmessig forsvarlig måte. Løsningene virksomheten velger for å oppfylle forskriftskravene baseres derfor på ulike typer analyser; en risikobasert tilnærming. Virksomhetene må dokumentere hvordan de i sin virksomhet oppfyller de enkelte forskriftskravene, fortrinnsvis gjennom sitt sikkerhetsstyringssystem. I kapittel 4 beskrives Bane NORs tilnærming.
For jernbanen og jernbanetunneler er det CSM RA som beskriver kravene til risikostyringsprosesser, der kravene som stilles i sikkerhetsforskriften kommer til anvendelse.
4 Sikkerhetsstyring
Gjennomgang av krav til risikobasert tilnærming spesifikt for jernbanetunneler.
De beskrevne direktiv, forordninger, lover og forskrifter Bane NOR skal forholde seg til, kan sies å være funksjonelle, dvs. at det er krav til en risikobasert sikkerhetsstyring. På bakgrunn av dette har Bane NOR etablert et sikkerhetsstyringssystem. Sentrale grunnlag for sikkerhetsstyringssystemet er krav i sikkerhetsforskriften og CSM RA. Disse gir føringer for den analytiske tilnærmingen for å vurdere risiko i jernbanetunneler.
Innledningsvis i dette kapittelet beskrives hvordan oppbyggingen av Teknisk regelverk og TSI SRT også er basert på risikovurderinger. De sikkerhetstiltak som omtales i TSI SRT kapittel 4 (kapittel 7 i denne veilederen) er således vurdert, men behov for lokal tilpasning av sikkerhetstiltakene for den enkelte tunnel må vurderes. Denne vurderingen bør utføres gjennom risikovurderinger og beredskapsanalyser, samt dokumenteres i prosjektets beredskapsdokumentasjon. Utarbeidelse av beredskapsdokumentasjonen utføres i samhandling med relevante aktører.
Før EU-regelverket ble innført i norsk lov, var det to styrende forskrifter som omfattet sikkerhetsstyring, og krav til jernbanevirksomhetene: sikkerhetsforskriften for nasjonalt nett og kravforskriften for andre baner. Kravforskriften ble ikke berørt i særlig grad ved innføring av EU-regelverket fordi dette ikke gjelder utenfor det nasjonale jernbanenettet.
Kravforskriften er imidlertid splittet opp og tilpasset målgruppene. Den gamle kravforskriften er erstattet av tre nye forskrifter: kravforskriften, sidesporforskriften og museumsbaneforskriften.
Sikkerhetsforskriften ble delt i forbindelse med implementering av interoperabiltitetsdirektivet og ny samtrafikkforskrift. Samtrafikkforskriften med TSI-er kom i stedet for tidligere nasjonale krav. Dermed ble sikkerhetsforskriften delt i tre nye forskrifter: sikkerhetsforskriften (implementering av sikkerhetsdirektivet), jernbaneinfrastrukturforskriften (nasjonale krav) og kjøretøyforskriften (nasjonale krav).
Analytisk grunnlag for Teknisk regelverk og TSI SRT
Krav til sikkerhetstiltak for jernbanetunneler beskrevet i Teknisk regelverk er basert på krav i TSI SRT, med noen kompletterende regler. Sikkerhetstiltakene i TSI SRT er igjen basert på risikovurderinger og kost-nytte-analyser. TSI SRT omfatter sikkerhetsrisiko for passasjerer og togpersonale i tunneler, og omfatter ikke følgende risikoforhold (ref. TSI SRT 1.1.4.2):
- Helse og sikkerhet for personale som arbeider med vedlikehold av faste anlegg i tunnelen.
- Økonomisk tap som skyldes skade på strukturer og tog, og tap som følge av manglende tilgjengelighet til tunnelen i forbindelse med reparasjoner.
- Uvedkommendes besøk i tunnelen via tunnelåpningen.
- Terrorisme, dvs. en bevisst og overlagt handling med sikte på å forårsake ødeleggelse, personskade og tap av menneskeliv.
- Risikoer for personer i nærheten av en tunnel hvor kollaps av konstruksjonen kan ha katastrofal konsekvenser.
Disse punktene ivaretas av Bane NOR på følgende måte:
- Punkt 1 ivaretas gjennom Bane NORs HMS-regelverk.
- Punkt 2 ivaretas innenfor økonomiske rammeverk.
- Punkt 3. og 4. ivaretas ved å følge forskrift om sikring på jernbane (sikringsforskriften)(åpnes i ny fane).
- Punkt 5 ivaretas ved å følge krav i Teknisk regelverk: Ulykkeslaster fra(åpnes i ny fane)b CSM RA, dvs. en grundig fareidentifisering og en vurdering, fare for fare, av hvorvidt risikoen ved hver identifisert fare er akseptabel.
For jernbanetunneler forventes det at mange farer er fullt ut håndtert av regler for god praksis og noen farer av lignende systemer (referansesystemer), men det kan være farer som ikke håndteres fullt ut av regelverket. For sistnevnte forventes det at det utføres eksplisitte risikovurderinger. Tunnelens bidrag til Bane NORs totalrisiko skal også beregnes i henhold til krav i sikkerhetsforskriften. Dette bør utføres av kvalifiserte medarbeidere i Bane NOR.
Beredskapsanalyser og -planer
TSI SRT inneholder krav til utarbeidelse av beredskapsplaner for jernbanetunneler lengre enn 1000 m. Prosjektets beredskapsdokumentasjon er et viktig grunnlag for utarbeidelse av planverk for aktørene.
Bane NORs retningslinjer for beredskap forutsetter at beredskapsplaner (prosjektets beredskapsdokumentasjon) utarbeides på bakgrunn av beredskapsanalyser. Beredskapsanalysen skal sikre at prosjektets beredskapsdokumentasjon svarer ut Bane NORs funksjonskrav til beredskap. Kapittel 6 gir veiledning til hvordan ulike forhold bør svares ut.
Bortfall av sikkerhetsinstallasjoner
Sikkerhetstiltakene som følger av TSI SRT prosjekteres og bygges for å ha en høyest mulig oppetid. Det etableres drifts- og vedlikeholdsrutiner for å redusere sannsynligheten for bortfall, hyppighet av bortfall, at bortfall blir oppdaget, og at bortfall blir reparert innen foreskrevet tid. Feil i sikkerhetsinstallasjoner som skal benyttes i beredskapsarbeid er i prinsippet feil i utstyr som kan redusere konsekvensene ved en nødssituasjon.
Togframføringsregler og trafikkstyring ved feil utarbeides og håndteres av den lokale togledelsen i samhandling med Drift og vedlikeholdsdivisjonen i Bane NOR. Eventuelle restriksjoner på togframføringen håndteres gjennom Operativt regelverk. Som en følge av dette er det ikke nødvendig at prosjektet gjennomfører analyser av bortfall av sikkerhetsinstallasjoner med det formål å vurdere restriksjoner på togframføringen. Det er utført en generiske analyse av bortfall av beredskapsinstallasjoner, se «Kvalitativ risikovurdering av bortfall av beredskapsinstallasjoner» i Beredskapsportalen: Analyser(åpnes i ny fane).
5 Operativ beredskap
Beskrivelse av Bane NORs operative beredskap i henhold til lovpålagte krav og samhandling med beredskapsaktører.
Retningslinjer for operativ beredskap er nedfelt i TSI OPE og TSI SRT, i tillegg til i øvrige nasjonale lover og forskrifter. For sistnevnte gjelder særlig forskrifter håndhevet av DSB og Arbeidstilsynet. DSBs forskrifter omhandler i stor grad brannvesenet, og Arbeidstilsynets forskrifter omhandler i stor grad HMS for arbeidere (inkludert ansatte i jernbaneforetak, Bane NOR og brannvesen samt øvrige redningstjenester).
Ansvarsforståelse rundt operativ beredskap er beskrevet i kapittel 3, under punktet Ansvarsforståelse og operativ beredskap.
I dette kapittelet beskriver vi en overordnet tidslinje per beredskapsfase med de mest sentrale aktørene. Det henvises til mer spesifiserte oppgavebeskrivelser i Bane NORs beredskapsportal. I tillegg beskrives forventninger til brannvesenet for kalde og varme hendelser i et eget kapittel.
Beredskapskonsept for jernbanetunneler
Ved en nødssituasjon vil tunnelsikkerhetskonseptets beredskapsdel iverksettes. Dette omtales som beredskapskonseptet for jernbanetunneler. Beredskapskonseptet omfatter ett sett med aktører, og en ansvarsfordeling mellom dem, ett sett med aktiviteter som utføres i en delvis bestemt rekkefølge, og ett behov for å koordinere og kommunisere.
Det kan i en praktisk hendelse være vanskelig å skille mellom når de ulike beredskapsfasene inntreffer og avsluttes. Når «vet» man eksempelvis at fasen evakuering igangsettes? Det er også slik at fasene strekker seg ut i tid, slik at de pågår parallelt. Eksempelvis kan det være varslingsaktiviteter som pågår over lengre tid grunnet uforutsette hendelser, og en situasjon som eskalerer.
Figuren nedenfor er en meget grov illustrasjon over de mest sentrale aktørene og deres oppgaver per beredskapsfase (beredskapsfasene gjennomgås i neste kapittel). Det er ikke påskrevet tider, da dette vil variere fra tunnel til tunnel og det er flere faktorer som kan påvirke dette. Akkurat når skillet mellom at det er skadestedsleder fra jernbaneforetaket som er den ansvarlige part, til dette går over å være innsatsleder hos redningstjenesten, er også vanskelig å være eksakt på da dette kan variere fra hendelse til hendelse, og fra tunnel til tunnel.
Tabellen under viser en grov tidslinje fordelt på Bane NORs beredskapsfaser for en tenkt brannhendelse som oppdages av jernbaneforetaket.
| Deteksjon og varsling | Evakuering | Redning og bekjempelse | ||||
|---|---|---|---|---|---|---|
| Jernbaneforetak (skadestedsleder | Oppdager og melder fra om en hendelse | Prøver å få tog ut av tunnel/ikke kjøre inn i tunnel | Starter evakuering om behov | Assisterer evakueringen i så stor utstrekning som mulig | Slukker røykutvikling/brann i tidlig fase | |
| Togleder (koordinerer) | Mottar melding og varsler videre | Stopper togtrafikk inn til tunnel og får tog ut av tunnel | Klargjør for evakuering | Bistår togselskap med informasjon om tunnelen | ||
| Redningstjenester (innsatsleder) | Mottar melding og starter utkjøring til tunnelen | Etterspør togledelsen om informasjon om hendelse og tunnelen | Leder for el-sikkerhet spenningsprøver og markjorder | Gjennomfører redning med tilgjengelige ressurser | Gjennomfører bekjempelse med tilgjengelige ressurser | |
| Fagleder jernbane | Mottar melding og starter utkjøring til tunnelen | Bistår tunnelfaglig ved tunnelen (kan ha lang reisetid) | ||||
| Leder for kobling (KL) | Mottar melding | Frakobler og endepunktsjorder strekningen på melding fra togledelsen | ||||
Tabellen beskriver roller og oppgaver for hver aktør i de forskjellige fasene slik:
Deteksjon og varsling
- Jernbaneforetak (skadestedsleder): Oppdager og melder fra om en hendelse. Prøver å få tog ut av tunnel/ikke kjøre inn i tunnel.
- Togleder (koordinerer): Mottar melding og varsler videre. Stopper togtrafikk inn til tunnel og får tog ut av tunnel.
- Redningstjenester (innsatsleder): Mottar melding og starter utkjøring til tunnelen. Etterspør togledelsen om informasjon om hendelse og tunnelen.
- Fagleder jernbane: Mottar melding og starter utkjøring til tunnelen.
- Leder for kobling (KL): Mottar melding.
Evakuering
- Jernbaneforetak (skadestedsleder): Starter evakuering om behov. Assisterer evakueringen i så stor utstrekning som mulig.
- Togleder (koordinerer): Klargjør for evakuering. Bistår togselskap med informasjon om tunnelen.
- Redningstjenester (innsatsleder): Leder for el-sikkerhet spenningsprøver og makeringsjorder.
- Leder for kobling (KL): Frakobler og endepunktsjorder strekningen på melding fra togledelsen.
Redning og bekjempelse
- Jernbaneforetak (skadestedsleder): Slukker røykutvikling/brann i tidlig fase.
- Redningstjenester (innsatsleder): Gjennomfører redning med tilgjengelige ressurser. Gjennomfører bekjempelse med tilgjengelige ressurser.
- Fagleder jernbane: Bistår tunnelfaglig ved tunnelen (kan ha lang reisetid).
Beredskapsfaser
Når en topphendelse inntreffer, igangsettes aktiviteter for å redusere konsekvensen av topphendelsen. Disse aktivitetene deles av Bane NOR opp i fem beredskapsfaser:
- Deteksjon
- Varsling
- Selvevakuering
- Bekjempelse og redning
- Normalisering
Det forventes at prosjektene forholder seg til Bane NORs fem beredskapsfaser, både med hensyn til navn og illustrasjon, for å sikre at det er de samme faser som beskrives i alle prosjekter. Disse beredskapsfasene er beskrevet i figur 4, og viser de ulike fasene ved en hendelse.

Figur 4: Beredskapsfaser
Det er også utarbeidet krav for beredskap som skal være ivaretatt for den operative beredskapen i jernbanetunneler. Dette er beskrevet i «STY-604836 Beredskapsstyring – prosedyre». Disse funksjonskravene må ivaretas i prosjekteringen, og må verifiseres og dokumenteres i prosjektets beredskapsdokumentasjon:
- Deteksjon: Oppståtte nødssituasjoner skal kunne oppdages slik at varsling kan iverksettes.
- Varsling: En oppstått nødssituasjon skal varsles.
- Selvevakuering: Ny infrastruktur skal legge til rette for redningsinnsats og selvredning.
- Redning og bekjempelse: Spor skal kunne sikres for adkomst for redningstjenester.
- Normalisering: Sporet skal ryddes og repareres.
Normalisering utføres av strekningsleder hos Bane NOR. Dersom det har oppstått en større skade som må utbedres, kan det utløse krav om melding til SJT.
Sentrale beredskapsaktører
Nedenfor gjennomgås en overordnet beskrivelse av oppgaver for noen sentrale beredskapsaktører. For en utfyllende oppgavebeskrivelse, henvises det til Bane NORs beredskapsportal.
Jernbaneforetak
Personell om bord i et tog ved en nødssituasjon får betegnelsen skadestedsleder, og fører eller ombordansvarlig kan være skadestedsleder. Dette avhenger av situasjonen.
Skadestedsleder vil søke å håndtere en nødssituasjon. Dette kan gjøres gjennom å begrense en skade om bord (f.eks. å slukke tilløp til en brann, avstengning av ventilasjonsanlegget i toget for å forhindre røykspredning i toget, kjøre ut av tunnel, osv.). Når en nødssituasjon oppdages, vil det tas nødanrop for å varsle og redusere sannsynligheten for at flere tog kjører inn i tunnelen. Dersom et tog stopper i en tunnel pga. brann, avsporing, sammenstøt eller annet, vil skadestedsleder søke å assistere de evakuerende for å komme seg vekk fra nødssituasjonen.
Skadestedsleder vil i samhandling med togledelsen innhente informasjon om tunnelen de befinner seg i, slik at de kan assistere de evakuerende på en best mulig måte. Dersom det er evakuerende som har behov for bistand utover det vanlige (f.eks. rullestolbrukere, blinde, nedsatt funksjonalitet, e.l.), vil det søkes å bistå disse særskilt i evakueringen. Dette er beskrevet i førers regelbok.
Togledelse
Togledelsen vil i en første fase av en hendelse håndtere togframføringen. Når et nødanrop gjennomføres fra jernbaneforetaket, vil togledelsen søke å hindre ytterligere tog å entre tunnelen, i tillegg til at de vil søke å få øvrige tog enn det berørte, ut av tunnelen. Dersom toget som opplever en nødssituasjon kan kjøre videre, vil det prioriteres å få dette ut av tunnelen.
Dersom en nødssituasjon gjør at toget ikke kan kjøre ut av tunnelen, vil togledelsen bistå skadestedsleder med informasjon om tunnelen og tunnelens utrustning i så stor grad som mulig. For de togledersentraler som har vaktleder vil denne rollen ofte håndtere kommunikasjonen med jernbaneforetakene, og etter hvert redningstjenesten.
Dersom det er lange rømningsveier i tunnelen der nødssituasjonen inntreffer, er det viktig at togledelsen, om mulig, får informasjon om hvilken retning de evakuerende beveger seg. Dette er viktig informasjon å gi videre til redningstjenesten slik at de kan ta i mot de evakuerende.
Redningstjenesten
Redningstjenesten omfatter i en tidlig fase i hovedsak politi, brannvesen og ambulanse. De øvrige redningstjenester kan ha lengre responstid. Den redningstjenesten som først ankommer, vil få betegnelsen innsatsleder. Når politi ankommer, vil de være innsatsleder.
Redningstjenesten vil vanligvis etablere en KO (kommandoplass). KO ledes av en innsatsleder fra politiet.
Fagleder jernbane
Fagleder jernbane er Bane NORs operative ressurs. Fagleder jernbane vil bistå redningstjenesten med jernbanefaglig kunnskap samt med jordingsprosessen. Det er store nasjonale variasjoner i innsatstiden til fagleder jernbane.
Leder for kobling (LFK) og leder for elsikkerhet (LFS)
Leder for kobling er en utpekt person som har fått myndighet og ansvar for å påse at nødvendige koblinger i høyspenningsanlegg blir utført på en sikkerhetsmessig forsvarlig måte. LFK vil være den som utpeker leder for elsikkerhet.
Instruks leder for kobling: STY-600636
Instruks leder for elsikkerhet: STY-600985
Brannvesen
Forventninger til brannvesenet ved nødsituasjoner
Forventninger til brannvesenet ved nødssituasjoner er beskrevet i:
- TSI SRT kapittel 2.3 (pdf)
- DSB og SJTs Veileder for saksbehandling og ivaretakelse av brann- og elsikkerhet i jernbane- og banetunneler
- Lov om vern mot brann, eksplosjon og ulykker med farlig stoff og om brannvesenets redningsoppgaver (brann- og eksplosjonsvernloven)
- Statens jernbanetilsyns veiledning om beredskap hos jernbanevirksomheter
TSI SRT kapittel 2.3 beskriver redningstjenestenes oppgaver og forventninger. Disse forventningene er dekket ved å utruste en jernbanetunnel med de fastsatte sikkerhetstiltakene beskrevet i kapittel 4 i TSI SRT. Dersom det forventes mer av redningstjenesten enn det som er forutsatt, kan det være grunnlag for ytterligere tiltak, men det skal da være basert på en risikovurdering.
Bane NORs forventningsbeskrivelse til brannvesenet legger seg på samme linje som beskrivelsene i kapittel 2.3 c) i TSI SRT. Dette vil i tillegg også ivareta forventningene som står beskrevet i de tre veiledningene som er nevnt innledningsvis i dette kapittelet.
Tiltakene i kapittel 4 i TSI SRT er basert på at redningstjenester som gjør innsats i jernbanetunneler, skal redde liv som førsteprioritet. Materielle verdier som togmateriell, jernbanetunnelstruktur og jernbanetunnelinstallasjoner er andreprioritet.
Oppgavene nedenfor er Bane NORs forventninger til brannvesen, og er etablert på basis av krav og veiledninger nevnt over.
I DSBs Veiledning om røyk- og kjemikaliedykking, kapittel 8 vedlegg 1(åpnes i ny fane) beskrives det at innsats i tunneler ikke bør påbegynnes før det er gjort en situasjonsbedømmelse.
Forventede oppgaver for brannvesenet under en situasjonsbedømmelse
Forventede oppgaver for brannvesenet under en situasjonsbedømmelse kan eksempelvis være (dette vil variere fra brannvesen til brannvesen, men det bør innarbeides i brannvesenets innsatsplaner for en jernbanetunnel):
- Kommunikasjon med togledelse:
- Innhente informasjon fra togleder om nødssituasjonen.
- Rådføre om hvilke innsatsveier som er de mest aktuelle (det forventes ikke at togledelsen skal vite akkurat hvilken innsatsvei som er den/de beste).
- Vurdering av innsatsstrategi basert på informasjon fra togledelse og innsatsplaner:
- Jernbanetunnelens rømningsveier.
- Jernbanetunnelens sikkerhetsinstallasjoner.
- Forventet ankomsttid og tilgjengelig ressursmengde.
- Hvor er det best å utføre innsats?
- Hvor langt kan de evakuerende ha beveget seg i de ulike rømningsretningene?
- Hvilke rømningsveier blir/vil bli brukt?
Typiske oppgaver etter utført situasjonsbedømmelse
- Etablering av innsats ved evakuerings- og redningspunkter i eller utenfor jernbanetunnelen og de aktuelle innsatsveiene.
- Overføring av ledelse fra jernbaneforetakene til brannvesen dersom brannvesen ankommer før politi.
- Overføring av ledelse fra brannvesen til politi når de ankommer.
- Jording av kontaktledningsanlegget i jernbanetunnelen ved behov
gjennomføres i samhandling med elkraftsentral/togledelsen. - Redning av evakuerende, herunder menes:
- Ta imot evakuerende som ankommer evakuerings- og redningspunkt eller sikre områder.
- Behandle evakuerende med førstehjelp.
- Bringe evakuerende videre til sikkert sted for behandling av helsepersonell.
- Redde evakuerende som ikke klarer å ankomme evakuerings- og redningspunkt eller sikre områder på egenhånd eller ved hjelp av andre evakuerende (se under for spesifisering for dette punktet ved varme hendelser).
- Rekvirering av tog (ordinære tog eller beredskapstog) for innsats i samhandling med togledelsen.
- Kan benyttes til å frakte redningstjenestene til evakuerings- og redningspunkt, og innta jernbanetunneler ved kalde hendelser.
- kan benyttes til å frakte redningstjenestene til evakuerings- og redningspunkt utenfor jernbanetunneler ved varme hendelser.
- Medbringe utstyr for å håndtere kalde og varme hendelser.
Spesielle oppgaver ved varme hendelser
- Gjennomføring av røykdykking for redning av evakuerende fra evakuerings- og redningspunkt og/eller aktuell innsatsvei, så langt det lar seg gjøre med den utrustning jernbanetunnelen har (her menes utrustning iht. TSI SRT og Teknisk regelverk, de ressurser brannvesenet allerede har, og brannens størrelse):
- Redningsoppgavene forventes utført uten mekanisk ventilasjon og brannvannsledning/-uttak gjennom jernbanetunnelen.
- Dersom redningsoppgaven krever vann for å beskytte røykdykker, forventes det at dette medbringes.
- Gjennomføring av bekjempelse av brann med basis i den utrustning jernbanetunnelen har (her menes utrustning i henhold til TSI SRT og Teknisk regelverk, og de ressurser brannvesenet allerede har). Brannvesen må alltid selv vurdere egen sikkerhet.
- Det forventes bekjempelse om brannen fortsatt er så liten at den kan slukkes med mindre mengde vann:
- Denne bekjempelsen forventes utført uten mekanisk ventilasjon og brannvannsledning/-uttak gjennom jernbanetunnelen
- Det forventes at vann medbringes
- Igangsetting av mekanisk ventilasjon for de jernbanetunneler som er utstyrt med dette skal vurderes opp mot situasjonsbedømmelsen:
- For eksisterende jernbanetunneler med lange rømningsveier kan evakuerende bli «tatt igjen» av røykfronten dersom en mekanisk ventilasjon drives i samme retning som det evakueres. Det anbefales således å nøye vurdere oppstart av mekanisk ventilasjon.
Ved prosjektering av en jernbanetunnel
Ved prosjektering av en jernbanetunnel må det tas hensyn til innsatsmulighet og ressursmengde hos brannvesen i det aktuelle området. Eksempelvis kan det kreve mange ressurser fra brannvesen å håndtere behandling/mottak av evakuerende i sikre områder. Tilsvarende kan det være lang innsatstid for jernbanetunneler med vanskelig/lange adkomstveier.
Kommentarer til «Veileder for saksbehandling og ivaretakelse av brann- og elsikkerhet i jernbane- og banetunneler»
Tabellen nedenfor tar for seg Bane NORs kommentarer til to av kapitlene i Veileder for saksbehandling og ivaretakelse av brann- og elsikkerhet i jernbane- og banetunneler (pdf)(åpnes i ny fane), kapittel 5.2, henholdsvis 5.2.4 Ventilasjon og 5.2.5 Vannforsyning.
| Veileder for saksbehandling DSB/SJT | Bane NORs kommentar til veilederen |
|---|---|
| 5.2.4 VENTILASJON | |
| Ved en brann er røykkontroll en forutsetning for sikker evakuering, samt at innsatspersonellet skal kunne ta seg frem til skadestedet. Sikker røykkontroll oppnås best med mekanisk ventilasjon. |
Krav om røykkontroll i TSI SRT gjelder sikring av sikre områder i tunnelen. Korte avstander til nødutganger gjør at passasjerer og ombordpersonalet kan evakuere under røyksjiktet til sikre områder. Det betyr at en brann ikke rekker å utvikle seg før evakuering er gjennomført. Dette betyr igjen at kravene til brannhemmende materialer i togutrustningen er avgjørende. I henhold til Bane NORs forventninger til brannvesenet, forventes det ikke at de skal kunne ta seg fram til skadestedet når brannen har fått utviklet seg. Dette gjelder kun for tunneler > 20 km og evakuerings- og redningspunkter. For slike evakuerings- og redningspunkter er det heller ikke sikkert at langsgående mekanisk ventilasjon gir best resultat. |
| Redningsinnsats er avhengig av at ventilasjonskapasitet og -retning er kjent på forhånd. Derfor er forventning om nivå for redningsinnsats et av de viktigste forhold eier må avklare med brann- og redningsvesenet allerede i prosjektfasen. | Redningsinnsats kan gjennomføres uten mekanisk ventilasjon. Bane NORs forventning om nivå for redningsinnsats er beskrevet uten forventning om mekanisk ventilasjon. Å vite hva den naturlige trekkretningen for en tunnel er, kan gjøre at redningspersonell kan prioritere bruken av sine ressurser, og blant annet ha godt med ressurser der det forventes at de evakuerende vil komme ut av en tunnel. |
| Det er fra myndighetenes side ikke påkrevd med mekanisk ventilasjon, men det er en forventing at behov for røykkontroll vurderes og behandles i beredskapsanalysen. | Behov for røykkontroll må vurderes og behandles i henhold til Bane NORs forventninger til brannvesenet. |
| TSI SRT angir at redningstjenestene skal kunne nå fram til det berørte toget uten å gå gjennom det sikre området, samt at personer skal beskyttes slik at man kan evakuere seg selv til det sikre stedet. |
Krav om at brannvesen skal nå fram til et tog inne i en tunnel, gjelder kun for evakuerings- og redningspunkter i tunneler > 20 km. Det er ingen krav til at evakuerende skal beskyttes slik at de kan evakuere seg selv til det sikre stedet, slik veilederen beskriver. Det er derimot krav om røykkontroll. Det er flere tiltak som kan gi sikker røykkontroll, bl.a. størrelsen på evakuerings- og redningspunktet (tverrsnitt). |
| 5.2.5 VANNFORSYNING | |
| Tilstrekkelig vannforsyning er av betydning for sikker og hensiktsmessig innsats i tunneler. | Forventningene til brannvesenet er basert på at vann medbringes. Innsats må utføres med grunnlag i brannvesenets situasjonsbedømmelse (deres oppfatning av situasjonen og brannen) og de tilgjengelige tekniske og menneskelige ressurser de har. |
| Kartlegging av vannforsyning er derfor viktig. Krav til vannforsyning må vurderes i infrastrukturforvalters beredskapsanalyse og beskrives i beredskapsplanen. | Kravene til vannforsyning følger av TSI, og prosjekteres i henhold til kravene for evakuerings- og redningspunkter. |
| Vannforsyning kan etableres gjennom hydrant, medbrakt tankvogn eller annen vannkilde som gir tilstrekkelig kapasitet. | Metoder for vannforsyning utarbeides i samhandling med brannvesenet. Se kapittel 6.3.4. |
| Medbrakt slokkevann kan i eksisterende tunneler være eneste mulighet når det gjelder tilgang på nødvendig slokkevann i en innsatssituasjon. | Medbrakt vann er det som er forventningene til brannvesenet, både i eksisterende og nye tunneler. Dette gjelder ikke for evakuerings- og redningspunkter i tunneler > 20 km. |
| I TSI SRT er det et krav om at beredskapsområder skal være utstyrt med vann. Minimumskravet til vannforsyning er 800 liter per minutt i to timer. | Det beskrevne kravet gjelder for evakuerings- og redningspunkter. Beredskapsområder er ikke et ord som er benyttet i TSI SRT, og benyttes heller ikke av Bane NOR. For tunneler < 20 km skal evakuerings- og redningspunkter være plassert på utsiden av tunnelene i henhold til krav i TSI SRT. |
Andre beredskapsaktører
Det er flere beredskapsaktører som kan være aktuelle å varsle ved nødssituasjoner, og som kan bidra i beredskapsarbeidet med ressurser og lokal kunnskap. Det er viktig å ha oversikt over slike lokale aktører, og å søke inngå et formelt samarbeid med disse. Dette kan være:
- samarbeid med snøscootereiere
- Røde kors, sivilforsvaret o.l.
Det forventes at prosjekter kan identifisere slike samarbeidspartnere, men at avtaler formelt inngås av aktuell enhet i Bane NOR. Risikomessig vil slike avtaler dekke en restrisiko, og vil være beredskapsløsninger Bane NOR støtter seg på for å ha en best mulig beredskap.
6 Prosjektets beredskapsdokumentasjon for driftssatt jernbane
Beskrivelse av krav til innhold i prosjektenes beredskapsdokumentasjon og oppbygging av Bane NORs beredskapssystem.
Jernbanetunneler må ses på individuelt. En del forhold rundt tunnelsikkerhet kan ikke standardiseres og må tilpasses den aktuelle tunnelen. TSI SRT åpner derfor for lokalt tilpassede løsninger for noen krav i kapittel 4. Disse skal beskrives i prosjektets beredskapsdokumentasjon.
Det tekstlige som skal utarbeides og innføres i beredskapsdokumentasjonen, må i stor grad utføres i samarbeid med relevante aktører (f.eks. redningstjenesten), og kan gi behov for beregninger og ulike analytiske tilnærminger (f.eks. beredskapsanalyse og risikovurdering). Beregninger og annet analytisk arbeid skal dokumentere at funksjonskravene beskrevet under Beredskapsfaser i kapittel 5 er oppfylt.
Prosjektets beredskapsdokumentasjon er en sentral leveranse fra prosjektet, og er grunnlag for utarbeidelse av:
- beredskapskort for togledelsen, se Beredskapsportalen om beredskapskort
- branntegning for tunneler, se Beredskapsportalen om beredskapskort
- områdets beredskapsplan
- innsatsplaner for redningstjenestene
- åpningsøvelsen til jernbanetunnelen (TSI SRT 4.4.3)
- opplæring beredskap for jernbanetunneler – benyttes av Bane NOR og eksterne aktører
- strekningsbok for jernbaneforetakene (baseres på Bane NORs strekningsbeskrivelse). Strekningsboken forventes å inneholde følgende for jernbanetunneler:
- stedsangivelse og koordinater
- navn
- lengde
- nærmere opplysninger om gangbaner og nødutganger osv.
- angivelse av sikre områder der evakuering av passasjerene kan finne sted
Samhandling mellom prosjektene, driftsorganisasjon og brannvesen
Når et prosjekt igangsettes, er det en målsetning at både de tekniske installasjonene og den operative beredskapen blir tilpasset lokale forhold. Med lokale forhold menes blant annet Bane NORs organisasjon i og rundt stedet, mengden av eksterne aktører og deres ressurser og grensesnitt mot jernbanen, topografiske og demografiske forhold, m.m.
Typiske eksterne aktører inkluderer redningstjeneste, fylke (samvirkeutvalg), kommune, andre infrastrukturforvaltere (f.eks. Statens vegvesen, Avinor, Ruter), jernbaneforetakene og øvrige beredskapsaktører.
En arbeidsmetode Bane NOR søker, er at prosjektene sammen med den lokale driftsorganisasjonen til Bane NOR enes om et beredskapskonsept for den planlagte jernbanetunnelen, før den samme grupperingen søker tilsvarende enighet med lokale, eksterne aktører. Illustrasjonen under eksemplifiserer en slik ønsket arbeidsmetode (arbeidsmetoden er ikke nedfelt i noen styrende dokumenter p.t.)

Figur 5
Ved en slik tilnærming til prosjektets beredskapsdokumentasjon står driftsorganisasjonen godt rustet når de tar over den ferdigstilte jernbanetunnelen fra prosjektene, i tillegg til at strekningsleders farelogg (fareregister) innarbeider de farer som måtte følge fra prosjektfasen og inn i driftsfasen. Tilnærmingen vil også kunne være et fundament for et godt samarbeid videre om åpningsøvelsen av jernbanetunnelen og planleggingen av denne.
Samordning med brannvesen
Brannvesen forventes å bistå med brannfaglige innspill i utarbeidelsen av prosjektets beredskapsdokumentasjon for å få på plass den lokale tilpasningen, og det er avgjørende at det er en god og åpen dialog med brannvesenet gjennom hele prosjekteringsfasen. Gjennom lovverket beskrevet tidligere i denne veilederen, har de ingen beslutningsrett i prosjekteringen av nye eller eksisterende jernbanetunneler for derigjennom å fremme krav til prosjektering av sikkerhetstiltak. Saksbehandling overfor brannvesen er forklart i DSB og SJTs Veileder for saksbehandling og ivaretakelse av brann- og elsikkerhet i jernbane- og banetunneler(åpnes i ny fane) der det står:
«Brann- og redningstjenesten har ingen formell rolle i plan- og byggefasen, men det er fordelaktig å allerede i planfasen avklare brann- og redningstjenestens behov, muligheter og begrensninger for innsats. Brann- og redningstjenesten er kommunens faglige organ».
I samhandlingen med brannvesen bes det legges særlig vekt på å forstå nettopp mulighetene og begrensningene et brannvesen har (mengde ressurser, utstyr, innsatstid, redningskapasitet osv.), slik at prosjektets beredskapsdokumentasjon blir så realistisk som mulig. Det er forventninger fra jernbaneforetakene at de innsatsplanene som utarbeides av brannvesenet per tunnel er realistiske. Under Brannvesen i kapittel 5 er det utarbeidet en forventningsbeskrivelse til brannvesen ved nødssituasjoner i jernbanetunneler.
Brannvesenets innspill til prosjektets beredskapsdokumentasjon og tunnelutrustning forventes å være fundamentert i henhold til § 14 i forskrift om brannforebygging(åpnes i ny fane), der det står:
«Kommunen skal kartlegge sannsynligheten for brann og konsekvensene brann kan få for liv, helse, miljø og materielle verdier i kommunen. Kommunen skal herunder kartlegge utsatte grupper i kommunen som har en særlig risiko for å omkomme i eller bli skadet av brann, og brannobjekter der brann kan føre til tap av mange menneskeliv».
Brannvesenet velger selv hvilken form for risikobasert argumentasjon de vil benytte (det må nødvendigvis ikke være risikovurderingsrapporter). På basis av innspill i henhold til § 14 i forskrift om brannforebygging, forventes det at prosjektene vurderer innspillene i henhold til ALARP-prinsippet. Bane NOR forventer altså at prosjektene utfører ALARP-vurderinger av innspillene fra brannvesen.
Gjennom en risiko- og sårbarhetsanalyse skal særskilte brannobjekter i henhold til § 13 i brann- og eksplosjonsvernloven identifiseres og utpekes. Kommunens forpliktelser i forhold til brannforebygging og brannsikring av særskilte brannobjekter er beskrevet i forskrift om brannforebygging. § 14 i forskrift om brannforebygging sier:
«Kommunen skal kartlegge sannsynligheten for brann og konsekvensene brann kan få for liv, helse, miljø og materielle verdier i kommunen. Kommunen skal herunder kartlegge utsatte grupper i kommunen som har en særlig risiko for å omkomme i eller bli skadet av brann, og brannobjekter der brann kan føre til tap av mange menneskeliv».
Utpeking av en tunnel som særskilt brannobjekt medfører ikke økte tiltak i tunnelen enn det som tidligere er fastsatt i samråd med brannvesen, men gir føringer for kommunen om at det skal føres tilsyn med objektet etter § 13. For ytterligere informasjon om særskilte brannobjekt og tilsyn, henvises det til DSBs Veiledning for myndighetsutøvelse av tilsyn utført av brann- og feiervesenet(åpnes i ny fane).
Dersom det oppstår behov for bistand og avklaringer ved en konflikt mellom brannvesenet og et prosjekt, kan man ta kontakt med Konsernstab Sikkerhet og kvalitet ved seksjon for Samfunnssikkerhet. Dette kan eksempelvis være et behov dersom brannvesenet fremmer en innsigelse mot Bane NORs løsning.
Innhold i prosjektets beredskapsdokumentasjon
TSI SRT krever at prosjektets beredskapsdokumentasjon for tunneler skal inneholde en rekke punkter. Felles for disse punktene er at de refererer til krav i TSI SRT som henviser til at dette er forhold som må bestemmes/angis for den enkelte tunnel ut fra lokale forhold.
- Beskrivelse av risikoscenarioer
- Tidsrom for opprettholdelse av tunnelstrukturen ved brann
- Hvordan redningstjenesten får tilgang til sikkert område
- Vannforsyningsmetode til evakuerings- og redningspunkter
- Hvordan redningstjenesten får tilgang til evakuerings- og redningspunkter og får plassert utstyret sitt
- Ansvar og prosedyre for utkobling og jording
- Strømforsyning til redningstjenestens utstyr
- Opprettholdelse av elektriske systemer
- Prosedyrer for hvordan involverte organisasjoner kan gjøre seg kjent med jernbanetunnelen, hvor ofte det skal avlegges besøk i jernbanetunnelen og gjennomføring av skrivebordsøvelser eller andre øvelser
Bane NOR ønsker i tillegg at følgende punkter også inngår i prosjektets beredskapsdokumentasjon:
- Tidsrom for opprettholdelse av tunnelstrukturen ved brann ved fare for tap av konstruksjon
- Verifikasjon av funksjonskrav og ytelsesmål
- Prosjektspesifikt beredskapskort
- Prosjektspesifikk e-læring
- Håndtering av akutt forurensning
De neste avsnittene gir en veiledning til hvordan prosjektet kan besvare disse punktene. I boksene er det angitt henvisning til aktuelt punkt i TSI SRT.
Beskrivelse av risikoscenarioer
TSI SRT 4.4.2 c) Tunnelberedskapsplan
c) Beredskapsplanen skal inneholde detaljerte, spesifikke hendelsescenarioer tilpasset lokale tunnelforhold.
Det er viktig at spesifikke lokale forhold blir hensyntatt i beredskapsplanen. Tabellen under gir en oversikt over Bane NORs topphendelser og samt risikoscenarioer beskrevet i TSI SRT. Risikoscenarioene gjennomgås i samråd med relevante aktører og myndigheter, og beredskapsdokumentasjonen må beskrive hvordan de ulike scenarioer håndteres med hensyn til lokale forhold.
| Scenario | Topphendelse Bane NOR | Risikoscenario TSI SRT | Type nødsituasjon | ||
|---|---|---|---|---|---|
| Varme | Kalde | Langvarig stans | |||
| Sammenstøt | x | x | x | ||
| Avsporing | x | x | x | ||
| Brann | x | x | x | ||
| Eksplosjon etterfulgt av brann | x | x | |||
| Personer skadet i og ved spor | x | x | |||
| Utslipp av giftig gass | x | x | |||
| Spontan evakuering | x | x | |||
Scenarioene som er lagt til grunn for utarbeidelsen av TSI SRT, er relevante for de fleste jernbanetunneler. Det vil imidlertid være jernbanetunneler med særegenheter som ikke dekkes av disse scenarioene. En jernbanetunnel kan ha særegenheter som kan tilsi at sikkerhetsinstallasjonene i TSI SRT og Teknisk regelverk ikke er tilstrekkelig dekkende sikkerhetsmessig.
Definisjon av en tunnel som en lukket konstruksjon rundt sporet kan føre til spørsmål ved en konstruksjoner med åpninger (dvs. ikke helt lukket). I slike tilfeller vil risikoen være forskjellig sammenlignet med en fullstendig lukket konstruksjon. Slike konstruksjoner må derfor vurderes særskilt når det gjelder risikoen ved evakuering og redning. Dette er beskrevet i «Guide for the application of the SRT TSI»:
«Reference to a tunnel length being measured as the length of the fully enclosed section may lead to questions where a construction with openings (i.e. not fully enclosed) can be considered a tunnel subject to the application of the SRT TSI. In this case, the risk will be different compared to a fully enclosed section. There can be no universal right or wrong answer to this question: the applicant should reflect on the risks of the evacuation and rescue operations following a railway incident occuring in the structure and on the measures which could mitigate the risk identifies. This is equivalent to applying the CSM RA for the fixed installations, as permitted by the TSI».
«Guide for the application of the SRT TSI» nevner også følgende særegenheter som ikke er direkte dekket av TSI SRT. Slike tunneler må også vurderes særskilt med tanke på evakuering og redning, etter metodikken beskrevet i CSM RA:
- ett dobbeltsporet løp som går over i to enkle løp
- to enkeltløp som krysser hverandre i ulike plan (høyde)
- tunneler med spesiell geometrisk utforming
I tillegg vil Bane NOR at følgende forhold ved en jernbanetunnel behandles særskilt:
- jernbanetunnel med stasjon for passasjerutveksling
- jernbanetunnel med spesiell trafikk (f.eks. rullende landevei)
- jernbanetunnel med parallell veitunnel og delte rømningsveier
Les om dimensjonerende brannscenarioer i oppslagsverket Jernbanekompetanse.
Tidsrom for opprettholdelse av tunnelstrukturen ved brann
TSI SRT 4.2.1.2 Motstandsdyktighet mot brann i tunnelstrukturer
Kravet gjelder for alle tunneler.
a) Ved brann skal tunnelkledningen være brannbestandig i et tidsrom som er tilstrekkelig langt til at passasjerer og personale kan redde seg selv eller evakueres, og til at redningstjenestene kan utføre sitt arbeid. Dette tidsrommet skal være i samsvar med evakueringsscenarioene som er inntatt og beskrevet i beredskapsplanen.
Kravet er knyttet til at ytre lag av sprøytebetong/betong skal tåle 450 °C uten å gi avskalling i et tidsrom som er tilstrekkelig langt til at passasjerer og togpersonale kan redde seg selv eller evakueres, og til at redningstjenestene kan utføre sitt arbeid. Dimensjonerende tid settes normalt til 60 minutter. Bakgrunnen for å sette temperaturen til 450 °C er at når betongoverflaten i øvre del av tverrsnittet overstiger dette, antas det at mennesker ikke vil kunne overleve. Vanligvis har det vært tilsatt 2 kg/m3 for å være helt sikker på at man ikke får avskalling. Dette er basert på tester som Statens vegvesen har utført, og er etter HC-kurven.
Hvordan redningstjenesten får tilgang til sikkert område
TSI SRT 4.2.1.5.2 e) Tilgang til det sikre området
Kravet gjelder for tunneler med lengde > 1000 m.
e) Det skal beskrives i beredskapsplanen hvordan redningstjenestene skal ta seg til det sikre området.
Et sikkert område er knyttet til evakuering av passasjerer og personale. Det er ikke det samme som et evakuerings- og redningspunkt, som er et dedikert stoppested for å håndtere en nødssituasjon som kan omfatte evakuering, redning og eventuell bekjempelse.
Sikre områder kan være:
- områder utenfor jernbanetunnelen (rømning ut i dagen)
- områder i fjell:
- naboløp
- rømnings-/servicetunnel
- tilfluktsrom
Prosjektet skal beskrive hvordan redningstjenesten legger opp sin beredskap for å komme seg til sikre områder i eller utenfor jernbanetunnelen. Redningstjenesten trenger da et kart eller en oversikt som viser hvor de sikre områdene er, og hvordan raskeste og beste vei dit er. Det må tas hensyn til redningstjenestens HMS-krav (brannvesenet har krav til HMS. Disse må følges, og det kan ikke legges opp til redningsoppgaver som går utover HMS-kravene).
Adgang til sikkert område utenfor jernbanetunneler kan være via veiadkomst. Dersom dette ikke finnes fra før, og/eller innen en rimelig kostnad kan anlegges og driftes, skal alternative løsninger etableres, som for eksempel via terreng eller luft (landingsplass for helikopter). Merk at det ikke er en forventning om at landingsplassen skal brøytes eller være tilgjengelig til enhver tid.
Redningstjenesten får tilgang til sikre områder for tunnelen ved å benytte tilgjengelige transportmidler tilpasset eksisterende trasémuligheter.
Vannforsyningsmetode til evakuerings- og redningspunkter
TSI SRT 4.2.1.7 c) 1) Krav til alle evakuerings- og redningspunkter
Kravet gjelder for tunneler med lengde > 1000 m.
1) Evakuerings- og redningspunktene skal ha vannforsyning (minst 800 l/min i 2 timer) like ved stedet der toget skal stanse. Vannforsyningsmetoden skal beskrives i beredskapsplanen.
Et evakuerings -og redningspunkt er et dedikert stoppunkt for toget, i eller utenfor en jernbanetunnel, og skal benyttes for evakuering av passasjerer og personal om bord. Det er også et bestemt sted der brannvesenet kan bruke sitt utstyr. Det er krav om vannforsyning ved disse stoppunktene.
Ved vurdering av vannforsyningsmetode til evakuerings- og redningspunkter er det avgjørende at det lokale brannvesen bidrar med innspill. Vannforsyningsmetoden bør vurderes opp mot de ressurser det lokale brannvesenet har. Lokale og operasjonelle forhold som responstid for redningspersonell, type vannkilde og metode for vanntilførsel, må vurderes ved fastsettelse av nødvendig vannmengde.
En vannkilde kan for eksempel være (husk å tenke på vinterhalvåret og kalde perioder):
- en hydrant
- et basseng
- en vannvogn
- en innsjø
- en elv
- en tank eller lignende
Det er ikke krav om brannvannsledning/-uttak gjennom jernbanetunneler, og det forventes at vannet medbringes, se under Forventninger til brannvesen i kapittel 5.
Hvordan redningstjenesten får tilgang til evakuerings- og redningspunkter og får plassert utstyret sitt
TSI SRT 4.2.1.7 c) 3) Krav til alle evakuerings- og redningspunkter
Kravet gjelder for tunneler med lengde > 1000 m.
3) Evakuerings- og redningspunktene skal være tilgjengelige for redningstjenestene. Det skal beskrives i beredskapsplanen hvordan redningstjenestene når fram til evakuerings- og redningspunktet og plasserer utstyret.
For evakuerings- og redningspunkter som ikke er tilrettelagt med vei, vil tilgang være ved bruk av jernbanelinje, terreng eller luft. Det er altså ikke krav om at det anlegges kjørevei fram til et evakuerings- og redningspunkt, med mindre en kjørbar vei kan forlenges eller etableres for en meget lav kostnad.
I prosjektets beredskapsdokumentasjon skal det beskrives hvordan redningstjenesten får plassert utstyret sitt på evakuerings- og redningspunktene. Det vil ikke være hensiktsmessig å lagre utstyr ved et evakuerings- og redningspunkt, men dette kan være nødvendig ved evakuerings- og redningspunkt inne i jernbanetunneler (tunneler > 20 km). Det tas utgangspunkt i at redningstjenestene tar med seg det utstyret de trenger.
For evakuerings-og redningspunkt inne i jernbanetunneler lengre enn 20 km, er det i TSI SRT 4.2.1.7 e) 3) beskrevet at redningstjenestene skal kunne nå fram til det berørte toget uten å gå gjennom det sikre området. Dersom en parallell tunnel eller servicetunnel benyttes som et sikkert område, er det tillatt for redningstjenestene å benytte disse tunnelene som tilgang til det berørte toget, ref. «Guide for the application of the SRT TSI.
Informasjon om utstyr som er tilgjengelig ved det sikre området som er i tilknytning evakuerings- og redningspunkt inne i jernbanetunneler (> 20 km)
Ved evakuerings- og redningspunkt inne i en jernbanetunnel kan det være behov for å lagre utstyr for redningstjenestene og jernbaneforetakene, for eksempel i beredskapskonteinere. Det forventes at det i prosjektets beredskapsdokumentasjon er beskrevet hvilket utstyr som vil være tilgjengelig. Dette er viktig informasjon i utarbeidelsen av:
- beredskapskort for togledelsen (se ytterligere beskrivelse under Prosjektspesifikt beredskapskort)
- innsatsplanene til brannvesenet
- strekningsbeskrivelsen
Ansvar og prosedyre for utkobling og jording
TSI SRT 4.4.4 c) Prosedyre for utkobling og jording
Kravet gjelder for alle tunneler.
c) Ansvar og prosedyre for jording av kontaktledningsanlegget skal fastlegges i beredskapsplanen. Det skal være mulig å isolere seksjonen der hendelsen har funnet sted.
Seksjonering
Beredskapsdokumentasjonen skal beskrive ansvar, rutiner og relevant teknisk dokumentasjon for sikker seksjonering/identifisering.
Kontaktledningsanlegget er seksjonert for å muliggjøre at elektriske tog kjører ut av jernbanetunnelen også ved skade på en seksjon av kontaktledningen. En elektrisk feil vil føre til automatisk frakobling av den aktuelle matestrekningen fra vern i koblingsanlegg. Leder for kobling (operatør i elkraftsentralen) vil rutinemessig gjennomføre prøveinnkoblinger inntil den skadde seksjonen er funnet. Denne seksjonen frakobles slik at resten av strekningen kan spenningssettes.
Dersom leder for kobling også får informasjon om brann i en jernbanetunnel eller i et tog i en jernbanetunnel, skal innsatsen rettes mot å spenningssette kontaktledningsanlegget i jernbanetunnelen, slik at tog kan kjøre ut av jernbanetunnelen.
Spenningen på kontaktledningsanlegget opprettholdes så lenge som mulig. Det er tillatt å evakuere fra et tog selv om det er spenning på kontaktledningen på stedet. Frakobling av kontaktledningsanlegget er ikke nødvendig før redningstjenesten eller fagleder jernbane ber om det.
Frakobling og jording
Beredskapsdokumentasjonen skal beskrive ansvar, rutiner og relevant teknisk dokumentasjon for sikker frakobling og jording. Når «leder for kobling» har forsikret seg om at alle tog som har mulighet til det har kjørt ut av tunnelen, kan kontaktledningen frakobles som et ekstra risikoreduserende tiltak under evakuering. Merk likevel at evakuering kan gjennomføres selv om kontaktledningen er spenningsførende.
Dersom «innsatsleder» ber om det, skal «leder for kobling» utpeke en «Leder for sikkerhet» ved skadestedet. «Leder for sikkerhet» skal avgjøre behov for sikkerhetstiltak på stedet. Dersom det er behov for sikkerhetstiltak, vil et vanlig sikkerhetstiltak være frakobling og jording. Da skal «leder for kobling» frakoble og endepunktsjorde matestrekningen. Deretter skal «leder for sikkerhet» sørge for spenningsprøving og markeringsjording av kontaktledningen på innsatsstedet.
Ved bruk av endepunktsjording er det i et AT-system tilstrekkelig å markeringsjorde kontaktledningen. Risikovurdering finnes i vedlegg til EK.800421.
Endepunktsjordinger som beskrevet medfører at en lengre strekning utenfor jernbanetunnelen også blir spenningsløs, og personale til Bane NOR bør derfor sette opp nye endepunktsjordinger slik at frakoblet kontaktledningsanlegg begrenses til mer avgrensende område, og at andre elektriske tog utenfor jernbanetunnelen kan kjøre videre. En slik flytting av endepunktsjordinger utløser ingen nye tiltak på stedet for markeringsjording/arbeidsstedet.
Beredskapsdokumentasjonen skal beskrive ansvar og rutiner rundt frakobling og jording. Det inkluderer:
- beskrivelse av ansvarsforholdene
- plassering av brytere for frakobling og endepunktsjording
- bruk av tilrettelagte jordingspunkter
- hvem som er utstyrt med portable jordingsapparater og kontroll/vedlikehold av disse
Strømforsyning til redningstjenestens utstyr
TSI SRT 4.2.1.9 Strømforsyning til redningstjenestene
Kravet gjelder for tunneler med lengde > 1000 m.
a) Strømfordelingsnettet i tunnelen skal være tilpasset redningstjenestenes utstyr i samsvar med tunnelberedskapsplanen. Enkelte grupper av nasjonale redningstjenester kan være selvforsynt med elektrisk kraft. I så fall kan det besluttes å ikke stille strømforsyning til rådighet for disse gruppene. En slik beslutning skal imidlertid framgå av beredskapsplanen.
Beredskapsdokumentasjonen skal beskrive hvor det etableres uttak for strømforsyning til redningstjenestens utstyr, og det elektriske grensesnittet. For eksempel:
- type stikkontakt (eksempelvis «schuko», rød industrikontakt, blå industrikontakt)
- spenningsnivå (eksempelvis 230 V enfase, 230 V trefase, 400 V trefase)
- strømstyrke (belastning ved hvert belastningspunkt, dimensjonerende samtidig belastning)
Dersom redningstjenesten angir at de ikke har behov for tilgjengelig strømforsyning, skal dette angis i prosjektets beredskapsdokumentasjon. Da er det heller ikke nødvendig å bygge slik strømforsyning.
Opprettholdelse av elektriske systemer
TSI SRT 4.2.1.10 Pålitelighet for elektriske anlegg
Elektriske systemer identifisert av infrastrukturforvalter som viktige for passasjerenes sikkerhet i tunnelen, skal opprettholdes så lenge det er nødvendig i henhold til evakueringsscenarioer beskrevet i beredskapsplanen.
En alternativ strømforsyning skal være tilgjengelig i et passende tidsrom etter at hovedstrømforsyningen har sviktet. Nødvendig tid skal være i samsvar med evakueringsscenarioene som er omhandlet i beredskapsplanen og inngår der.
Beredskapsdokumentasjonen skal angi hvor lang tid sikkerhetsinstallasjonene (branndeteksjon, nødlys, belysning for rømningsskilt, nødkommunikasjon, og eventuelt andre installasjoner som er avgjørende for passasjerenes sikkerhet) har reservestrømforsyning etter svikt i hovedstrømforsyningen. Dersom reservestrømforsyning er sikret med redundant forsyning, skal dette angis. Da er tiden ikke relevant.
Der tilgjengeligheten er sikret med batterireserve, henvises det til punktet Pålitelighet for elektriske anlegg i kapittel 7 for dimensjonering.
Prosedyrer for hvordan involverte organisasjoner kan gjøre seg kjent med jernbanetunnelen, hvor ofte det skal avlegges besøk i jernbanetunnelen og gjennomføring av skrivebordsøvelser eller andre øvelser
TSI SRT 4.4.3 b) Øvelser
Kravet gjelder for tunneler med lengde > 1000 m.
b) I beredskapsplanen skal det angis hvordan alle involverte organisasjoner kan gjøre seg kjent med infrastrukturen, og hvor ofte det skal avlegges besøk i tunnelen og gjennomføres skrivebordsøvelser eller andre øvelser.
Ved prosjektering av en ny jernbanetunnel er det avgjørende å involvere strekningssjefens organisasjon m hensyn til øvings- og treningsbehov og planlagte beredskapsaktiviteter underveis i prosjektet, slik det står beskrevet øverst i dette kapittelet.
Før driftsetting av en ny jernbanetunnel er det krav til at det skal gjennomføres en fullskalaøvelse som omfatter evakuerings- og redningsprosedyrer for alle aktørene (TSI SRT 4.4.3 Øvelser). Forut for fullskalaøvelsen skal det gjennomføres forberedende læring- og treningsaktiviteter både for Bane NOR og eksterne ressurser (se Sentrale beredskapsaktører i kapittel 5) slik at fullskalaøvelsen i størst mulig grad blir verifikasjon av en kjent tilstand.
Når en strekningssjef har overtatt driftsansvaret for en jernbanetunnel, vil strekningssjef ha et koordineringsansvar for beredskap i tunnelen. Behov for ulike typer treninger, øvelser, slik som befaringer, skrivebordsøvelser og andre øvelser, identifiseres av prosjektet sammen med redningstjenestene, og overleveres strekningssjef som en del av dokumentasjonen på objektet. Behovet meldes videre av regiondirektør inn til Bane NORs øvelsesplan i tråd med gjeldende krav.
Det er en fordel at e-læringen er utarbeidet og gjennomgått i forkant av åpningsøvelsen. Les mer om prosjektspesifikk e-læring.
Tidsrom for opprettholdelse av tunnelstrukturen ved brann ved fare for tap av konstruksjon
For bærende konstruksjoner gjøres det en vurdering av ulykkeslaster fra brann, ref. Teknisk regelverk: Ulykkeslaster fra brann(åpnes i ny fane). Med bærende konstruksjoner menes konstruksjoner som skal prosjekteres, bygges og forvaltes som bru. Dette omfatter løsmassetunneler, tunnelportaler og skredoverbygg.
En bergtunnels bæreevne vil være intakt selv om vannsikringsløsningen skulle bryte sammen. Det grunnleggende prinsippet for bergtunneler er at sikringen ikke dimensjoneres for å bære tyngden av overliggende bergmasse, men bidrar til å øke bergmassens selvbærende evne. Bergtunneler verifiseres derfor ikke etter dette kravet.
Kravet har vært gjenstand for endring i de ulike utgavene av TSI SRT, som beskrevet i faktaboksen under.
Historikk
TSI SRT (2008)
Henvisning til EUREKA-kurven for dimensjonering av betongkonstruksjoner i tunnel:
4.2.2.3 Fire protection requirements for structures: «The fire performance of the finished tunnel surface, whether in situ rock or concrete lining, has to be assessed. It shall withstand the temperature of the fire for a particular duration of time. The specified ‘temperature-time curve’ (EUREKA-curve) is given in the following figure. It is to be used for the design of concrete structures only».
TSI SRT (2014)
Henvisning til spesifikk brannintensitetskurve fjernet. Fra TSI SRT Final report: «It was finally agreed not to mandate any particular curve in the TSI. The applicant shall be free to choose a suitable curve».
4.2.1.2 b) In the cases of immersed tunnels and tunnels which can cause the collapse of important neighbouring structures, the main structure of the tunnel shall withstand the temperature of the fire for a period of time that is sufficient to allow evacuation of the endangered tunnel zones and neighbouring structures.
TSI SRT (2019)
Krav 4.2.1.2 b) fjernet med følgende begrunnelse: «That type of risks is removed from the scope covered by the TSI. The TSI is covering the risks for passengers and on-board staff. Such risks are covered by national regulations and not in the scope of interoperability».
Essensen i dette er at en generell dimensjonering etter EUREKA-kurven er konservativt med hensyn til at funksjonskravet er at konstruksjonen skal inneha en brannmotstand som muliggjør sikker selvevakuering og redning. Er temperaturen 1200 °C, vil det være langt over tålegrensen for personer, og selvevakuering og redning er ikke aktuelt i slike områder. Der konstruksjonen ikke har noen annen bærende egenskap enn å bære seg selv, vil funksjonskravet være tilfredsstilt ved vesentlig lavere temperatur angitt til 450 °C i taket/øvre del av tunneltverrsnittet.
Bærende konstruksjoner skal motstå brann i et tidsrom som er tilstrekkelig langt til at de truede delene av tunnelen og tilstøtende strukturer kan evakueres. Hensikt og bakgrunn for vurderingen som skal gjøres:
- Beskytte objekter og tredjeperson på overflaten.
- Sikre konstruksjonens bæredyktighet i verifiseringstiden.
- Begrense skader til et teknisk-økonomisk tolererbart omfang.
- Konstruksjonens tetthet skal opprettholdes
- Oppbygging skal være mulig, og driftsrestriksjoner ved sanering skal minimeres
- Bæredyktigheten av bygninger på overflaten skal opprettholdes
- Bæredyktigheten av det sikre området/rømningsveier skal opprettholdes.
I samarbeid med vedkommende myndighet (kommunen) defineres det et beskyttelsesnivå for konstruksjonen(e). Dette kan gjøres i henhold til tabellen under. En jernbanetunnel kan karakteriseres strekningsvis.
| Nivå | Krav og virkninger for overflaten | Krav til konstruksjonen |
|---|---|---|
| 1 | Delvis beskyttelsesverdig bebyggelse og/eller infrastruktur | |
|
Kravene fra benyttelsen av overflaten kan være avgjørende Ikke permanent opphold for personer Området kan avsperres |
Bæredyktigheten skal verifiseres Nyttelast kan inngå Last fra trafikk på avsperret område kan det ses bort fra |
|
| 2 | Beskyttelsesverdig bebyggelse og/eller infrastruktur | |
|
Kravene fra benyttelsen av overflaten kan være avgjørende Ikke underordnede bygninger Permanent opphold for personer |
Bæredyktigheten skal verifiseres Nyttelast kan inngå Last fra trafikk på avsperret området kan ses bort fra |
|
| 3 | Særlig beskyttelsesverdig bebyggelse og/eller infrastruktur | |
|
Spesiell utnyttelse av overflaten Lang sikringstid Bygninger med særlig kulturell og offentlig interesse (f.eks. sykehus, flyplasser, konsertsaler o.l.) Andre bygg som ikke faller inn under nivå 1 og 2 Konstruksjoner som vanskelig lar seg sette i stand etter en brann |
Særlige vurderinger/verifiseringer | |
Det anbefales at EUREKA-kurven benyttes. Den er utviklet spesielt for tunneler og er basert på branntester med jernbanemateriell. Les mer om EUREKA-prosjektet(åpnes i ny fane).
EUREKA-kurven kan benyttes for de fleste baner og situasjoner. For baner med stor trafikk av heltog med brannfarlig væske i form av olje og/eller gass, eller tilsvarende, kan det være aktuelt med RWS-kurven.
Selv om Eureka-kurven legges til grunn er det kun nødvendig å dimensjonere for den tidsperioden som er nødvendig, ikke nødvendigvis 60 minutter som angis som standard EUREKA-kurve (ref. TSI SRT:2008). Nedenfor angis tre ulike kurver; EUREKA 60, 90 og 120. Grunnleggende for alle konstruksjoner er EUREKA 60, men for konstruksjoner i nivå 2 og 3 dokumenteres valg av kurve basert på konsekvenser ved oppbygging ved å vurdere kompleksitet av oppbygging av konstruksjonen, konsekvenser for jernbanedriften i oppbyggingsperioden m.m.

Figur 6: Temperatur/tid-kurve for jernbanetunneler
Verifikasjon av funksjonskrav og ytelsesmål
Basert på forutsetningene som beskrevet i kapitler over gjøres det en analytisk gjennomgang av de etablerte scenariene for å identifisere eventuelle nødvendige tiltak for å kunne oppfylle Bane NOR sine funksjonskrav og infrastruktur sine ytelsesmål.
Prosjektspesifikt beredskapskort
Beredskapskort samler relevant informasjon om et objekt som vil være nyttig å kjenne til under en beredskapshendelse. Beredskapskortet er viktig for togleder til å kunne bidra med informasjon til skadestedsleder. Aktører som har en rolle i en beredskapssituasjon vil dra god nytte av beredskapskortet når de skal forberede seg til å håndtere beredskapssituasjoner i objektet.
Beredskapskort inneholder:
- fakta:
- banestrekning
- km
- stasjoner
- lengde
- spor
- kommune
- brannvesen
- adkomst
- fall/stigningsforhold
- lenke til målevognsbilder
- viktige gjøremål for operativt personale
- beredskapstegning
- lenke til andre sikkerhetsinstallasjoner i tunnelen
Jernbanetunneler forventes koordinatsfestet ved bruk av «UTM 32 sone koordinater». Dette er formatet som benyttes i Bane NORs tunneltegninger.
Prosjektspesifikk e-læring
E-læring er viktig hjelpemiddel for at relevante aktører skal kunne gjøre seg kjent med objektet. Dette gjelder for eksempel strekningssjefens organisasjon som fremtidig objekteier, redningstjenesten og jernbaneforetak som skal trafikkere objektet. E-læringen bør inneholde blant annet:
- beredskapskonsept
- roller
- nødkommunikasjonsutstyr
- rømningsveier og nødbelysning
- strømuttak
- evakuerings- og redningspunkter
- tilkomst
- innsatsveier
- signaler
- jording
- eventuelle øvrige sikkerhetsinstallasjoner og beredskapsressurser
Håndtering av akutt forurensning
Prosjektets beredskapsdokumentasjon må beskrive oppmøtepunkt/plass for brannvesen for å håndtere miljøutslipp, før disse eventuelt kommer til vassdrag o.l.
7 Krav til sikkerhetstiltak og prosjektering
Beskrivelse av sikkerhetstiltak og hvordan de bør prosjekteres, slik at den operative beredskapen og risikovurderinger blir ivaretatt i prosjekteringen.
Hvert sikkerhetskrav/-installasjon som er beskrevet i etterfølgende avsnitt er utdypet i henhold til Bane NORs forventning/anbefaling for utførelse. Beskrivelsene er i all hovedsak basert på beskrivelse i følgende dokumenter:
- UIC-Codex 779-9: Safety in Railway Tunnels
- UN Report: «Recommendations of the mulitidisciplinary group of experts on safety in tunnels (rail)»
- Teknisk regelverk(åpnes i ny fane)
- TSI SRT, 2019
- Guide for the application of the SRT TSI, 2023
- Presentation report for TSI SRT, 2006
- Final report for TSI SRT, 2015
Utviklingen av TSI SRT og bakenforliggende rapporter er illustrert i figur 7.

Figur 7: TSI SRT utvikling og bakenforliggende rapporter
Delsystem infrastruktur
Tabellen under viser hvilke krav TSI SRT stiller til delsystemet infrastruktur. Dette er innarbeidet i Teknisk regelverk: Sikkerhetstiltak(åpnes i ny fane).
| Nummer (TSI SRT) | Krav | Tiltakskategori | Gjelder for tunnellengder |
|---|---|---|---|
| 4.2.1.1 | Ingen adgang for uvedkommende til nødutganger og tekniske rom | Forebyggende | > 100 m |
| 4.2.1.2 | Motstandsdyktighet mot brann i jernbanetunnelstrukturer | Konsekvensreduserende | > 100 m |
| 4.2.1.3 | Byggematerialets branntekniske egenskaper | Konsekvensreduserende | > 100 m |
| 4.2.1.4 | Branndeteksjon i tekniske rom | Forebyggende | Alle |
| 4.2.1.5.1 | Sikkert område | Evakuering | > 1000 m |
| 4.2.1.5.2 | Tilgang til sikkert område | Evakuering | > 1000 m |
| 4.2.1.5.3 | Kommunikasjonsmidler i sikre områder | Konsekvensreduserende | > 1000 m |
| 4.2.1.5.4 | Nødbelysning langs rømningsveier | Evakuering | > 500 m |
| 4.2.1.5.5 | Rømningsskilt | Evakuering | > 100 m |
| 4.2.1.6 | Rømningsgangbaner | Evakuering | > 500 m |
| 4.2.1.7 | Evakuerings- og redningspunkter | Redning | > 1 km/ > 20 km |
| 4.2.1.8 | Nødkommunikasjon | Redning | > 1000 m |
| 4.2.1.9 | Strømforsyning til redningstjenestene | Redning | > 1000 m |
| 4.2.1.10 | Pålitelighet for elektriske anlegg | Konsekvensreduserende | > 1000 m |
| 4.2.1.11 | Kommunikasjon og belysning ved brytere | Konsekvesreduserende | > 1000 m |
Ingen adgang for uvedkommende til nødutganger og tekniske rom
TSI SRT 4.2.1.1 Ingen adgang for uvedkommende til nødutganger og tekniske rom
Kravene gjelder for alle tunneler.
a) Ingen adgang for uvedkommende til tekniske rom.
b) Når nødutgangene er låst av hensyn til sikkerheten, skal de alltid kunne åpnes fra innsiden.
Uvedkommende skal hindres adkomst til nødutganger og tekniske rom i tunnelen. Dører til tekniske rom skal normalt være låst, og adgang skal begrenses til kun autorisert personell, i samsvar med adgangskontrollregimet som gjelder på den aktuelle strekningen.
Krav til adgangskontroll og låsesystemer finnes i Teknisk regelverk: Elektrotekniske bygninger og rom(åpnes i ny fane).
Det skal alltid være mulig å åpne dører som fører frem til sikkert område fra innsiden uten bruk av nøkkel eller annet verktøy. Alle rømningsdører bør være utstyr med en anordning som er enkel å åpne, som f.eks. panikkutgangsbeslag, ref. Tilgang til sikkert område.
Tverrpassasjer/tverrslag kan benyttes til plassering av teknisk utstyr. Dette betyr at tverrpassasjen/tverrslaget regnes som et teknisk rom, og må dermed oppfylle kravene i 4.2.1.4, se Branndeteksjon i tekniske rom. For samsvar med 4.2.1.1 (a) kan man anse at personer som har tilgang til en tverrpassasje/tverrslag enten er autorisert personell som jobber i tunnelen, eller passasjerer som evakuerer fra et tog. Disse anses som autorisert til å gå inn i tverrpassasjen/tverrslaget ved en nødsituasjon.
For å unngå at folk går feil, og for eksempel går inn i et teknisk rom uten videre utgang til endelig sikkert sted ved en nødssituasjon, er det anbefalt et dørene som fører til tekniske rom markeres med en annen farge enn grønn. For markering av dører som fører til sikre områder, se Tilgang til sikkert område. Eventuelle skilt ved tekniske rom bør ikke være etterlysende.
Motstandsdyktighet mot brann i jernbanetunnelstrukturer
TSI SRT 4.2.1.2 Motstandsdyktighet mot brann i tunnelstrukturer
Kravene gjelder for alle tunneler.
a) Ved brann skal tunnelkledningen være brannbestandig i et tidsrom som er tilstrekkelig langt til at passasjerer og personale kan redde seg selv eller evakueres, og til at redningstjenestene kan utføre sitt arbeid. Dette tidsrommet skal være i samsvar med evakueringsscenarioene som er inntatt og beskrevet i beredskapsplanen.
For veiledning for oppfyllelse av krav, se Tidsrom for opprettholdelse av tunnelstrukturen ved brann i kapittel 6.
Byggematerialets branntekniske egenskaper
TSI SRT 4.2.1.3 Bygningsmaterialets branntekniske egenskaper
Kravene gjelder for alle tunneler.
a) Denne spesifikasjonen gjelder for byggevarer og bygningselementer inne i tunneler. Disse materialene skal tilfredsstille kravene i Commision Regulation (EU) 2016/364 (pdf)(åpnes i ny fane).
- Bygningsmaterialer i tunneler skal oppfylle kravene for klasse A2.
- Ikke-bærende paneler og annet utstyr skal oppfylle kravene for klasse B.
- Eksponerte kabler skal ha lav antennelighet, lav brannspredningsevne, lav giftighet og lav røyktetthet. Disse kravene oppfylles når kablene minst oppfyller kravene i klassifisering B2ca, S1a, a1. Dersom klassifiseringen er lavere enn B2, s1a, a1, kan klassen av kabler bestemmes av infrastrukturforvalter etter en risikovurdering som hensyntar spesifikk tunnel og driftsrutiner for tunnelen. For å unngå tvil, kan ulike klassifiseringer av kabler brukes til forskjellige installasjoner i samme tunnel forutsatt at kravene i dette punktet er oppfylt.
b) Materialer som ikke bidrar vesentlig til en brannbelastning skal listeføres. De behøver ikke oppfylle bestemmelsene ovenfor.
Infrastrukturforvalter skal identifisere komponenter og byggematerialer som bygges inn i jernbanetunnelen. Disse deles inn i følgende kategorier:
- Bygningsmaterialer i tunnelen
- Ikke-bærende paneler og annet utstyr
- Elektriske kabler
- Materialer som ikke bidrar vesentlig til en brannbelastning
1. Gjennomgående/stor utstrekning av vannsikringsløsninger i tunnelen faller inn under kategori 1. Vannsikringsløsninger i nye jernbanetunneler skal tilfredsstille kravene for klasse A2 (s3,d0). Dette er oppfylt for de godkjente løsningene i Teknisk regelverk (betongsegmenter for TBM, kontaktstøpt betonghvelv med membran og sprøytebetongkledning vanntettet med sprøytbar membran) da betong er ubrennbart materiale i klasse A1-s1,d0 iht. Norsk Betongforening Publikasjon nr. 34.
2. Ikke-bærende paneler og annet utstyr skal tilfredsstille klasse B, og må dokumenteres gjennom branntekniske sertifikater eller annen form for dokumentasjon for oppfyllelse av brannklassifisering.
3. TSI SRT stiller særkilte krav til brannegenskaper for eksponerte kabler i tunneler for å beskytte togpassasjerer mot farlige gasser ved evakuering fra tog ved brann og for å bidra til at kabling for sikkerhetssystemer fungerer lengst mulig under en brann. For å oppfylle disse kravene, se Teknisk regelverk: Kabler i tunneler(åpnes i ny fane).
4. Ut fra byggematerialers plassering og mengde vil det være materialer som ikke vil bidra vesentlig til en brannbelastning. Disse skal listeføres, og eksempler på dette er:
- «anti-panikk»-deler i dører
- pærer, LED-lys, brytere
- rømningsskilt
- baliser for signalsystem, vanlige signaler
- mellomlegg
- «svillekalosje» ved fastspor
- el-tekniske skap i metall med innhold
- kabler i kabelkanal eller med andre brannskjermingstiltak (f.eks. rør, strømpe)
- kabler som i korte avstander føres ut fra kabelkanal for terminering i et objekt/skap
- kabler som er forlagt i betongkanal, og som føres ut av kanalen i en kort føring for terminering i et objekt
- håndløper (med lys og tilhørende kabler integrert) i metall, klart polykarbonat o.l. eller komposittmateriale
Branndeteksjon i tekniske rom
TSI SRT 4.2.1.4 Branndeteksjon i tekniske rom
Dette kravet gjelder for tunneler med lengde > 1000 m.
a) Brann i tekniske rom skal detekteres for å varsle infrastrukturforvalteren.
Teknisk regelverk stiller krav om at det skal installeres sensorer for branndeteksjon og varsling til togledelsen i alle rom i elektrotekniske bygninger. Dvs. at dette kravet gjelder for alle tunneler, og ikke kun de som er lengre enn 1 km som angitt i forskriften. Slik sørger man for å raskt iverksette prosedyrer for å stoppe tog på vei inn tunnelen, få ut tog som allerede er der, og videre varsling.
Krav til branndeteksjon i eltekniske rom, som også oppfyller kravet i TSI SRT, finnes i Teknisk regelverk: Varsling ved brann(åpnes i ny fane).
Krav til brannsikring av elektrotekniske bygning og rom finnes i Teknisk regelverk: Brannsikring(åpnes i ny fane).
Sikkert område
TSI SRT 4.2.1.5.1 Sikkert område
Kravene gjelder for tunneler med lengde > 1000 m.
a) Et sikkert område skal gjøre det mulig å evakuere tog som bruker tunnelen. Området skal ha en kapasitet som tilsvarer den maksimale kapasiteten for tog som skal trafikkere linjen der tunnelen befinner seg.
b) I det sikre området skal det være mulig å overleve for passasjerer og personale til evakueringen fra det sikre området til et endelig sikkert sted er gjennomført.
c) Fra sikre områder under bakken eller under vann skal det være mulig ta seg fra det sikre området til friluft uten å måtte returnere til det berørte tunnelløpet.
d) I utformingen av et sikkert område under bakken, med tilhørende utstyr, skal det tas høyde for røykkontroll, framfor alt for å beskytte personer som benytter anlegget til å evakuere seg selv.
I følge Final report for TSI SRT skal et sikkert område oppfylle følgende kriterier:
- Et sikkert område skal gjøre det mulig for passasjerer og personale å overleve til evakueringen er gjennomført.
- Det skal være mulig å forlate det sikre området uten å måtte returnere til det berørte tunnelløpet.
- Det sikre området skal ha en kapasitet som tilsvarer den maksimale kapasiteten for tog som skal trafikkere jernbanetunnelen.
- Dersom det sikre området er i friluft, skal det være mulig for passasjerer og personale å få en trygg avstand fra toget/tunnelen slik at de ikke blir påvirket av mulig varme og røyk.
- Utforming av et sikkert område skal gjøre det mulig for passasjerer og personale å forlate det sikre området uten å måtte returnere til det berørte tunnelløpet.
Et annet tunnelløp kan være et sikkert område såfremt de ovennevnte punktene er tilfredsstilt.
En tverrpassasje/tverrforbindelse gir tilgang til sikkert område, og kravene til disse er beskrevet under Tilgang til sikkert område. Dersom passasjen/forbindelsen skal regnes som sikkert område, må den tilfredsstille krav til dette i henhold til kriteriene listet opp over. Det er ikke nødvendigvis hensiktsmessig.
I utformingen av et sikkert område skal det tas høyde for røykkontroll, først og fremst for å beskytte personer til å evakuere seg selv. For å imøtekomme kravet om røykkontroll i sikre områder kan man benytte røyktette sluser/ekstra dør eller overtrykk. Når punkt 4.2.1.2 «Motstandsdyktighet mot brann i tunnelstrukturer» får anvendelse, kan dører som fører til de sikre områdene vurderes etter en annen kurve enn den som er valgt i samsvar med vurdering av bestandighet av tunnelkonstruksjonen, da dørene ikke vurderes å være en del av tunnelstrukturen.
Selv om det ikke er et krav i TSI SRT, anbefales det at det også installeres lys i rømningstunnelen(e) som viser vei frem til endelig sikkert sted, med mulighet til å slå på dette i hver ende. Det bør også vurderes om det er behov for å montere rømningsskilt i rømningstunnelen(e) som viser retning og avstand til endelig sikkert sted. Et endelig sikkert sted er et sted hvor passasjerer og personale ikke lenger kan bli påvirket av virkninger fra hendelsen (f.eks. røykgass, giftighet, temperatur), og er endestedet for evakueringen.
TSI SRT spesifiserer ikke et minimum areal per person i et sikkert område. Dette er fordi dette avhenger av mange faktorer (f.eks. utformingen av en tunnel, responstiden til redningstjenesten osv.) Det enkelte prosjekt må derfor vurdere hva som er nødvendig areal ut fra forventet tid fra evakuering starter til man er i endelig sikkert sted. I sikre områder der man kan forvente at passasjerer og personale kan bli værende over lengre tid, f.eks. jernbanetunneler på høyfjellet der uteklimaet kan være krevende, anbefales det også at andre særskilte tiltak vurderes, slik som:
- Tilstrekkelig mengde oksygen tilgjengelig
- Lysstaver
- Beredskapskonteiner. Typisk innhold kan være utstyr for å forebygge hypotermi, førstehjelpsutstyr og bårer. Det vil normalt ikke være nødvendig å lagre mat og drikke.
Ved slike vurderinger er det viktig å avstemme hva som finnes om bord i togene. Eks. på nødutstyr som finnes om bord på togene til Vy, ref. artikkel i Bergens Tidende 2/3-2020:
- heldekkende termodresser
- termoposer med varmepakker
- varmepledd
- nødmat
- vann
- nødtoalett
- teleskopstiger
- hjertestarter
- avbitertang
- sykebåre
- transportstol
- nødkoffert med lysstaver, megafon, sperrebånd, rømningssnor og rømningsmasker
- nødutstyr for vinterbruk til personalet med varmedresser o.l.
Tilgang til sikkert område
TSI SRT 4.2.1.5.2 Tilgang til det sikre området
Kravene gjelder for tunneler med lengde > 1000 m.
a) Sikre områder skal være tilgjengelige for personer som selv begynner å evakuere fra toget og for redningstjenestene.
b) En av følgende løsninger skal velges for å få tilgang til det sikre området:
- Laterale og/eller vertikale nødutganger til friluft. Slike utganger skal finnes minst én gang per 1000 meter.
- Tverrpassasjer mellom uavhengige tunnelløp som ligger ved siden av hverandre, og som gjør det mulig å bruke den tilstøtende tunnelen som et sikkert område. Tverrpassasjer skal finnes minst én gang per 500 meter.
c) Dører fra rømningsgangbanen til det sikre området skal som et minimum ha en fri åpning som er 1,4 m bred og 2,0 m høy. Alternativt er det tillatt å bruke flere smalere dører ved siden av hverandre, så lenge det kan godtgjøres at persongjennomstrømningen er like god eller bedre.
d) Etter passasje gjennom dørene skal fri bredde fortsatt være minst 1,5 m og fri høyde minst 2,25 m.
e) Det skal beskrives i beredskapsplanen hvordan redningstjenestene skal ta seg til det sikre området.
For dobbelt-/flersporede tunneler skal det minimum være en nødutgang for hver 1000. meter, og i enkeltsporede tunneler for hver 500. meter. De to ulike avstandene er basert på kost-nytte-kriterier og røykbevegelse ved brann i tunnel ved at rømning foregår under røyksjiktet som vil opptre ved naturlig trekk i tunneler, og man vil ha kort avstand til sikkert sted.
TSI SRT åpner for at nødutganger som sørger for tilgang til sikre områder kan være laterale og/eller vertikale. Kravene til sikre områder skal ivaretas enten rømningstunnelene er laterale eller vertikal. Beredskapskonsept for disse ulike variantene må beskrives for den enkelte tunnel i tillegg til vurdering av mulighet for tilkomst for drift og vedlikehold av tunnelen.
Avstanden mellom nødutganger, henholdsvis 500m/1000 m, måles fra senter-senter til nødutgangsdør, parallelt med tunnelen, er vist i figur 8.

Figur 8: Avstand til sikkert område
I henhold til TSI LOC&PAS forventes det at passasjerer med nedsatt bevegelsesmulighet får hjelp av medpassasjerer og personalet om bord. Samtidig skal alle rømningsgangbaner være tilrettelagt på en slik måte at de kan benyttes av mennesker med nedsatt bevegelsesmulighet gjennom krav til minimumsbredde og overflate. Krav til utforming av rømningstunneler er definert for å sikre tilstrekkelig evakuering av passasjerer og om nødvendig, inngripen fra redningstjenesten. Dersom rømningstunnelene har kompleks geometri kan det være fordelaktig med ekstra fri bredde og høyde for å tillate evakuering av personer på bårer om nødvendig.
Dører til nødutganger skal alltid kunne åpnes fra innsiden uten hindring og avhengighet av spesielle låsemekanismer eller elektrisk energi o.l., se Ingen adgang for uvedkommende til nødutganger og tekniske rom.
Kompletterende krav til dører i tunneler finnes i Teknisk regelverk: Krav til dører til nødutganger(åpnes i ny fane).
TSI SRT angir ikke spesifikt om dørene til nødutgangene skal være sidehengslede eller skyvedører, men dersom man velger sidehengslet dør er det spesifisert i «Guide for the application of the SRT TSI» at skal dørene ha panikkutgangsbeslag type A eller B i henhold til NS-EN 1125:2008.

Figur 9: Panikkutgangsbeslag type A betjent med stang (skyvestang)

Figur 10: Panikkutgangsbeslag type B betjent med stang (trykkstang)
For valg av type dør kan sammenstillingen i ITAs erfaringsrapport for tunneler med tverrpassasjer (pdf)(åpnes i ny fane) gi nyttige innspill til vurderinger av dørtype, se illustrasjonen under.

Figur 11: Sammenlikning av dører til nødutgang
Angitte dimensjoner for dører og tverrpassasjer/rømningstunneler er basert på følgende:
- sørge for tilstrekkelig plass slik at to personer kan passere gjennom døra samtidig
- gi mulighet for at redningstjenesten kan komme inn og benytte utstyret sitt
- gi tilstrekkelig takhøyde for personer
I Holmestrandsporten er fargekode «RAL 6032» benyttet på dører som fører til sikkert område, se under.

Figur 12: Fargekode RAL 6032
Kommunikasjonsmidler i sikre områder
4.2.1.5.3 Kommunikasjonsmidler i sikre områder
Kravet gjelder for tunneler med lengde > 1000 m.
a) Det skal være mulig å kommunisere med infrastrukturforvaltningens kontrollsentral fra sikre områder under bakken, via mobiltelefon eller en fast forbindelse.
Kommunikasjon til togledersentral skal være mulig, enten ved mobiltelefon eller ved hjelp av en fast forbindelse fra tunnelens sikre områder. Det er ikke forventet at passasjerene skal ta direkte kontakt med togledersentralen. Direktekontakten kan poteniselt overbelaste toglederrollen og er normalt ikke en del av beredskapsprosedyren ved en nødssituasjon som er avtalt mellom infrastrukturforvalter, jernbaneforetakene og redningstjenestene. Bruk av fastmonterte nødtelefoner med skilting som oppgir telefonnummer til togleder som en del av redningskonseptet er derfor ikke anbefalt. Bruk av fastmonterte telefoner vil i tillegg føre til kostnadskrevende drift og vedlikeholdsrutiner knyttet opp mot forebyggende vedlikehold og utfordrende driftsovervåkningskonsept.
Alle tunnelanlegg skal bygges med GSM-R for togfremføring (ETCS), GSM-R for nødkommunikasjon, TETRA for nødetatene og MIT (mobilt internett i tog/kommersiell dekning).
Krav til kommunikasjon i tunneler finnes i Teknisk regelverk: Krav til kommunikasjon(åpnes i ny fane).
Nødvendig kommunikasjon i tunnelens sikre områder vil fremgå av beredskapsanalysen.
Nødbelysning langs rømningsveier
TSI SRT 4.2.1.5.4 Nødbelysning langs rømningsveier
Kravene gjelder for tunneler med lengde > 500 m.
a) Det skal etableres nødbelysning som viser vei for passasjerer og personale til sikkert område i en nødssituasjon.
b) Belysningen skal oppfylle følgende krav:
- Enkeltsportunnel: På én side (på samme side som gangbanen)
- Flersportunnel: På begge side
- Belysningens plassering: Over gangbanen, men ikke slik at det hindrer fri passasje for personer, eller innebygd i håndlistene
- Belysningsstyrken skal være minst 1 lux på horisontalt plan på nivå med gangbanen
c) Autonomi og pålitelighet: En alternativ strømforsyning skal være tilgjengelig i et passende tidsrom etter at hovedstrømforsyningen har sviktet. Nødvendig tid skal være i samsvar med evakueringsscenarioene og beskrevet i beredskapsplanen.
d) Dersom nødbelysningen er slokket under normale driftsforhold, skal den kunne tennes på følgende måter:
- Manuelt, med brytere plassert med 250 meters mellomrom inne i tunnelen,
- Av driftsansvarlig for tunnelen ved hjelp av fjernstyring
Belysning skal lede passasjerer og togpersonale til et sikkert område ved evakuering til fots i en nødssituasjon. Røyken vil stige opp mot tunneltaket, og nødbelysningen skal derfor være plassert så lavt som mulig over gangbanen. Det er tillatt å bygge inn belysningen i håndløperen. I spesielle situasjoner hvor det forventes at røyken vil oppføre seg annerledes, f.eks. på grunn av spesiell tunnelgeometri eller der det et ventilasjonssystem (ikke et krav i TSI-en), kan det være mulig å plassere belysningen over håndløperen.
Rømningsskilt
TSI SRT 4.2.1.5.5 Rømningsskilt
Kravene gjelder for alle tunneler.
a) Rømningsskiltene skal vise nødutganger, og avstand og retning til sikkert område.
b) Skiltene skal være utformet i samsvar med kravene i direktiv 92/58/EØF(åpnes i ny fane) av 24. juni 1992 om minimumskrav til sikkerhets- og/eller helseskilting på arbeidsplassen, og i samsvar med ISO 3864-1.
c) Rømningsskiltene skal være montert på sideveggene langs rømningsgangbanene.
d) Maksimal avstand mellom rømningsskiltene skal være 50 m.
e) Dersom det finnes nødutstyr i tunnelen, skal det være skilt som viser hvor dette er plassert.
f) Alle dører som fører til nødutganger eller tverrpassasjer skal være merket.
Det stilles altså krav til følgende skilt i TSI SRT:
- skilt langs tunnelveggen for å markere avstand til nødutganger
- skilt ved nødutgangen
- skilt som viser plassering av nødutstyr
Beskrivelse for de ulike skiltene er gitt i delene under.
Rømningsskilt langs tunnelveggen
God skilting i tunnel er viktig for å ivareta selvredningsprinsippet for jernbanetunneler, og skal tjene som en del av beslutningsgrunnlaget for å velge rømningsretning. Ved en nødssituasjon kan det fremtvinges en foretrukket rømningsretning for passasjerer og togpersonalet, men situasjonen kan imidlertid også gi en eller flere grupperinger av evakuerende som kan ha behov for å rømme i ulike retninger. Rømningsskiltene sin funksjon er å vise avstand til nærmeste nødutgang i hver rømningsretning, uten å gi føringer om én foretrukket rømningsretning. Med bakgrunn i dette er det utarbeidet retningslinjer for krav til utforming og plassering av rømningsskilt langs tunnelveggen og skilt for markering av nødutganger.
For utforming av skilt, se Teknisk regelverk: Rømningsskilt for nye tunneler(åpnes i ny fane). Skiltene monteres rett i overkant av håndløperen i en høyde på 1-1,5 m.
Rømningsskiltene skal være synlige og lesbare, ref. direktiv 92/58/EEC av 24. juni 1992. Det vil derfor normalt være behov for belysning ved skiltene. Belysningen av skiltene skal være på hele tiden. Strømforsyningen kan utformes ved å bruke samme kabel som nødlysene med et eget lederpar tilegnet belysning for skilt som er innkoblet hele tiden. For krav til synlighet av skiltene, se Teknisk regelverk TRV:01688(åpnes i ny fane).
Markering av nødutganger
Skilting av nødutganger er viktig for å ivareta selvredningsprinsippet, og skal vise hvor nødutgangene i tunnelen befinner seg. Nødutganger som er trukket inn i en nisje, må markeres slik at fører, fra førerhus, kan stanse ved denne. Dette kan oppnås ved å montere strobelys og markering med farge, på hjørnet av nisjen, slik at nødutgangen er synlig fra begge retninger. Se eksempel på bildet under. For nødutganger som har direkte utgang fra tunnelprofilet, og ikke ligger i en nisje, er det tilstrekkelig med merking over dør til nødutgang.

Figur 13: Eksempel på markering av nødutgang
Foto: Lars Frøystein, Bane NORFor utforming av skilt, se Teknisk regelverk: Markering av nødutgang(åpnes i ny fane). Skiltene monteres vinkelrett slik at figuren på skiltet løper mot nødutgangen.
For å gjøre det enkelt og oversiktlig for jernbaneforetaket, passasjerer, redningstjenesten og øvrig personell i Bane NOR å angi hvor de befinner seg ved en nødssituasjon i tunnelen, bør dørene kodifiseres på følgende måte:
- bokstaven R, med økende nummerering fra Oslo
- tunnelnavn

Skilt som viser plassering av nødutstyr
Det skal monteres skilt som viser plassering av nødutstyr i tunnelen som er tilgjengelig for passasjerer, personale og redningstjenesten. Eksempler på slike skilt finnes i Statens vegvesens håndbok N300 Trafikkskilt(åpnes i ny fane).
Skilt som viser plassering av manuelle brytere for påsetting av nødlys i hele jernbanetunnelen skal plasseres ved alle brytere, dvs. hver 250. m. Tekst på skilt: Nødlys PÅ. For utforming av skilt, se Teknisk regelverk: Markering av bryter til nødlys(åpnes i ny fane).
Rømningsgangbaner
TSI SRT 4.2.1.6 Rømningsgangbaner
Kravene gjelder for tunneler med lengde > 500 m.
a) Det skal etableres gangbaner på minst den ene siden av sporet en enkeltsportunnel og på begge sider av tunnelen i en flersportunnel. I tunneler med mer enn to spor skal det være adgang til en gangbane fra hvert spor.
- Gangbanens bredde skal være minst 0,8 m.
- Fri høyde over gangbanen skal være minst 2,25 m.
- Gangbanen skal ligge i høyde med skinneunderkant eller høyere.
- Lokale innsnevringer på grunn av hindringer i rømningsområdet skal unngås. Eventuelle hindringer skal ikke redusere minstebredden til under 0,7 m, og hindringens lengde skal ikke være over 2 m.
b) En ubrutt håndlist skal monteres 0,8–1,1 m over gangbanen og føre til et sikkert område.
- Håndlistene skal plasseres utenfor gangbanens minstebredde.
- Før og etter en hindring skal håndlisten vinkles 30–40° på tunnelens lengdeakse.
Ved en nødssituasjon skal rømningsgangbaner lede passasjerer og personale til en nødutgang som fører til et sikkert område, og videre til endelig sikkert sted. Overflaten av gangbanen bør derfor ikke inneha ujevnheter som hindrer effektiv rømning for passasjerer og personale. Gangbanen skal plasseres på samme side som nødlys og rømningsskilt. For flersporede tunneler skal det være rømningsgangbaner på begge sider, og for enkeltsporede tunneler skal det være gangbane på den ene siden av sporet. I tunneler med mer enn to spor skal det være adgang til en gangbane fra hvert spor. Dvs. at det ikke skal være et fysisk hinder/en sperring som hindrer en effektiv rømning.
I et tunneløp med minst to spor og fastspor, kan det andre sporet brukes som rømningsgangbane. Dette forutsetter at fastsporet tilfredsstiller kravene til rømningsgangbane i TSI SRT. I slike tilfeller må vilkårene for bruk av sporet som rømningsgangbane være beskrevet i prosjektets beredskapsdokumentasjon.
I tilknytning til gangbanen skal det monteres en håndløper. Håndløper er et effektivt hjelpemiddel for å lede folk til sikre områder. Det anbefales å montere håndløperen i høyde som angitt i TEK17 der det generelle kravet er at håndløper skal monteres i en høyde mellom 0,8 og 0,9 m over gangbanen.
Bredden på gangbanen skal være minst 0,8 m. Denne minimumsbredden er basert på krav til en bredde på 0,7 m for rullestol med 0,1 m klaring. Dersom tunnelprofilet tillater det anbefales det å øke denne bredden til 1,2 m. Begrunnelsen for dette ligger i at man da kan benytte gangbanen til spesialutstyr som brukes av redningstjenesten.
Betongkanal med betonglokk er godt egnet som gangbane for rømningsvei. Dette forutsetter at lokkene ligger helt tett og er dimensjonert for gange. Der kabelkanalen har mindre bredde enn kravet til rømningsgangbane kan kabelkanalen utvides for å sikre tilstrekkelig bredde.
Se figur 15 for eksempel på utforming.

Figur 15: Utforming av gangbane
Foto: Øystein Grue, Bane NOREvakuerings- og redningspunkter
TSI SRT 4.2.1.7 Evakuerings- og redningspunkter
Kravene gjelder for tunneler med lengde > 1000 m.
a) I dette punkt anses to eller flere påfølgende tunneler som én tunnel, med mindre følgende vilkår er oppfylt:
- Avstanden mellom tunnelene i friluft er lengre enn maksimumslengden på persontoget som skal trafikkere linjen + 100 m.
- Forholdene i området i friluft og omkring sporet mellom tunnelene gjør det mulig for passasjerene å fjerne seg fra toget. Området skal være stort nok til å romme alle passasjerer tilsvarende den maksimale kapasiteten for et tog som skal trafikkere linjen.
b) Det skal opprettes evakuerings- og redningspunkter:
- Utenfor begge tunnelåpninger i tunneler > 1 km og
- Inne i tunnelen, i samsvar med den kategori av rullende materiell som skal trafikkere tunnelen, i henhold til følgende tabell:
| Kategori av rullende materiell i samsvar med punkt 4.2.3 | Maksimal avstand fra portal til et evakuerings- og redningspunkt mellom evakuerings- og redningspunktene |
|---|---|
| Kategori A | 5 km |
| Kategori B | 20 km |
c) Krav til alle evakuerings- og redningspunkter:
- Evakuerings- og redningspunktene skal ha vannforsyning (minst 800 l/min i 2 timer) like ved stedet der toget skal stanse. Vannforsyningsmetoden skal beskrives i beredskapsplanen.
- Stedet der det berørte toget skal stanse, skal markeres for lokomotivføreren. Dette skal ikke kreve særskilt utstyr om bord (alle tog som oppfyller TSI-kravene må kunne benytte tunnelen).
- Evakuerings- og redningspunktene skal være tilgjengelige for redningstjenestene. Det skal beskrives i beredskapsplanen hvordan redningstjenestene når fram til evakuerings- og redningspunktet og plasserer utstyret.
- Det skal være mulig å stenge av og jorde kontaktledningsanlegget, enten lokalt eller med fjernstyring.
d) Krav til evakuerings- og redningspunkter utenfor tunnelen:
I tillegg til kravene i punkt 4.2.1.7 bokstav c) skal evakuerings- og redningspunkter utenfor tunnelåpningene oppfylle følgende krav:
- Området i friluft rundt evakuerings- og redningspunktet skal ha et areal på minst 500 m2.
e) Krav til evakuerings- og redningspunkter inne i tunnelen:
I tillegg til kravene i punkt 4.2.1.7 c) skal evakuerings- og redningspunkter inne i tunnelen oppfylle følgende krav:
- Et sikkert område skal være tilgjengelig fra stedet der toget stanser. Ved dimensjonering av evakueringsvei som fører til det sikre området skal det tas hensyn til evakueringstiden (som angitt i punkt 4.2.3.4.1) og planlagt kapasitet i togene (nevnt i punkt 4.2.1.5.1) som skal trafikkere tunnelen. Det skal godtgjøres at størrelsen på evakueringsveien er tilfredsstillende.
- Det sikre området som hører sammen med evakuerings- og redningspunktet skal ha et areal til å stå på som er tilstrekkelig stort i forhold til den tid en regner med at passasjerene må vente til de kan evakueres til et endelig, sikkert sted.
- Redningstjenestene skal kunne nå fram til det berørte toget uten å gå gjennom det sikre stedet.
- I utformingen av et evakuerings- og redningspunkt, med tilhørende utstyr, skal det tas høyde for røykkontroll, framfor alt for å beskytte personer som benytter anlegget til å evakuere seg selv til det sikre området.
Et evakuerings -og redningspunkt er et dedikert stoppunkt for toget, i eller utenfor en jernbanetunnel, og skal benyttes for evakuering av passasjerer og personal om bord. Det er også et bestemt sted der brannvesenet kan bruke sitt utstyr. Området rundt evakuerings- og redningspunktet skal være minst 500 m2 for å sikre at passasjerene kan flytte seg til et trygt sted. Området i friluft kan bestå av veier, parker eller andre områder egnet for evakuerings- og redningsaksjoner. Det trenger ikke være et dedikert område så lenge det er i samsvar med punkt 4.2.1.7 c) og 4.2.1.7 d). Vedlikehold av evakuerings- og redningspunkter utføres etter spesifikk arbeidsrutine avhengig av spesifisert adkomst (vei, jernbanelinje, terreng eller luft) for den enkelte tunnel.
For beskrivelse vannforsyning og tilgang til evakuerings- og redningspunkt, se kapittel 6 under Vannforsyningsmetode til evakuerings- og redningspunkter og Hvordan redningstjenesten får tilgang til evakuerings- og redningspunkter og får plassert utstyret sitt. Ved en hendelse skal man ved et evakuerings- og redningspunkt administrere en nødssituasjon, evakuering fra toget og eventuell redning og bekjempelse.
For punkt 3 i krav e) gjelder det at dersom en parallell tunnel eller parallell servicetunnel brukes som et sikkert område, er det tillatt for redningstjenestene å bruke disse tunnelene for å få tilgang til det berørte toget. Tilsvarende kan redningstjenesten få tilgang til det berørte toget gjennom å gå via sikkert område etter at passasjerene er blitt evakuert til endelig sikkert sted.
Stedet der det berørte toget skal stanse (evakuerings- og redningspunktet), skal markeres for lokomotivfører. Dette krever ikke et eget skilt, men kan gjøres i strekningsbeskrivelsen.
Nye jernbanetunneler bygges for rullende materiell i kategori B, og følgelig gjelder da:
- For jernbanetunneler > 1 km skal det være evakuerings- og redningspunkt utenfor begge portaler.
- For jernbanetunneler > 20 km skal det i tillegg være et evakuerings- og redningspunkt inne i tunnelen.
Unntak:
To eller flere jernbanetunneler som følger etter hverandre anses som én jernbanetunnel, med mindre følgende vilkår er oppfylt:
- Avstanden mellom tunnelene i friluft er lengre enn maksimallengden på passasjertoget som skal trafikkere linjen + 100 m (320 m = 2 Flirtsett + 100 m), illustrert ved figur 16 fra EIM.
- Forholdene i området i friluft og omkring sporet mellom tunnelene gjør det mulig for passasjerene å fjerne seg fra toget via et sikkert sted. Det sikre stedet skal være stort nok til å romme alle passasjerer tilsvarende den maksimale kapasiteten for et tog som skal trafikkere linjen.
Dette betyr at nye jernbanetunneler kortere enn 1 km skal ha evakuerings- og redningspunkt ved den ene portalen dersom de etterfølges av en annen jernbanetunnel, og:
- Summen av begge jernbanetunnelenes lengde er større enn 1 km.
- Avstanden i friluft mellom jernbanetunnelene er ikke tilstrekkelig for sikker evakuering.
Tilsvarende trenger ikke nye jernbanetunneler som er lengre enn 1 km evakuerings- og redningspunkt ved begge portaler dersom avstanden i friluft til neste jernbanetunnel ikke er tilstrekkelig for sikker evakuering.

Figur 16: Avstand mellom tunneler
Kilde: EIMFiguren under, fra «TSI SRT Application Guide», illustrerer plassering av evakuerings- og redningspunkt for ulike jernbanetunnellengder og avstand mellom jernbanetunneler for rullende materiell i kategori B. (ERP = Evacuation and rescue point, evakuerings- og redningspunkt.)

Figur 17: Plassering av evakuerings- og redningspunkt for rullende materiell i kategori B
Kilde: TSI SRT Application GuidePlassering av evakuerings- og redningspunkter trenger ikke være rett ved portalen, men kan plasseres et stykke unna på grunn av lokale forhold som for eksempel:
- topografiske forhold (bl.a. vurdering av naturlig trekkretning sett opp mot røykspredning på evakuerings- og redningspunktet)
- togets lengde
- terrengforhold
- miljømessige forhold
Maksimal avstand mellom evakuerings -og redningspunkter må ivaretas, dvs. at maksimal avstand mellom to evakuerings- og redningspunkter skal være 20 km.
Utforming av et evakuerings- og redningspunkt inne i en jernbanetunnel (dvs. tunneler med lengde > 20 km) vurderes særskilt for det enkelte prosjekt dette gjelder.
Ny tunnel ved en eksisterende tunnel
Når man bygger/etablerer en ny tunnel nær en eksisterende tunnel, må avstanden mellom eksisterende og ny tunnel vurderes for samsvar med 4.2.1.7 Evakuerings- og redningspunkt, dvs. at evakuerings- og redningspunkter må etableres dersom avstand mellom de to tunnelene ikke oppfyller vilkårene gitt i 4.2.1.7 (a) (1) og (2), og samlet tunnellengde for de to tunnelene er > 1000 m.
Kategori av rullende materiell
Kategorisering av rullende materiell er spesielt knyttet til togets evne til å kjøre ut av tunnelen ved brann i materiellet, og TSI SRT 4.2.3 deler inn delsystem rullende materiell i følgende kategorier:
- Kategori A for rullende materiell for passasjertrafikk (herunder lokomotiver i passasjertog) for drift på linjer innenfor TSI SRTs virkeområde, der avstanden mellom evakuerings- og redningspunktene eller lengden på tunnelene ikke overstiger 5 km. Kjøretid til sikkert område for evakuering skal ikke overstige 4 min. med en hastighet på 80 km/t.
- Kategori B for rullende materiell for passasjertrafikk (herunder lokomotiver i passasjertog) for drift i alle tunneler på linjer innenfor TSI SRTs virkeområde, uansett tunnellengde. Materiellet skal utrustes for å kunne kjøre ut av en 20 km lang tunnel med brann om bord, og utrustes med brannbarrierer som kan motstå en fullt utviklet brann i minimum 15 minutter, og sikre en framdrift i tilsvarende lengde.
De ovennevnte begrensninger på driftsområde for togmateriell i henholdsvis kategori A og B gjelder for nytt materiell bestilt etter at TSI-en trådte i kraft. Eksisterende rullende materiell, uten kategori, som skal trafikkere en ny tunnel (TSI-kompatibel), skal verifiseres etter felles sikkerhetsmetode CSM RA. Eksisterende rullende materiell kan fortsatt trafikkere i eksisterende tunneler da infrastrukturforvalter er pålagt å kontrollere tunnelspesifikke risikoer som en del av sitt sikkerhetsstyringssystem. Det er jernbaneforetakene som har ansvar for å foreta en slik CSM RA-vurdering for å kjøre eksisterende tog, uten kategori, i nye TSI-kompatible tunneler. Dette er illustrert i tabellen under.
| Nytt rullende materiell | Eksisterende rullende materiell | ||
|---|---|---|---|
| Kategori A | Kategori B | Ingen kategori | |
| Ny tunnel (TSI-kompatibel) | < 5 km | Alle | CSM RA |
| Eksisterende tunnel | > 5 km v/ CSM RA** | Alle | Alle* |
* Ivaretas som en del av Bane NORs styringssystem.
** Forutsetter at SJT gir tillatelse.
Frakobling og jording ved evakuerings- og redningspunkter
Fjernstyrte brytere for frakobling og jording: Det skal være mulig å frakoble og jorde kontaktledningsanlegget på evakuerings- og redningspunktene, enten lokalt eller med fjernstyring. Banestrømforsyningen må utformes slik at frakobling og endepunktsjording kan utføres fra elkraftsentralen ved hjelp av fjernstyrte brytere. Bane NOR har et konsept for at disse bryterne for frakobling og jording skal plasseres ved alle innmatingspunkter til matestrekninger med jernbanetunneler over 1 km lengde, hvilket medfører at hele strekningen blir frakoblet og jordet. Prosjektet må påse/sikre at disse løsningene finnes eller blir installert ved alle aktuelle innmatingspunkter.
Spenningstesting og jording på evakuerings- og redningspunktet: Markeringsjording skal i tillegg kunne etableres på stedet ved hjelp av et portabelt jordingsapparat. Spenningstester og portabelt jordingsapparat skal oppbevares og medbringes av beredskapspersonell fra redningstjenesten og av beredskapspersonell fra infrastrukturforvalter. Unntaksvis kan utstyret etter avtale med redningstjenesten oppbevares lokalt.
For beskrivelse av ansvar og prosedyre for seksjonering og jording, se Ansvar og prosedyre for utkobling og jording i kapittel 6.
Nødkommunikasjon
TSI SRT 4.2.1.8. Nødkommunikasjon
Kravene gjelder for tunneler med lengde > 1000 m.
a) I hver tunnel skal det finnes et system for radiokommunikasjon mellom toget og infrastrukturforvaltningens kontrollsentral ved hjelp av GSM-R.
b) Det skal være stabil radiodekning som gjør det mulig for redningstjenestene å kommunisere med sine kommandoposter på stedet. Systemet skal være slik at redningstjenestene kan benytte sitt eget kommunikasjonsutstyr.
Det skal være mulig å kommunisere med togleder fra toget ved hjelp av GSM-R, og fører skal kunne kommunisere med togleder fra togradio for å gi situasjonsstatus. Bane NOR sine retningslinjer for radiodekning i tunneler vil gjennom gjeldende krav i Teknisk regelverk sikre stabil radiodekning for redningstjenestene. Teknisk regelverk: Tunneler(åpnes i ny fane).
Nødkommunikasjonssystem for redningstjenestene skal være GSM-R og/eller nødtett (Tetra). Bruk av GSM-R innebærer ekstra utfordringer i forbindelse med mulig økt risiko i hendelse og med øving av beredskap. Bane NOR må i slike tilfeller vise den lokale redningstjenesten at det blir tilfredsstillende beredskap med den sambandsløsning som prosjektets beredskapsdokumentasjon konkluderer med.
Bane NOR må, i samarbeid med redningstjenestene, sørge for grundig kartlegging, utprøving og øving, uavhengig av GSM-R og/eller nødnett (Tetra). Ved GSM-R må Bane NOR dekke utgiftene til det GSM-R-utstyret som stilles til rådighet for lokale brannvernmyndigheter, herunder nødvendig opplæring og øving i bruk av utstyret.
RAMS- og beredskapsanalyser kan lokal redningstjeneste unntaksvis konkludere med behov for bruk av kompatibelt kommunikasjonsutstyr.
Prosjektering av nødkommunikasjon i jernbanetunneler følger standardiserte dekningskrav for GSM-R. Prosjektering av nødkommunikasjon for nødnett (Tetra) følger retningslinjer gitt i gjeldende avtaleverk og «STY-605302 Prosjekter der tele og KV-IKT-anlegg inngår».
GSM-R-nettet driftes og vedlikeholdes av Bane NOR. Nødnett (Tetra) driftes og vedlikeholdes av Infrastrukturforvalter i DSB, for gjeldende vedlikeholdsavtale, se Bane NOR saksrom, sak 201709511.
Strømforsyning til redningstjenestene
TSI SRT 4.2.1.9 Strømforsyning til redningstjenestene
Kravet gjelder for tunneler med lengde > 1000 m.
a) Strømfordelingsnettet i tunnelen skal være tilpasset redningstjenestenes utstyr i samsvar med tunnelberedskapsplanen. Enkelte grupper av nasjonale redningstjenester kan være selvforsynt med elektrisk kraft. I så fall kan det besluttes å ikke stille strømforsyning til rådighet for disse gruppene. En slik beslutning skal imidlertid framgå av beredskapsplanen.
Uttak for strømforsyning til redningstjenestenes utstyr skal etableres ved evakuerings- og redningspunkt og nær fordelingsskap for lavspenning i tunnelen. Det antas at dette vil føre til et uttak ved hvert tekniske bygg og skap for repeatere og teleutstyr gjennom tunnelen, og at det da i praksis blir ca. 500 meter mellom uttakene. Uttakene skal være tilgjengelige i hovedtunnelen (der togene kjører).
Det er tilstrekkelig å ha uttak på bare én side av enkeltløpstunnel.
Elektrisk grensesnitt og dimensjonerende belastning fra uttakene bør avklares med redningstjenestene. Det kan legges til grunn at høy belastning vil inntreffe samtidig kun for et fåtall av uttakene.
Dersom redningstjenestene angir at de ikke har behov for slike uttak, er det heller ikke nødvendig å etablere uttakene.
Pålitelighet for elektriske anlegg
TSI SRT 4.2.1.10 Pålitelighet av elektriske anlegg
Kravene gjelder for tunneler med lengde > 1000 m.
a) Elektriske systemer identifisert av infrastrukturforvalter som viktige for passasjerenes sikkerhet i tunnelen, skal opprettholdes så lenge som nødvendig i henhold til evakueringsscenarioer beskrevet i beredskapsplanen.
b) En alternativ strømforsyning skal være tilgjengelig i et passende tidsrom etter at hovedstrømforsyningen har sviktet. Nødvendig tid skal være i samsvar med evakueringsscenarioene som er omhandlet i beredskapsplanen og inngår der.
Strømforsyningen til sikkerhetsinstallasjoner (nødlys, nødkommunikasjon og eventuelt andre installasjoner som er avgjørende for passasjerenes sikkerhet i tunnelen) skal beskyttes mot skade som skyldes mekanisk støt, varme eller brann. Praktisk gjøres dette ved plassering av strømforsyningsutstyr på steder med lav eksponering mot hendelser i hovedtunnelen. Eksempler er plassering av utstyr i tverrslag eller i servicetunnel, og ved forlegning av kabler i kabelkanal.
Fordelingssystemet skal utføres slik at skadetilfeller som ikke kan unngås er håndterbart, for eksempel ved:
- at avbrudd i strømforsyningen er akseptabelt i beredskapssammenheng
- flere alternative forsyningsveier, eller
- lokal batterireserve
Ved utfall av hovedstrømforsyningen skal det være en alternativ strømforsyning som skal fungere i minst like lang tid som det behovet beredskapsdokumentasjonen angir.
Alternativ strømforsyning kan løses ved to uavhengige innmatinger. Der det er langsgående forsyningsanlegg med høy- eller lavspenning med innmating fra to sider, er kravet oppfylt ut ifra et beredskapsperspektiv. Merk at transformatoren nå blir et «single point of failure», og at transformatorhavari vil kunne gi uakseptabel tilgjengelighet for driftskritisk utstyr som signal- og teleanlegg. Det må derfor være en plan for håndtering av transformatorhavari. Transformatorhavari anses som uavhengig fra hendelser som gir behov for sikkerhetsinstallasjoner. Disse uavhengige hendelsene har hver for seg en svært lav sannsynlighet. Sannsynligheten for at slike hendelser oppstår samtidig blir neglisjerbar og den resulterende risikoen er derfor også neglisjerbar.
Krav om alternativ strømforsyning kan også løses ved batterianlegg. Da krever TSI SRT at batteritiden skal være tilstrekkelig for påregnelige evakueringsscenarier. Tiden for evakuering over 1000 meter anslås til ca. 30 minutter, og for å ha tilstrekkelig margin anbefales en batteritid på rundt 60 minutter.
Andre krav til anleggene som er stilt i Teknisk regelverk:
Nødkommunikasjonsutstyr: Teknisk regelverk: Krav til kommunikasjon(åpnes i ny fane)
Nødlys: Teknisk regelverk: Tunnelbelysning(åpnes i ny fane)
Nødstrømforsyning generelt: Teknisk regelverk: Nødstrømforsyning(åpnes i ny fane)
Kommunikasjon og belysning ved brytere
TSI SRT 4.2.1.11 Kommunikasjon og belysning ved brytere
a) Dersom kontaktledningen er inndelt i seksjoner med manuell betjening skal det finnes kommunikasjonsmidler og belysning ved bryterne.
Delsystem energi
TSI SRT stiller følgende krav til delsystemet energi, som er innarbeidet Teknisk regelverk: Delsystem energi(åpnes i ny fane).
| Nummer (TSI SRT) | Krav | Tiltakskategori | Gjelder for jernbanetunnellengder |
|---|---|---|---|
| 4.2.2.1 | Seksjonering av kontaktledning | Konsekvensreduserende | > 1000 m |
| 4.2.2.2 | Jording av kontaktledning | Redning | > 1000 m |
Seksjonering av kontaktledning
TSI SRT 4.2.2.1 Seksjonering av kontaktledning
Kravene gjelder for tunneler med lengde > 1000 m.
a) Systemet som forsyner toget med trekkraft kan være delt opp i seksjoner.
b) I slike tilfeller skal det være mulig å koble ut hver seksjon av kontaktledningen enten lokalt eller ved fjernstyring.
Kontaktledninger og strømskinner i tunneler skal kunne seksjoneres i seksjoner som ikke er lengre enn 5 kilometer, ved bruk av fjernstyrte skille- eller lastskillebrytere. Antall seksjoner i en tunnel bør minimeres for å minimere kostnader til seksjonering og brytere.
For AT-system med seksjonert kontaktledning, er det kun lengden av kontaktledningsseksjonene som påvirkes av dette kravet. Kravet medfører ikke behov for ekstra seksjonering av positivleder (PL) og negativleder (NL).
Krav til seksjonering i tunneler finnes i Teknisk regelverk: Seksjonering i tunneler(åpnes i ny fane).
Jording av kontaktledning
TSI SRT 4.2.2.2 Jording av kontaktledning
Kravene gjelder for tunneler med lengde > 1000 m.
a) Det skal finnes jordingsinnretninger ved tunnelåpningene og, dersom jordingsprosedyrene tillater jording av én enkelt seksjon, nær skillepunktene mellom seksjonene. Disse skal være enten bærbare innretninger eller manuelt betjente eller fjernstyrte faste anlegg.
b) Kommunikasjonsmidler og belysning som må til for å kunne utføre jording skal finnes på stedet.
Bane NOR oppfyller kravene i TSI SRT til jording av kontaktledningen ved bruk av fjernstyrte brytere for endepunktsjording ved innmatingspunktene til aktuell matestrekning. Dette sørger for jording av både kontakledning (KL), positivleder (PL) og negativleder (NL) for AT-system. Før innsats av redningstjenesten må det i tillegg gjennomføres spenningsprøving og etablering av markeringsjord. Merk: Konseptet med endepunktsjordinger gjør at det er tilstrekkelig med kun én markeringsjording fra det stedet innsatsen starter (ved bare den ene tunnelmunningen eller ved annet angrepspunkt).
Mulighet for fjernstyrt endepunktsjording finnes i dag kun i få koblingsanlegg, og der denne muligheten ikke finnes, skal den etableres i eller utenfor anlegget som del av de pålagte tiltakene for nye tunneler. Merk at behovet for etablering av en slik jordingsbryter kan være flere titalls kilometer utenfor tunnelen.
Redningstjenesten skal utstyres med portabelt jordingsapparat for bruk som markeringsjording ved sitt innsatssted. Bane NOR skal sørge for nødvendige instrukser og opplæring for bruk, samt pålagte regelmessige kontroller av jordingsapparatet.
Prosjektet bør sørge for enkel tilgang til jordingspunkter for rask markeringsjording ved innsatssteder/angrepspunkter i henhold til beredskapsdokumentasjonen. Dette vil normalt si ved evakuerings- og redningspunkter, tunnelmunninger og ved tverrslag etter en vurdering i samarbeid med redningstjenestene. Jordingspunktene bør tilrettelegges slik at redningstog kan passere stedet med etablert markeringsjording.
Delsystem rullende materiell
Rullende materiell skal være konstruert slik at det beskytter passasjerer og personale om bord ved brann på toget, og slik at evakuering og redning kan skje på en effektiv måte i en nødssituasjon. Dette anses å være oppfylt dersom togene er samsvar med kravene i TSI SRT (som igjen viser til TSI LOC&PAS).
| Nummer i TSI SRT | Krav | Nummer i TSI LOC&PAS | Tiltakskategori |
|---|---|---|---|
| 4.2.3.1.1 | Materialegenskaper for rullende materiell | 4.2.10.2.1 | Konsekvensreduserende |
| 4.2.3.1.2 | Spesifikke krav til brennbare væsker | 4.2.10.2.2 | Konsekvensreduserende |
| 4.2.3.1.3 | Varmgangsdeteksjon* | 4.2.10.2.3 | Forebyggende |
| 4.2.3.2.1 | Bærbare brannslukningsapparater | 4.2.10.3.1 | Konsekvensereduserende |
| 4.2.3.2.2 | Branndeteksjonssystemer | 4.2.10.3.2 | Konsekvensreduserende |
| 4.2.3.2.3 | Automatisk brannslukningssystem for godsenheter med disel | 4.2.10.3.3 | Konsekvensreduserende |
| 4.2.3.2.4 | Brannsperrer og kontrollsystemer for passasjertog | 4.2.10.3.4 | Konsekvensreduserende |
| 4.2.3.2.5 | Brannsperrer og kontrollsystemer for godstog og arbeidsmaskiner | 4.2.10.3.5 | Konsekvensreduserende |
| 4.2.3.3 | Krav for nødssituasjoner | 4.2.10.4 | Konsekvensreduserende |
| 4.2.3.3.1 | Nødbelysningssystem i toget | 4.2.10.4.1 | Evakuering |
| 4.2.3.3.2 | Røykkontroll | 4.2.10.4.2 | Konsekvensreduserende |
| 4.2.3.3.3 | Passasjeralarm og kommunikasjonsmidler | 4.2.10.4.3 | Konsekvensreduserende |
| 4.2.3.3.4 | Tiltak for å bedre kjøreevne ved brann | 4.2.10.4.4 | Konsekvensreduserende |
| 4.2.3.4.1 | Nødutganger for passasjerer | 4.2.10.5.1 | Evakuering |
| 4.2.3.4.2 | Nødutgang fra lokførerrom | 4.2.10.5.2 | Evakuering |
* Krav om varmgangsdeteksjon er et generelt deteksjonskrav som henviser til TSI LOC&PAS 4.2.3.3.2.
Listen over viser at en rekke tiltak er innført for å forebygge og redusere konsekvensene ved brann i tog, og europeisk standard, NS-EN 45545, setter meget strenge materialkrav for alle deler av toget. En gjennomgang av standarden finnes i Jernbanekompetanse.
Delsystem drift og trafikkstyring
| Nummer i TSI SRT | Krav |
|---|---|
| 4.4.1 | Regler for nødssituasjoner |
| 4.4.2 | Tunnelberedskapsplan |
| 4.4.3 | Øvelser |
| 4.4.4 | Prosedyrer for utkobling og jording |
| 4.4.5 | Informasjon til passasjerene om togets sikkerhets- og nødprosedyrer |
| 4.4.6 | Driftsregler for tog som kjører i tunneler |
Regler for nødsituasjoner
TSI SRT 4.4.1 Regler for nødssituasjoner
Disse reglene gjelder for alle tunneler.
a) Driftsreglen er å kontrollere togets tilstand før det kjører inn i en tunnel med sikte på å oppdage eventuelle mangler som forringer kjøreegenskapene, og å treffe hensiktsmessige tiltak.
b) Dersom det oppstår en hendelse utenfor tunnelen, er driftsregelen å stanse et tog med en mangel som vil kunne forringe kjøreegenskapene, før det kjører inn i en tunnel.
c) Dersom det oppstår en hendelse inne i tunnelen, er driftsregelen å kjøre toget ut av tunnelen eller til neste evakuerings- og redningspunkt.
Grensesnitt mot TSI OPE
TSI OPE 4.2.2.7 Sikring av at toget er i driftsferdig stand
4.2.2.7.1. Allment krav
Jernbaneforetaket skal fastsette framgangsmåten for å sikre at alt sikkerhetsrelatert utstyr om bord på toget fungerer fullt og helt som det skal, og at det er sikkert å framføre toget.
Jernbaneforetaket skal underrette infrastrukturforvaltningen om alle endringer av togets egenskaper som påvirker togets yteevne, eller alle endringer som kan påvirke togets evne til å benytte det tildelte ruteleiet.
Infrastrukturforvaltningen og jernbaneforetaket skal fastsette og ajourføre vilkårene og framgangsmåtene for togframføring i situasjoner med redusert drift.
4.2.2.7.2. Nødvendige data
Dataene som kreves for en sikker og effektiv drift, samt framgangsmåten som benyttes for å overføre disse dataene, skal omfatte:
- tognummer
- identiteten til det jernbaneforetaket som er ansvarlig for toget
- togets faktiske lengde
- om et tog transporterer passasjerer eller dyr selv om dette ikke er planlagt
- alle driftsmessige begrensninger (lasteprofil hastighetsbegrensninger, osv.) med angivelse av det eller de berørte kjøretøyene
- opplysninger som infrastrukturforvaltningen trenger for å transportere farlig gods.
Jernbaneforetaket skal sikre at denne opplysningen gjøres tilgjengelig for infrastrukturforvaltningen(e) før togets avgang.
Jernbaneforetaket skal underrette infrastrukturforvaltningen(e) dersom et tog ikke kommer til å benytte sitt tildelte ruteleie, eller er innstilt.
TSI OPE 4.2.3.3 Togavgang
4.2.3.3.1. Kontroll og prøving før avgang
Jernbaneforetaket skal fastsette kontroller og prøvinger for å sikre at alle avganger gjennomføres på en sikker måte (f.eks. av dører, last, bremser).
4.2.3.3.2. Informasjon til infrastrukturforvaltningen om togets driftsstatus
Jernbaneforetaket skal underrette infrastrukturforvaltningen når toget er klart for tilgang til nettet.
Jernbaneforetaket skal underrette infrastrukturforvaltningen om alle avvik som påvirker toget eller driften av toget, dersom dette har innvirkninger på togframføringen før avgang og under reisen.
TSI OPE 4.2.3.6 Driftsforstyrrelser
4.2.3.6.1. Melding til andre brukere
Infrastrukturforvaltningen skal sammen med jernbaneforetaket/-ene fastsette en framgangsmåte for umiddelbart å kunne underrette hverandre om enhver situasjon som reduserer jernbanenettets eller det rullende materiellets sikkerhet, ytelse og/eller tilgjengelighet.
4.2.3.6.2. Melding til lokomotivførerne
I eventuelle tilfeller av redusert drift som berører infrastrukturforvaltningens ansvarsområde, skal infrastrukturforvaltningen gi lokomotivførerne formelle instrukser om hvilke tiltak som skal treffes for å håndtere den reduserte driften på en sikker måte.
4.2.3.6.3. Beredskapsplaner
Infrastrukturforvaltningen skal i samarbeid med alle jernbaneforetak som trafikkerer på dens infrastruktur, og eventuelt i samarbeid med tilliggende infrastrukturforvaltninger, fastsette, offentliggjøre og stille til rådighet relevante beredskapstiltak og fordele ansvar på grunnlag av kravet om å redusere eventuelle negative virkninger som følge av redusert drift.
Kravene til planlegging, samt håndteringen av slike hendelser, skal stå i forhold til arten av redusert drift og dens eventuelle omfang.
Disse tiltakene, som minst skal omfatte planer for gjenoppretting av nettet til «normal» status, kan også være rettet mot
- feil på rullende materiell (for eksempel slike som kan føre til alvorlige trafikkforstyrrelser, og framgangsmåter for å berge tog som er rammet av feil)
- feil på infrastrukturen (for eksempel når det har oppstått en svikt i strømforsyningen, eller i situasjoner der togene kan bli omdirigert fra den oppsatte jernbanestrekningen)
- ekstreme værforhold
Infrastrukturforvaltningen skal utarbeide og ajourføre kontaktopplysninger for nøkkelpersonale hos infrastrukturforvaltningen og jernbaneforetaket som kan kontaktes i tilfelle av driftsavbrudd som kan føre til redusert drift. Disse opplysningene skal inneholde kontaktopplysninger som gjelder både i og utenfor arbeidstiden.
Jernbaneforetaket skal sende disse opplysningene til infrastrukturforvaltningen og gi melding om eventuelle endringer i disse kontaktopplysningene.
Infrastrukturforvaltningen skal underrette jernbaneforetaket/-ene om eventuelle endringer i sine kontaktopplysninger.
Reglene for nødssituasjoner er angitt i Bane NORs beredskapsportal og førers regelbok.
Tunnelberedskapsplan
TSI SRT 4.4.2 Tunnelberedskapsplan
Disse reglene gjelder for tunneler med lengde > 1000 m.
a) Det skal utarbeides en beredskapsplan under ledelse av infrastrukturforvaltningen(e), i samarbeid med redningstjenestene og vedkommende myndigheter for hver tunnel. Stasjonsforvaltere skal i tilsvarende grad trekkes inn dersom en eller flere stasjoner benyttes som sikkert område eller evakuerings- og redningspunkt. Ved utarbeidelse av beredskapsplan for en eksisterende tunnel, skal jernbaneforetak som operer på linjen involveres. Ved utarbeidelse av tunnelberedskapsplan for en ny tunnel, kan jernbaneforetak som har til hensikt å bruke tunnelen involveres i arbeidet med beredskapsplanen.
b) Beredskapsplanen skal være i tråd med tilgjengelig utstyr og anlegg til selvredning, evakuering, brannslokking og redning.
c) Beredskapsplanen skal inneholde detaljerte, særlige hendelsescenarioer for tunneler som er tilpasset lokale tunnelforhold.
d) Når beredskapsplanen er utarbeidet, skal denne kommuniseres til jernbaneforetak som har til hensikt å bruke tunnelen.
I Bane NOR angis dette som «Prosjektets beredskapsdokumentasjon», og det utarbeides beredskapsdokumentasjon for hver jernbanetunnel under ledelse av infrastrukturforvaltningen, i samarbeid med redningstjenestene og vedkommende myndighet.
Jernbaneforetak som har til hensikt å bruke jernbanetunnelen skal trekkes inn i arbeidet med å utvikle eller tilpasse beredskapsdokumentasjonen. Også stasjonsforvaltere skal i tilsvarende grad trekkes inn dersom en eller flere stasjoner i en jernbanetunnel benyttes som et sikkert område eller et evakuerings- og redningspunkt.
Beredskapsdokumentasjonen skal være i tråd med tilgjengelig utstyr og anlegg til selvredning, evakuering, brannslokking og redning.
Beredskapsdokumentasjonen skal inneholde detaljerte, særlige hendelsesscenarioer for jernbanetunneler som er tilpasset lokale forhold.
For beskrivelse av innhold i prosjektets beredskapsdokumentasjon, se kapittel 6.
Grensesnitt mot TSI OPE
TSI OPE 4.2.3.7 Håndtering av nødssituasjoner
Infrastrukturforvaltningen skal i samråd med
- alle jernbaneforetak som trafikkerer på dens infrastruktur, eventuelt i samråd med organer som representerer jernbaneforetaket som trafikkerer på dens infrastruktur
- eventuelle tilliggende infrastrukturforvaltninger
- eventuelle lokale myndigheter, organer som representerer nødtjenestene (herunder brann- og redningstjenesten) på enten lokalt eller nasjonalt plan
fastsette, offentliggjøre og tilgjengeliggjøre hensiktsmessige tiltak for å håndtere nødssituasjoner og gjenopprette linjen for normal drift.
Slike tiltak skal normalt omfatte:
- kollisjoner
- brann om bord på toget
- evakuering av tog
- ulykker i tunneler
- hendelser som involverer farlig gods
- avsporinger
Jernbaneforetaket skal gi infrastrukturforvaltningen nærmere opplysninger om disse situasjonene, særlig med hensyn til berging eller gjeninnsetting av deres tog på sporet.
Jernbaneforetaket skal i tillegg ha rutiner for å informere passasjerene om nød- og sikkerhetsprosedyrer om bord.
Øvelser
TSI SRT 4.4.3 Øvelser
Disse reglene gjelder for tunneler > 1000 m.
a) Før en tunnel eller en serie tunneler åpnes for trafikk, skal det gjennomføres en fullskalaøvelse som omfatter evakuerings- og redningsprosedyrer og alle personalkategorier som er angitt i beredskapsplanen.
b) I beredskapsplanen skal det angis hvordan alle involverte organisasjoner kan gjøre seg kjent med infrastrukturen, og hvor ofte det skal avlegges besøk i tunnelen og gjennomføres skrivebordsøvelser eller andre øvelser.
For beskrivelse av hvordan øvelser bør utføres, se Prosedyrer for å gjøre seg kjent med jernbanetunnelen i kapittel 6.
Grensesnitt mot TSI OPE
TSI OPE 4.2.3.7 Håndtering av nødssituasjoner
Infrastrukturforvaltningen skal i samråd med
- alle jernbaneforetak som trafikkerer på dens infrastruktur, eventuelt i samråd med organer som representerer jernbaneforetaket som trafikkerer på dens infrastruktur
- eventuelle tilliggende infrastrukturforvaltninger
- eventuelle lokale myndigheter, organer som representerer nødtjenestene (herunder brann- og redningstjenesten) på enten lokalt eller nasjonalt plan
fastsette, offentliggjøre og tilgjengeliggjøre hensiktsmessige tiltak for å håndtere nødssituasjoner og gjenopprette linjen for normal drift.
Slike tiltak skal normalt omfatte:
- kollisjoner
- brann om bord på toget
- evakuering av tog
- ulykker i tunneler
- hendelser som involverer farlig gods
- avsporinger
Jernbaneforetaket skal gi infrastrukturforvaltningen nærmere opplysninger om disse situasjonene, særlig med hensyn til berging eller gjeninnsetting av deres tog på sporet.
Jernbaneforetaket skal i tillegg ha rutiner for å informere passasjerene om nød- og sikkerhetsprosedyrer om bord.
Prosedyrer for utkobling og jording
TSI SRT 4.4.4 Prosedyrer for utkobling og jording
Disse reglene gjelder for alle tunneler.
a) Dersom det er nødvendig å kople ut strømforsyningen, skal infrastrukturforvaltningen sørge for at de relevante seksjonene av kontaktledningen er utkoplet, og underrette redningstjenestene før de går inn i tunnelen eller en seksjon av tunnelen.
b) Det er infrastrukturforvaltningens ansvar å kople ut strømforsyningen.
c) Ansvar og prosedyre for jording av kontaktledningsanlegget skal fastlegges i beredskapsplanen. Det skal være mulig å isolere seksjonen der hendelsen har funnet sted.
Bane NOR er ansvarlig for alle koblinger i kontaktledningsanlegget. Dersom det anses nødvendig å etablere jording på en eller flere seksjoner i tunnelen, skal hele tunnelen frakobles og jordes. Det er altså ikke aktuelt å beholde spenning på enkelte seksjoner.
Ansvar og prosedyrer for jording skal beskrives i beredskapsdokumentasjonen, se Ansvar og prosedyre for utkobling og jording i kapittel 6.
Informasjon til passasjerene om togets sikkerhets- og nødprosedyrer
TSI SRT 4.4.5 Informasjon til passasjerene om togets sikkerhets- og nødprosedyrer
a) Jernbaneforetakene skal informere passasjerene om togets nød- og sikkerhetsprosedyrer i tunneler.
b) Når denne informasjonen er skriftlig eller muntlig, skal den som et minimum gis på språket i det landet der toget kjører, i tillegg til engelsk.
c) Det skal finnes en driftsregel som beskriver hvordan togpersonalet sikrer full evakuering av toget når det er nødvendig, herunder evakuering av personer med nedsatt hørselsevne som kan befinne seg i lukkede områder.
Jernbaneforetakene skal informere passasjerene om togets nød- og sikkerhetsprosedyrer i jernbanetunneler. Det skal finnes en driftsregel som beskriver hvordan togpersonalet sikrer full evakuering av toget når det er nødvendig, herunder evakuering av personer med nedsatt hørselsevne som kan befinne seg i lukkede områder. Jernbaneforetakene håndterer dette som en del av sitt sikkerhetsstyringssystem.
Grensesnitt mot TSI OPE
TSI OPE 4.2.3.7 Håndtering av nødssituasjoner
Infrastrukturforvaltningen skal i samråd med
- alle jernbaneforetak som trafikkerer på dens infrastruktur, eventuelt i samråd med organer som representerer jernbaneforetaket som trafikkerer på dens infrastruktur,
- eventuelle tilliggende infrastrukturforvaltninger,
- eventuelle lokale myndigheter, organer som representerer nødtjenestene (herunder brann- og redningstjenesten) på enten lokalt eller nasjonalt plan,
fastsette, offentliggjøre og tilgjengeliggjøre hensiktsmessige tiltak for å håndtere nødssituasjoner og gjenopprette linjen for normal drift.
Slike tiltak skal normalt omfatte:
- kollisjoner
- brann om bord på toget
- evakuering av tog
- ulykker i tunneler
- hendelser som involverer farlig gods
- avsporinger
Jernbaneforetaket skal gi infrastrukturforvaltningen nærmere opplysninger om disse situasjonene, særlig med hensyn til berging eller gjeninnsetting av deres tog på sporet.
Jernbaneforetaket skal i tillegg ha rutiner for å informere passasjerene om nød- og sikkerhetsprosedyrer om bord. «Guide for the application of the SRT TSI» beskriver følgende om hva slik informasjon kan omfatte:
- I tilfelle brann, og dersom du er i stand til det, prøv å slukke brannen ved å bruke brannslukkere som er om bord i toget.
- Varsle togpersonalet.
- Dersom det ikke er noen umiddelbar fare, avvent instruksjoner fra togpersonalet.
- Dersom det er nødvendig, eller man blir instruert, flytt til en annen vogn.
- Når toget står stille, følg instruksjoner gitt av togpersonalet.
- Dersom du forlater toget i en nødsituasjon, følg skiltanvisninger.
- Vær oppmerksom på passerende tog i nabospor.
Informasjonen kan gis i muntlig form (togpersonell/inspilte meldinger) eller i skriftlig form (brosjyrer).
Driftsregler for tog som kjører i tunneler
TSI SRT 4.4.6 Driftsregler for tog som kjører i tunneler
a) Kjøretøyer som er i samsvar med TSI-en som definert i punkt 4.2.3 skal tillates å trafikkere tunneler i samsvar med følgende prinsipper:
- Rullende materiell for passasjertrafikk i kategori A skal anses å oppfylle sikkerhetskravene for rullende materiell i tunneler på linjer der avstanden mellom evakuerings- og redningspunktene eller lengden på tunnelene ikke overstiger 5 km.
- Rullende materiell for passasjertrafikk i kategori B skal anses å oppfylle sikkerhetskravene for rullende materiell i tunneler på alle linjer.
- Godstoglokomotiver skal anses å oppfylle sikkerhetskravene for rullende materiell i tunneler på alle linjer. Infrastrukturforvaltninger for tunneler som er lengre enn 20 km kan imidlertid kreve at lokomotiver som trekker godstog i slike tunneler har en kjøreevne som svarer til rullende materiell for passasjertrafikk i kategori B. Dette kravet skal være klart angitt i infrastrukturforvaltningens nettveiledning.
- Arbeidskjøretøyer skal anses å oppfylle sikkerhetskravene for rullende materiell i tunneler på alle linjer.
- Godstog skal kunne trafikkere alle tunneler i samsvar med vilkårene i punkt 1.1.3.1. Driftsregler kan benyttes til å oppnå en sikker drift av gods- og passasjertransporten, for eksempel ved å holde disse trafikktypene atskilt.
b) Dersom det ikke er passasjerer om bord, tillates drift med rullende materiell i kategori A på linjer der avstanden mellom evakuerings- og redningspunktene eller lengden på tunnelene overstiger 5 km.
c) Driftsregler skal innføres for å unngå panikk og spontan, ukontrollert evakuering ved en lengre togstans i en tunnel uten at det har inntruffet en varm eller kald hendelse.
- Kategori A for rullende materiell for passasjertrafikk (herunder lokomotiver i passasjertog) for drift på linjer innenfor TSI SRTs virkeområde, der avstanden mellom evakuerings- og redningspunktene eller lengden på tunnelene ikke overstiger 5 km. Kjøretid til sikkert område for evakuering skal ikke overstige 4 min. med en hastighet på 80 km/t.
- Kategori B for rullende materiell for passasjertrafikk (herunder lokomotiver i passasjertog) for drift i alle tunneler på linjer innenfor TSI SRTs virkeområde, uansett tunnellengde. Materiellet skal utrustes for å kunne kjøre ut av en 20 km lang tunnel med brann om bord, og utrustes med brannbarrierer som kan motstå en fullt utviklet brann i minimum 15 minutter, og sikre en framdrift i tilsvarende lengde.
Driftsregler for tog som kjører i jernbanetunneler ivaretas gjennom Trafikkregler for jernbanenettet (TJN). Jernbaneforetakene må også utarbeide bestemmelser for det de har ansvar for i førers regelbok, ref. TSI OPE (Driver’s rule book) (pfd)(åpnes i ny fane).
Krav tilhørende delsystem vedlikehold
| Nummer i TSI SRT | Krav |
|---|---|
| 4.5.1 | Vedlikehold av infrastruktur |
| 4.5.2 | Vedlikehold av rullende materiell |
Vedlikehold av infrastruktur
TSI SRT 4.5.1 Infrastruktur
Før en tunnel tas i bruk, skal det utarbeides en vedlikeholdsplan som minst inneholder følgende opplysninger:
- En oversikt over elementer som er utsatt for slitasje, svikt, aldring eller andre former for forringelse eller forfall.
- Spesifikasjon av grensene for bruk av de elementer som er nevnt i punkt 1), og en beskrivelse av hvilke tiltak som skal treffes for å hindre at disse grensene overskrides.
- En oversikt over elementer som er relevante i en nødssituasjon, og hvordan de skal håndteres.
- Nødvendig periodisk kontroll og service for å sikre at de deler og systemer som er nevnt i punkt 3) fungerer som de skal.
- For ivaretagelse av punkt 1 vises det til Bane NORs styringsdokumenter STY 600567 og STY 601704.
- Punkt 2 svares ut i Teknisk regelverk.
- Punkt 3 og 4 ivaretas gjennom etablering og gjennomføring av kontroller i det forebyggende vedlikeholdsprogrammet for den aktuelle jernbanetunnelen.
Vedlikehold av rullende materiell (TSI SRT 4.5.2)
Vedlikeholdskravene for rullende materiell er oppført i TSI LOC&PAS.
Faglige kvalifikasjoner
| Nummer i TSI SRT | Krav |
|---|---|
| 4.6.1 | Tunnelspesifikke krav til ombordpersonale og annet personell |
Dette håndteres gjennom Beredskapsportalen og førers regelbok.
Helse og sikkerhet
| Nummer i TSI SRT | Krav |
|---|---|
| 4.6.1 | Selvredningsutstyr |
Bemannede trekkraftkjøretøyer i godstog skal være utstyr med en innretning til selvredning for lokomotivføreren og andre personer om bord.
8 Oppgradering av sikkerhet i eksisterende jernbanetunneler
Oversikt over forskrifter, veiledninger og kriterier for oppgradering av sikkerheten i eksisterende jernbanetunneler.
Bane NOR har totalt ca. 700 jernbanetunneler i berg, og disse utgjør ca. 8 prosent av det totale jernbanenettet med en total jernbanetunnellengde på ca. 300 km. Dagens krav og forskrifter gir vesentlig strengere krav, både for infrastruktur og rullende materiell, enn tilfellet var for eldre jernbanetunneler og gammelt togmateriell.
Oppgradering av sikkerheten i eksisterende jernbanetunneler utledes av følgende forskrifter, veiledninger og kriterier:
- Jernbaneinfrastrukturforskriften(åpnes i ny fane)
- Forskrift om brannforebygging(åpnes i ny fane)
- Bane NORs risikoakseptkriterier, «STY-604892 Risikostyring sikkerhet – konsernprosedyre»
- Forskrift om sikkerhet i jernbanetunneler, TSI SRT (pdf)(åpnes i ny fane)
- DSB og SJTs Veileder for saksbehandling og ivaretakelse av brann- og elsikkerhet i jernbane- og banetunneler(åpnes i ny fane)
Vurdering av aktuelle sikkerhetstiltak baseres på en kost-nytte-analyse.
Jernbaneinfrastrukturforskriften
Jernbaneinfrastrukturforskriften § 3-5. Tunneler og broer m.m.
Tunneler og broer skal utformes og utstyres slik at det gir muligheter for evakuering og selvredning i tilfelle av brann og andre ulykker. Det skal legges til rette for at redningspersonell kan drive effektivt redningsarbeid, herunder av orienterings- og bevegelseshemmede.
Tunneler skal ikke inneholde lett antennelige materialer. Materialene som skal brukes skal i minst mulig grad avgi røyk og skadelige branngasser ved en eventuell brann.
Jernbaneinfrastrukturforskriften (lovdata.no)(åpnes i ny fane)
For nye tunneler oppfylles forskriftkravet gjennom å følge Teknisk regelverk for prosjektering og bygging av tunneler som også tar inn alle relevante krav fra TSI SRT.
For eksisterende tunneler forventes det ikke at TSI SRTs krav til delsystem infrastruktur realiseres, ref. Anvendelse av TSI SRT på delsystemer som allerede er i bruk. Anbefalte tiltak som kan vurderes dersom de kan oppnås for en rimelig kostnad og det foreligger betydelige sikkerhetsfordeler ved å gjennomføre tiltakene, er gitt i tabellen under punktet Infrastruktur.
Forskrift om brannforebygging
Forskrift om brannforebygging(åpnes i ny fane)
Forskrift om brannforebygging spesifiserer forebyggende plikter for eier (Bane NOR som infrastrukturforvalter) og bruker (jernbaneforetakene) av et byggverk. I tillegg angir den kommunens forebyggende plikter når det gjelder brannforebygging og brannsikring av generelle brannobjekter og særskilte brannobjekter. Forskriften er delt inn i kapitler som angir pliktene til henholdsvis eier, bruker og kommune:
Kapittel 2: Forebyggende plikter for eieren av byggverk
Kapittel 3: Forebyggende plikter for brukeren av byggverk
Kapittel 4: Kommunens forebyggende plikter
Krav til eier
Krav til eier er primært gitt i kapittel 2 i forskriften, og er av relativt allmenn karakter. § 8 omhandler oppgradering av et byggverk.
Forskrift om brannforebygging § 8. Oppgradering av byggverk
Oppgraderingen kan skje ved bygningstekniske tiltak, andre risikoreduserende tiltak eller ved en kombinasjon av slike. Oppgraderingsplikten gjelder så langt den kan gjennomføres innenfor en praktisk og økonomisk forsvarlig ramme.
Bestemmelsen åpner for at oppgradering kan skje gjennom andre tiltak enn de rent bygningsmessige (jernbanetunneltiltak). Dette er også understreket i TSI SRT, ref. Anvendelse av TSI SRT på delsystemer som allerede er i bruk, der de fleste kravene til oppgradering av sikkerhet i eksisterende jernbanetunneler er lagt på det rullende materiellet, nettopp begrunnet med at dette er innenfor en praktisk og økonomisk ramme.
Krav til bruker
Krav til bruker er gitt i kapittel 3 i forskriften.
Forskrift om brannforebygging § 11. Brannsikker bruk av byggverk
Den som har rett til å bruke et byggverk, skal:
b) unngå unødig risiko for brann, og sørge for at rømningsveiene opprettholder sin funksjon, herunder at fremkommeligheten ikke reduseres.
For eksisterende jernbanetunneler vil den primære rømningsveien være i toget mens toget kjører ut av jernbanetunnelen. Ved rømning i tunnel sikres dette ved å følge jernbaneforetakets beredskapssystem som angitt i foretakets «førers regelbok».
Krav til kommunen
Kommunens forebyggende plikter er beskrevet i kapittel 4 i forskriften.
Forskrift om brannforebygging § 14. Kartlegging av risikoen for brann
Kommunen skal kartlegge sannsynligheten for brann og konsekvensene brann kan få for liv, helse, miljø og materielle verdier i kommunen. Kommunen skal herunder kartlegge utsatte grupper i kommunen som har en særlig risiko for å omkomme i eller bli skadet i brann, og brannobjekter der brann kan føre til tap av mange menneskeliv.
Gjennom en risikovurdering skal særskilte brannobjekter i henhold til § 13 i brann- og eksplosjonsvernloven identifiseres og utpekes. Kommunen skal sørge for at det føres tilsyn etter brann- og eksplosjonsvernloven.
Kommunen skal sørge for at det føres tilsyn i særskilte brannobjekter for å påse at disse er tilstrekkelig sikret mot brann. Tilsyn utføres av det lokale brannvesen. Utpeking av en tunnel som særskilt brannobjekt medfører ikke økte tiltak i tunnelen enn det som tidligere er fastsatt i samråd med brannvesen, men gir føringer for kommunen om at det skal føres tilsyn med objektet etter § 13.
Bane NORs risikoakseptkriterier
For Bane NORs akseptkriterier for endringer, se «STY-604892 Risikostyring sikkerhet – konsernprosedyre».
Fra STY-604892 Risikostyring sikkerhet - konsernprosedyre
d) For endringer i jernbanesystemet, organisasjon, operasjonelle rutiner og regelverk skal risiko enten være lik eksisterende akseptert risikonivå eller reduseres.
Forskrift om sikkerhet i jernbanetunneler, TSI SRT
Forskrift om sikkerhet i jernbanetunneler, TSI SRT (pdf)(åpnes i ny fane)
Teknisk regelverk ivaretar tekniske krav i relevante TSI-er etter hvert som de blir hjemlet i norsk lov. All ny infrastruktur bygges i henhold til Teknisk regelverk, og dermed også i henhold til kravene i TSI-ene. Jernbanetunneler bygget etter 2008 har EF-verifiseringserklæringer, og Gevingåsen tunnel som åpnet i 2011 var den første tunnelen med en slik erklæring.
Anvendelse av TSI SRT på delsystemer som allerede er i bruk
Kapittel 7 «Gjennomføring» i TSI-ene angir prinsipper for hvordan den gradvise overgangen til samsvar med TSI-en for eksisterende infrastruktur skal foregå, og gir retningslinjer for når den kommer til anvendelse for nye, oppgraderte og fornyede tunneler. Føringene er imidlertid ikke knyttet til tidsfrister, og er ikke absolutte og åpner for å vurdere tiltakene opp mot kost-nytte for å tilpasse tiltakene deretter.
TSI-ene knyttet til strukturelle delsystemer krever i sin natur en mer langsiktig planlegging, og vil ta lengre tid å implementere enn funksjonelle delsystemer som implementeres raskere. For TSI SRT er det angitt at behovet for oppgradering av tunnelsikkerhet i første rekke er knyttet til funksjonelle krav, ref. TSI SRT (2008) og «Guide for the application of the SRT TSI (2019)»:
«Det er svært mange jernbanetunneler som allerede er i bruk. Mange av disse ble bygd da hensynet til sikkerhet var mindre strengt enn i dag. Det er klart at disse for en rimelig kostnad ikke kan tilpasses de dimensjoner som er foreslått for nye jernbanetunneler. Men sikkerhet i jernbanetunneler er ikke bare avhengig av strukturelle tiltak, den kan også forbedres ved tiltak rettet mot rullende materiell og drift. Gruppen anbefaler derfor at sikkerhetsplaner for eksisterende jernbanetunneler bør legges, der deres sikkerhetsnivå vurderes og der dette nivået foreslås hevet, om nødvendig ved tiltak som kan realiseres til en rimelig kostnad. Den første prioriteringen må være ikke-strukturelle tiltak.»
Figuren under illustrerer dette prinsippet.

Figur 18
Drift og trafikkstyring (Operation)
Kravene til TSI OPE tas fortløpende inn i Operativt regelverk.
Rullende materiell (LOC&PAS)
Det er jernbaneforetakene som har ansvar for å oppgradere det rullende materiellet i henhold til TSI LOC&PAS, og alle TSI-krav for rullende materiell implementeres for nye tog. Med forventet levetid for togmateriell på 30-40 år, vil kravene til rullende materiell i TSI SRT bli 100 % innført etter en gitt tid. Norge har ikke transitt-trafikk, noe som gjør at rullende materiell bygget etter gamle krav svært sjelden forekommer på Bane NORs infrastruktur.
Infrastruktur (Infrastructure)
Kapittel 7.2.2.1 i TSI SRT lister opp en rekke tiltak fra kapittel 4 for delsystem infrastruktur (selve tunnelen) som kan realiseres ved oppgradering eller fornyelse av en tunnel. Tiltakene kan gjennomføres dersom det foreligger betydelige sikkerhetsfordeler ved å gjennomføre tiltakene, og at de kan oppnås for en rimelig kostnad.
Oppgradering er ethvert større endringsarbeid som forbedrer delsystemets generelle ytelse. Fornyelse er ethvert større utskiftningsarbeid på et delsystem eller deler av et delsystem som ikke endrer delsystemets generelle ytelse.
| Krav til delsystem infrastruktur | Beskrivelse |
|---|---|
| 4.2.1.1 Ingen adgang for uvedkommende til nødutganger og tekniske rom | For beskrivelse av krav, se Ingen adgang for uvedkommende til nødutganger og tekniske rom i kapittel 7. |
| 4.2.1.3 Byggematerialets branntekniske egenskaper | Dette gjelder bare for nye materialer som skal monteres i jernbanetunnelen. For krav til materialer, se Byggematerialets branntekniske egenskaper i kapittel 7. |
| 4.2.1.4 Branndeteksjon i tekniske rom | For krav til branndeteksjon, se Branndeteksjon i tekniske rom i kapittel 7. |
| 4.2.1.5.4 Nødbelysning | For krav til nødbelysning, se Nødbelysing langs rømningsveier i kapittel 7. Det er imidlertid ikke nødvendig å anvende detaljerte krav til nødbelysning i 4.2.1.5.4, ref. «Guide for the application of the SRT TSI»: «In the case where an existing tunnel is upgraded or renewed by the addition of lighting, it may be that there is no walkway or handrails, making it impossible to assess the conformity of the installed lighting system with the above requirements. For that reason, in the case of tunnel upgrade/renewal, it is not required to check the conformity of lighting with the requirements in 4.2.1.5.4 (b)». |
| 4.2.1.5.5 Rømningsskilt |
For krav til rømningsskilt i nye tunneler, se Teknisk regelverk: Rømningsskilt for nye tunneler(åpnes i ny fane). For krav til rømningsskilt i eksisterende tunneler, se Teknisk regelverk: Rømningsskilt for eksisterende enkeltsporstunneler(åpnes i ny fane). Teknisk regelverk angir følgende kompletterende krav for eksisterende enkeltspors jernbanetunneler: Anvisningsskilt skal vise:
Skiltene kan vise telefonnummer til togledersentral, og skiltene kan være etterlysende eller internt belyst. Etterlysende skilt er et viktigere poeng i eksisterende tunneler der reservestrøm i mindre grad er dimensjonert. Markering av stigningsretning er et tiltak for å kunne hjelpe til med beslutning om evakueringsretning i eksisterende jernbanetunneler. Evakueringsretning bestemmes initialt av de som har ansvar for evakueringen (togpersonalet), og stigningsviseren er sammen med avstand til sikkert sted, togets kjøreretning, hendelsesomfang og hvilken del av toget som er berørt, viktige parametere for beslutning av rømningsretning. |
| 4.2.1.8 Nødkommunikasjon | I jernbanetunneler skal det finnes et system for radiokommunikasjon mellom toget og infrastrukturforvaltningen kontrollsentral ved hjelp av GSM-R. Anbefaling og eventuell utbygging av nødkommunikasjon i eksisterende jernbanetunneler følger «Behovsanalyse nødkommunikasjon i jernbanetunneler, dokumentnr. PTF-00-A-00002». Se også Nødkommunikasjon i kapittel 7. |
Forlengelse av en eksisterende tunnel
Ved forlengelse av en eksisterende tunnel er lengden på tunnelen å regne som total lengde etter forlengelse, og følgende krav i TSI SRT gjelder, ref. pkt. 7.2.2.2 (b) i TSI SRT (2019):
- 4.2.1.1 Ingen adgang for uvedkommende til nødutganger og tekniske rom
- 4.2.1.2 Motstandsdyktighet mot brann i tunnelstrukturer
- 4.2.1.3 Byggematerialets branntekniske egenskaper
- 4.2.1.4 Branndeteksjon i tekniske rom
- 4.2.1.5.4 Nødbelysning langs rømningsveier
- 4.2.1.5.5 Rømningsskilt
- 4.2.1.6 Rømningsgangbaner
- 4.2.1.8 Nødkommunikasjon
- 4.2.1.9 Strømforsyning til redningstjenestene
- 4.2.1.10 Pålitelighet for elektriske anlegg
- 4.2.1.11 Kommunikasjon og belysning ved brytere
- 4.2.2.1 Seksjonering av kontaktledning
- 4.2.2.2 Jording av kontaktledning
Etablering av sikre områder og evakuerings- og redningspunkt skal vurderes i henhold til CSM RA. Dersom det ikke er økonomisk mulig å oppfylle TSI-kravet om sikre områder og evakuerings- og redningspunkter, bør man se på andre løsninger. Det samlede sikkerhetsnivået til eksisterende tunnel bør ikke reduseres etter tunnelutvidelsen.
I figur 19 ser du eksempler på vurderinger av to ulike tilfeller av tunnelforlengelse.

Figur 19: To ulike tilfeller av tunnelforlengelse
I tilfelle a) er den korte tunnelen gjenstand for en lang utvidelse som må oppfylle kravene i 7.2.2.2 b) i TSI SRT. I henhold til 4.2.1.5 skal tunnelen ha tre adkomster til sikkert område og ha evakuerings- og redningspunkter ved portalene. CSM-RA-prinsippet benyttes. Gitt at størstedelen av tunnelen er ny, kan det forventes at TSI-kravene om etablering av sikre områder og evakuerings- og redningspunkter vil bli oppfylt.
I tilfelle b) er eksisterende tunnel lang og forlengelsen kort. I følge pkt. 4.2.1.5 bør den nye tunnelen utstyres med tre adkomster til sikkert område, alle plassert i den eksisterende delen av tunnelen, og med evakuerings- og redningspunkter ved begge portaler. CSM-RA-prinsippet benyttes, og den økonomiske gjennomførbarheten må vurderes.
Veileder for saksbehandling og ivaretakelse av brann- og elsikkerhet i jernbane- og banetunneler (DSB/SJT)
Veileder for saksbehandling og ivaretakelse av brann- og elsikkerhet i jernbane- og banetunneler(åpnes i ny fane) er utgitt av Direktoratet for samfunnssikkerhet og beredskap (DSB) og Statens jernbanetilsyn (SJT).
Veilederen beskriver lovgrunnlaget som ligger til grunn for saksbehandling og ivaretakelse av brann- og elsikkerhet i jernbane- og banetunneler, og gir oversikt over planprosesser og saksbehandling ved planlegging av jernbane- og banetunneler. Veiledningen henviser til TSI SRT når det gjelder oppgradering av eksisterende jernbanetunneler:
«TSI SRT beskriver prinsipper for hvordan oppgradering av eksisterende jernbanetunneler skal foregå når det skal foretas en oppgradering. Føringene er ikke tilknyttet tidsfrister, og er ikke absolutte siden det er åpning for å vurdere kost/nytte, og å tilpasse tiltakene deretter».
Veiledningen sier videre at «ut over de krav lovgivningen eksplisitt stiller, er det en forventning fra myndighetene om at eier/infrastrukturforvalter har en oversikt over prioriterte tiltak for å øke sikkerheten i eldre tunneler».
Avsnittet under belyser tiltak Bane NOR som infrastrukturforvalter vurderer ved oppgradering av sikkerhet i eksisterende jernbanetunneler.
Andre tiltak
I tillegg til tiltakene beskrevet TSI SRT (2019) (se Anvendelse av TSI SRT på delsystemer som allerede er i bruk) bør man også vurdere om tiltakene beskrevet i tabellen under med rimelighet kan gjennomføres for eksisterende tunneler.
| Tiltak | Beskrivelse | Aktuelt for tunnellengde |
|---|---|---|
| Fjerne pukk i rømningsvei |
Primær rømningsvei i eldre jernbanetunneler er midt i sporet. For å kunne evakuere raskere i sporet er det viktig at det ikke ligger ballast oppå svillene, og at ballasten mellom skinnene ligger mest mulig i plan med svilletopp. NB! En løsning med finere pukk ble anlagt i Oslotunnelen som en midlertidig løsning. Dette er ikke å anbefale siden finpukken blander seg inn i den vanlige pukken og fører til destabilisering av svillene. |
500 m |
| Redusere bruk av ubeskyttet PE-skum |
Ubeskyttet PE-skum ble benyttet som vann- og frostsikring frem til midten av 1990-tallet. I eksisterende jernbanetunneler ble det benyttet ubeskyttet PE-skum i felt der det oppstod behov for vann- og/eller frostsikring. For nyere jernbanetunneler bygget etter 1995 er det kun benyttet PE-skum som er forskriftsmessig tildekket med sprøytebetong, og dermed brannsikret. Bane NOR har ved flere anledninger forsøkt å finne et erstatningsprodukt for PE-skum, men har ikke lyktes med å finne et produkt som kan benyttes i områder med frost. Det finnes imidlertid produkter godkjent av Bane NOR som kan benyttes i områder uten frost. Ubeskyttet PE-skum i områder uten frost bør følgelig erstattes med godkjente produkter. |
1000 m |
| Istandsette eksisterende tverrslag for evakuering til sikkert sted | I de jernbanetunneler som har eksisterende tverrslag ut i friluft (sikkert område), oppgraderes disse for bruk ved en hendelse. Skilting i jernbanetunnelen vil angi avstand til utgang. | 1000 m |
| Måling av vindstyrke med kommunikasjon til internett/mobilnett | Dette tiltaket kan gjøres der det anses som hensiktsmessig. For enkelte, gjerne lengre jernbanetunneler, kan det være store avstander langs vei mellom tunnelmunningene. Vindretningen i disse jernbanetunnelene styres naturlig etter at trekkretningen som settes opp av toget avtar etter ca. 10 minutter. Informasjon om naturlig trekk, både retning og hastighet, kan inngå ved utarbeidelse av beredskapsdokumentasjon for den aktuelle jernbanetunnelen. | 1000 m |
9 Kilder
Liste over kilder vi har brukt i utformingen av «Veileder for sikkerhet i jernbanetunneler».
-
Behovsanalyse nødkommunikasjon i jernbanetunneler, dokumentnr. PTF-00-A-00002, sak i saksrom: 201507305
-
Det Norske Veritas, DNV: Rapport No 2012-0818: Dimensjonerende brannscenarie for jernbanetunneler for evakueringsanalyser, 2012
-
Draft SRT TSI Cost Benefit Analysis, 23/12-2005
-
Førers regelbok for jernbaneforetakene, hos Vy benevnt som «Regelbok for førere, ombordpersonalet og annet personell som har tilknytning til togframføringen». Bane NOR har også egen Førers regelbok.
-
IU-SRT TSI-FinRep; Final report, 2015
-
Technical Specification for Interoperability, Safety in Railway Tunnels (SRT), Presentation Report, 10/05-2006