4 Kapasitetsfordeling
4.1 Innledning
Denne delen beskriver Bane NORs prosess for fordeling av kapasitet på jernbanenettet jernbanenettetDet jernbanenettet Bane NOR forvalter, som er hele det norske jernbanenettet. og serviceanlegg, samt behovet for sportilgang til vedlikehold, fornyelse og oppgradering av infrastrukturen. Prosessen følger kravene i jernbaneforskriftens kapittel 8, 9, 10, og vedlegg IV. Når vi snakker om fordeling av tjenester, refererer vi til tjenestene beskrevet i kapittel 5.3 og 7.3. Bane NOR, ved Trafikkdivisjonen og enheten Kapasitetsstyring, er ansvarlig for kapasitetsfordelingsprosessen, og beslutningene våre om fordeling av infrastrukturkapasitet er å anse som enkeltvedtak.
4.2 Generell beskrivelse av prosessen
Kapasitetsfordelingsprosessen skal bidra til en optimal utnyttelse av infrastrukturkapasiteten, hvor behovet for ruteleier vurderes opp mot behovet for nødvendig vedlikehold, fornyelse og oppgradering av jernbaneinfrastrukturen.
Kapasitetsfordelingsprosessen er utformet for å ivareta jernbaneforskriftens krav om at Bane NOR skal involvere søkerne og tilby infrastrukturkapasitet på rettferdige og ikke-diskriminerende betingelser, og i samsvar med EØS-retten.
4.2.1 Kapasitetsfordelingsprosessens tre faser
Kapasitetsfordelingsprosessen følger to løp, ett for planlegging og tildeling av kapasitet for ruteleier for tog og ett for planlegging og tildeling av kapasitet for midlertidige kapasitetsbegrensninger (TCR).
Begge disse løpene er delt inn i de tidsbestemte fasene
- langsiktig kapasitetsplanlegging
- årlig kapasitetsfordeling
- operativ kapasitetsfordeling
Hver fase består av delprosesser som gjentas årlig.
De tre fasene er illustrert i figuren under, og nærmere beskrevet i de øvrige kapitlene i del 4.
Figur 1 De tre fasene av kapasitetsfordelingen

4.2.2 Ansvarsfordeling knyttet til kapasitetsfordeling
Nasjonale myndigheter fastsetter rammen for kapasitetsfordeling kapasitetsfordelingEn samlebetegnelse for infrastrukturforvalters planlegging og tildeling av infrastrukturkapasitet og tilgang til serviceanlegg samt tjenester i disse.. Innenfor denne rammen, beslutter Bane NOR tildeling av infrastrukturkapasitet, herunder både fastsettelse og vurdering av tilgjengelighet og tildeling av individuelle ruteleier. Disse beslutningene er en del av infrastrukturforvalters grunnleggende funksjoner. I henhold til jernbaneforskriften § 3-4 skal verken togselskap eller andre, direkte eller indirekte, kunne utøve avgjørende innflytelse på Bane NORs ivaretakelse av disse grunnleggende funksjonene.
Bane NORs beslutninger om å fordele infrastrukturkapasitet til en søker, er enkeltvedtak.
Det er enheten Kapasitetsstyring i Bane NOR som eier og er fagansvarlig for kapasitetsfordelingsprosessen.
4.2.2.1 Aktører involvert i kapasitetsfordelingsprosessen
- RailNetEurope (RNE RNERailNetEurope er en felles, europeisk organisasjon som har som mål å legge til rette for internasjonal trafikk.) fastlegger datoene for ruteplanperioden.
- Bane NOR har, i egenskap av å være infrastrukturforvalter, kapasitetsfordelingsmyndighet.
- OneStopShop (OSS OSSOne Stop Shop) er en funksjon som ivaretas av Kapasitetsstyring for å bistå togselskap i spørsmål knyttet til søknad om infrastrukturkapasitet. Se kapittel 1.6.2 for mer informasjon.
- Søkere er ansvarlig for å søke om infrastrukturkapasitet i henhold til kravene i Network Statement del 4.
- Jernbanedirektoratet (JDIR JDIRJernbanedirektoratet) avgjør hvilket togselskap som skal søke ruteleier for offentlig kjøpt persontransport.
- Statens jernbanetilsyn (SJT) er et klageorgan for Bane NORs kapasitetsfordelingsprosess.
4.2.3 Informasjon om tilgjengelig infrastrukturkapasitet
Den tilgjengelige kapasiteten i Bane NORs jernbanenett er den eksisterende infrastrukturkapasiteten som beskrevet i Strekningsbeskrivelsen for jernbanenettet, oppdatert med
- permanente kapasitetsendringer i kapittel 4.5.1.4
- utpekte midlertidige kapasitetsbegrensninger som, etter konsultasjon med søkerne, publiseres som planforutsetninger for den årlige kapasitetsfordelingsprosessen i kapittel 4.3.1.1
- forhåndsplanlagte ruteleier for godskorridoren ScanMed RFC RFCRail Freight Corridor refererer til en designert internasjonal jernbanerute gjennom Europa som er optimalisert for godstransport. i kapittel 4.5.1.6
I tillegg, vil den tilgjengelige infrastrukturkapasiteten avhenge av
- rutetekniske planforutsetninger i kapittel 4.5.1.2
- produksjonstekniske planforutsetninger i kapittel 4.5.1.5
4.2.4 Framgangsmåte for å søke om infrastrukturkapasitet
Bane NOR tildeler infrastrukturkapasitet for et tidsrom som tilsvarer høyst én ruteplanperiode. Derfor må den som søker om infrastrukturkapasitet, begrense søknaden til et tidsrom som tilsvarer høyst én ruteplanperiode.
Bane NOR oppfordrer søkere til å legge ved et søknadsbrev som gir en generell beskrivelse av årets søknad.
4.2.4.1 Retningslinjer for søkere som ikke er togselskap
Retningslinjer for søkere som ikke er togselskap, er beskrevet i kapittel 3.3.3.
Søkere som ikke er togselskap, skal informere Bane NOR om hvilket togselskap som skal kjøre deres tildelte ruter i henhold til tidsplanen i kapittel 4.5.1.9.
4.2.4.2 Framgangsmåte for å søke om nasjonale ruteleier
Søknad om ruteleier i årlig kapasitetsfordeling skal sendes inn i Bane NORs system for søknader i årlig kapasitetsfordeling (BEST-L BEST-LBane NORs elektroniske system for søknad om infrastrukturkapasitet (ruter) til årlig kapasitetsfordeling.) i henhold til fastsatte frister som er vist i kapittel 4.5.1.9 Tidsplan for den årlige kapasitetsfordelingsprosessen.
Søknader om kapasitet i serviceanlegg og tjenester i disse, skal vedlegges søknaden i eget skjema. Skjemaet finner du i vedlegg 4.2.4.2 Søknad om kapasitet i serviceanlegg og tjenester i disse.
4.2.4.3 Framgangsmåte for å søke om internasjonale ruteleier
Path Coordination System (PCS) er et web-basert kommunikasjonsverktøy utviklet for å optimere koordineringen av ruter i internasjonal trafikk. Les mer om PCS på RNEs nettsider(åpnes i ny fane). Verktøyet kan benyttes kostnadsfritt. Som medlem av den internasjonale sammenslutningen av infrastrukturforvaltere, RailNetEurope (RNE RNERailNetEurope er en felles, europeisk organisasjon som har som mål å legge til rette for internasjonal trafikk.), er Bane NOR forpliktet til å bruke verktøyet i det internasjonale ruteplanarbeidet dersom det er registrert søknader i dette. Grenseoverskridende trafikk (inkludert norsk strekning), kan søkes i dette verktøyet.
RailNetEurope (RNE) har definert internasjonale korridorer for godstrafikk. For disse korridorene blir det utarbeidet forhåndsplanlagte ruteleier som publiseres i henhold til tidsplan for den årlige kapasitetsfordelingsprosessen i kapittel 4.5.1.9. Disse ruteleiene skal søkes i PCS. Søknadsfristen er den samme som for nasjonale ruteleier. Informasjon finnes på ScanMed RFCs nettsider(åpnes i ny fane).
For ytterligere informasjon om internasjonalt samarbeid og koordinering av søknader om infrastrukturkapasitet, se kapittel 1.6–1.7 og 4.10.
4.2.4.4 Infrastrukturforvalters framgangsmåte for å søke om infrastrukturkapasitet for arbeid i spor
Planer for midlertidige kapasitetsbegrensninger (TCR-er) skal legges inn i Bane NORs system for oversikt over TCR-er (ARBIS ARBISBane NORs elektroniske system for oversikt over banetekniske planforutsetninger (BTP).) i henhold til fastsatte frister som er vist i kapittel 4.5.1.9 Tidsplan for den årlige kapasitetsfordelingsprosessen.
4.2.4.5 Fremgangsmåte for å søke om persontransport som ikke inngår i kontrakt om offentlig tjenesteyting
I henhold til jernbaneforskriften § 2-3 må søkere, som ønsker å benytte infrastrukturkapasitet til persontransport uten en kontrakt om offentlig tjenesteyting, informere både infrastrukturforvalteren og markedsovervåkingsorganet. Denne informasjonen må sendes minst 18 måneder før den ruteplanen som søknaden gjelder, trer i kraft. For å informere Bane NOR om dette, send e-post til ruteplan@banenor.no.
Togselskap og søkere med en ny kommersiell persontransport-tjeneste skal informere Statens jernbanetilsyn (SJT
SJTStatens jernbanetilsyn.) om denne på SJTs nettside(åpnes i ny fane).
4.2.5 Krav til innhold i søknad
Søknaden skal ha form av et komplett forslag til rute slik at turneringen blir komplett. Der tog skal skjøtes eller deles, skal søker opplyse om dette.
Søknad om kapasitet skal tilpasses planforutsetningene som beskrevet i kapitlene
- 4.5.1.1 Ruteplanforutsetninger
- 4.5.1.2 Rutetekniske planforutsetninger
- 4.5.1.3 Banetekniske planforutsetninger, BTP
BTPBanetekniske planforutsetninger informasjon om planlagte arbeider i infrastrukturen som påvirker togtrafikken.
- 4.3.1.1 Utpekte TCR TCRMidlertidige kapasitetsbegrensninger (Temporary Capacity Restrictions) refererer til begrensninger eller reduksjoner i den tilgjengelige kapasiteten til jernbaneinfrastrukturen i en bestemt periode. Disse begrensningene kan oppstå på grunn av ulike årsaker som vedlikeholdsarbeider, byggeprosjekter eller hendelser som påvirker den normale driften av jernbanenettet.-er
- 4.5.1.4 Permanente kapasitetsendringer
- 4.5.1.5 Produksjonstekniske planforutsetninger
- 4.5.1.6 Forhåndsplanlagte ruteleier for godskorridoren ScanMed RFC RFCRail Freight Corridor refererer til en designert internasjonal jernbanerute gjennom Europa som er optimalisert for godstransport.
Bane NOR oppfordrer alle søkere til å gjøre seg kjent med relevant innhold i «Jernbanedirektoratets standard for rutemodeller»(åpnes i ny fane), utarbeidet av Jernbanedirektoratet, datert 19. juli 2022. Dette dokumentet gir retningslinjer for kvalitetssikring av grunnlaget for konstruksjon av ruter.
Søknaden må inneholde den minimumsinformasjon som er nødvendig at Bane NOR skal kunne verifisere og/eller konstruere ruten. Tabellen under beskriver den nødvendige informasjonen.
Tabell 1: Minimumsinformasjon i søknad om infrastrukturkapasitet
| Informasjon | Persontog | Tomtog | Godstog | Løslokomotiv |
|---|---|---|---|---|
|
Tognummer (Tognummer tildeles av Bane NOR dersom det ikke er angitt i søknaden) |
X | X | X | X |
| Togslag | X | X | X | X |
| Togtype | X | |||
| Linjenummer (se tabell i kapittel 4.2.5.3) | X | |||
| Produktkode (se tabell i kapittel 4.2.5.4) | X | X | ||
| Kjøredager/-datoer | X | X | X | X |
| Kjørestrekning, fra–til | X | X | X | X |
|
Avgangs-/ankomsttid (Foreslå avgangstid fra utgangsstasjon, eventuelt ankomsttid til endestasjon dersom dette skal prioriteres) |
X | X | X | X |
|
Stoppmønster og -aktiviteter – inkluder minimum behov for oppholdstid* |
X | X | X | X |
|
Foreslått sted for personalbytte – inkluder minimum behov for oppholdstid |
X | X | X | X |
|
Ønske om spesifikt plattformspor |
X | |||
|
Type kjøretøy |
X | X | X | X |
|
Behov for assistanselokomotiv – angi strekning |
X | X | X | |
|
Bestemmende kjørehastighet |
X | X | X | X |
|
Togstørrelse: Pt.: antall enheter togsett og total lengde i meter |
X | X | X | X |
|
Foreløpig materiellturnering |
X | X | X | X |
|
Dokumentasjon om tillatelse til å bruke nytt type kjøretøy |
X | X | X | X |
|
Behov for terminalkapasitet, herunder |
X | X | ||
|
X | X | X | X |
|
X | X | X | X |
*Bane NOR forbeholder seg retten til å justere oppholdstider, basert på historiske data. Dette forutsetter at de historiske dataene er basert på rutetekniske planforutsetninger som er sammenlignbare med årets søknad.
Det er mulig å søke om spesifikke plattformspor ved stasjoner for ruteplanperiode R27. Slik søknad skal sendes inn som vedlegg i BEST-L BEST-LBane NORs elektroniske system for søknad om infrastrukturkapasitet (ruter) til årlig kapasitetsfordeling. innen ordinær søknadsfrist.
Bane NOR skal tilrettelegge for at alle forhold som kan påvirke søknaden blir tatt i betraktning gjennom hele den årlige kapasitetsfordelingsprosessen. Søkere kan inkludere informasjon om alle relevante forhold, inkludert eventuelle økonomiske konsekvenser for deres virksomhet. Denne informasjonen skal sendes som vedlegg i BEST-L innen den ordinære søknadsfristen.
Dersom en søknad er feil eller mangelfull, vil Bane NOR kontakte søker for å be om retting av manglene. Dersom manglene ikke rettes innen den fristen som Bane NOR har oppgitt, vil Bane NOR helt eller delvis avslå søknaden.
I henhold til jernbaneforskriften § 8-2 (3) kan Bane NOR kreve at søknadene inneholder dokumentasjon på at søker har en plan for å oppfylle planforutsetningene.
4.2.5.1 Bruk av spesielt kjøretøy
Ved bruk av spesialkjøretøy, som for eksempel demonstrasjonsmateriell eller damplokomotiver, er det viktig å inkludere informasjon om kjøretøyets ytelse i stigninger.
Behov for tekniske stopp underveis må spesifiseres med varigheten av hvert teknisk stopp samt den maksimale avstanden mellom stoppene, målt i kilometer. Eksempler på tekniske stopp kan være stopp for smøring, inspeksjon, vannfylling eller andre nødvendige tiltak.
4.2.5.2 Innfasing av nytt kjøretøy
Når et nytt kjøretøy skal settes inn i en rute, og kjøretøyets ytelse eller kapasitet er en forutsetning for at en slik rute kan kjøres, er det viktig at godkjennelse av kjøretøyet samt tekniske data foreligger senest ved søknad om infrastrukturkapasitet. Alternativt må togselskapet kunne vise at prosessen for å få tillatelse er i gang, og at tillatelsen vil være på plass før ruteplanen fastlegges.
Dersom det nye kjøretøyet er ment å erstatte et eksisterende kjøretøy i allerede etablerte ruter, anbefales det at togselskapet søker om infrastrukturkapasitet som tar hensyn til både det eksisterende og det nye kjøretøyet.
Denne prosedyren er viktig fordi togs fremføringskarakteristika har betydelig innvirkning på det norske jernbanenettet jernbanenettetDet jernbanenettet Bane NOR forvalter, som er hele det norske jernbanenettet., som i stor grad består av enkeltspor og har mange bratte stigninger.
4.2.5.3 Linjenummer
Tabell 2: Linjenummer
| Linje | Linjenummer |
|---|---|
| F1 | Oslo–Stockholm |
| F4 | Bergen–Oslo |
| L4 | Bergen–Arna |
| R40 | Bergen–Myrdal |
| R45 | Myrdal–Flåm |
| F5 | Stavanger–Oslo |
| L5 | Stavanger–Egersund |
| R50 | Nelaug–Arendal |
| R55 | Notodden–Porsgrunn |
| F6 | Trondheim–Oslo |
| R60 | Hamar–Trondheim |
| R65 | Dombås–Åndalsnes |
| F7 | Trondheim–Bodø |
| F71 | Trondheim–Malmø C |
| R70 | Steinkjer–Støren |
| R71 | Trondheim–Storlien |
| R75 | Bodø–Rognan |
| F8 | Narvik–Luleå/Stockholm |
| R80 | Narvik–Abisko/Kiruna |
| RE10 | Lillehammer–Drammen |
| RE11 | Eidsvoll–Skien |
| RX11 | Oslo S–Skien |
| R12 | Eidsvoll–Kongsberg |
| R13 | Dal–Tønsberg |
| R13X | Jessheim–Oslo S |
| R14 | Kongsvinger–Asker |
| L1 | Lillestrøm–Spikkestad |
| F2 | Oslo–Malmø/København |
| RE20 | Oslo S–Halden/Gøteborg C/Malmø C |
| RX20 | Oslo S–Fredrikstad |
| R21 | Stabekk–Moss |
| R22 | Oslo S–Mysen/Rakkestad |
| R23 | Oslo S–Ski |
| R23X | Oslo S–Moss |
| L2 | Stabekk–Ski |
| L2X | Oslo S–Ski |
| RE30 | Gjøvik–Oslo S |
| R31 | Gjøvik/Jaren/Hakadal–Oslo S |
| FLY1 | Drammen–Oslo Lufthavn (Gardermoen) |
| FLY2 | Stabekk/Oslo S–Oslo Lufthavn (Gardermoen) |
4.2.5.4 Produktkoder
Tabell 3: Produktkoder
| Kode | Kodebeskrivelse | Definisjon |
|---|---|---|
| A1 | Andre industritog | Andre industritog (flybensin, syretog, propan, militærtransport og lignende) |
| A2 | Arbeidstog og transporttog | Arbeidstog og transporttog – bestilt av Bane NOR |
| A3 | Godstog | Godstog bestilt av Bane NOR |
| H1 | OSL GAR | Tilbringertransport til Oslo Lufthavn Gardermoen |
| K1 | Kombi- og vognlasttog | Kombi- og vognlasttog |
| M1 | Malm og mineraler | Malm og mineraler |
| P1 | Andre Pt. | Andre persontog (Flåmsbana, tog til/fra Sverige) |
| T1 | Trafikkpakke 1/SB | Trafikkpakke 1 / Sørlandsbanen |
| T2 | Trafikkpakke 2/nord | Trafikkpakke 2 / nord |
| T3 | Trafikkpakke 3/BB | Trafikkpakke 3 / Bergensbanen |
| T4 | Østlandet 1 | Direktetildelt trafikkavtale Østlandet 1 |
| T5 | Østlandet 2 | Direktetildelt trafikkavtale Østlandet 2 |
| Tn | Øvrige Pt- avtalt med JDIR JDIRJernbanedirektoratet | Øvrige persontog avtale med JDIR og som JDIR betaler for |
| W1 | Tømmer- og flistog | Kombinerte tømmer- og flistog (inneholder vogner for både tømmer og flis) |
| W2 | Tømmer | Rene tømmertog |
| W3 | Flis | Rene flistog |
4.2.6 Krav til innhold i søknad om kapasitet i serviceanlegg og tjenester i disse
I den årlige kapasitetsfordelingsprosessen skal søknad om kapasitet i serviceanlegg og tjenester i disse, beskrives i vedlegg 4.2.4.2 Søknad om kapasitet i serviceanlegg og tjenester i disse, og sendes inn via Bane NORs system for søknader i årlig kapasitetsfordeling kapasitetsfordelingEn samlebetegnelse for infrastrukturforvalters planlegging og tildeling av infrastrukturkapasitet og tilgang til serviceanlegg samt tjenester i disse. (BEST-L BEST-LBane NORs elektroniske system for søknad om infrastrukturkapasitet (ruter) til årlig kapasitetsfordeling.) innen de fristene som er fastsatt i kapittel 4.5.1.9 Tidsplan for den årlige kapasitetsprosessen.
Tilgang til spor på stasjoner for passasjerer og tilgang til terminalspor, som benyttes til lasting- og lossing, fordeles som ruteleier. Derfor skal søknader om sportilgang på stasjoner og terminaler følge søknadsfristene i kapittel 4.5.1.9.
I den operative kapasitetsfordelingsprosessen (ad hoc) kan søkere når som helst sende inn søknad om kapasitet i serviceanlegg. Bane NOR vil besvare slike søknader innen fristene som er angitt i § 2 i serviceanleggforskriften. Tilsvarende gjelder for søknader om tjenester nevnt i § 3 i serviceanleggforskriften.
Søknad om tjenester i Bane NORs serviceanlegg skal sendes til det aktuelle serviceanlegget. Søknad om kapasitet og tjenester i serviceanlegg som drives av andre enn Bane NOR skal sendes til det aktuelle serviceanlegget. For mer informasjon om de ulike serviceanleggene, se kapittel 7.2.
For at Bane NOR skal kunne fordele infrastrukturkapasitet til serviceanlegg, må søknaden inneholde den nødvendige minimumsinformasjonen, som er beskrevet i tabellen nedenfor.
Tabell 4: Krav til innhold i søknad om infrastrukturkapasitet i serviceanlegg
| Type serviceanlegg | Krav til innhold i søknad |
|---|---|
| Stasjoner for passasjerer | Stoppmønster og -aktiviteter, med minimum behov for oppholdstid (se kapittel 4.2.5) |
| Godsterminaler | Se vedlegg 4.2.4.2 Søknad om kapasitet i serviceanlegg og tjenester i disse |
| Tømmerterminaler | Se vedlegg 4.2.4.2 Søknad om kapasitet i serviceanlegg og tjenester i disse |
| Skiftestasjoner | Se vedlegg 4.2.4.2 Søknad om kapasitet i serviceanlegg og tjenester i disse |
| Hensettingsspor | Se vedlegg 4.2.4.2 Søknad om kapasitet i serviceanlegg og tjenester i disse |
| Vedlikeholdsanlegg/verksted | Se vedlegg 4.2.4.2 Søknad om kapasitet i serviceanlegg og tjenester i disse |
| Andre tekniske anlegg | Ikke relevant |
| Havneanlegg | Se vedlegg 4.2.4.2 Søknad om kapasitet i serviceanlegg og tjenester i disse |
| Avlastningsanlegg | Avtales med operativ trafikkstyring etter behov |
| Påfyllingsanlegg for drivstoff | Se vedlegg 4.2.4.2 Søknad om kapasitet i serviceanlegg og tjenester i disse |
Dersom en søknad er feil eller mangelfull, vil Bane NOR kontakte søker for å be om retting av manglene. Dersom manglene ikke rettes inne den fristen som Bane NOR har oppgitt, vil Bane NOR helt eller delvis avslå søknaden.
4.2.7 Langsiktig kapasitetsplanlegging
Bane NOR skal gjennomføre kapasitetsanalyser og utarbeide kapasitetsforbedringsplaner, både for interne utredningsoppdrag og forskriftspålagte utredningsoppgaver.
Hensikten er blant annet å vurdere
- om ny eller endret jernbaneinfrastruktur gir tilstrekkelig kapasitet
- konsekvenser for kapasitet/robusthet ved endring av rute og/eller kjøretøy
- konsistens og fullstendighet for forventede og planlagte togtilbud
- tiltak for optimalisering av kapasitet i forbindelse med anleggsgjennomføring (faseplaner)
- konsekvenser for energiforsyning/banestrøm ved endringer i infrastruktur, rutemodeller og kjøretøy
Kapasitetsplanlegging
Bane NOR skal koordinere behovet for sportilgang for drift, vedlikehold og bygging av ny jernbaneinfrastruktur, samt togselskaps innmeldte behov for kapasitet og/eller nye typer kjøretøy.
Hensikten er å standardisere kvalitetssikring og koordinering av behov for endring av eksisterende grunnruter grunnruterDet rutetilbudet som gjelder størstedelen av driftsdøgnet, i timene hvor det er "normal trafikk", det vil si verken rush- eller lavtrafikk. og planleggingsprinsipper, fremtidig infrastrukturkapasitet og/eller tilpasset jernbaneinfrastrukturkapasitet for nye typer kjøretøy.
Planleggingen skal starte senest 60 måneder (X-60) før oppstart av den aktuelle ruteplanperioden. Innmeldte kapasitetsbehov er ikke bindende i planleggingsfasen, men det er viktig at det er kvalitet på innmeldte kapasitetsbehov.
Det skal jevnlig avholdes dialogmøter mellom Bane NOR og søkere, samt eventuelle andre eksterne aktører, for å sikre at innspill til den årlige kapasitetsfordelingsprosessen er vurdert og har tilfredsstillende kvalitet.
Kontakt Bane NOR
Kjøretidsberegning for nye typer av kjøretøy
Ved behov for kjøretidsberegninger for nye typer materiell, kan søker anmode Bane NOR om å utføre disse beregningene. Bane NOR innehar detaljert informasjon om strekningen som skal trafikkeres, mens søkeren må oppgi spesifikke opplysninger om kjøretøyet, inkludert
- traksjonsegenskaper for trekkende enhet(er)
- massefordeling mellom trekkende og ikke-trekkende aksler
- lengde på materiellet
- retardasjonsegenskaper
- hastighetsbegrensninger for materiellet
Kontakt Bane NOR
4.2.8 Årlig kapasitetsfordeling
Den årlige kapasitetsfordelingsprosessen består av aktiviteter for å koordinere og fordele infrastrukturkapasitet fram til fastsettelse og publisering av en ny ruteplan. Ruteplanen skal fastlegges én gang hvert kalenderår, og derfor gjentas kapasitetsfordelingsprosessen årlig. Årlig kapasitetsfordeling kapasitetsfordelingEn samlebetegnelse for infrastrukturforvalters planlegging og tildeling av infrastrukturkapasitet og tilgang til serviceanlegg samt tjenester i disse. foregår etter krav gitt i lover og forskrifter, samt etter krav og retningslinjer beskrevet her i del 4.
Mulighetsstudier
Bane NOR tilbyr mulighetsstudier for søkere som ønsker informasjon om infrastrukturkapasitet basert på konkrete spesifikasjoner av kommersielle og driftsmessige behov. For at en slik mulighetsstudie skal kunne gjennomføres, må bestiller kontakte Bane NOR for å avtale behovet for nødvendige opplysninger.
Det er viktig å merke seg at en forespørsel om en mulighetsstudie ikke regnes som en formell søknad om infrastrukturkapasitet. Resultatet av en mulighetsstudie er heller ikke bindende for Bane NOR i den senere kapasitetsfordelingsprosessen. Dersom ruteleie ønskes basert på resultatene fra mulighetsstudien, må en formell søknad om dette sendes inn på vanlig måte.
Bane NOR gir også søkere muligheten til å verifisere om et nytt kjøretøy kan operere på det norske jernbanenettet jernbanenettetDet jernbanenettet Bane NOR forvalter, som er hele det norske jernbanenettet. ved å simulere kjøretøyets drift i et dedikert dataverktøy.
Tabell 5: Faser og milepæler i årlig kapasitetsfordeling
| Fase | Periode | Aktivitet | Når |
|---|---|---|---|
|
Planleggingsfase, Oppdatere planforutsetninger |
Oppstartsperiode, (X-12–X-8) |
Bane NOR inviterer søkerne til et felles oppstartmøte for den årlige kapasitets-fordelingsprosessen. Hovedtemaer for møte er gjennomgang av tidsplan og forutsetninger som ligger til grunn for søknader og tildeling av infrastrukturkapasitet. |
12 md. |
| BEST-L BEST-LBane NORs elektroniske system for søknad om infrastrukturkapasitet (ruter) til årlig kapasitetsfordeling. er oppdatert med nye data og åpnes for registrering av søknader. | 10 md. | ||
|
Bane NOR inviterer hvert togselskap til separate tidlige dialogmøter. Møtene skal gjennomføres enkeltvis med togselskapene og holdes konfidensielt. |
10–9 md. | ||
|
Konstruksjonsfase, Konstruere ruteleier |
Konstruksjonsperiode, (X-8–X-5 ½) |
Bane NOR mottar søknader innen ordinær frist (ved midnatt andre mandag i april). Eventuelle sene søknader om ruteleier blir behandlet som beskrevet i kapittel 4.5.2. |
8 md. |
| Bane NOR konstruerer ruteleier basert på mottatte søknader og sammenstiller disse til et utkast til ny ruteplan. | 8–5,5 md. | ||
| Høringsperiode, (X-5 ½–X-4 ½) |
Bane NOR sender utkast til ny ruteplan på høring. Høringsperioden er på minst én måned. |
5,5–4,5 md. | |
| Samordningsperiode, (X-4 ½–X-3 ½) |
Bane NOR vurderer høringskommentarer og forbereder løsninger på eventuelle konflikter. | 4,5–3,5 md. | |
| Bane NOR avholder separate ruteplanmøter med hver av aktørene for gjennomgang av generelle kommentarer fra høringen. | 4 md. | ||
| Bane NOR vurderer eventuelle kommentarer fra ruteplanmøtene og foreslår løsninger på eventuelle konflikter. | 4,5–3,5 md. | ||
| Fastlegging av internasjonale ruteleier, (X-4) | Først fastlegges kapasitet som påvirker grenseoverskridende trafikk. | 4 md. | |
| Tvisteløsningsperiode, (X-3 ½) |
Dersom en eller flere parter krever tvisteløsning, skal Bane NOR initiere Bane NORs tvisteløsningsordning | 3,5 md. | |
| Fastlegging av ruteplan (X-3) | Deretter fastlegges nasjonale ruteleier og ruteplanen for neste ruteplanperiode. | 3 md. | |
| Tildelingsfase, (X-3–X-2) |
Inkludering av sene søknader og kvalitetskontroll (X-3) | Den fastlagte ruteplanen oppdateres med sene søknader om ruteleie. Deretter kvalitetskontrolleres den oppdaterte fastlagte ruteplanen. | 3–2 md. |
| Publisering og tildeling av nasjonale og internasjonale ruteleier (X-2) | Deretter tildeles kapasitet som påvirker nasjonal og internasjonal trafikk samtidig med publisering av ruteplanen. | 2 md |
4.2.9 Operativ kapasitetsfordeling
Se kapittel 4.5.3 Fordeling av restkapasitet restkapasitetLedig (fri) sporkapasitet i det norske jernbanenettet som ikke er fordelt til kjøring av tog eller arbeid i spor i den fastlagte ruteplanen. (ad hoc søknader).
4.3 Kapasitetsfordeling ved midlertidige kapasitetsbegrensninger
4.3.1 Generelle prinsipper
Jernbaneforskriftens vedlegg IV stiller krav om en prosess for konsultasjon, koordinering og publisering av kjente midlertidige kapasitetsbegrensninger. Prosessen skal være harmonisert på tvers av infrastrukturforvalterne i RailNetEurope. Bane NOR har adoptert den europeiske forkortelsen TCR TCRMidlertidige kapasitetsbegrensninger (Temporary Capacity Restrictions) refererer til begrensninger eller reduksjoner i den tilgjengelige kapasiteten til jernbaneinfrastrukturen i en bestemt periode. Disse begrensningene kan oppstå på grunn av ulike årsaker som vedlikeholdsarbeider, byggeprosjekter eller hendelser som påvirker den normale driften av jernbanenettet. («Temporary Capacity Restriction») for å beskrive disse midlertidige kapasitetsbegrensningene. I denne teksten refererer TCR-er til midlertidige kapasitetsbegrensninger.
TCR-er kan inkludere planlagt vedlikehold, store utbyggingsprosjekter eller planlagt midlertidig nedsatt kjørehastighet, og er nødvendige for å opprettholde kvaliteten på eksisterende infrastruktur og for å muliggjøre ny utbygging som møter markedets behov. Alle kjente TCR-er fra Bane NOR publiseres i systemet ARBIS ARBISBane NORs elektroniske system for oversikt over banetekniske planforutsetninger (BTP)., hvor søkere kan finne detaljerte opplysninger om hver TCR.
- ARBIS (krever innlogging)(åpnes i ny fane)
- ARBIS (begrenset versjon uten innlogging)(åpnes i ny fane)
Under planleggingen av TCR-ene, skal søkerne konsulteres og deres innspill skal hensyntas. Bane NOR skal gi en begrunnelse for innspill som ikke tas til følge. Bane NORs planlegging av TCR-er skal gi størst mulig samfunnsøkonomisk lønnsomhet og begrense negative virkninger for søkerne og brukere av jernbanetjenester.
Når en TCR påvirker flere jernbanenett, koordinerer Bane NOR disse med Trafikverket for å minimere trafikale konsekvenser på begge sider av grensen.
Alle ad hoc-søknader om infrastrukturkapasitet og tjenester må være tilpasset den fastlagte planen for midlertidige kapasitetsbegrensninger. For mer informasjon om ad hoc-søknader, se kapittel 4.5.3.
4.3.1.1 Utpekte TCR-er
Utpekte TCR-er er en del av de banetekniske planforutsetningene (BTP BTPBanetekniske planforutsetninger informasjon om planlagte arbeider i infrastrukturen som påvirker togtrafikken.) og utgjør en viktig forutsetning for den årlige kapasitetsfordelingsprosessen. Togselskap må tilpasse sine søknader om infrastrukturkapasitet til disse utpekte TCR-ene. Bane NOR forbeholder seg retten til å fjerne tog som er søkt inn i en utpekt TCR.
Hvis en utpekt TCR fører til sporbrudd mellom to stasjoner eller terminaler, må søkere som vil kjøre tog mellom disse stasjonene eller terminalene søke om ruteleier på alternativ banestrekning.
For å unngå at disse TCR-ene beslaglegger mer kapasitet enn nødvendig, er det fastsatt kriterier som alle må oppfylles før en TCR kan defineres som utpekt.
Kriterier for en utpekt TCR:
- Berørte søkere og de største driverne av serviceanlegg må ha blitt konsultert om TCR-en.
- TCR-en må tilhøre kategorien stor eller svært stor TCR, eller være gjentagende gjennom hele eller store deler av ruteplanperioden, eksempelvis faste vedlikeholdsvinduer.
- Det må foreligge en investeringsbeslutning for TCR-en.
- Bane NOR må ha vurdert at tidspunktet for gjennomføring av TCR-en gir størst mulig samfunnsøkonomisk lønnsomhet og at det er sannsynlig at den blir gjennomført som planlagt.
- Bane NOR må ha vurdert TCR-ens omfang som så omfattende at den bør utgjøre en forutsetning for den årlige kapasitetsfordelingsprosessen.
- Bane NOR må vurdere omfanget av alle TCR-er som tilfredsstiller kriteriene, mot togselskapenes behov og tilbudsforbedringene for vareeiere og reisende som TCR-ene skal føre til, og eventuelt redusere antall utpekte TCR-er hvis vurderingen tilsier det.
- Utpekte TCR-er skal besluttes av konsernledergruppen.
I den samfunnsøkonomiske vurderingen av sporbrudd vurderes:
- ulempen for de reisende gjennom økt reisetid, bytteulempe, redusert punktlighet og innstillinger
- alternativ transport – hvordan det påvirker de reisende samt kostnadene knyttet til transporten
- passasjerbortfall og tapte billettinntekter
- konsekvenser for godstog gjennom forsinkelser og innstillinger samt endring i framføringstid og eventuell overføring til vei
- eksterne virkninger som følge av overføringer eller endring av transportform
- Bane NORs driftskostnader, som endring i mannskap, maskiner og opprigging/nedrigging
- kostnader for det offentlige som blant annet endring i skattefinansieringskostnaden
Krav til samfunnsøkonomiske vurderinger av TCR-er kan imidlertid fravikes dersom Bane NOR kan dokumentere forhold som begrunner hvorfor planlagt tid for gjennomføring av TCR-en ikke kan endres. Slike forhold kan være praktisk gjennomførbarhet, avhengighet til andre TCR-er og lignende.
Tabell 6: Utpekte TCR-er for ruteplanperiode R27
| ARBIS-ID | Dato/Varighet | Strekning | Prosjekt |
|---|---|---|---|
| OS02551 | Hele R27 | (Oslo S)—(Skøyen) | Vedlikeholdsvindu alle netter |
| SB04011 | Hele R27 | (Gjerstad)—(Kristiansand) | KL-AT, daglige sporbrudd |
| BB02741 BB02743 BB02744 |
Hele R27 | (Hønefoss)— (Haugastøl) | KL-AT, daglige sporbrudd |
| GMB04474 | 09.01.27—25.01.27 | Gardermobanen (Oslo S) — (Lillestrøm) | Fornyelse Romeriksporten |
| DOB03254 | 17.04.27—28.04.27 | (Eidsvoll)—(Lillehammer) | Kleverud—Sørli—Åkersvika |
| DOB03253 | 04.09.27—04.10.27 | (Eidsvoll)—(Lillehammer) | Kleverud—Sørli—Åkersvika |
4.3.1.2 Kategorisering av TCR-er
TCR-er klassifiseres i ulike kategorier basert på to hovedfaktorer: antall sammenhengende dager og den forventede påvirkningen på trafikken. Dersom en TCR ikke passer inn i kategoriene svært stor, stor, middels eller liten, skal den klassifiseres som svært liten.
Tabell 7: Kategorisering av TCR-er
| Kategori | Sammenhengende dager | Påvirkning på trafikken (trafikkvolum som kanselleres, omdirigeres eller erstattes med andre transportformer) |
|---|---|---|
| Svært stor TCR | >30 sammenhengende dager | >50 % av beregnet trafikkvolum på jernbanestrekningen |
| Stor TCR | >7 sammenhengende dager | >30 % av beregnet trafikkvolum på jernbanestrekningen |
| Middels TCR | ≤7 sammenhengende dager | >50 % av beregnet trafikkvolum på jernbanestrekningen |
| Liten TCR | Ubegrenset | >10 % av beregnet trafikkvolum på jernbanestrekningen |
| Svært liten TCR | Ubegrenset | ≤10 % av beregnet trafikkvolum på jernbanestrekningen |
I henhold til Jernbaneforskriften vedlegg IV punkt 13 kan Bane NOR, i samarbeid med søkere og operatører av serviceanlegg, fastsette strengere frister og grenseverdier for kapasitetsbegrensninger enn det som fremgår av Jernbaneforskriften vedlegg IV. Flere kriterier enn de som er spesifisert i forskriften kan også benyttes etter behov.
Figur 1: Kategorisering av TCR-er

4.3.2 Tidspunkter og informasjon til søkere
Bane NOR publiserer informasjon om TCR TCRMidlertidige kapasitetsbegrensninger (Temporary Capacity Restrictions) refererer til begrensninger eller reduksjoner i den tilgjengelige kapasiteten til jernbaneinfrastrukturen i en bestemt periode. Disse begrensningene kan oppstå på grunn av ulike årsaker som vedlikeholdsarbeider, byggeprosjekter eller hendelser som påvirker den normale driften av jernbanenettet.-er (midlertidige kapasitetsbegrensninger) i ARBIS ARBISBane NORs elektroniske system for oversikt over banetekniske planforutsetninger (BTP)..
- ARBIS (krever innlogging)(åpnes i ny fane)
- ARBIS (begrenset versjon uten innlogging) (åpnes i ny fane)
I ARBIS er TCR-ene beskrevet med følgende informasjon:
- planlagt dato for oppstart av TCR
- tidspunkt for oppstart og avslutning for hver dag av en TCR, så snart denne informasjonen er kjent
- geografisk omfang for TCR-en
- tilgjengelig kapasitet på egnede alternative strekninger, der det er aktuelt
- TCR-ens kategori: vedlikehold eller fornyelse/oppgradering – for TCR-er som inneholder elementer av begge kategoriene (vedlikehold og fornyelse/oppgradering), vil kategorien med størst omfang i tid og sted, definere TCR-en)
4.3.2.1 Punkt 16-utredninger
Når Bane NOR planlegger en svært stor TCR, kan søkere kontakte Bane NOR på felles.arbis@banenor.no med anmodning om å delta i utforming av betingelser for to alternative TCR-er. Utforming av slike alternative TCR-er kalles punkt 16-utredning.
Ved mottak av en slik anmodning, skal Bane NOR invitere alle berørte søkere til å delta.
Berørte søkere er de togselskapene som trafikkerer den aktuelle strekningen i gjeldende ruteplan og togselskap som planlegger å trafikkere denne strekningen i den berørte ruteplanperioden.
For å kunne invitere alle togselskap som kan bli berørt av en slik TCR, også de som planlegger å trafikkere den aktuelle strekningen og som Bane NOR ikke kjenner til, oppfordres alle togselskap til å følge med på publiseringer av svært store TCR-er i ARBIS, og kontakte Bane NOR på felles.arbis@banenor.no med anmodning om å delta på en punkt 16-utredning dersom man tror man kan bli berørt av den aktuelle TCR-en.
I invitasjonen, vil søkerne anmodes om å informere om ønsker og behov som vil kunne redusere uønskede konsekvenser for søkerne og deres kunder. Behovene bør formidles til Bane NOR så snart som mulig slik at disse kan hensyntas allerede i forberedelsen til konsultasjonsmøte. Søkere som ikke har anledning til å formidle behovene så tidlig, vil bli hensyntatt i konsultasjonsmøte.
Når en søker anmoder om en punkt 16-utredning, skal Bane NOR gjennomføre denne innen X-24. Denne fristen forutsetter at
- Bane NOR har publisert den svært store TCR-en i ARBIS senest ved X-34
- søker som ønsker en punkt 16-utredning, har anmodet om denne senest ved X-31
Dersom Bane NOR publiserer en svært stor TCR senere enn X-31 og før X-18, skal søker som ønsker en punkt 16-utredning, fortsatt kunne anmode om en slik utredning. En slik sen punkt 16-utredning forutsetter at søker anmoder om en slik utredning senest 40 virkedager etter at den svært store TCR-en ble publisert i ARBIS.
Bane NOR skal konsultere berørte søkere, og hensynta hvordan disse søkerne og deres kunder blir berørt og samtidig ivareta prosjektets gjennomførbarhet. Deretter skal Bane NOR beslutte hvilket alternativ som skal velges.
Hvert alternativ skal minst omfatte
- varigheten på kapasitetsbegrensningen
- tilgjengelige omkjøringsstrekninger
- tilgjengelig kapasitet på omkjøringsstrekninger
- forventede reisetider
- de forventede infrastrukturavgiftene
Kontakt Bane NOR
4.3.2.2 Tidsfrister for behandling av TCR-er
TCR TCRMidlertidige kapasitetsbegrensninger (Temporary Capacity Restrictions) refererer til begrensninger eller reduksjoner i den tilgjengelige kapasiteten til jernbaneinfrastrukturen i en bestemt periode. Disse begrensningene kan oppstå på grunn av ulike årsaker som vedlikeholdsarbeider, byggeprosjekter eller hendelser som påvirker den normale driften av jernbanenettet.-ene behandles i perioden X-60 til T-4 for persontrafikk og X-60 til T-1 for godstrafikk. Tabellen nedenfor viser relevante, overordnede frister angitt med X-n X-nEn frist som refererer til dagen for oppstart av ny ruteplanperiode (X) og antall måneder (n) før denne oppstartsdagen. [antall måneder (n) før oppstartsdagen av en ruteplanperiode (X)] og T-n T-nEn frist som refererer til dagen for oppstart av midlertidige kapasitetsbegrensninger (T) og antall måneder (n) før denne oppstartsdagen. [antall måneder (n) før oppstartsdagen av aktuell TCR (T)]. Fristene angir når Bane NOR skal
- konsultere berørte søkere og de største driverne av serviceanlegg om TCR-ene
- koordinere TCR-er som påvirker mer enn ett jernbanenett, med Trafikverket
- publisere kjente TCR-er
I forbindelse med konsultasjonene kan berørte søkere og de største driverne av serviceanlegg levere skriftlige kommentarer direkte i ARBIS ARBISBane NORs elektroniske system for oversikt over banetekniske planforutsetninger (BTP)..
Når det gjelder koordinering av TCR-er koordinering av TCR-erSamarbeid mellom Bane NOR og Trafikverket om planlegging av midlertidige kapasitetsbegrensninger (TCR-er) som påvirker mer enn ett jernbanenett, for å optimalisere utnyttelsen av hver TCR samtidig som de trafikale konsekvensene reduseres., skal Bane NOR, ved behov, invitere søkere som er aktive på de berørte strekningene og de største berørte driverne av serviceanlegg til å delta i prosessen.
Datoer som er relevante for behandling og konsultasjon av TCR-er, er beskrevet i kapittel 4.3.2.2.
Tabell 8: Tidsfrister for behandling av TCR-er
| Liten TCR | Middels TCR | Stor TCR | Svært stor TCR | Frist |
|---|---|---|---|---|
| Konsultasjon og koordinering | Konsultasjon og koordinering | Konsultasjon og koordinering | Konsultasjon og koordinering | X-60 til X-24 |
| Punkt 16-utredning | X-34 til X-24 | |||
| Første publisering av kjente Svært store og Store TCR-er | X-24 | |||
| Konsultasjon og koordinering fortsetter | X-23 til X-19 | |||
| Konsultasjon og koordinering fortsetter | Avslutte koordinering | X-18 | ||
| Endelig konsultasjon | X-17 til X-14 | |||
| Avslutte koordinering | X-13,5 | |||
| Endelig konsultasjon | X-13 | |||
| Andre publisering av Svært store og Store TCR-er, samt første publisering av tidlig kjente Middels TCR-er | X-12 | |||
| Konsultasjon og koordinering fortsetter | Ikke relevant | Ikke relevant | X-11 til X-7 | |
| Konsultasjon og koordinering av Middels og Små TCR-er som ble kjent senest ved X-6,5 | X-6,5 til X-5 | |||
| Publisering av Middels og Små TCR-er | X-4 | |||
| Formidle detaljert informasjon til persontog om hvordan TCR-en påvirker tilbudte ruteleier | T-4 | |||
| Formidle detaljert informasjon til persontog om hvordan TCR-en påvirker tilbudte ruteleier | T-1 | |||
Bane NOR kan beslutte å fravike de angitte fristene i tabellen dersom spesielle omstendigheter tilsier det. Dette kan inkludere situasjoner der kapasitetsbegrensningene er nødvendige for å gjenopprette sikker togframføring, der tidspunktene for begrensningene ligger utenfor Bane NORs kontroll, eller der etterlevelse av fristene ikke vil være kostnadseffektivt eller kan føre til unødig skade på verdier. Videre kan fravik fra fristene også gjøres dersom alle berørte søkere gir sitt samtykke.
I slike tilfeller, samt i andre situasjoner med kapasitetsbegrensninger som ikke er dekket av tabellen over, er Bane NOR forpliktet til å konsultere søkere og større berørte drivere av serviceanlegg på en passende måte. Dette sikrer at alle relevante parter er informert og involvert i beslutningsprosessen, i samsvar med jernbaneforskriften vedlegg IV punkt 14.
4.3.2.3 Tidsplan for behandling av TCR-er i fasene langsiktig og årlig kapasitetsfordeling
Tabell 12: Tidsplan for behandling av TCR-er
| Dato | (X-60 til X-12) langsiktig fase | (X-12 til X) årlig fase |
|---|---|---|
| 2025 | ||
| 12.12. |
R27: Strategisk dialogmøte 1 av 3 (X-12) R27: Fastleggelse (stor og svært stor TCR) |
|
| 12.12.25—27.02.26 | R27: Høringsperiode 1 av 2 (svært liten, liten og middels TCR) | |
| 14.12. | R26: Ruteplan iverksettes | |
| 2026 | ||
| 27.02. | R27: Siste dag for kommentarer til høringsperiode 1 av 2 (svært liten, liten og middels TCR) | |
| 27.03. | R28—R31: Strategisk dialogmøte 1 av 2 | |
| 27.03.—15.05. | R28—R31: Høringsperiode 1 av 1 (alle TCR-kategorier) | |
| 15.05. |
R28—R31: Siste dag for kommentarer til høringsperiode 1 av 1 (alle TCR-kategorier) Siste dag for anmodning om punkt 16-utredninger for R29 |
|
| 17.06. | R27: Strategisk dialogmøte 2 av 3 (X-6) | |
| 06.07.—07.08. | R27: Høringsperiode 2 av 2 (svært liten, liten og middels TCR) | |
| 07.08. | R27: Siste dag for kommentarer til høringsperiode 2 av 2 (svært liten, liten og middels TCR) | |
| 21.08. |
R27: Strategisk dialogmøte 3 av 3 (X-4) R27: Fastleggelse (svært liten, liten og middels TCR) |
|
| 28.09.—16.10. | R28: Høringsperiode 1 av 1 (stor og svært stor TCR) | |
| 12.10. | R27: Ruteplan R27 publiseres | |
| 16.10. | R28: Siste dag for kommentarer til høringsperiode 1 av 1 (stor og svært stor TCR) | |
| 13.11. | R29—R32: Strategisk dialogmøte 2 av 2 | |
| 11.12. |
R28: Strategisk dialogmøte 1 av 3 (X-12) R28: Fastleggelse (stor og svært stor TCR) |
|
| 13.12. | R27: Ruteplan R27 iverksettes | |
Dersom Bane NOR blir kjent med store eller svært store TCR-er for sent til at de kan inkluderes i konsultasjonen i langsiktig fase beskrevet i tabellen over, vil disse bli håndtert gjennom direkte konsultasjon med berørte søkere via e-post og, om nødvendig, i egne møter dedikert til formålet.
Utpekte, store og svært store TCR-er som fastsettes ved X-12 vil bli fulgt opp i nasjonale koordineringsmøter etter fastleggelsen, for å sikre at alle involverte parter er godt informert og at nødvendige tiltak blir koordinert på en effektiv måte.
4.3.2.4 Frister for å gi detaljene om tilbudte ruteleier
I henhold til jernbaneforskriften vedlegg IV, punkt 12.
Perioden X – X+3 for persontog
I perioden X – X+3 er det ikke mulig for Bane NOR å gi detaljer om tilbudte ruteleier for persontog og tomtog i henhold til fristen på fire måneder før oppstartsdagen for TCR-en (T-4). Jernbaneforskriften gir imidlertid rom for at Bane NOR og berørte søkere kan bli enige om kortere frister for å gi disse detaljene.
For å oppnå en mer forutsigbar tidsplan i perioden X – X+3, foreslår Bane NOR følgende frist: Detaljer om tilbudte ruteleier for persontog og tomtog skal gis senest en måned og 15 dager før oppstartsdagen for TCR-en (T-1,5). Dette forutsetter at togselskapet har søkt om alternative ruteleier senest to måneder før oppstartsdagen for TCR-en (T-2).
Perioden X+4 – X+12 for persontog
I perioden X+4 – X+12 vil Bane NOR gi detaljer om tilbudte ruteleier for persontog og tomtog senest fire måneder før oppstartsdagen for TCR-en (T-4). Dette forutsetter at togselskapet har søkt om alternative ruteleier senest fem måneder før oppstartsdagen for TCR-en (T-5).
Perioden X – X+12 for godstog
I perioden X – X+12 vil Bane NOR gi detaljer om tilbudte ruteleier for godstog, løslok og kipptog senest ved T-1, forutsatt at togselskapet har søkt om alternative ruteleier senest to måneder før oppstartsdagen av TCR-en (T-2).
Ved behov, kan Bane NOR og søkerne bli enige om andre frister enn de som er angitt over. Ved behov for endring av tildelt kapasitet, gjelder reglene som er beskrevet i kapittel 4.8 Regler etter tildelt infrastrukturkapasitet.
4.3.2.5 Kriterier for omdirigering ved svært store TCR-er
I henhold til jernbaneforskriftens vedlegg IV (17), skal Bane NOR fastsette kriterier for hvilke tog innenfor hver type togtjeneste som skal omdirigeres ved svært store TCR-er. Kriteriene skal hensynta kommersielle og operative begrensninger for søkerne, med mindre disse begrensningene skyldes ledelsesmessige eller organisatoriske beslutninger hos søkerne.
Togtjenestene som vurderes for persontog, er
- fjerntog
- lokaltog
- regiontog
- regionekspresstog
Togtjenester som vurderes for godstog, er
- kombitog
- systemtog/blokktog blokktogTog som kjøres for transport av gods og som er sammensatt av enhetlige vogner som frakter en spesifikk type last direkte fra avgangsstasjon til bestemmelsessted uten omlasting, omorganisering eller stopp for lasting/lossing underveis. Toget opererer som én logistisk enhet og benytter faste ruteplaner og sporadgang, ofte i forbindelse med bulktransport som tømmer, malm, containere eller oljeprodukter. Kjennetegn: Direkte transport mellom terminaler; homogen last og vogntype; ingen håndtering i mellomliggende terminaler.
- vognlasttog
I tillegg, vurderes disse togtjenestene
- løslok
- tomtog
Forutsetning for bruk av kriteriene
Bruk av kriteriene forutsetter at det er en svært stor TCR og at det finnes en omkjøringsmulighet som søkerne ønsker å benytte.
Kriterier
- Gjeldende ruteplan:
En komponent i vurderingen av hvilke togtjenester som skal omdirigeres, er gjeldende ruteplan.
Gjeldende ruteplan viser trafikkvolumet per togtjeneste som trafikkerer den aktuelle strekningen/stasjonen/terminalen, og supplert med kunnskap om eventuelle endringer i trafikkutviklingen, benyttes dette som grunnlag for beregningen av hvor mange tog per togtjeneste det er plass til. - Muligheter for å erstatte tog med annen transport:
En annen komponent i vurderingen, er hvor vanskelig det er å erstatte en togtjeneste med annen transport. Mulighetene som vurderes er- erstatning av persontog med buss eller andre transportformer
- henvisning av reisende til andre tog
- omdirigering av tog via alternative banestrekninger
- omlasting av gods til andre transportformer
- tidligere- og senere legging av trafikk
- Tidsfølsomhet for ulike typer trafikk:
En tredje komponent er en vurdering av hvor tidssensitive transportene i de ulike togtjenestene er. Avveininger gjøres mot den mulige reisetiden eller transporttidsforlengelsen som oppstår for tog som blir påvirket av den svært store TCR-en. Vurdering av tidskritikalitet gjøres med tanke på- tidsfølsomhet for reisende, og rimeligheten av at reisetiden forlenges dersom toget erstattes av buss eller reisende henvises til et annet tog
- at gods ikke kan komme frem i det hele tatt
- at transporttiden for varer forlenges og betyr at gods blir ødelagt eller ubrukelige
- at transporten ikke når en viktig forbindelse for videre transport
Basert på overnevnte kriterier, vil Bane NOR i konstruksjonsfasen i den årlige kapasitetsfordelingsprosessen, foreslå hvordan tog skal omdirigeres under gjennomføring av den svært store TCR-en.
4.3.2.6 Foreløpig plan for gjenværende kapasitet ved svært stor TCR
I henhold til jernbaneforskriftens vedlegg IV, punkt 17, skal Bane NOR publisere en foreløpig angivelse av gjenværende kapasitet for ulike typer togtjenester i netterklæringen sammen med kriteriene i kapittel 4.3.2.5. Denne foreløpige angivelsen, vil heretter benevnes som en foreløpig plan.
Den foreløpige planen gjelder for
- strekningen/stasjonen med den svært store TCR-en, og på eventuelle omkjøringsstrekninger
- maksimalt én ruteplanperiode
- perioden den svært store TCR-en varer, dersom det finnes omkjøringsmuligheter
- eventuelle perioder med enkeltsporet drift på strekningen med den svært store TCR-en, dersom det ikke finnes omkjøringsmuligheter
Den foreløpige planen skal sikre at reduksjonen i antall tog utføres på en måte som dekker transportbehovet i begrenset omfang, når kapasiteten er redusert.
Den foreløpige planen gjelder ikke for
- perioder der strekningen med den svært store TCR-en er helt stengt for trafikk (sporbrudd), dersom det ikke finnes omkjøringsmuligheter
- kortvarige muligheter for gjennomkjøring gjennom TCR-området, med mindre disse er kjent på tidspunktet den foreløpige planen utarbeides
- vending inne på strekningen med den svært store TCR-en – eventuelle vendinger kan fortsatt søkes om i den årlige prosessen, forutsatt at de ikke er i konflikt med rammene for den svært store TCR-en
Den foreløpige planen kan benyttes som grunnlag for søknader om ruteleier i både årlig- og operativ fase.
Prosess for foreløpig planlegging av gjenværende kapasitet ved svært stor TCR
Perioden X-22 – X-16
Bane NOR skal konsultere søkerne og lage den foreløpige planen som anbefaler hvordan gjenværende kapasitet kan fordeles per togtjeneste.
Planen utarbeides i samråd med søkerne, samtidig som kriteriene i kapittel 4.3.2.5 kan benyttes.
For at planen i størst mulig grad skal dekke transportbehovet, kan gjenværende kapasitet fordeles ulikt gjennom døgnet og uken.
Planen skal utformes som en foreløpig fordeling av kapasitet per togtjeneste.
Bane NOR skal forsøke å oppnå enighet blant søkerne om planen. Dersom enighet ikke oppnås, skal Bane NOR hensynta søkernes behov så langt som mulig og beslutte den foreløpige planen basert på kriteriene i kapittel 4.3.2.5.
Perioden X-16 – X-12
Bane NOR vil publisere den foreløpige planen i høringsversjonen av Network Statement. Deretter skal den oppdateres iht. aksepterte høringsinnspill fra berørte søkere innen avslutningen av konsultasjonen ved X-12.
Perioden X-12 – X-2
Bane NOR oppfordrer søkerne til å søke om ruteleier i tråd med den foreløpige planen.
Dersom flere søker på samme kapasitet som vist i den foreløpige planen, vil konflikten løses som øvrige konflikter i den årlige kapasitetsfordelingsprosessen.
Perioden X-2 – X+12
Dersom det fortsatt er ledig kapasitet som vist i den foreløpige planen, vil Bane NOR oppfordre søkerne til å søke ruteleier i tråd med den foreløpige planen.
4.3.3 Planlegging og tilrettelegging for alternativ transport
Bane NOR har ansvar for å tilrettelegge stasjonene for alternativ transport samt for å tildele togselskapene kapasitet og arealer på stasjonene i forbindelse med gjennomføring av alternativ transport.
Togselskapene skal melde inn sine kjente behov for tilrettelegging på stasjonene for den kommende ruteplanperioden. Dette må gjøres innen fristen for innspill til den andre høringsrunden av midlertidige kapasitetsbegrensninger (TCR-er). Innmeldingene skal gjøres ved å fylle ut et tilsendt Excel-skjema, som deretter må knyttes til den relevante ARBIS-ID og sendes til Bane NOR via kundelogistikk@banenor.no.
Dersom det oppstår nye behov for tilrettelegging på stasjonene i løpet av ruteplanperioden, eller hvis disse ikke var kjent ved den andre høringsrunden av TCR-er, skal disse meldes inn fortløpende. Dette må imidlertid gjøres senest tre måneder før avviket starter, også til kundelogistikk@banenor.no.
Planer for gjennomføring av alternativ transport ved brudd skal være distribuert fra Bane NOR til togselskapene senest 21 dager før det planlagte bruddet. Bane NOR skal fastsette disse planene senest syv dager før bruddet inntreffer.
Når flere togselskap gjennomfører alternativ transport samtidig på en stasjon, tildeler Bane NOR kapasitet og arealer til disse, samt utfører trafikkstyring av alternativ transport (buss/taxi) på stasjonen. Togselskapene skal melde inn sine planer for kjøretraséer til Bane NOR på kundelogistikk@banenor.no senest 21dager før avviket starter.
4.4 Virkninger av rammeavtaler
For informasjon om rammeavtaler, se kapittel 3.3.1 Rammeavtaler.
Gardermobanen (strekningen Etterstad–Gardermoen)
For strekningen Etterstad–Gardermoen ble det i 2000 inngått en avtale mellom Jernbaneverket og Flytoget, som gir Flytoget "den nødvendige prioritet" for å sikre regelmessige avganger opptil seks ganger i timen i hver retning. Med regelmessig menes at avgangene skal være jevnt fordelt over hele klokketimen.
Denne avtalen ble revidert i 2003 og har gyldighet frem til 1. januar 2030. Bane NOR overtok Jernbaneverkets forpliktelser etter avtalen den 1. januar 2017. Selv om Etterstad ikke er en stasjon, men kun et punkt på strekningen, har avtalen tilsvarende virkning på strekningen Oslo S–Etterstad (Referanse: JBV JBVJernbaneverket – det norske forvaltningsorganet underlagt Samferdselsdepartementet som ble avviklet i 2017 og erstattet med Jernbanedirektoratet og Bane NOR.-sak 03-1458 dokument 4).
4.5 Kapasitetsfordelingsprosessen
Kapasitetsfordelingsprosessen er regulert av kapittel 8, 9, 10 og vedlegg IV i jernbaneforskriften.
De ulike fristene knyttet til den årlige kapasitetsfordelingsprosessen er beskrevet i kapittel 4.5.1.9. Disse fristene er i stor grad tilpasset RailNetEurope-kalenderen.
4.5.1 Årlig kapasitetsfordeling
Generelt skal overgangen til en ny ruteplan skje ved midnatt den andre lørdagen i desember. Dersom en overgang eller justering finner sted etter vinteren, spesielt for å imøtekomme eventuelle endringer i ruteplaner for regional passasjertrafikk, skal dette skje ved midnatt den andre lørdagen i juni. Ved behov kan overgangen også finne sted på andre tidspunkter mellom disse datoene. Infrastrukturforvalterne kan avtale alternative datoer, og dersom internasjonal trafikk kan bli berørt, skal EFTAs overvåkningsorgan underrettes.
Ruteplanperiode R27 gjelder fra søndag 13. desember 2026 til og med lørdag 11. desember 2027, og kapasiteten fordeles for hele denne perioden. Ruteplanen omfatter tildelte ruteleier og tjenester samt fastlagte planer for arbeid i spor.
En detaljert beskrivelse av milepæler, inkludert aktiviteter og tidsfrister, finnes i kapittel 4.5.1.9 Tidsplan for den årlige kapasitetsfordelingsprosessen. Denne informasjonen vil bli meddelt søkere og infrastrukturforvalter før planprosessens start.
For å sikre at ruteplanen kan gjennomføres som konstruert, kan Bane NOR se behov for å justere omsøkte ruteleier. Slike tilpasninger vil baseres på produksjonstekniske planforutsetninger og/eller prinsipper for kapasitetsfordeling som beskrevet i netterklæringen. Tilpasningene blir gjennomført i dialog med de berørte søkerne.
Søkere vil bli invitert til et oppstartsmøte for den årlige kapasitetsfordelingsprosessen. Dette oppstartsmøtet, som markerer begynnelsen av prosessen årlig kapasitetsfordeling for R27, vil finne sted i desember 2025. I møtet vil Bane NOR blant annet presentere de endelige ruteplanforutsetningene for den årlige kapasitetsfordelingsprosessen.
4.5.1.1 Ruteplanforutsetninger
Ruteplanforutsetningene er nøkkelfaktorer som søkerne må ta hensyn til når de søker om infrastrukturkapasitet. Disse forutsetningene består av fire hovedelementer: rutetekniske, banetekniske og produksjonstekniske planforutsetninger, samt forhåndsplanlagte ruteleier for godskorridoren ScanMed RFC RFCRail Freight Corridor refererer til en designert internasjonal jernbanerute gjennom Europa som er optimalisert for godstransport..
4.5.1.2 Rutetekniske planforutsetninger
Rutetekniske planforutsetninger utgjør en del av de overordnede ruteplanforutsetningene og er basert på følgende:
Teoretiske kjøretidsberegninger: Beregninger gjøres basert på kjøretøyets spesifikasjoner, største tillatte hastighet, og den største forekommende togstørrelsen for det bestilte toget. Det legges til et grunntillegg på 4 %.
- Bestilt stoppmønster:
Dette inkluderer stasjonsopphold samt tillegg for akselerasjon og retardasjon. - Tillegg for rutetekniske stopp:
Dette omfatter stopp for kryssinger, kjøring i avvikespor, og andre nødvendige justeringer. - Særtillegg for infrastrukturforhold:
Dette inkluderer nedsatt hastighet over en strekning eller stasjon som gjelder for store deler av en ruteplanperiode, og som må tas hensyn til ved konstruksjon av ruter. - Nedsatt hastighet på stasjoner med enkelt innkjørsignal:
Hastigheten settes til 40 km/t.
For å optimalisere kapasitetsutnyttelsen over driftsdøgnet, vil Bane NOR anvende følgende prinsipper:
- Oslo S–Lysaker:
Maksimalt 22 tog per time per retning i grunnplanen, med en økning til 24 tog per time per retning i rushtidsperiodene. Maksimalt syv tog kan kjøre i sekvens med to minutter togfølgetid. - Kongsvinger stasjon:
For tog som har Kongsvinger som utgangs- eller endestasjon, og som trenger å utføre operasjoner som lokbytte, vending til/fra Solørbanen, inn-/utsett av vogner eller andre skiftebevegelser, er det en begrensning på 600 meter. - Grenseoverskridende trafikk:
For grenseoverskridende trafikk der kjøredager fjernes av Trafikverket, forbeholder Bane NOR seg retten til å fjerne tilsvarende kjøredager. - Forslag til alternativt ruteleie:
Dersom søkt rute ikke kan imøtekommes, vil Bane NOR i konstruksjonsfasen kun vurdere alternative ruteleier +/- én time fra utgangsstasjon. Dersom ruteleie ønskes på andre tider enn dette må det sendes egen søknad i LPR. - Parkering av tog:
Som hovedregel tillates ikke parkering i togspor på stasjoner i forbindelse med kapasitetsfordeling. Det kan gjøres unntak dersom Kapasitetsstyring har vurdert at det er tilstrekkelig kapasitet. - Vending av tog:
Som hovedregel tillates ikke vending av tog på to-spors stasjoner i forbindelse med kapasitetsfordeling. Det kan gjøres unntak dersom Kapasitetsstyring har vurdert at det er tilstrekkelig kapasitet.
4.5.1.3 Banetekniske planforutsetninger, BTP
Banetekniske planforutsetninger omfatter den eksisterende infrastrukturkapasiteten i jernbanenettet jernbanenettetDet jernbanenettet Bane NOR forvalter, som er hele det norske jernbanenettet., oppdatert med permanente kapasitetsendringer og utpekte midlertidige kapasitetsbegrensninger. Disse begrensningene blir publisert som planforutsetninger for den årlige kapasitetsfordelingsprosessen.
De banetekniske planforutsetningene for R27 er:
- Eksisterende infrastrukturkapasitet – detaljert i Strekningsbeskrivelsen for jernbanenettet (SJN)
- Permanente kapasitetsendringer – beskrevet i kapittel 4.5.1.4
- Utpekte midlertidige kapasitetsbegrensninger – beskrevet i kapittel 4.3.1.1
4.5.1.4 Permanente kapasitetsendringer
Permanente kapasitetsendringer refererer til varige endringer i den tilgjengelige infrastrukturen, som for eksempel etablering av nye spor eller fjerning av eksisterende sidespor.
Permanente kapasitetsendringer som er lagt til grunn for R27, kan er beskrevet i tabell 10 og 11 under.
Tabell 13: Ny infrastruktur, kapasitetsøkende tiltak
| ARBIS ARBISBane NORs elektroniske system for oversikt over banetekniske planforutsetninger (BTP).-ID | Stasjon/Strekning | Tiltak |
|---|---|---|
| NB04747 | Snåsa | Nye plattformer til spor 1 og 2. |
| DOB04932 | Ler | Ny sideplattform til spor 2 (125 m). |
| VB04049 | Drammen–Stokke | Nytt dobbeltspor Nykirke–Barkåker, ERTMS Kobbervik–Sem, ny Tønsberg stasjon, ny Barkåker hensetting. |
| KB05169 | Galterud | Nytt kryssingsspor, tilrettelagt for kryssing av 740 m lange godstog. |
Tabell 14: Fjernet infrastruktur, kapasitetsreduserende tiltak
| ARBIS-ID | Stasjon/Strekning | Tiltak |
|---|---|---|
| BB04703 | Myrdal | Spor 3 fjernet, plattformlengde spor 2 redusert fra 120 meter til 70 meter. |
| DOB04682 | Hamar | Spor 21–24 på skiftetomta er stengt. |
| DOB02180 | Stange | Kun ett spor tilgjengelig. |
| DOB05074 | Trondheim S | Nyhavnasporet stenges permanent ved oppstart R27, ikke mulig å hensette vogner. |
| NB04013 | Stjørdal | Kontaktledningsanlegget er frakoblet hele R27 grunnet ombygging av stasjonen. |
4.5.1.5 Produksjonstekniske planforutsetninger
Produksjonstekniske planforutsetninger omfatter egenskaper ved kjøretøy. Eksempelvis trekkraft, togvekt, lengde, krengningsfunksjon, med flere. Disse forutsetningene, samt øvrige forhold av betydning for kjøretøyets etterlevelse av omsøkte ruteleier, skal baseres på erfarte data. Flere av disse forutsetningene er kjent i forkant av kapasitetsfordelingen, og de øvrige blir fastsatt som en følge av kapasitetsfordelingen.
4.5.1.6 Forhåndsplanlagte ruteleier for godskorridoren ScanMed RFC
Forhåndsplanlagte ruteleier, kjent som Pre-Arranged Paths (PaPs), skal publiseres senest elleve måneder før ruteplanperioden starter. Disse ruteleiene gjelder for godskorridoren ScanMed RFC og blir tilgjengelige på korridorens nettside(åpnes i ny fane) samt i søknads- og koordineringsverktøyet PCS.
De forhåndsplanlagte ruteleiene (PaPs) er spesielt tilrettelagt for internasjonal godstrafikk i den årlige ruteplanen og utarbeides av infrastrukturforvalteren i samarbeid med korridororganisasjonen, basert på en grundig analyse av transportmarkedet. Søknad om og tildeling av denne kapasiteten skjer direkte gjennom korridorens C-OSS-funksjon.
Da disse PaPs-rutene har en særskilt prioritet mot endringer i kapasitetsfordelingsprosessen, kan det være fordelaktig for internasjonal godstrafikk å søke på disse ruteleiene.
Dette er i samsvar med forskrift om gjennomføring av forordning (EU) nr. 913/2010 om et europeisk jernbanenett for konkurransedyktig godstransport (FOR-2014-02-17-190).
4.5.1.7 Utkast til ruteplan
Bane NOR mottar søknader om ruteleier, planer for arbeid i spor, og tjenester, både nasjonalt og internasjonalt. Disse søknadene danner grunnlaget for å utarbeide et utkast til ruteplan.
Utkastet til ruteplan er et foreløpig resultat av kapasitetsfordelingsprosessen, og inneholder kapasitetsbeskrivelse og oversikt over søkte tog med eventuelle kommentarer.
Kapasitetsbeskrivelse innebærer
- strekningskapasitet (grafisk rute)
- sporkapasitet, inkludert tildelt kapasitet for hensetting av kjøretøy i driftspauser
- terminalkapasitet
Oversikt over søkte tog med eventuelle kommentarer kan inkludere
- avvisning av søkt infrastrukturkapasitet (med begrunnelse)
- begrensninger (tonnasje/lengde)
- oppholdstider for personalbytte eller laste- og lossetider
- beskrivelse av eventuelle konflikter
Før utkastet til ruteplan publiseres, blir kapasitet for grensepasserende tog koordinert.
4.5.1.8 Retningslinjer for kommentarer til utkast til ruteplan
Retningslinjene i dette kapitlet er utformet for å veilede søkere om hvordan de bør formulere sine høringskommentarer, slik at de er tilstrekkelig konkrete og kan vurderes effektivt. Høringskommentarer skal sendes til ruteplan@banenor.no og søkerne bes om å gi tilbakemelding, enten i form av høringskommentarer eller ved å gi tilbakemelding om at søker ikke har noen kommentarer til utkastet.
- Generelle kommentarer:
Disse er overordnede tilbakemeldinger på forslaget. - Kommentarer:
Når et forslag avviker fra det som er søkt om, kan det gis kommentarer. Disse kan være rettet mot et bestemt punkt i togruten eller hele togruten. Slike kommentarer kan omfatte- brutt forbindelse
- avvikende avgangs- og ankomststasjoner
- avgangs-/ankomsttider som ikke samsvarer med det som ble søkt om
- kjøretid
- Innspill som ikke anses som kommentarer:
Innspill som faller utenfor kategorien "kommentarer" blir behandlet som restkapasitet restkapasitetLedig (fri) sporkapasitet i det norske jernbanenettet som ikke er fordelt til kjøring av tog eller arbeid i spor i den fastlagte ruteplanen. og inkluderes i den fastlagte ruteplanen så langt det er mulig. Dette inkluderer- endringer til den opprinnelige søknaden
- nye tog som ikke var inkludert i den opprinnelige søknaden
- endringer av avgangs- og ankomststasjoner
- økt vekt, lengde, eller endring av kjøretøy som påvirker det konstruerte ruteleiet
- tillegg av kjøredager (med unntak av kvalitetssikring av kjøredager)
- ønske om endring av omsøkte tider
Søkere som ønsker å trekke tilbake omsøkt infrastrukturkapasitet før ruteplanen fastlegges, kan gjøre dette ved å sende e-post til ruteplan@banenor.no.
Hvis høringskommentarene resulterer i en interessekonflikt, vil Bane NOR initiere en samordningsprosess.
4.5.1.9 Tidsplan for den årlige kapasitetsfordelingsprosessen
Denne tidsplanen må sees i sammenheng med tidsplan for behandling av TCR TCRMidlertidige kapasitetsbegrensninger (Temporary Capacity Restrictions) refererer til begrensninger eller reduksjoner i den tilgjengelige kapasiteten til jernbaneinfrastrukturen i en bestemt periode. Disse begrensningene kan oppstå på grunn av ulike årsaker som vedlikeholdsarbeider, byggeprosjekter eller hendelser som påvirker den normale driften av jernbanenettet.-er i kapittel 4.3.2.2.
Tabell 15: Tidsplan for den årlige kapasitetsfordelingsprosessen
| Referanse til modell | FOM | TOM | Prosess/Aktivitet |
|---|---|---|---|
| 2025 | |||
| 15.09. | Første dag for anmodning om mulighetsstudier for R27. | ||
| 11.12. | Oppstartsmøte R27 med søkere for informasjon og dialog om ruteplanforutsetningene for kommende ruteplanperiode. |
||
| 14.12. | Ruteplan R26 iverksettes. | ||
| 2026 | |||
| 1 | 12.01. | Første dag i søkeperiode for infrastrukturkapasitet for R27. | |
| 12.01. | Publisering av forhåndsplanlagte ruteleier (PaPs) for internasjonal godstrafikk for R27. | ||
| 02.02. | 06.02. | Tidlig dialog – enkeltmøter med søkere. | |
| 1 | 09.02. | Første dag for søknader om ruteleier; BEST-L BEST-LBane NORs elektroniske system for søknad om infrastrukturkapasitet (ruter) til årlig kapasitetsfordeling. åpner. | |
| 16.02. | Siste dag for anmodning om mulighetsstudier for R27. | ||
| 16.03. | Frist for svar på mulighetsstudier for R27. | ||
| 1 | 13.04. | Siste dag i søkeperiode om infrastrukturkapasitet for R27. | |
| 2 | 14.04. | Første dag for sene søknader om ruteleie for R27. | |
| 08.06.* | 12.06.* | Dialogmøter R27 med søkere før utkast til ruteplan. | |
| 3 | 06.07. | Utkast til ruteplan publiseres. | |
| 06.07. | 07.08. | Høringsperiode for utkast til ruteplan. | |
| 07.08. | Høringskommentarer til utkast til ruteplan for R27 skal sendes til Bane NOR innen kl. 09:00. |
||
| 4 | 10.08. | 04.09. | Samordningsperiode. |
| 17.08.* | 21.08.* | Dialogmøter R27 med søkere for gjennomgang av høringskommentarer på utkast til ruteplan. |
|
| 24.04. |
Siste dag for fastlegging av internasjonal trafikk inkludert
Bane NOR låser ruteplanen for endringer av internasjonal trafikk kl. 09:00. |
||
| 04.09. | Siste dag for å fremsette krav om tvisteløsning. | ||
| 6 | 07.09. | 18.09. | Tvisteløsningsperiode. |
| 25.09. | Siste dag for tilbaketrekking av søkt infrastrukturkapasitet, uten reservasjonsavgift. |
||
| 7 | 25.09. | Ruteplan R27 fastlegges kl. 09:00. | |
| 8 | 25.09. | Siste dag for sene søknader om ruteleie for R27. Bane NOR må ha mottatt søknaden innen kl. 09:00. |
|
| 29.09. | Første dag for svar på sene søknader om ruteleie for R26. | ||
| 9 | 12.10. | Ruteplan R27 publiseres. | |
| 13.10. | Første dag for søknad om ad hoc ruter for R27. | ||
| 13.11. | Siste dag for søkere, som ikke er togselskap, å informere Bane NOR om hvilket togselskap som skal kjøre deres ruter. | ||
| 10 | 13.12. | Ruteplan R27 iverksettes. |
*Datoer er avstemt med Trafikverket, men det kan komme endringer. Dialogmøtet i juni er valgfritt, men kan initieres av Bane NOR ved behov for dialog.
Modell for søknader om kapasitet
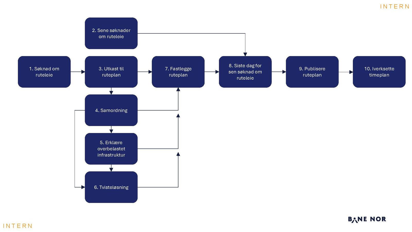
Illustrasjonen under gir en detaljert beskrivelse av prosessen for å søke om kapasitet i jernbanenettet.

- Søknad om ruteleie:
Dette er det første steget der operatører eller andre interessenter formelt sender inn en søknad om å bruke jernbanesporet til en bestemt tid. Søknaden må inneholde nødvendig dokumentasjon og oppfylle fastsatte tidsfrister. - Sen søknad om ruteleie:
Dersom en søknad kommer sent, må den håndteres annerledes. Dette trinnet tar for seg sene søknader og hvordan de blir behandlet i henhold til gjeldende regelverk. - Utkast til ruteplan:
Før den endelige ruteplanen fastlegges, utarbeides et utkast. Dette inkluderer tidspunkter for avganger og ankomster, samt eventuelle stopp underveis. Utkastet blir nøye vurdert for å sikre at det er i tråd med kapasitetsbehov og infrastrukturtilgjengelighet. - Samordning:
Dette trinnet handler om å koordinere ulike togoperatørers ruter for å unngå konflikter og optimalisere kapasitetsutnyttelsen. - Overbelastet infrastruktur:
Dersom Bane NORs forslag til samordning ikke er samstemt av partene, og dersom det kan forventes kapasitetsmangel i nær framtid, skal strekningen(e) erklæres for overbelastet. I slike tilfeller, skal Bane NOR gjennomføre en kapasitetsanalyse og en påfølgende kapasitetsforbedringsplan får å definere tiltak som på kort og mellomlang sikt evner å fjerne overbelastningen. - Tvisteløsning:
Dersom en søker krever en tvisteløsning, skal Bane NOR iverksette denne, og treffe en beslutning innen 10 virkedager. - Fastlagt ruteplan:
Fastlagt ruteplan er beskrevet i kapittel 4.5.6. Når alle hensyn er tatt, blir den endelige ruteplanen låst for kommentarer og endringer, inkludert tilbaketrekking av kapasitet, knyttet til søknader som er sendt innen ordinær søknadsfrist. Dette er den offisielle planen som operatørene følger. - Siste dag for sen søknad om ruteleie:
Før en sen søknad om ruteleie godkjennes, gjennomgås den nøye for å sikre at den ikke forstyrrer eksisterende planer. Dette trinnet er viktig for å opprettholde en effektiv og pålitelig togtrafikk. - Publisere ruteplan:
Publisert ruteplan er beskrevet i kapittel 4.5.7. Hvis det oppstår endringer etter at ruteplanen er fastlagt, blir den oppdatert før publisering for alle involverte parter. Dette sikrer at alle har tilgang til den mest aktuelle informasjonen. - Iverksette ruteplan:
Ny ruteplan blir iverksatt natt til søndag etter den andre lørdagen i desember.
4.5.2 Sene søknader om ruteleie i årlig kapasitetsfordeling
I henhold til jernbaneforskriften, vedlegg IV, punkt 3 og 6, kan søkere sende inn søknader om ruteleie etter den ordinære fristen og fram til klokken 09:00 på dagen for fastleggelse av ruteplanen. Disse søknadene omtales som sene søknader, eller Late Path Requests (LPR).
Ettersom Trafikverket og Bane NOR har ulike tidsplaner for behandling av sene søknader, og for at Bane NOR skal få tid til å gi detaljene om tildelte ruteleier, som beskrevet i kapittel 4.3.2.3, ber Bane NOR søkerne om ikke å benytte sene søknader for grenseoverskridende tog.
Informasjon om søkeperioden for sene søknader og forventet svarfrist er beskrevet i tidsplanen i kapittel 4.5.1.9.
Krav til innhold i sene søknader er de samme som for søknader sendt innen den ordinære fristen; se kapittel 4.2.5 for informasjon om krav til innhold. Sene søknader om ruteleier skal sendes i BEST-L BEST-LBane NORs elektroniske system for søknad om infrastrukturkapasitet (ruter) til årlig kapasitetsfordeling..
Behandlingen av sene søknader skjer i den rekkefølge de mottas, og starter tidligst dagen etter at ruteplanen er fastlagt. Bane NOR utarbeider ruteforslag for sene søknader. Dersom søker ikke aksepterer dette forslaget skriftlig, vil søknaden bli kansellert.
Ved behandling av sene søknader kan det bli nødvendig å justere allerede tildelte ruteleier for å kunne tilby et nytt ruteforslag. Eventuelle endringer i allerede tildelte ruteleier må godkjennes av de berørte søkerne.
Behandlingen av sene søknader avsluttes slik at kapasitet tildelt gjennom sene søknader kan inkluderes i den fastlagte ruteplanen før ruteplanen publiseres. Dermed er kapasitet tildelt etter sene søknader inkludert når ruteplanen åpnes for ad hoc-søknader. Den formelle rutetildelingen er bindende og håndteres på samme måte som tildelte ruteleier som er søkt innen den ordinære fristen, i henhold til tidsplanen beskrevet i kapittel 4.5.1.9.
4.5.3. Fordeling av restkapasitet (ad hoc søknader)
Informasjon om tilgjengelig restkapasitet
I henhold til jernbaneforskriften § 8-7 skal Bane NOR informere om tilgjengelig restkapasitet restkapasitetLedig (fri) sporkapasitet i det norske jernbanenettet som ikke er fordelt til kjøring av tog eller arbeid i spor i den fastlagte ruteplanen. i den gjeldende ruteplanen og gjøre denne informasjonen tilgjengelig for søkerne. Dette skjer ved publisering av daglige rutegrafer på Bane NORs nettside.
Søke om restkapasitet
Når det gjelder behov for nye søknader om ruteleier og sportilgang for TCR TCRMidlertidige kapasitetsbegrensninger (Temporary Capacity Restrictions) refererer til begrensninger eller reduksjoner i den tilgjengelige kapasiteten til jernbaneinfrastrukturen i en bestemt periode. Disse begrensningene kan oppstå på grunn av ulike årsaker som vedlikeholdsarbeider, byggeprosjekter eller hendelser som påvirker den normale driften av jernbanenettet.-er i gjeldende ruteplanperiode, skal disse søknadene sendes via BEST-K BEST-KBane NORs elektroniske system for søknad om infrastrukturkapasitet (ruter og arbeid i spor) i gjeldende ruteplanperiode (operativ kapasitetsfordeling)..
Krav til innhold i søknad om restkapasitet er de samme som for søknad om kapasitet i den årlige kapasitetsfordelingsprosessen. For mer informasjon om krav til innhold i søknad, se kapittel 4.2.5.
Ruteplanforutsetningene er beskrevet i kapitlene 4.5.1.1–4.5.1.6. For ytterligere informasjon om forutsetningene som gjelder for den gjeldende ruteplanen, kan søker kontakte Bane NOR.
Tabell 16: Hvordan søke om restkapasitet
| Slik søker du | Frist | Hvem behandler søknaden? |
|---|---|---|
| Når behovet for restkapasitet for ruteleie er kjent, skal togselskap og infrastrukturforvalter søke om denne kapasiteten i BEST-K. | Før kl. 12:00 dagen før endringen skal iverksettes. | Operativ ruteplanlegger |
|
Ved oppstått behov for restkapasitet til ruteleie innen samme driftsdøgn skal togselskap og infrastrukturforvalter søke om denne kapasiteten direkte til togleder på nok@banenor.no. Merk: |
Etter kl. 12:00 dagen før endringen skal iverksettes. | Togleder |
Bane NORs behandling av søknad om restkapasitet
Operativ ruteplanlegger behandler søknader om midlertidige
kapasitetsbegrensninger og varige endringer av den fastlagte ruteplanen, detaljering av og iverksettelse av slike endringer samt fordeling av restkapasitet.
Kapasiteten fordeles i den rekkefølge søknadene mottas.
For å kunne svare raskt på søknader om restkapasitet, vil Bane NOR vurdere behovet for restkapasitet innenfor rammen av den fastlagte ruteplanen. Dette inkluderer også søknader om restkapasitet på overbelastet infrastruktur.
Når et togselskap søker om infrastrukturkapasitet (restkapasitet), vil Bane NOR fordele restkapasiteten i den rekkefølgen søknadene mottas og gi et svar innen fem virkedager. Hvis togselskapet søker om restkapasitet mindre enn fem dager før planlagt kjørt ruteleie, gjør vi oppmerksom på at det ikke er sikkert at Bane NOR vil kunne ferdigstille behandlingen av søknaden i tide til kjøredagen. Det kan innebære at ruteleiet ikke kan tildeles.
Behandling av søknader om tilgang til serviceanlegg
Bane NOR gir tilgang til serviceanlegg i henhold til serviceanleggforskriften.
Når et togselskap søker om tilgang til serviceanlegg sammen med søknad om infrastrukturkapasitet, vil Bane NOR besvare søknaden så snart som mulig og senest innen fem virkedager. Hvis togselskapet søker om tilgang mindre enn fem dager før søkt tilgang til serviceanlegg, gjør vi oppmerksom på at det ikke er sikkert at Bane NOR vil kunne ferdigstille behandlingen av søknaden i tide til søkt tilgang. Dette kan innebære at søknaden ikke kan tildeles.
Kommunikasjonen i Operativ kapasitetsfordeling
Kommunikasjonen i Operativ kapasitetsfordeling foregår normalt mellom togselskapenes transportledelse og Bane NOR, ved Operativ ruteplan. I driftsdøgnet vil Bane NORs kontaktpunkt være trafikkstyringssentralene.
Kontakt Bane NOR
Søknader om restkapasitet i driftsdøgnet
Søknader om restkapasitet restkapasitetLedig (fri) sporkapasitet i det norske jernbanenettet som ikke er fordelt til kjøring av tog eller arbeid i spor i den fastlagte ruteplanen. i det inneværende driftsdøgnet skal kun gjelde driftskritiske behov. Eksempler på dette kan være
- oppstått behov for kjøring av tomtog og løslok
- kjøring av tog for akutt feilretting
Kontakt Nasjonal operativ koordinator
4.5.3.1 Ikke overholdte produksjonstekniske planforutsetninger
Under gjennomføring av ruteplanen, forbeholder Bane NOR seg retten til å trekke tilbake ruteleier for tog som ikke overholder planforutsetningene. Se også AST punkt 10.2.1.
4.5.3.2 Bane NORs svar
Når Bane NOR behandler søknader om restkapasitet restkapasitetLedig (fri) sporkapasitet i det norske jernbanenettet som ikke er fordelt til kjøring av tog eller arbeid i spor i den fastlagte ruteplanen., følger vi retningslinjene under.
- Fullstendig imøtekommelse:
Hvis søknaden eller varselet kan imøtekommes fullt ut, er det tilstrekkelig å informere søkeren om dette. - Delvis imøtekommelse:
Hvis søknaden eller varselet ikke kan imøtekommes fullt ut, skal Bane NOR informere om et alternativt tidspunkt og ruteleie. - Ingen imøtekommelse:
Hvis søknaden eller varselet ikke kan imøtekommes i det hele tatt, skal Bane NOR informere om et alternativt tidspunkt og ruteleie.
Bane NORs svar sendes til søkeren gjennom BEST-K BEST-KBane NORs elektroniske system for søknad om infrastrukturkapasitet (ruter og arbeid i spor) i gjeldende ruteplanperiode (operativ kapasitetsfordeling).. Når en søknad imøtekommes, vil Bane NOR også kunngjøre tildelt infrastrukturkapasitet i FIDO FIDOBane NORs elektroniske system for distribusjon av ruter og kunngjøringer., i samsvar med Trafikkregler for jernbanenettet jernbanenettetDet jernbanenettet Bane NOR forvalter, som er hele det norske jernbanenettet..
4.5.3.3 Varsel om store og/eller kompliserte søknader
For store og/eller kompliserte søknader, er det viktig å avtale spesielle frister med Bane NOR. Togselskap anbefales å varsle Bane NOR om slike søknader i god tid, selv om ikke alle detaljer er på plass. Mottatte varsler om store og/eller kompliserte søknader vil få samme prioritet som ad hoc-søknader ved fordeling av restkapasitet.
Frister for søknad om spesialtransporter er beskrevet i kapittel 4.7.1.1 Frister for søknad om spesialtransporter.
Når det sendes et varsel om ad hoc-søknad om infrastrukturkapasitet, bør følgende opplysninger inkluderes:
- forventet dato eller datoer for togkjøring
- togslag
- strekning(er) som toget/togene skal kjøre
- behov for hensetting/parkering av kjøretøy
Kontakt Bane NOR
4.5.4 Samordningsprosess
Hensikten med samordning er å tilstrebe en ruteplan uten interessekonflikter, slik at alle søknader kan tilgodeses. Hvis det ikke er mulig å imøtekomme alle søknadene, skal Bane NOR gjennomføre en samordning av søknadene i henhold til jernbaneforskriften § 9-1.
Prosessen for samordning
- Første kontakt:
Bane NOR kontakter først søkere med felles interesser for å klargjøre og dokumentere innholdet i søknadene og deres reelle behov for ruteleie. - Møter:
Deretter innkalles søkerne enkeltvis til møter, eller til felles møter hvis partene er enige. Søkerne gis mulighet til å fremlegge alternative løsninger for vurdering. - Forslag til løsning:
Når all informasjon er innhentet, utarbeider Bane NOR et forslag til løsning basert på følgende prinsipper:- koordinering av internasjonal/grenseoverskridende trafikk
- søkers reelle behov for ruteleier, basert på avtaler om transporttjenester eller utsikter til slike avtaler
- optimal utnyttelse av kapasiteten på jernbanenettet jernbanenettetDet jernbanenettet Bane NOR forvalter, som er hele det norske jernbanenettet.
- robusthetshensyn
- Oversendelse av forslag:
Forslaget oversendes de involverte søkerne. Dersom Bane NORs forslag til samordning ikke blir akseptert av partene, og dersom det kan forventes kapasitetsmangel i nær fremtid skal Bane NOR erklære strekningen for overbelastet og deretter fordele infrastrukturkapasiteten i henhold til kapittel 4.6.3.
Interessekonflikter kan kun oppstå mellom søkere, og ikke mellom Bane NOR og søker(e).
Bane NOR skal konsultere søkere om planlagte TCR TCRMidlertidige kapasitetsbegrensninger (Temporary Capacity Restrictions) refererer til begrensninger eller reduksjoner i den tilgjengelige kapasiteten til jernbaneinfrastrukturen i en bestemt periode. Disse begrensningene kan oppstå på grunn av ulike årsaker som vedlikeholdsarbeider, byggeprosjekter eller hendelser som påvirker den normale driften av jernbanenettet.-er som beskrevet i kapittel 4.3, i henhold til Jernbaneforskriften vedlegg IV. Søkeres innvendinger må reises i disse konsultasjonene.
4.5.5 Tvisteløsningsprosess
Etter gjennomført samordning kan søkere som fortsatt er uenige i utkast til ruteplan, fremsette krav om tvisteløsning. Dette kravet må fremsettes skriftlig, og i henhold til jernbaneforskriften § 9-2, må Bane NOR treffe en endelig beslutning innen ti virkedager fra kravet er mottatt.
Tidsplanen med milepæler for tvisteløsningsprosessen meddeles søkere og infrastrukturforvaltere ved planprosessens start, det vil si 12 måneder før oppstart av den aktuelle ruteplanperioden.
Dersom tvisten ikke løses, vil Bane NOR fordele infrastrukturkapasiteten i henhold til kapittel 4.6.
Vær oppmerksom på at tvisteløsningsprosessen ikke vil forsinke kapasitetsfordelingsprosessen.
4.5.5.1 Frist for å fremsette krav
Den nøyaktige fristen for å fremsette krav om tvisteløsning kommer frem av tidsplanen i kapittel 4.5.1.9, som publiseres ved oppstart av den årlige kapasitetsfordelings-prosessen.
4.5.5.2 Kravets innhold og adresse – gjenpart
Kravet om tvisteløsning skal inneholde følgende elementer:
- Identifikasjon:
En klar henvisning til hvilke tog eller hvilket driftsopplegg kravet gjelder, tilstrekkelig for å identifisere kravets tid og strekning - Begrunnelse:
En grundig begrunnelse for hvorfor kravet fremsettes - Forslag til løsning:
En beskrivelse av hvilken løsning søker mener tvisteløsningsprosessen bør resultere i- for søker selv
- for den eller de andre søkere som vil få sin tildelte infrastrukturkapasitet endret dersom kravet imøtekommes
Kravet sendes til ruteplan@banenor.no. Bane NOR vil videreformidle kopier av kravet til alle berørte søkere.
4.5.5.3 Berørte søkeres eventuelle handlingsplikt – frist
Når det er fremmet et krav om tvisteløsning, som kan påvirke en annen søkers tildelte infrastrukturkapasitet, må de berørte søkerne levere sitt eventuelle tilsvar innen to virkedager etter mottak av kopi av kravet. Tilsvaret må henvise til og identifisere det opprinnelige kravet om tvisteløsning.
Tilsvaret sendes til ruteplan@banenor.no.
4.5.5.4 Bane NORs behandling av kravet
Bane NOR innkaller berørte søkere til separate møter for gjennomgang av krav og eventuelle tilsvar. Dersom det er ønskelig fra alle berørte søkere, kan det innkalles til et felles møte.
Bane NOR fatter beslutning basert på vurdering av kravet, eventuelle tilsvar, og informasjon fra møtene med søkerne. Beslutningen vil ta hensyn til krav og føringer gitt i lov, forskrift og Network Statement.
Bane NORs beslutning skal være skriftlig og begrunnet. Den skal meddeles til klager og øvrige søkere som har vært involvert i prosessen innen ti virkedager etter at kravet i henhold til kapittel 4.5.5 er mottatt.
Forvaltningslovens regler om enkeltvedtak gjelder for Bane NORs saksbehandling i forbindelse med beslutninger om tildeling av infrastrukturkapasitet, med mindre annet følger av jernbaneforskriften.
4.5.5.5 Klage på Bane NORs beslutning – virkninger av slik klage
I henhold til jernbaneforskriften § 11-3 kan søkere klage på Bane NORs beslutninger om tildeling av infrastrukturkapasitet til Statens jernbanetilsyn (SJT). Søkerne kan også klage til SJT over blant annet mangler ved selve kapasitetsfordelingsprosessen og hvordan de er blitt involvert i denne.
Vær oppmerksom på at en klage til SJT SJTStatens jernbanetilsyn. ikke har oppsettende virkning, og Bane NORs beslutning gjelder inntil SJT beslutter eventuelle endringer.
For mer informasjon om klageprosedyren, se kapittel 1.3.3 Klageprosedyre.
Kontakt Statens jernbanetilsyn (SJT)
4.5.6 Fastlagt ruteplan
Ruteplanen fastlegges ved X-3. Fastlagt ruteplan betyr at ruteplanen er låst for kommentarer og endringer, inkludert tilbaketrekking av kapasitet, knyttet til søknader som er sendt innen ordinær søknadsfrist (ved X-8).
I perioden mellom fastleggelse og publisering (X-3 – X-2), blir ruteplanen oppdatert med sene søknader om ruteleier og kvalitetskontrollert.
4.5.7 Publisert ruteplan
Tildelt kapasitet kommer frem av den publiserte ruteplanen som oversendes til søkerne og publiseres på Bane NORs hjemmeside.
Kapasiteten vises på følgende måter:
- Strekningskapasitet – viser tildelte ruteleier og tilgjengelig restkapasitet restkapasitetLedig (fri) sporkapasitet i det norske jernbanenettet som ikke er fordelt til kjøring av tog eller arbeid i spor i den fastlagte ruteplanen., presentert som grafisk rute.
- Sporkapasitet – omfatter tildelt kapasitet for hensetting av kjøretøy i driftspauser, inkludert lokasjoner.
- Terminalkapasitet – viser tildelt kapasitet på terminaler.
- Kapasitet for arbeid i spor – er kapasitet reservert for planlagt arbeid i spor er beskrevet i ARBIS ARBISBane NORs elektroniske system for oversikt over banetekniske planforutsetninger (BTP)..
4.6 Overbelastet infrastruktur: definisjon, prioriteringskriterier og prosess
4.6.1 Definisjon av overbelastet infrastruktur
Se jernbaneforskriften §§ 1-7 bokstav q og 9-3 for definisjon.
4.6.2 Overbelastede strekninger (i Norge)
Følgende strekninger og knutepunkter er erklært overbelastet:
Oslo S
mellom kl. 06.30 og 09.00 og mellom kl. 15.00 og 17.30 på virkedager (mandag–fredag).
Oslo S–Lysaker
hele døgnet på virkedager (mandag–fredag).
Alnabru–Eidsvoll (Hovedbanen)–Trondheim–Bodø
hele døgnet alle dager.
Drammen–Stavanger
hele døgnet alle dager.
Hønefoss–Bergen
hele døgnet alle dager.
Lillestrøm–Kongsvinger
hele døgnet på virkedager (mandag–fredag).
Sandbukta–Moss (inkludert Moss stasjon)
mellom kl. 06.30 og 08.30 og mellom kl. 15.30 og 17.30 på virkedager (mandag–fredag).
Råde–Lisleby
mellom kl. 06.00 og 18.00 på virkedager (mandag–fredag).
4.6.3 Prioriteringskriterier og samfunnsøkonomisk vurdering (i tilfelle overbelastet infrastruktur)
I henhold til jernbaneforskriften § 9-5, benyttes følgende prioriteringskriterier når infrastruktur er erklært overbelastet:
- tjenester som inngår i kontrakt med staten om offentlig tjenesteyting
- nasjonal og internasjonal godstransport
- bestemte typer trafikk på strekninger som nevnt i § 8-8 annet ledd
- persontransport for øvrig
Vurdering av samfunnsøkonomisk nytte i henhold til jernbaneforskriftens § 9-5 (2)
I tilfeller hvor det er søkt om flere ruteleier enn det er kapasitet til, skal Bane NOR tildele kapasitet etter en annen rekkefølge enn de ovennevnte prioriteringskriteriene. I slike tilfeller, vil Bane NOR prioritere transporttjenesten som har vesentlig større betydning for samfunnet enn andre tjenester som derved utelukkes.
For å håndtere slike situasjoner benytter Bane NOR en samfunnsøkonomisk modell for vurdering av infrastrukturkapasitet, som beskrevet i vedlegg 4.6.3. Denne metoden gir en vurdering av samfunnsøkonomisk nytte, og resultatene av denne analysen vil ha stor vekt i beslutningsprosessen for prioritering. Togselskap må rapportere inn dokumentasjon som beskrevet i vedlegg 4.6.3. Bane NOR kan også kreve at togselskapet fremlegger dokumentasjon som sannsynliggjør at det som er innrapportert til analysen stemmer. Ved manglende innrapportering av slik dokumentasjon, vil Bane NOR prioritere togselskap som har innrapportert slik dokumentasjon.
Bane NOR benytter henholdsvis § 9-5 (1) og (2) på følgende måte:
- For alle interessekonflikter mellom togtjenester gjøres det en samfunnsøkonomisk vurdering i henhold til vedlegg 4.6.3 Metode for samfunnsøkonomisk verdsetting av ruteleietildeling.
- Ruteleiet tildeles togtjenesten som den samfunnsøkonomiske vurderingen viser at har minst 20% større samfunnsnytte enn den andre togtjenesten.
- Hvis forskjellen i samfunnsnytte er mindre enn denne terskelen, tildeles ruteleiet ved bruk av prioriteringskriteriene.
Fastsettelse av terskel
Terskelen på 20 % ble fastsatt etter en egen høring høsten 2024. Bane NOR fikk en rekke innspill til høringen; noen aktører hadde ingen innvendinger, noen mente terskelen burde være lavere og andre mente at den burde være satt høyere. Etter en helhetsvurdering av disse innspillene mener Bane NOR at 20 % er riktig nivå for hva som kan sies å være vesentlig i denne sammenheng. Bane NOR vil evaluere terskelen etter kapasitetsfordelingsprosessen R26.
4.6.4 Prosess ved overbelastet infrastruktur
I henhold til jernbaneforskriften § 9-3 skal følgende prosess følges når en jernbaneinfrastruktur erklæres som overbelastet:
Erklæring om overbelastning
Hvis det etter samordning av søknader om ruteleier og samråd med søkerne ikke er mulig å imøtekomme alle søknader om infrastrukturkapasitet i tilstrekkelig omfang, skal Bane NOR umiddelbart erklære den berørte jernbaneinfrastrukturen som overbelastet. Dette gjelder også for infrastruktur der det forventes kapasitetsmangel i nær framtid.
- Kriterium som ikke utløser overbelastning:
Søknadene må representere faktiske kapasitetsbehov. Dette betyr at søkerne må kunne dokumentere ulike transportbehov. Dersom to søknader er basert på likelydende transportbehov, vil ikke konflikten føre til overbelastning. - Kriterium for varighet av overbelastningen:
Overbelastningen vil vare fra den er erklært og frem til nødvendige tiltak i kapasitetsforbedringsplanen er utført og årsaken til overbelastningen er fjernet.
For infrastruktur uten eksisterende kapasitetsforbedringsplan
Hvis den overbelastede jernbaneinfrastrukturen ikke har en kapasitetsforbedringsplan under gjennomføring, skal Bane NOR gjennomføre en kapasitetsanalyse (se kapittel 4.6.5 for detaljer). Denne analysen skal ferdigstilles innen seks måneder etter at infrastrukturen er blitt erklært overbelastet.
Etter fullført kapasitetsanalyse skal Bane NOR utarbeide en kapasitetsforbedringsplan. Denne planen skal være ferdig innen seks måneder etter at kapasitetsanalysen er fullført, og skal adressere de identifiserte kapasitetsbehovene.
For infrastruktur med eksisterende kapasitetsforbedringsplan
Dersom den overbelastede jernbaneinfrastrukturen allerede har en kapasitetsforbedringsplan under gjennomføring (se kapittel 4.6.6 for detaljer), skal Bane NOR oppdatere denne planen innen seks måneder etter at infrastrukturen er blitt erklært overbelastet. Oppdateringen skal reflektere den aktuelle situasjonen og eventuelle nye prioriteringer.
4.6.5 Kapasitetsanalyse
Når en jernbaneinfrastruktur erklæres overbelastet, og det ikke finnes en pågående kapasitetsforbedringsplan, skal Bane NOR – i henhold til jernbaneforskriften § 9-6 – gjennomføre en kapasitetsanalyse. Kapasitetsanalysen har til formål å avdekke årsakene til overbelastningen og identifisere tiltak på kort og mellomlang sikt for å redusere overbelastningen. Denne analysen skal fullføres innen seks måneder etter at infrastrukturen er erklært overbelastet.
4.6.6 Kapasitetsforbedringsplan
I samsvar med jernbaneforskriften § 9-7 skal Bane NOR utarbeide en kapasitetsforbedringsplan basert på resultatene fra kapasitetsanalysen. Denne planen skal ferdigstilles innen seks måneder etter at kapasitetsanalysen er fullført og har som mål å etablere en tiltaksplan som skal redusere overbelastningen.
Som en del av utviklingen av kapasitetsforbedringsplanen, vil Bane NOR invitere brukere av infrastrukturen til å gi innspill. Dette gir berørte parter mulighet til å bidra med sine perspektiver og behov, og kan inkludere muligheten for individuelle møter med Bane NOR. Informasjon om hvordan man kan delta i denne prosessen vil bli sendt ut når arbeidet med kapasitetsforbedringsplanen begynner.
4.7 Spesialtransporter og farlig gods
4.7.1 Spesialtransporter
Når en søker ønsker å fremføre transporter med last som krever spesialbehandling, enten i ordinært tog eller som ekstratog, skal det opplyses om dette. Det skal kun søkes om spesialtransport spesialtransportEt tog er å anse som spesialtransport når lastens og/eller kjøretøyets totalvekt, metervekt, lastens profil, innhold eller øvrige forhold krever at det tas særskilte forholdsregler ved togframføring, jf. UIC Code 502. for tog som oppfyller kriteriene for spesialtransport. Spesialtransporter er definert i ordlisten.
4.7.1.1 Frister for søknad om spesialtransporter
Spesialtransporter kan påvirke infrastrukturkapasiteten betydelig, og derfor er det avgjørende å søke om spesialtransport
spesialtransportEt tog er å anse som spesialtransport når lastens og/eller kjøretøyets totalvekt, metervekt, lastens profil, innhold eller øvrige forhold krever at det tas særskilte forholdsregler ved togframføring, jf. UIC Code 502. så tidlig som mulig. For å sikre en effektiv kapasitetsfordeling
kapasitetsfordelingEn samlebetegnelse for infrastrukturforvalters planlegging og tildeling av infrastrukturkapasitet og tilgang til serviceanlegg samt tjenester i disse. bør søknader om spesialtransporter, i den grad det er mulig, sendes innen fristen for den årlige kapasitetsfordelingsprosessen som er angitt i tidsplanen i kapittel 4.5.1.9.
Dersom søknaden om spesialtransport ikke er levert innen den årlige kapasitetsfordelingsprosessen, skal den sendes til kontaktpunktet for spesialtransporter.
Vær oppmerksom på at saksbehandlingstid for spesialtransporter utenom den nevnte søkeperioden kan være lengre enn fem virkedager. Når godkjenning for spesialtransport er mottatt, må infrastrukturkapasiteten søkes i BEST-K BEST-KBane NORs elektroniske system for søknad om infrastrukturkapasitet (ruter og arbeid i spor) i gjeldende ruteplanperiode (operativ kapasitetsfordeling)., og godkjenningen må vedlegges søknaden.
Kontakt Spesialtransport
4.7.1.2 Hjelpeverktøy for verifikasjon av om en spesialtransport er gjennomførbar
Hvis en søker ønsker at Bane NOR skal benytte et hjelpemiddel for å vurdere gjennomførbarheten av en spesialtransport spesialtransportEt tog er å anse som spesialtransport når lastens og/eller kjøretøyets totalvekt, metervekt, lastens profil, innhold eller øvrige forhold krever at det tas særskilte forholdsregler ved togframføring, jf. UIC Code 502., kan Bane NOR simulere transporten ved hjelp av et dataverktøy. Bruk av dette verktøyet er en tilleggstjeneste som er beskrevet i kapittel 5.4.3.1.
4.7.2 Farlig gods
4.7.2.1 Farlig gods i forbindelse med kapasitetsfordelingsprosessen
I kapasitetsfordelingsprosessen forutsetter Bane NOR at alle godstog kan ha farlig gods. Derfor skal togselskap som skal frakte farlig gods også følge tidsplanen i kapittel 4.5.1.9.
4.7.2.2 Farlig gods ved togframføring
Togselskap som transporterer farlig gods, skal etterleve Forskrift om landtransport av farlig gods. Dette innebærer at togselskapene skal oppgi spesifikke detaljer om farlig gods, inkludert plasseringen i vognrekkefølgen, vognnummer, UN-nummer og fareseddel, i samsvar med kravene i TJN TJNTrafikkregler for jernbanenettet kapittel 4.
4.8 Regler etter tildelt infrastrukturkapasitet
4.8.1 Regler for søkers modifisering av infrastrukturkapasitet
Når søker har behov for å endre eller tilpasse tildelt infrastrukturkapasitet, kalles dette rutemodifisering.
Hvis tildelt infrastrukturkapasitet helt eller delvis ikke vil bli benyttet skal søker umiddelbart informere Bane NOR om dette gjennom å endre eller avbestille gjeldende ruteleier.
Søker kan også sende inn endringer til tildelt infrastrukturkapasitet, f.eks. endring av kjøredager, bytte av operatør eller lignende.
For tildelt infrastrukturkapasitet skal det i tillegg søkes om endring når
- det ønskes ny eller økt trafikk som ikke ligger i ruteplanen
- togvekt eller –lengde ønskes økt ut over planforutsetningene for gjeldende ruteleie
- andre forhold som vil påvirke tildelt infrastrukturkapasitet og gitte planforutsetninger negativt. Tildelt infrastrukturkapasitet som endres eller avbestilles skal søkes via BEST-K BEST-KBane NORs elektroniske system for søknad om infrastrukturkapasitet (ruter og arbeid i spor) i gjeldende ruteplanperiode (operativ kapasitetsfordeling).
Frister for denne prosessen er spesifisert i kapitlene 4.2.9 og 4.5.3. Det påløper en reservasjonsavgift for innstilt infrastrukturkapasitet, som beskrevet i kapittel 5.6.4.
4.8.2 Regler for infrastrukturforvalters endringer i infrastrukturkapasitet
Når Bane NOR har behov for å endre, erstatte eller trekke tilbake tildelt infrastrukturkapasitet, kalles dette ruteendring. Dette gjelder ved behov for å håndtere TCR TCRMidlertidige kapasitetsbegrensninger (Temporary Capacity Restrictions) refererer til begrensninger eller reduksjoner i den tilgjengelige kapasiteten til jernbaneinfrastrukturen i en bestemt periode. Disse begrensningene kan oppstå på grunn av ulike årsaker som vedlikeholdsarbeider, byggeprosjekter eller hendelser som påvirker den normale driften av jernbanenettet.-er (midlertidige kapasitetsbegrensninger) eller ved oppståtte hendelser som kan påvirke driften.
Det er ingen spesifikke frister for slike endringer. I henhold til kapittel 5.6.2 er det heller ingen avgifter knyttet til Bane NORs endringer i tildelt kapasitet.
4.8.3 Regler for ubrukt infrastrukturkapasitet
I henhold til jernbaneforskriften §§ 9-4 og 10-2, skal Bane NOR håndtere tilfeller hvor tildelt infrastrukturkapasitet ikke benyttes som avtalt.
Hvis tildelt kapasitet ikke benyttes, påløper det avgifter i henhold til kapittel 5.6.3. Terskelverdien for hva som regnes som ubrukt infrastrukturkapasitet er en utnyttelsesgrad på 80 % av hver tildelt rute i løpet av en kalendermåned. Dette gjelder med mindre det er ikke-økonomiske årsaker utenfor søkerens kontroll.
Når tildelt infrastrukturkapasitet benyttes mindre enn terskelverdien for ubrukt infrastrukturkapasitet, kan Bane NOR ta hensyn til dette ved senere kapasitetstildeling. Dette kan medføre en lavere prioritering, eller at søkeren kan bli nektet tildeling. Søkeren skal gis rett til å uttale seg.
- For overbelastet infrastruktur:
Hvis en tildelt rute benyttes mindre enn terskelverdien, vil Bane NOR trekke tilbake tildelt rute med fem virkedagers varsel. Søker gis rett til å uttale seg før endelig beslutning fattes. - For infrastruktur som ikke er overbelastet:
Hvis tildelt kapasitet benyttes under terskelverdien, vil Bane NOR foreta en konkret vurdering basert på faktorer som utnyttelsesgrad og etterspørsel etter restkapasitet restkapasitetLedig (fri) sporkapasitet i det norske jernbanenettet som ikke er fordelt til kjøring av tog eller arbeid i spor i den fastlagte ruteplanen. på strekningen samt søkerens historiske bruk. Bane NOR kan trekke tilbake tildelt rute med fem virkedagers varsel. Søker gis rett til å uttale seg før endelig beslutning fattes.
Disse prosessene sikrer en forutsigbar og rettferdig forvaltning av kapasiteten og gir mulighet for justeringer i takt med endrede behov og kapasitetssituasjoner.
4.8.3.1 Tilbakelevering av ruteleier fra togselskap til Bane NOR
Når ruteleier tilbakeleveres til Bane NOR i løpet av en ruteplanperiode, for eksempel ved nedleggelse av et togselskap, vil Bane NOR offentliggjøre tilgjengeligheten av slike ruteleier og sette en frist for å søke på den frigjorte infrastrukturkapasiteten.
Frigitt infrastrukturkapasitet søkes på som en ad hoc-søknad. Bane NOR vil gjennomføre en tildelingsprosess som sikrer at alle interesserte parter får lik mulighet til å søke. Følgende prinsipper og kriterier gjelder for tildelingen:
- Søkers reelle behov for ruteleier (vektlegges 30 %) – vurderes basert på eksisterende avtaler om transporttjenester, eller søkers mulighet til å inngå slike avtaler
- Kort- og langsiktige konsekvenser (vektlegges 30 %) – det legges vekt på forutsigbarhet for brukerne av transporttjenester og robusthet og stabilitet i togtilbudet
- Utnyttelse av infrastrukturen (vektlegges 20 %) – inkluderer vurdering av faktisk bruk av tidligere tildelte ruteleier
- Miljøhensyn (vektlegges 20 %) – omfatter for eksempel bruk av energieffektivt togmateriell
Ved søknadskonflikter vil Bane NOR
- gjennomføre en objektiv vurdering av opplysninger og dokumentasjon knyttet til søknadene. Bane NOR kan innhente ytterligere dokumentasjon eller verifisere opplysninger som er avgjørende for beslutningen om fordeling
- utarbeide dokumentasjon som beskriver vurderingene som ligger til grunn for tildelingen
- gi en skriftlig begrunnelse til søkerne som forklarer hvordan tildelingen ble besluttet, basert på de oppstilte prinsippene og kriteriene
4.8.4 Regler for kansellering av infrastrukturkapasitet
Når søker har behov for å kansellere tildelt infrastrukturkapasitet, kalles dette rutekansellering. Dette gjelder både når ruten er tildelt i den årlige- og i den operative (ad hoc) fasen av kapasitetsfordelingsprosessen. Rutekansellering i den årlige fasen av kapasitetsfordelingsprosessen må skje innen kl. 09:00 på dagen for fastleggelse av ruteplanen. I den operative fasen, er det ingen frist for å foreta slik rutekansellering. I henhold til jernbaneforskriften § 6-7, kan Bane NOR kreve avgift når tildelt infrastrukturkapasitet kanselleres eller ikke benyttes. I slike tilfeller, ilegges reservasjonsavgifter som er beskrevet i kapittel 5.6.4.
4.9 Kundefokusert kapasitetsfordeling (Timetabling Redesign, TTR)
4.9.1 Mål for Kundefokusert kapasitetsfordeling (TTR)
Bane NOR deltar i prosjektet Timetabling Redesign (TTR), initiert av RailNetEurope (RNE RNERailNetEurope er en felles, europeisk organisasjon som har som mål å legge til rette for internasjonal trafikk.) og Forum Train Europe (FTE) med støtte fra European Rail Freight Association (ERFA). Som et resultat av prosjektet er det fremmet forslag til ny forordning om kapasitetsfordeling kapasitetsfordelingEn samlebetegnelse for infrastrukturforvalters planlegging og tildeling av infrastrukturkapasitet og tilgang til serviceanlegg samt tjenester i disse.. Den nye forordningen har som mål å harmonisere kapasitetsfordelingsprosessene på tvers av Europa for å forbedre utnyttelsen av jernbaneinfrastrukturen og møte markedets behov for forutsigbarhet og tilgjengelig kapasitet for både person- og godstransport.
Kapasitetsprogrammet i Bane NOR ivaretar og sikrer at kapasitetsfordelingsprosessen i Norge vil være harmonisert med øvrige land i Europa fra det tidspunkt den nye EU-forordningen er gjeldende i Norge.
Prosjektet TTR er designet for å sikre en mer effektiv og koordinert kapasitetsfordeling. Dette innebærer en detaljert planlegging som omfatter både nasjonale og internasjonale behov. For mer informasjon om TTR-prosjektet, se RNEs nettside(åpnes i ny fane) og FTEs nettside(åpnes i ny fane).
4.9.2 Elementer i kundefokusert kapasitetsfordeling (TTR)
Kundefokusert kapasitetsfordeling (TTR) består av flere viktige elementer:
Figur 4 Nøkkelelementer i kundefokusert kapasitetsfordelingsprosess (TTR)

Kapasitetsstrategi (X-60 til X-36 måneder)
Dette trinnet innebærer å utarbeide en innledende oversikt over fremtidig kapasitet, midlertidige kapasitetsbegrensninger, forventet kapasitetsbehov, og planleggingsprinsipper for TCR TCRMidlertidige kapasitetsbegrensninger (Temporary Capacity Restrictions) refererer til begrensninger eller reduksjoner i den tilgjengelige kapasiteten til jernbaneinfrastrukturen i en bestemt periode. Disse begrensningene kan oppstå på grunn av ulike årsaker som vedlikeholdsarbeider, byggeprosjekter eller hendelser som påvirker den normale driften av jernbanenettet.-er og trafikkflyt. Strategien vil inkludere tilbakemeldinger fra infrastrukturforvaltere, søkere og de største driverne av serviceanlegg, og vil resultere i et offentliggjort strategidokument som input til kapasitetsmodellen.
Internasjonal harmonisering av midlertidige kapasitetsbegrensninger
Dette omfatter koordinering av vedlikehold, oppgraderinger og andre kapasitetsbegrensninger mellom infrastrukturforvaltere, og konsultasjon med interessenter som har interesse av koordinerte og forutsigbare TCR-er som input til egen virksomhet. Prosessen skal sikre at slike tiltak blir håndtert på en enhetlig måte over landegrensene.
Kapasitetsmodell (X-36 til X-18 måneder)
Denne modellen gir en mer detaljert prognose for ulike kapasitetsbehov, som kapasitet til arbeid i spor, godstransport, persontransport, restkapasitet restkapasitetLedig (fri) sporkapasitet i det norske jernbanenettet som ikke er fordelt til kjøring av tog eller arbeid i spor i den fastlagte ruteplanen. og lignende. Søkerne kan melde inn sine kapasitetsbehov for å sikre at modellen blir så realistisk og relevant som mulig.
4.9.3 Implementering
TTR vil bli implementert i samsvar med gjeldende regelverk, og delprosessene vil bli innført gradvis når det nasjonale regelverket tillater det. Bane NOR har implementert delprosessen kapasitetsstrategi.
Kontakt Bane NOR
Les mer om kundefokusert kapasitetsfordeling
4.9.3.1 Kapasitetsstrategi
Ved oppstart av R27, skal Bane NOR ha publisert kapasitetsstrategien for R30. Denne kapasitetsstrategien vil omfatte hele det norske jernbanenettet jernbanenettetDet jernbanenettet Bane NOR forvalter, som er hele det norske jernbanenettet..
Tidslinje for utarbeidelsen av kapasitetsstrategien for R30:
X-60 til X-39 (desember 2024–september 2026)
Det innhentes nødvendige data og utarbeidelse av et utkast til kapasitetsstrategi. Dette utkastet harmoniseres med Trafikverkets kapasitetsstrategi.
X-39 (september 2026)
Utkast av strategien publiseres på Bane NORs og RNEs nettsider(åpnes i ny fane).
X-39 til X-37 (september 2026–november 2026)
Søkerne, de største driverne av serviceanlegg samt øvrige berørte enheter i Bane NOR involveres. Innspillene benyttes til videreutvikling av strategien.
X-36 (desember 2026)
Kapasitetsstrategi R30 publiseres på Bane NORs og RNEs nettsider(åpnes i ny fane).
Bane NOR vil involvere interessenter og informere om hvordan de kan levere sine innspill.
Kontakt Bane NOR
4.9.3.2 Kapasitetsmodell og kapasitetsoppdeling
Bane NOR har foreløpig ikke implementert denne prosessen.
4.9.3.2.1 Kunngjøring av kapasitetsbehov
Bane NOR har foreløpig ikke implementert denne prosessen.
4.9.3.3 Kapasitetstilbud
Bane NOR har foreløpig ikke implementert denne prosessen.
4.9.3.4 Mulighetsstudier
Bane NOR tilbyr mulighetsstudier som beskrevet i kapittel 4.2.8.
4.10 Prinsipper for kapasitetsfordeling i godskorridorene
Prinsippene for kapasitetsfordeling kapasitetsfordelingEn samlebetegnelse for infrastrukturforvalters planlegging og tildeling av infrastrukturkapasitet og tilgang til serviceanlegg samt tjenester i disse. i godskorridorene (Rail Freight Corridors/RFC RFCRail Freight Corridor refererer til en designert internasjonal jernbanerute gjennom Europa som er optimalisert for godstransport.) som er tilknyttet OneStopShop (C-OSS OSSOne Stop Shop), kan lastes ned fra RNEs nettside(åpnes i ny fane).