4 Capacity Allocation
4.1 Introduction
This part describes Bane NOR's process for capacity allocation capacity allocationA collective term teferring to the infrastructure manager's planning and allocation of infrastructure capacity as well as access to serice facilities and the services in these. on the railway network and in service facilities, as well as the need for track access for infrastructure maintenance, renewal, and upgrade. The process follows the requirements set out in Chapters 8–10, and Annex IV of the Railway Regulations. When referring to the allocation of services, we are referring to the services described in Chapters 5.3 and 7.3. The Traffic Division, through the Capacity Management Unit (Kapasitetsstyring), is responsible for the capacity allocation process, and our decisions regarding infrastructure capacity allocation are considered individual administrative decisions.
4.2 General description of the process
The capacity allocation capacity allocationA collective term teferring to the infrastructure manager's planning and allocation of infrastructure capacity as well as access to serice facilities and the services in these. process is designed to contribute to the optimal utilisation of infrastructure capacity, where the need for track access is assessed against the need for necessary maintenance, renewal, and upgrading of railway infrastructure.
The capacity allocation process is designed to meet the requirements of the Railway Regulations, ensuring that Bane NOR involves applicants and offers infrastructure capacity on fair and non-discriminatory terms, in accordance with EEA law.
4.2.1 The three phases of the capacity allocation process
The capacity allocation process follows two pathways, one for planning and allocating capacity for train paths and one for planning and allocating capacity for temporary capacity restrictions (TCR).
Both pathways are split into the timed phases
- long-term capacity planning
- annual capacity allocation
- operational capacity allocation
Each phase consists of sub-processes that are repeated annually.
The three phases are illustrated in Figure 1 below and described in more details in Part 4.
Figure 1: The three phases of path allocation

4.2.2 Distribution of responsibilities related to capacity allocation
Within this framework, Bane NOR will decide on the allocation of infrastructure capacity, including determining and assessing availability and allocation of individual train paths. These decisions are a part of the basic functions undertaken by the infrastructure manager. In accordance with Section 3-4 of the Railway Regulations, neither railway undertakings nor other parties should be able to directly or indirectly exert determining influence about Bane NOR’s fulfilment of these fundamental functions.
Bane NOR’s decisions regarding allocation of infrastructure capacity to applicants should be taken on an individual basis.
Bane NOR's Capacity Management Unit owns and is responsible for the capacity allocation capacity allocationA collective term teferring to the infrastructure manager's planning and allocation of infrastructure capacity as well as access to serice facilities and the services in these. process.
4.2.2.1 Stakeholders involved in the capacity allocation process
- RailNetEurope (RNE RNERailNetEurope is a joint European organization aimed at facilitating international traffic.) determines dates for the timetable period.
- Bane NOR, in its capacity as infrastructure manager, has capacity allocation authority.
- OSS OSSA one stop shop is a single point of contact where multiple services or solutions can be obtained. is a function managed by the timetable unit in order to assist railway undertakings with queries linked to applying for infrastructure capacity. See Chapter 1.6.2 for more information.
- Applicants are responsible for applying for infrastructure capacity in accordance with the requirements set out in Part 4 of the Network Statement.
- The Norwegian Railway Directorate (Jernbanedirektoratet – JDIR JDIRA common abbreviation referring to the Norwegian Railway Directorate (Jernbanedirektoratet).) determines which railway undertaking should apply for train paths for publicly funded passenger transport.
- The Norwegian Railway Authority (Statens jernbanetilsyn – SJT) serves as the appeals body for Bane NOR's capacity allocation process.
4.2.3 Information about available infrastructure capacity
The available capacity in Bane NOR’s rail network rail networkThe rail network managed by Bane NOR, which is the entire Norwegian rail network. is the existing infrastructure capacity as described in Bane NOR's line section description, updated to include
- permanent capacity changes in Chapter 4.5.1.4
- designated temporary capacity restrictions that, following consultation with applicants, are published as planning requirements for the annual capacity allocation capacity allocationA collective term teferring to the infrastructure manager's planning and allocation of infrastructure capacity as well as access to serice facilities and the services in these. process in Chapter 4.3.1.1
- pre-planned train paths for the rail freight corridor, ScanMED RFC RFCA Rail Freight Corridor is a designated international railway route across Europe that is optimized for freight transport., in Chapter 4.5.1.6.
In addition, the available infrastructure capacity will also depend on
- technical timetable planning assumptions as set out in Chapter 4.5.1.2
- operational planning assumptions as set out in Chapter 4.5.1.5.
4.2.4 Procedure for applying for infrastructure capacity
Bane NOR allocates infrastructure capacity for a period corresponding to a maximum of one timetable period. The infrastructure capacity applicant must therefore limit its application to a period corresponding to a maximum of one timetable period.
Bane NOR recommends that applicants include an application letter that gives a general description of their application.
4.2.4.1 Guidelines for applicants that are not railway undertakings
Guidelines for applicants that are not railway undertakings are described in Chapter 3.3.3.
Applicants that are not railway undertakings must inform Bane NOR of the railway undertakings that will run on the allocated train path in accordance with the schedule set out in Chapter 4.5.1.9.
4.2.4.2 Procedure for applying for national train paths
Train path applications in the annual capacity allocation must be submitted through Bane NOR’s system for applications in the annual capacity allocation (BEST-L BEST-LBane NOR's elektronic system for infrastructure capacity application (routes) in the yearly capacity allocation process.) in accordance with the set deadlines shown in Chapter 4.5.1.9 Schedule for the annual capacity allocation process.
Capacity applications for capacity and services in service facilities must be enclosed with the application using a separate form. The form can be found in Annex 4.2.4.2 Application for capacity and services in service facilities.
4.2.4.3 Procedure for applying for international train paths
The Path Coordination System (PCS) is a web-based communication tool developed to optimise the coordination of paths in international traffic. Read more about PCS on the RNE website(opens in a new tab). The tool can be used free of charge. As a member of the international association of infrastructure managers, RailNetEurope (RNE RNERailNetEurope is a joint European organization aimed at facilitating international traffic.), Bane NOR is obliged to use the tool for international timetable work if applications are registered. Cross-border traffic (including Norwegian lines) may be looked up using this tool.
RailNetEurope (RNE) has defined international corridors for freight service. Pre-planned train paths are being prepared for these corridors and will be published in accordance with the Schedule for the annual capacity allocation capacity allocationA collective term teferring to the infrastructure manager's planning and allocation of infrastructure capacity as well as access to serice facilities and the services in these. process set out in Chapter 4.5.1.9. Applications for these train paths must be submitted via PCS. The application deadline is the same as for national train paths. Information can be found on the ScanMed RFC website(opens in a new tab).
Further information concerning international collaboration and coordination of applications for infrastructure capacity can be found in Chapters 1.6–1.7 and 4.10.
4.2.4.4 Bane NOR’s procedure for applying for infrastructure capacity for work in tracks
Plans for temporary capacity restrictions (TCRs) must be added to Bane NOR’s system for monitoring TCRs (ARBIS ARBISBane NOR's electronic overview of railway technical planning requirements.) in accordance with the established deadlines shown in Chapter 4.5.1.9 Schedule for the annual capacity allocation process.
4.2.4.5 Procedure for applying for passenger transport not included in contracts to public services
In accordance with Section 2-3 of the Railway Regulations, applicants who wish to use infrastructure capacity for passenger transport not included in contracts relating to public services, must notify the infrastructure manager and market monitoring body. The notification must be submitted no later than 18 months before the effective date of the timetable to which the application for capacity relates. Notifications to Bane NOR must be submitted via ruteplan@banenor.no.
Railway undertakings and applicants with a new commercial passenger transport service, must report this to the Norwegian Railway Authority (SJT) via their website(opens in a new tab).
4.2.5 Requirements concerning the contents of applications
Applications must take the form of a complete proposal for a timetable to ensure that the train schedule is cohesive. In cases where trains are to be joined or split, applicants must include this.
Applications for capacity must comply with the planning assumptions as they are described in the following chapters:
- 4.5.1.1 Timetable planning assumptions
- 4.5.1.2 Technical timetable planning assumptions
- 4.5.1.3 Infrastructure technical planning assumptions
- 4.3.1.1 Designated TCRs
- 4.5.1.4 Permanent capacity changes
- 4.5.1.5 Operational planning assumptions
- 4.5.1.6 Pre-planned train paths for the ScanMed RFC RFCA Rail Freight Corridor is a designated international railway route across Europe that is optimized for freight transport. freight corridor
Bane NOR encourages all applicants to familiarise themselves with the relevant content of JDIR's standard for timetable models(opens in a new tab), dated 19 July 2022. This document provides guidelines for ensuring the quality of the basis for timetable construction.
The application must include the minimum information necessary for Bane NOR to verify and/or construct the timetable. The table below outlines the required information.
Table 1: Minimum requirements in path application
| Information | Passenger trains | Empty trains | Freight trains | Light engines |
|---|---|---|---|---|
|
Train number (Train numbers are assigned by Bane NOR, unless stated otherwise in the application) |
X | X | X | X |
| Train category | X | X | X | X |
| Train type | X | |||
| Line number (see table in Chapter 4.2.5.3) | X | |||
| Product code (see table in Chapter 4.2.5.4) | X | X | ||
| Running days/dates | X | X | X | X |
| Path, from—to | X | X | X | X |
|
Departure/arrival time (Proposed departure time from the rail-head station, possibly proposed arrival time at the terminal station if this is to be given priority) |
X | X | X | X |
|
Stopping patterns and activities – with minimum stopping time needed* |
X | X | X | X |
|
Suggested location for change of personnel – include minimum stopping time needed |
X | X | X | X |
|
Request for specific platform track |
X | |||
|
Type of vehicle |
X | X | X | X |
|
Need for assistance locomotive – state line section |
X | X | X | |
|
Determinative running speed |
X | X | X | X |
|
Train size Passenger trains: number of standard stock units and total length (in metres) Freight trains: the coupled train weight, total length (in metres), and axle load |
X | X | X | X |
|
Temporary rolling stock turning |
X | X | X | X |
|
Documentation on permission to use a new vehicle type |
X | X | X | X |
|
Need for terminal capacity, including |
X | X | ||
|
X | X | X | X |
(If the need refers to a location that has no train heating system at the time of submitting the application, this should be specifically highlighted and ordered separately from ruteplan@banenor.no) |
X | X | X | X |
*Bane NOR reserves the right to adjust dwell times based on historical data. This is contingent on the historical data being derived from operational planning conditions comparable to those in the current year’s application.
It is possible to apply for specific platform tracks at stations for TT26. Such applications must be submitted as attachments in BEST-L BEST-LBane NOR's elektronic system for infrastructure capacity application (routes) in the yearly capacity allocation process. by the ordinary application deadline.
Bane NOR must ensure that all factors that applicants may face are taken into account for the duration of the capacity allocation process. All applicants may submit information about all factors they believe to be of importance to the application, including the financial consequences for their businesses. Such information must be submitted to Bane NOR as attachments via BEST-L by the ordinary application deadline.
If an application is incorrect or incomplete, Bane NOR will contact the applicant and ask for correction. If the application is not corrected by the deadline set by Bane NOR, Bane NOR may reject all or parts of the application for train paths.
In accordance with Section 8-2 (3) of the Railway Regulations, Bane NOR may require applications to include documentation demonstrating that the applicant has a plan for meeting the planning assumptions.
4.2.5.1 Use of special vehicles
When using special vehicles, such as demonstration rolling stock, steam locomotives, the vehicle’s performance on gradients must also be specified.
If there is a need for technical breaks along the way, for lubrication, inspection, filling with water, and so forth, the duration of the break must be stated, along with the greatest distance between technical breaks, in kilometres.
4.2.5.2 Phasing in new vehicles
If a new vehicle is to be introduced on a line section and this vehicle’s performance or capacity is a necessary condition for running this path, the necessary vehicle approval and technical data must be obtained by the time of the infrastructure capacity application. Alternatively, the railway undertaking must make it clear that the permit application process is in progress and that such a permit will be available before the timetable is established.
If a new vehicle is intended to replace another vehicle on existing line sections, it is recommended the railway undertaking apply for infrastructure capacity suitable for both existing and new vehicles.
The reason for this provision is that the train’s operating characteristics may have a very large impact on the national rail network, which mainly consists of single tracks and has many steep gradients.
4.2.5.3 Line numbers
Table 2: Line numbers
| Line | Line number |
|---|---|
| F1 | Oslo–Stockholm |
| F4 | Bergen–Oslo |
| L4 | Bergen–Arna |
| R40 | Bergen–Myrdal |
| R45 | Myrdal–Flåm |
| F5 | Stavanger–Oslo |
| L5 | Stavanger–Egersund |
| R50 | Nelaug–Arendal |
| R55 | Notodden–Porsgrunn |
| F6 | Trondheim–Oslo |
| R60 | Hamar–Trondheim |
| R65 | Dombås–Åndalsnes |
| F7 | Trondheim–Bodø |
| F71 | Trondheim–Malmø C |
| R70 | Steinkjer–Støren |
| R71 | Trondheim–Storlien |
| R75 | Bodø–Rognan |
| F8 | Narvik–Luleå/Stockholm |
| R80 | Narvik–Abisko/Kiruna |
| RE10 | Lillehammer–Drammen |
| RE11 | Eidsvoll–Skien |
| RX11 | Oslo S–Skien |
| R12 | Eidsvoll–Kongsberg |
| R13 | Dal–Tønsberg |
| R13X | Jessheim–Oslo S |
| R14 | Kongsvinger–Asker |
| L1 | Lillestrøm–Spikkestad |
| F2 | Oslo–Malmø/København |
| RE20 | Oslo S–Halden/Gøteborg C/Malmø C |
| RX20 | Oslo S–Fredrikstad |
| R21 | Stabekk–Moss |
| R22 | Oslo S–Mysen/Rakkestad |
| R23 | Oslo S–Ski |
| R23X | Oslo S–Moss |
| L2 | Stabekk–Ski |
| L2X | Oslo S–Ski |
| RE30 | Gjøvik–Oslo S |
| R31 | Gjøvik/Jaren/Hakadal–Oslo S |
| FLY1 | Drammen–Oslo Airport (Gardermoen) |
| FLY2 | Stabekk/Oslo S–Oslo Airport (Gardermoen) |
4.2.5.4 Product codes
Table 3: Product codes
| Code | Code description | Definition |
|---|---|---|
| A1 | Other industrial trains | Other industrial trains (aviation fuel, oxygen, propane, military transport, and so forth) |
| A2 | Work trains and transport trains | Work trains and transport trains requested by Bane NOR |
| A3 | Freight trains | Freight trains requested by Bane NOR |
| H1 | OSL GAR | Transport to Oslo Airport (Gardermoen) |
| K1 | Combination and wagonload trains | Combination and wagonload trains |
| M1 | Ore and minerals | Ore and minerals |
| P1 | Other Pt. (passenger trains) | Other passenger trains (Flåmsbana, trains to/from Sweden) |
| T1 | Traffic package 1/SB | Traffic package 1 / Sørlandsbanen |
| T2 | Traffic package 2/North | Traffic package 2 / North |
| T3 | Traffic package 3/BB | Traffic package 3 / Bergensbanen |
| T4 | Eastern Norway 1 | Directly allocated service obligation, Eastern Norway 1 |
| T5 | Eastern Norway 2 | Directly allocated service obligation, Eastern Norway 2 |
| Tn | Other Pt. (passenger trains) agreed with the Norwegian Railway Directorate | Other passenger train agreements with the Norwegian railway directorate (JDIR JDIRA common abbreviation referring to the Norwegian Railway Directorate (Jernbanedirektoratet).) paid for by the Norwegian Railway Directorate |
| W1 | Timber and woodchip trains | Combined timber and woodchip trains (includes wagons for both timber and woodchip) |
| W2 | Timber | Pure timber trains |
| W3 | Woodchip | Pure woodchip trains |
4.2.6 Content requirements for applications for capacity and services in service facilities
As part of the annual capacity allocation process, applications for capacity and services in service facilities must be described using the capacity application form found in Annex 4.2.4.2 Application for capacity and services in service facilities, and submitted through Bane NOR’s system for applications in the annual capacity allocation capacity allocationA collective term teferring to the infrastructure manager's planning and allocation of infrastructure capacity as well as access to serice facilities and the services in these. (BEST-L BEST-LBane NOR's elektronic system for infrastructure capacity application (routes) in the yearly capacity allocation process.) in accordance with the set deadlines shown in Chapter 4.5.1.9 Schedule for the annual capacity allocation process.
Access to tracks at stations for passengers, and access to terminal tracks used for loading and unloading, is allocated as train paths. Therefore, applications for track access at stations and terminals must follow the application deadlines set out in Chapter 4.5.1.9.
In the operational capacity allocation process (ad hoc), applicants may submit applications for capacity at service facilities at any time. Bane NOR will respond to such applications within the deadlines specified in § 2 of the Service Facilities Regulations. The same applies to applications for the services mentioned in § 3 of the Service Facilities Regulations.
Applications for services at Bane NOR’s service facilities must be submitted to the relevant service facility. Applications for capacity and services at service facilities operated by entities other than Bane NOR must be submitted to the relevant service facility. For more information about the various service facilities, see Chapter 7.2.
For Bane NOR to allocate infrastructure capacity at service facilities, the application must contain the necessary minimum information, as described in the table below.
Table 4: Requirements for contents of applications for access to service facilities
| Service facility type | Application content requirements |
|---|---|
| Passenger stations | Stop patterns and activities, with minimum required dwell times (see Chapter 4.2.5) |
| Freight terminals | See Annex 4.2.4.2 Application for capacity and services in service facilities |
| Timber terminals | See Annex 4.2.4.2 Application for capacity and services in service facilities |
| Shunting facilities | See Annex 4.2.4.2 Application for capacity and services in service facilities |
| Stabling facilities | See Annex 4.2.4.2 Application for capacity and services in service facilities |
| Maintenance facilities | See Annex 4.2.4.2 Application for capacity and services in service facilities |
| Other technical facilities | Not applicable |
| Port facilities | See Annex 4.2.4.2 Application for capacity and services in service facilities |
| Relief facilities | Agreed upon with operational traffic control as needed |
| Refuelling facilities | See Annex 4.2.4.2 Application for capacity and services in service facilities |
If an application is incorrect or incomplete, Bane NOR will contact the applicant and ask for correction. If the application is not corrected by the deadline set by Bane NOR, Bane NOR may reject all or parts of the application for train paths.
4.2.7 Long-term capacity planning
Bane NOR will conduct capacity analyses and develop capacity improvement plans for both internal studies and regulatory requirements.
The purpose includes assessing
- whether new or modified railway infrastructure provides sufficient capacity
- the effects on capacity and robustness of changes to timetables and/or rolling stock
- consistency and completeness of expected and planned train services
- measures to optimise capacity during construction (phase plans)
- the impact
Capacity planning
Bane NOR will coordinate the need for track access for operations, maintenance and construction of new railway infrastructure, as well as the capacity needs and/or new types of rolling stock submitted by railway undertakings.
The purpose is to standardise the quality assurance and coordination of needs for changes to existing base timetables and planning principles, future infrastructure capacity and/or adapted railway infrastructure capacity for new types of rolling stock.
Planning shall begin no later than 60 months (X-60) before the start of the relevant timetable period. Submitted capacity needs are not binding in the planning phase, but it is important that the submitted needs are of sufficient quality.
Regular dialogue meetings shall be held between Bane NOR and applicants, as well as any other external stakeholders, to ensure that inputs to the annual capacity allocation capacity allocationA collective term teferring to the infrastructure manager's planning and allocation of infrastructure capacity as well as access to serice facilities and the services in these. process are assessed and meet an adequate quality standard.
Contact Bane NOR
Running time calculations for new rolling stock
If running time calculations are required for new rolling stock types, applicants can request Bane NOR to perform these calculations. Bane NOR holds detailed information about the line section to be operated, while the applicant must provide specific information about the rolling stock, including
- traction characteristics of the locomotive(s)
- weight distribution between powered and unpowered axles
- length of the rolling stock
- deceleration capabilities
- speed restrictions for the rolling stock
Contact Bane NOR
4.2.8 Annual capacity allocation
The annual capacity allocation capacity allocationA collective term teferring to the infrastructure manager's planning and allocation of infrastructure capacity as well as access to serice facilities and the services in these. process consists of activities designed to coordinate and allocate infrastructure capacity until a new timetable has been established and published. The timetable will be determined once every calendar year, and the capacity allocation process is therefore repeated annually. The annual capacity allocation is carried out in accordance with guidelines specified in Acts and Regulations, in addition to guidelines described here in Part 4.
Bane NOR’s feasibility studies
Bane NOR offers feasibility studies for applicants who require information on infrastructure capacity based on specific specifications of commercial and operational needs. For such a feasibility study to be carried out, the requester must contact Bane NOR to agree on the need for the necessary information.
Please note that an applicant an applicantA railway undertaking or an international association of railway undertakings or physical or legal persons, such as the competent authorities pursuant to Regulation (EC) No 1370/2007 and shippers, forwarders, and operators in combined transport, who have a public service or commercial interest in being allocated infrastructure capacity, cf. Railway Regulations § 1-7 p.’s request for a feasibility study is not considered to be an application for infrastructure capacity. Communicated results of the feasibility study are not binding for Bane NOR during the capacity allocation process. Train paths based on the results of the feasibility study must be applied for in the usual way.
To verify whether a new vehicle can be operated on the rail network, Bane NOR offers the applicant the opportunity to simulate operation of the vehicle in a computer program.
Table 5: Phases and milestones in the annual capacity allocation
| Phase | Period | Activity | When |
|---|---|---|---|
|
Planning phase Update
|
Commencement period (X-12–X-8) |
Bane NOR invites applicants to attend a common start-up meeting for the annual capacity allocation process. The main topics for the meeting will be a review of the schedule and the assumptions that form the basis for applications and allocation of infrastructure capacity.
|
12 mos |
| BEST-L BEST-LBane NOR's elektronic system for infrastructure capacity application (routes) in the yearly capacity allocation process. is updated with new data and opens for the registration of new applications. | 10 mos | ||
|
Bane NOR invites each railway undertaking to attend separate early dialogue meetings. Separate meetings will be convened with each undertaking and the discussions will be confidential.
|
10–9 mos | ||
|
Construction phase Design new train paths
|
Design period (X-8–X-5 ½) |
Bane NOR receives applications by the ordinary deadline (midnight on the second Monday of April). Any late applications for train paths will be processed as described in Chapter 4.5.2.
|
8 mos |
| Bane NOR designs train paths based on received applications and will compile these into a new draft timetable. | 8–5,5 mos | ||
| Consultation period, (X-5 ½–X-4 ½) |
Bane NOR issues the draft new timetable for consultation. The consultation period will last at least one month.
|
5,5–4,5 mos | |
| Coordination period (X-4 ½–X-3 ½) |
Bane NOR considers consultation comments and prepares solutions to any conflicts. | 4,5–3,5 mos. | |
| Bane NOR convenes separate timetable meetings with each stakeholder to review the general comments from the consultation round. | 4 mos. | ||
| Bane NOR considers any comments from the timetable meetings and proposes solutions to any conflicts. | 4,5–3,5 mos | ||
| Determination of international train paths (X-4) | Any capacity that affects cross-border traffic is allocated first. | 4 mos | |
| Dispute resolution period (X-3 ½) | If one or more parties request dispute resolution, Bane NOR is required to initiate Bane NOR’s dispute resolution system. | 3,5 mos | |
| Determination of train paths (X-3) | National train paths and the timetable for the upcoming period is allocated. | 3 mos | |
| Allocation phase (X-3–X-2) |
Inclusion of late train path requests and quality assurance (X-3) | The determined timetable is updated to include any late train path applications. The updated version of the timetable then undergoes quality assurance. | 3–2 mos |
| Publication and allocation of national and international train paths (X-2) | Capacity that affects national and international traffic is then allocated simultaneously as the timetable is published. | 2 mos |
4.2.9 Operational capacity allocation
See Chapter 4.5.3 Ad-hoc path requests.
4.3 Reserving capacity for temporary capacity restrictions
4.3.1 General principles
Annex IV to the Railway Regulations sets out requirements for an internationally harmonised consultation, coordination and publication process for known temporary capacity restrictions. Bane NOR has chosen to adopt the European abbreviation for temporary capacity restrictions, TCR TCRTemporary capacity restrictions refer to limitations or reductions in the available capacity of railway infrastructure for a specified period. These restrictions can occur due to various reasons such as maintenance works, construction projects, or events affecting the normal operation of the railway network.. In the following, TCR will therefore refer to temporary capacity restrictions.
TCRs may cover scheduled maintenance, major development projects and temporary scheduled driving speeds, and are necessary to maintain a high level of quality in the existing infrastructure while also developing new infrastructure to meet market needs. All TCRs known to Bane NOR are published in ARBIS ARBISBane NOR's electronic overview of railway technical planning requirements., where applicants can find detailed information about each TCR.
- ARBIS (log-in required)(opens in a new tab)
- ARBIS (limited version, no log-in required)(opens in a new tab)
During the planning of TCRs, Bane NOR will consult the applicants and consider their input. Bane NOR will provide a justification for any input that is not accommodated. Bane NOR’s planning of TCRs shall ensure the greatest possible socio-economic benefit and limit negative impacts for applicants and users of railway services.
When a TCR affects several railway networks, Bane NOR coordinates these with Trafikverket to minimise traffic-related consequences on both sides of the border.
All ad-hoc applications for infrastructure capacity and services must be aligned with the established plan for temporary capacity restrictions. For more information on ad hoc applications, see Chapter 4.5.3.
4.3.1.1 Designated TCRs
Designated TCRs form part of the infrastructure-related planning assumptions (BTP BTPBTP refers to the railway technical requirements, that is, the information about planned work on the railway tracks that affects train traffic.) and constitute an important basis for the annual capacity allocation capacity allocationA collective term teferring to the infrastructure manager's planning and allocation of infrastructure capacity as well as access to serice facilities and the services in these. process. Railway undertakings must adapt their applications for infrastructure capacity to these designated TCRs. Bane NOR reserves the right to remove any trains applied for within a designated TCR designated TCRA temporary capacity restriction (TCR) that involves renewal or upgrade of railway infrastructure, and which is scheduled with significant traffic impacts and/or scope designated by Bane NOR as a railway technical planning requirements..
If a designated TCR results in a rail break between two stations or terminals, applicants wishing to operate trains between these stations or terminals must apply for train paths on an alternative railway line.
To prevent such TCRs from occupying more capacity than necessary, criteria have been established which all must be fulfilled before a TCR can be defined as designated.
Criteria for a designated TCR:
- Affected applicants and the largest operators of service facilities must have been consulted about the TCR.
- The TCR must fall into the category of a large or a high impact TCR or be recurring throughout all or significant parts of the timetable period, for example fixed maintenance windows.
- An investment decision for the TCR must be in place.
- Bane NOR must have assessed the TCR documentation to ensure the probability of the TCR being implemented as planned.
- Bane NOR must also have assessed the scope of all TCRs that meet the criteria for a designated TCR against the railway undertaking's needs and the TCR’s anticipated service improvements for freight owners and passengers and, if applicable, must reduce the number of designated TCRs if the outcome of the assessment so dictates.
- Designated TCRs will be determined by Bane NOR’s executive committee.
In the socioeconomic assessment of rail breaks, the following are considered:
- inconvenience to passengers through increased journey times, transfer inconvenience, reduced punctuality and cancellations
- alternative transport – its impact on passengers and the associated transport costs
- passenger loss and lost ticket revenues
- consequences for freight trains through delays and cancellations, changes to transit times and any transfer to road
- external effects resulting from modal shifts or changes in transport mode
- Bane NOR’s operating costs, including changes in personnel, machinery and set-up/tear-down
- costs to the public sector, including changes to tax financing costs
Requirements for socioeconomic assessments of TCRs may be waived if Bane NOR can document circumstances that justify why the planned timing of the TCR cannot be changed. Such circumstances may include practical feasibility, dependencies on other TCRs, or similar factors.
Table 6: Designated TCRs for TT27
| ARBIS ID | Date/Duration | Line section | Project |
|---|---|---|---|
| OS02551 | All R27 | (Oslo S)—(Skøyen) | Maintenance window every night |
| SB04011 | All R27 | (Gjerstad)—(Kristiansand) | KL-AT, line sections closed daily |
| BB02741 BB02743 BB02744 |
All R27 | (Hønefoss)— (Haugastøl) | KL-AT, line sections closed daily |
| GMB04474 | 09.01.27—25.01.27 | Gardermobanen (Oslo S) — (Lillestrøm) | Renewal Romeriksporten |
| DOB03254 | 17.04.27—28.04.27 | (Eidsvoll)—(Lillehammer) | Kleverud—Sørli—Åkersvika |
| DOB03253 | 04.09.27—04.10.27 | (Eidsvoll)—(Lillehammer) | Kleverud—Sørli—Åkersvika |
4.3.1.2 Categorisation of TCRs
TCRs are divided into different categories based on two main factors: the number of consecutive days and their anticipated impact on services. A TCR that cannot be categorised as major impact, high impact, medium impact, minor impact, must be categorised as a less than minor impact TCR.
Table 7: Categorisation of TCRs
| Category | Consecutive days | Impact on service (estimation of traffic cancelled, re-routed, or replaced by other modes of transport) |
|---|---|---|
| Major impact TCR | >30 consecutive days | >50 % of the estimated service volume on the railway line section |
| High impact TCR | >7 consecutive days | >30 % of the estimated service volume on the railway line section |
| Medium impact TCR | ≤7 consecutive days | >50 % of the estimated service volume on the railway line section |
| Minor impact TCR | Unlimited | >10 % of the estimated service volume on the railway line section |
| Less than minor impact TCR | Unlimited | ≤10 % of the estimated service volume on the railway line section |
In accordance Annex IV, Section 13 of the Railway Regulations, Bane NOR may set stricter deadlines and threshold values for capacity restrictions than what is stipulated in Annex IV of the Railway Regulations. Such a decision must be agreed upon with the applicants and service facility operators. Other criteria than those stipulated by the Regulation may also be used if needed.
Figure 2: Categorisation of TCRs

4.3.2 Deadlines and information provided to applicants
Bane NOR publishes information about temporary capacity restrictions in ARBIS ARBISBane NOR's electronic overview of railway technical planning requirements..
In ARBIS the TCRs are described with the following information:
- the TCR TCRTemporary capacity restrictions refer to limitations or reductions in the available capacity of railway infrastructure for a specified period. These restrictions can occur due to various reasons such as maintenance works, construction projects, or events affecting the normal operation of the railway network.’s planned commencement date
- the TCR’s start and end times for each day, as soon as such details are available
- the TCR’s geographical scope
- if applicable, the available capacity on suitable alternative line sections
- the TCR’s category: maintenance or renewal/upgrade. For TCRs that include elements of both categories, the category with the most significant time and location scope will define the TCR
4.3.2.1 Section 16 assessment
When Bane NOR plans a high impact TCR, applicants may contact Bane NOR at felles.arbis@banenor.no to request participation in the development of conditions for two alternative TCRs. The preparation of such alternatives is referred to as a section 16 assessment.
Upon receiving such a request, Bane NOR shall invite all affected applicants to participate.
Affected applicants are those railway undertakings currently operating on the relevant line segment in the valid timetable, as well as those planning to operate on the segment during the affected timetable period.
In order to ensure that all potentially affected operators are invited—including those Bane NOR may not be aware of—railway undertakings are encouraged to monitor the publication of high impact TCRs in ARBIS and to contact Bane NOR at felles.arbis@banenor.no with a request to participate in a Point 16 assessment if they believe they may be affected.
In the invitation, applicants will be asked to provide input on preferences and needs that could reduce negative impacts on them and their customers. These needs should be communicated to Bane NOR as early as possible, so they can be considered during the preparation of the consultation meeting. Applicants who are unable to provide their input at this early stage will still be considered during the consultation.
When an applicant an applicantA railway undertaking or an international association of railway undertakings or physical or legal persons, such as the competent authorities pursuant to Regulation (EC) No 1370/2007 and shippers, forwarders, and operators in combined transport, who have a public service or commercial interest in being allocated infrastructure capacity, cf. Railway Regulations § 1-7 p. requests a section16 assessment, Bane NOR shall carry it out by X-24. This deadline assumes that
- Bane NOR has published the high impact TCR in ARBIS no later than X-34
- the applicant has requested the point 16 assessment no later than X-32
If Bane NOR publishes a high impact TCR later than X-34 but before X-18, applicants may still request a section 16 assessment. In this case, the request must be submitted no later than 40 working days after the TCR was published in ARBIS.
Bane NOR shall consult with the affected applicants, considering how they and their customers will be impacted, while also ensuring the project’s feasibility. Bane NOR will then decide which alternative will be implemented.
Each alternative must at a minimum include
- the duration of the TCR
- available diversionary line sections
- available capacity on diversionary line sections
- expected journey times
- the expected infrastructure charges
Contact Bane NOR
4.3.2.2 Deadlines for TCR consideration
TCRs are considered during period X-60 to T-4 for passenger traffic and X-60 to T-1 for freight traffic. The table below outlines relevant general deadlines, marked as X-n X-nA deadline that refers to the day of commencement of a new timetable period (X) and the number of months (n) before this commencement date. [n months before the start date of a timetable period (X)] and T-n T-nA deadline that refers to the day of commencement of temporary capacity restrictions (T) and the number of months (n) before this commencement date. [n months before the start date of the respective TCR TCRTemporary capacity restrictions refer to limitations or reductions in the available capacity of railway infrastructure for a specified period. These restrictions can occur due to various reasons such as maintenance works, construction projects, or events affecting the normal operation of the railway network. (T)]. The deadlines specify when Bane NOR will
- consult affected applicants and major operators of service facilities about the TCRs
- coordinate TCRs impacting more than one rail network rail networkThe rail network managed by Bane NOR, which is the entire Norwegian rail network. with Trafikverket
- publish known TCRs
During consultations, affected applicants and major operators of service facilities can submit written comments directly in ARBIS ARBISBane NOR's electronic overview of railway technical planning requirements..
For the coordination of TCRs, Bane NOR will, if necessary, invite applicants active on the affected sections and the largest affected operators of service facilities to participate in the process.
Dates relevant to the consideration and consultation of TCRs are described in Chapter 4.3.2.2.
Table 8: Deadlines for considerations of TCRs
| Minor impact TCR | Medium impact TCR | High impact TCR | Major impact TCR | Deadlines |
|---|---|---|---|---|
| Consultation and coordination | Consultation and coordination | Consultation and coordination | Consultation and coordination | X-60 to X-24 |
| Section 16 assessment | X-34 to X-24 | |||
| First publication of known Major and High impact TCRs | X-24 | |||
| Consultation and coordination continues | X-23 to X-19 | |||
| Consultation and coordination continues | Conclude coordination | X-18 | ||
| Final consultation | X-17 to X-14 | |||
| Conclude coordination | X-13,5 | |||
| Final consultation | X-13 | |||
| Second publication of Major, High, and known Medium impact TCRs | X-12 | |||
| Consultation and coordination continues | Non applicable | Non applicable | X-11 to X-7 | |
| Consultation and coordination of Medium and Minor impact TCRs known at X-6,5 at the latest | X-6,5 to X-5 | |||
| Publication of Medium and Minor TCRs | X-4 | |||
| Communication of detailed information to passenger railway undertakings about how the TCR will affect allocated train paths | T-4 | |||
| Communication of detailed information to freight railway undertakings about how the TCR will affect allocated train paths | T-1 | |||
Bane NOR may decide to deviate from the deadlines specified in the table if special circumstances justify it. This may include situations where capacity restrictions are necessary to restore safe train operations, where the timing of the restrictions is beyond Bane NOR’s control, or where adhering to the deadlines would not be cost-effective or could cause unnecessary damage to assets. Furthermore, deviations from the deadlines may also be made if all affected applicants provide their consent.
In such cases, as well as in other situations involving capacity restrictions not covered by the table, Bane NOR is obligated to consult with applicants and major affected operators of service facilities in an appropriate manner. This ensures that all relevant parties are informed and involved in the decision-making process, in accordance with Annex IV, section 14, of the Railway Regulations.
4.3.2.3 Schedule for TCR consideration for the phases long-term and annual capacity allocation
Table 9: Schedule for TCR consideration
| Date | (X-60 til X-12) Long-term phase | (X-12 til X) Annual phase |
|---|---|---|
| 2025 | ||
| 12.12. |
TT27: Strategic dialogue meeting 1 of 3 (X-12) TT27: Determination (high and major impact TCR)
|
|
| 12.12.25—27.02.26 | TT27: Consultation period 1 of 2 (less than minor, minor, and medium impact TCR) | |
| 14.12. | TT26: Timetable implemented | |
| 2026 | ||
| 27.02. | TT27: Final date for comments on consultation 1 of 2 (less than minor, minor, and medium impact TCR) | |
| 27.03. | TT28—TT31: Strategic dialogue meeting 1 of 2 | |
| 27.03.—15.05. | TT28—TT31: Consultation 1 of 1 (all TCR categories) | |
| 15.05. |
TT28—TT31: Final date for comments on consultation period (all TCR categories) Final date for submitting requests for point 16 assessments for TT29
|
|
| 17.06. | TT27: Strategic dialogue meeting 2 of 3 (X-6) | |
| 06.07.—07.08. | TT27: Consultation period 2 of 2 (less than minor, minor, and medium impact TCR) | |
| 07.08. | TT27: Final date for comments on consultation (less than minor, minor, and medium impact TCR) | |
| 21.08. |
TT27: Strategic dialogue meeting 3 of 3 (X-4) TT27: Determination (less than minor, minor, and medium impact TCR)
|
|
| 28.09.—16.10. | TT28: Consultation period 1 of 1 (high and major impact TCR) | |
| 12.10. | TT27: Timetable TT27 is published | |
| 16.10. | TT28: Final date for comments on consultation period 1 of 1 (high and major impact TCR) | |
| 13.11. | TT29—TT32: Strategic dialogue meeting 2 of 2 | |
| 11.12. |
TT28: Strategic dialogue meeting 1 of 3 (X-12) TT28: Determination (high and major impact TCR)
|
|
| 13.12. | TT27: Timetable TT27 is implemented | |
If Bane NOR becomes aware of high impact or major impact TCRs too late to include them in the long-term consultation phase described in the table above, these will be handled through direct consultation with affected applicants via email and, if necessary, in dedicated meetings.
Designated high impact or major impact TCRs determined at X-12 will be followed up in national coordination meetings after their determination, to ensure that all involved parties are well informed and that necessary measures are effectively coordinated.
4.3.2.4 Deadlines for providing details of offered train paths
In accordance with Annex IV, section 12 of the Railway Regulations.
Period X – X+3 for passenger trains
During the period X – X+3, Bane NOR cannot provide details of the offered train paths for passenger trains and empty stock trains within the standard deadline of four months before the start date of the TCR (T-4). However, the Railway Regulations allow Bane NOR and affected applicants to agree on shorter deadlines for providing these details.
To ensure a more predictable schedule during the period X – X+3, Bane NOR proposes the following deadline: details of offered train paths for passenger trains and empty stock trains will be provided no later than one month and 15 days before the start date of the TCR (T-1.5). This requires that the railway undertaking applies for alternative train paths no later than two months before the start date of the TCR (T-2).
Period X+4 – X+12 for passenger trains
During the period X+4 – X+12, Bane NOR will provide details of the offered train paths for passenger trains and empty stock trains no later than four months before the start date of the TCR (T-4). This is conditional on the railway undertaking applying for alternative train paths no later than five months before the start date of the TCR (T-5).
Period X – X+12 for freight trains
During the period X – X+12, Bane NOR will provide details of the offered train paths for freight trains, light locomotives, and shuttle trains no later than T-1, provided the railway undertaking applies for alternative train paths no later than two months before the start date of the TCR (T-2).
If necessary, Bane NOR and the applicants can agree on different deadlines than those stated above. For changes to allocated capacity, the rules described in Chapter 4.8 will apply.
4.3.2.5 Criteria for re-routing in the event of major impact TCRs
In accordance with Annex IV (17) of the Railway Regulations, Bane NOR shall establish criteria for determining which trains within each type of train service are to be re-routed during high impact TCRs.
The criteria shall consider the commercial and operational constraints of applicants, unless such constraints arise from managerial or organisational decisions made by the applicants.
The train services assessed for passenger services are
- long-distance trains
- local trains
- region trains
- regional express trains
The train services assessed for freight are:
- intermodal trains
- system/block trains
- wagonload trains
In addition, the following services are assessed:
- light locomotives
- empty trains
Conditions for the use of the criteria
Use of the criteria presupposes that there is a high impact TCR and that a diversionary option exists which applicants wish to use.
Criteria
- Current timetable:
One component in assessing which train services are to be re-routed, is the current timetable.
The current timetable shows the traffic volume per service type operating on the relevant line section/station/terminal, and when supplemented with knowledge of expected changes in traffic development, this forms the basis for calculating how many trains per service type can be accommodated. - Possibilities for replacing trains with other transport:
Another component is the difficulty of replacing a train service with other forms of transport. The possibilities assessed include:- replacing passenger trains with buses or other modes of transport
- directing passengers to other trains
- rerouting trains via alternative railway lines
- transhipping freight to other modes of transport
- advancing or postponing traffic
- Time-sensitivity of different traffic types:
A third component is an assessment of how time-critical the transports within the different service types are. Trade-offs are made against the possible increase in journey time or transport time resulting from the high impact TCR. The assessment of time-criticality considers:- the time-sensitivity of passengers, and the reasonableness of increased journey
- times if the train is replaced by a bus or passengers are directed to another train
- that freight may not be able to reach its destination at all
- that extended transport time may cause goods to perish or become unusable
- that the transport may miss a critical onward connection
Based on the above criteria, Bane NOR will, in the construction phase of the annual capacity allocation capacity allocationA collective term teferring to the infrastructure manager's planning and allocation of infrastructure capacity as well as access to serice facilities and the services in these. process, propose how trains should be re-routed during the implementation of the high impact TCR.
4.3.2.6 Preliminary plan for remaining capacity for high impact TCR
In accordance with Annex IV, point 17 of the Railway Regulations, Bane NOR shall publish a preliminary indication of remaining capacity for different types of train services in the Network Statement together with the criteria in Section 4.3.2.5. This preliminary indication is hereafter referred to as a preliminary plan.
The preliminary plan applies to:
- the line section/station affected by the high impact TCR, and any diversionary line sections
- a maximum of one timetable period
- the period during which the high impact TCR is in effect, if diversionary line sections exist
- any periods of single-track operation on the line section with the high impact TCR, if no diversionary line sections exist
The preliminary plan shall ensure that the reduction in the number of trains is carried out in a manner that meets transport needs to a limited extent when capacity is reduced.
The preliminary plan does not apply to:
- periods when the line section with the high impact TCR is completely closed for traffic (line interruption) and no diversionary line sections exist
- short-term opportunities for through-running through the TCR area, unless these are known at the time the preliminary plan is prepared
- turnbacks within the line section affected by the high impact TCR. Any turnbacks may still be requested in the annual process, provided they do not conflict with the framework conditions for the high impact TCR
The preliminary plan may be used as a basis for applications for train paths in both the annual and the operational phases.
Process for preliminary planning of remaining capacity for high impact TCR
Period X-22 – X-16
Bane NOR shall consult the applicants and prepare the preliminary plan, which recommends how remaining capacity may be allocated per service type.
The plan is prepared in cooperation with applicants, while the criteria in Section 4.3.2.5 may be applied.
To ensure that the plan meets transport needs as far as possible, remaining capacity may be allocated differently throughout the day and week.
The plan shall be drawn up as a preliminary allocation of capacity per service type.
Bane NOR shall attempt to achieve agreement among the applicants on the plan. If no agreement is reached, Bane NOR shall take applicants’ needs into account as far as possible and decide the preliminary plan based on the criteria in Section 4.3.2.5.
Period X-16 – X-12
Bane NOR will publish the preliminary plan in the consultation version of the Network Statement. It shall then be updated in accordance with accepted consultation feedback from affected applicants by the end of the consultation at X-12.
Period X-12 – X-2
Bane NOR encourages applicants to apply for train paths in accordance with the preliminary plan.
If multiple applicants request the same capacity indicated in the preliminary plan, the conflict will be resolved in line with other conflicts in the annual capacity allocation process.
Period X-2 – X+12
If capacity remains available as indicated in the preliminary plan, Bane NOR will encourage applicants to apply for train paths in accordance with the preliminary plan.
4.3.3 Planning and accommodation of alternative transport
Bane NOR is responsible for preparing stations for alternative transport and allocating capacity and areas at stations to railway undertakings for the implementation of alternative transport.
Railway undertakings must submit their known requirements for station preparations for the upcoming timetable period by the deadline for input to the second consultation round on Temporary Capacity Restrictions (TCRs). Submissions must be made by completing a provided Excel form, linking it to the relevant ARBIS ID, and sending it to Bane NOR at kundelogistikk@banenor.no.
If new requirements for station preparations arise during the timetable period or were not known at the time of the second TCR consultation round, they must be reported on an ongoing basis. However, this must be done at least three months before the disruption begins, also to kundelogistikk@banenor.no.
Plans for the implementation of alternative transport during disruptions must be distributed by Bane NOR to railway undertakings at least 21 days before the planned disruption. Bane NOR will finalize these plans no later than seven days before the disruption occurs.
When multiple railway undertakings conduct alternative transport simultaneously at a station, Bane NOR will allocate capacity and areas to them. Railway undertakings must submit their plans for driving line sections to Bane NOR at kundelogistikk@banenor.no at least 21 days before the disruption begins.
4.4 Virkninger av rammeavtaler
For information about framework agreements, see Chapter 3.3.1 Framework agreements.
Gardermobanen (line section Etterstad–Gardermoen)
In 2000, Bane NOR concluded a contract with Flytoget (Airport Express Train) for the line between Etterstad and Gardermoen, which gives Flytoget “the necessary priority” so that it can have regular departures up to six times an hour in each direction. Regular means that the departures must be distributed evenly throughout the hour.
This agreement was revised in 2003 and will expire on 1 January 2030. Bane NOR assumed the Norwegian national rail administration’s (Jernbaneverket) obligations pursuant to the agreement on 1 January 2017. As Etterstad is not a station, but merely a point on a line, the agreement has a corresponding impact on the Oslo Central Station (Oslo S)–Etterstad section (Reference: JBV JBVAn abbreviation referring to the the former Norwegian national railway administration responsible for the infrastructure of the railway network ref. 03-1458, document 4).
4.5 Path allocation process
The path allocation process is regulated by Chapters 8, 9, 10 and Annex IV of the Railway Regulations.
The various deadlines associated with the annual capacity allocation capacity allocationA collective term teferring to the infrastructure manager's planning and allocation of infrastructure capacity as well as access to serice facilities and the services in these. process are described in Chapter 4.5.1.9 and largely correspond to the RailNetEurope calendar.
4.5.1 Annual timetable path requests
In general, the transition to a new timetable will take place at midnight on the second Saturday of December. If a transition or adjustment is implemented after the winter season, especially for the purpose of considering any changes to timetables for regional passenger services, this must take place at midnight on the second Saturday of June and, if necessary, on other dates that fall between these two dates. Infrastructure managers may agree on other dates and must, in such cases, notify EFTA’s Surveillance Authority if this could affect international services.
The TT27 period will be in effect from Sunday, 13 December 2026 to Saturday, 11 December 2027, and capacity will be allocated for the period. The timetable includes train paths (and services) and plans for work in tracks.
A detailed description with milestones (activities and deadlines) is provided in Chapter 4.5.1.9 Schedule for the annual capacity allocation process and will be submitted to applicants and infrastructure managers before the planning process commences.
To ensure that the timetable can be operated as constructed, Bane NOR may find it necessary to adjust the requested train paths. Any such adjustments will be based on operational planning assumptions and/or the capacity-allocation principles described in the Network Statement. These adjustments will be made in dialogue with the applicants concerned.
Applicants will be invited to a start-up meeting for the annual capacity allocation process. The start-up meeting will take place during December 2025 and marks the start of the annual capacity allocation process for TT27. At the meeting, Bane NOR will, among other things, present the final timetable requirements for the annual capacity allocation process.
4.5.1.1 Timetable planning assumptions
Timetable requirements are key factors that applicants must consider when applying for infrastructure capacity. These assumptions comprise four main elements, related to: technical timetable, infrastructure, and technical production planning requirements, as well as pre-planned train paths for the ScanMed RFC RFCA Rail Freight Corridor is a designated international railway route across Europe that is optimized for freight transport. freight corridor.
4.5.1.2 Technical timetable planning assumptions
Technical timetable planning requirements form part of the overarching timetable planning requirements and are based on the following:
- Theoretical running time calculations:
Calculations based on the vehicle's specifications, maximum permitted speed, and the largest typical train size for the requested service. A base margin of 4% is added. - Requested stopping pattern:
This includes station stops and allowances for acceleration and deceleration. - Allowances for timetable-related stops:
This covers stops for crossings, running on diverging tracks, and other necessary adjustments. - Special allowances for infrastructure conditions:
This includes reduced speeds over sections or stations applicable for a significant part of the timetable period and which must be considered during timetable construction. - Reduced speeds at stations with single entry signals:
Speed is set at 40 km/h.
To optimise capacity utilisation throughout the operational day, Bane NOR will apply the following principles:
- Oslo Central Station (Oslo S)–Lysaker:
A maximum of 22 trains per hour per direction in the base timetable, increasing to 24 trains per hour per direction during peak periods. No more than seven trains may run in sequence with a two-minute headway. - Kongsvinger station:
For trains starting or terminating at Kongsvinger and requiring operations such as locomotive changes, reversing to/from Solørbanen, coupling/uncoupling wagons, or other shunting movements, a 600-metre limit applies. - Cross-border traffic:
For cross-border traffic where train services are cancelled by Trafikverket, Bane NOR reserves the right to cancel corresponding running days. - Alternative train path proposal:
If the requested timetable cannot be accommodated, Bane NOR will only consider alternative timetables +/- one hour from the departure station during the construction phase. Requests for timetable slots outside this range must be submitted separately in LPR. - Train parking:
Generally, parking in station tracks is not permitted as part of the capacity-allocation process. Exceptions may be granted if Kapasitetsstyring (Bane NOR’s capacity management unit) has assessed that sufficient capacity is available. - Train turning:
Generally, turning trains at two-track stations is not permitted as part of the capacity-allocation process. Exceptions may be granted if Kapasitetsstyring (Bane NOR’s capacity management unit) has assessed that sufficient capacity is available.
4.5.1.3 Infrastructure-related planning assumptions
Infrastructure-related planning requirements reflect the existing infrastructure capacity of the railway network, updated with permanent capacity changes and designated temporary capacity restrictions. These restrictions are published as assumptions for the annual capacity allocation process.
The infrastructure-related planning assumptions for TT27 are:
- Existing infrastructure capacity c described in detail in Bane NOR's track description (SJN)
- Permanent capacity changes – described in detail in Chapter 4.5.1.4
- Designated temporary capacity restrictions – described in detail in Chapter 4.3.1.1
4.5.1.4 Permanent capacity changes
Permanent capacity changes are changes that result in a permanent change to the available infrastructure, such as new tracks or the removal of old sidings.
The permanent capacity changes that form the basis for TT27 are described in Tables 10 and 11 below.
Table 10: New infrastructure, capacity enhancement
| ARBIS ARBISBane NOR's electronic overview of railway technical planning requirements.-ID | Station / Line section | Change |
|---|---|---|
| NB04747 | Snåsa | New platforms for tracks 1 and 2. |
| DOB04932 | Ler | New side platform for track 2 (125 m). |
| VB04049 | Drammen–Stokke | New double-track Nykirke–Barkåker, ERTMS Kobbervik–Sem, new Tønsberg station, new Barkåker stabling facility. |
| KB05169 | Galterud | New passing loop for crossing by 740 m long freight trains. |
Table 11: Removed infrastructure, capacity reduction
| ARBIS-ID | Station / Line section | Change |
|---|---|---|
| BB04703 | Myrdal | Track 3 removed, length of platform track 2 reduced from 120 m to 7 m. |
| DOB04682 | Hamar | Tracks 21–24 in the shunting yard is closed. |
| DOB02180 | Stange | Only one track available. |
| DOB05074 | Trondheim S | The Nyhavn track will be permanently closed at the start of R27, and it will no longer be possible to stable rolling stock there. |
| NB04013 | Stjørdal | The overhead contact line system will be disconnected for the whole of R27 due to the station reconstruction. |
4.5.1.5 Produksjonstekniske planforutsetninger
Technical production planning assumptions include characteristics of the rolling stock, such as traction performance, train weight, length, and tilting capability, among others. These assumptions, as well as other factors relevant to the rolling stock’s ability to operate the requested train paths, shall be based on observed data. Several of these assumptions are known prior to the capacity-allocation process, while the remaining ones are determined as a result of the capacity allocation.
4.5.1.6 Pre-planned train paths for the ScanMed RFC
Pre-arranged paths (PaPs) must be published no later than eleven months before the start of the timetable period. These paths are specific to the ScanMed RFC freight corridor and are made available on the corridor’s website(opens in a new tab) and in the Path Coordination System (PCS).
The pre-arranged paths (PaPs) are specifically designed for international freight traffic in the annual timetable and are developed by the infrastructure manager in collaboration with the corridor organisation, based on a thorough analysis of the transport market. Applications for and allocation of this capacity are managed directly through the corridor's C-OSS function.
As these PaPs are granted special priority during the capacity allocation process, they may offer significant advantages for international freight traffic.
This is in accordance with the Regulation on the implementation of Regulation (EU) No. 913/2010 concerning a European rail network rail networkThe rail network managed by Bane NOR, which is the entire Norwegian rail network. for competitive freight (FOR-2014-02-17-190).
4.5.1.7 Draft timetable
Bane NOR receives applications for train paths, plans for work in tracks and services, both nationally and internationally, Combined, these applications create the basis of the timetable draft.
The draft timetable is a preliminary result of the capacity allocation process and contains the following elements:
Description of capacity:
- line capacity (graphical timetable)
- track capacity, including allocated capacity for stabling of rolling stick during operational breaks
- terminal capacity
Overview of trains applied for, with remarks such as:
- rejection of infrastructure capacity applied for (with reasons)
- restrictions (tonnage/length)
- layover periods for exchange of personnel / loading and unloading
- descriptions of potential clashes
Capacity for cross-border trains will be coordinated before the draft timetable is published.
4.5.1.8 Guidelines for comments on the draft timetable
The guidelines set out in this chapter are intended as information for applicants on how consultation comments should be formulated to ensure that they are sufficiently specific for consideration. The consultation comments should be sent to ruteplan@banenor.no, and the applicants are asked to provide feedback, either as consultation comments or as feedback of no feedback to the draft timetable.
-
General comments:
General comments on an allocation. -
Comments:
When a proposal differs from what was requested, comments may be provided. These can relate to a specific part of the train path or the entire path. Such comments may include:-
broken connection
-
different departure and arrival stations
-
departure/arrival times that do not match the request
-
running time
-
-
Input not regarded as comments:
Submissions falling outside the category of “comments” will be treated as remaining capacity and included in the established timetable wherever possible. This includes:-
changes to the original application
-
new trains not included in the original application
-
changes to departure or arrives stations
-
increased weight, length, or changes to rolling stock affecting the constructed train path
-
addition of running days (except for quality control of running days)
-
requests to change the requested timing
-
Applicants wishing to withdraw infrastructure capacity applied for before the timetable is established can do this by sending an e-mail to ruteplan@banenor.no.
Note:
If the consultation comments result in a conflict of interest, Bane NOR will initiate a coordination process.
4.5.1.9 Schedule for the annual capacity allocation process
This schedule must be viewed in the context of the schedule for the consideration of TCRs in Chapter 4.3.2.2.
Table 12: Schedule for the annual capacity allocation process
| Model reference | From | To | Process/Activity |
|---|---|---|---|
| 2025 | |||
| 15.09. | First date for requesting possibility studies for TT27 | ||
| 11.12. | Commencement meeting TT27 with applicants for information and dialogue regarding the timetable planning assumptions for the upcoming timetable period. | ||
| 14.12. | Timetable TT26 is implemented. | ||
| 2026 | |||
| 1 | 12.01. | First day of application period for infrastructure capacity in TT27. | |
| 12.01. | Pre-planned train paths (PaPs) for international freight services TT27 are published. | ||
| 02.02. | 06.02. | Early dialogue – one-on-one meetings with applicants | |
| 1 | 09.02. | First day for train path applications – BEST-L BEST-LBane NOR's elektronic system for infrastructure capacity application (routes) in the yearly capacity allocation process. opens. | |
| 16.02. | Final day for requesting possibility studies for TT27. | ||
| 16.03. | Deadline for replies on TT27 possibility study requests. | ||
| 1 | 13.04. | Final day of application period for infrastructure capacity in TT27. | |
| 2 | 14.04. | First day for late application for train paths in TT27. | |
| 08.06.* | 12.06.* | Dialogue meetings TT27 with applicants prior to the draft timetable. | |
| 3 | 06.07. | Draft timetable is published. | |
| 06.07. | 07.08. | Consultation period for draft timetable. | |
| 07.08. | Consultation comments of draft timetable for TT27 must be submitted to Bane NOR by 09.00. | ||
| 4 | 10.08. | 04.09. | Coordination period. |
| 17.08.* | 21.08.* | Dialogue meetings TT27 with applicants for review of consultation comments to the draft timetable. | |
| 24.04. |
Final day for determination of international traffic, including
Bane NOR locks the timetable for changes to international traffic at 09.00
|
||
| 04.09. | Final date to submit requests for dispute resolution. | ||
| 6 | 07.09. | 18.09. | Dispute resolution period. |
| 25.09. | Final date for withdrawal of requested infrastructure without a reservation fee. | ||
| 7 | 25.09. | Timetable TT27 determined at. 09.00. | |
| 8 | 25.09. | Final date for late train path applications for TT27. Bane NOR must have received the application by 09.00. | |
| 29.09. | First date for requesting ad hoc train paths for TT27. | ||
| 9 | 12.10. | Timetable TT27 is published. | |
| 13.10. | First date for requesting ad hoc train paths for TT27. | ||
| 13.11. | Final date for applicants that are not railway undertakings, to inform Bane NOR about what railway undertaking will operate their allocated paths. | ||
| 10 | 13.12. | Timetable TT27 is implemented. | |
*Dates have been agreed upon with the Swedish Transport Administration but may be subject to change. The dialogue meeting in June is optional but may be initiated by Bane NOR if needed.
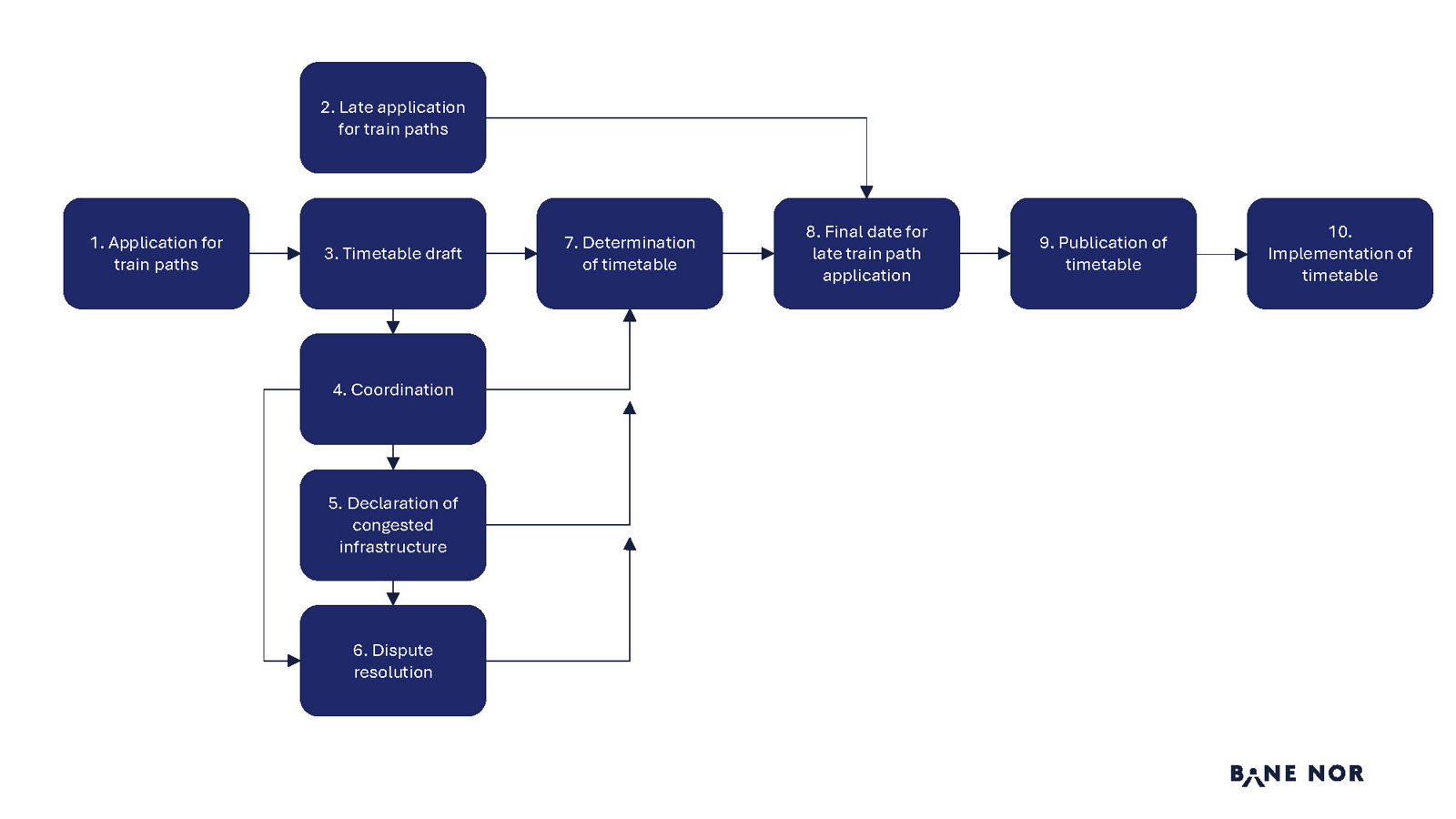
Model for capacity applications
Figure 3 below provides a detailed description of the infrastructure.
Figure 3: Model of the infrastructure capacity process

-
Application for train paths:
This is the initial step where operators or other stakeholders formally apply to use railway tracks at specific times. The application must include the required documentation and comply with established deadlines. -
Late application for train paths:
If an application is submitted late, it must be handled differently. This stage addresses late applications and how they are managed in accordance with applicable regulations. -
Timetable draft:
Before the final timetable is established, a draft is prepared. This includes departure and arrival times, as well as any stops along the line section. The draft is carefully reviewed to ensure it aligns with capacity requirements and infrastructure availability. -
Coordination:
This step involves aligning the train paths of various operators to avoid conflicts and optimise capacity utilisation. -
Declaration of congested infrastructure:
If Bane NOR's proposed coordination does not achieve agreement among the parties and if capacity shortages are anticipated soon, the affected section(s) will be declared congested. In such cases, Bane NOR will conduct a capacity analysis and develop a capacity enhancement plan to identify measures that can eliminate the congestion in the short and medium term. -
Dispute resolution:
If an applicant an applicantA railway undertaking or an international association of railway undertakings or physical or legal persons, such as the competent authorities pursuant to Regulation (EC) No 1370/2007 and shippers, forwarders, and operators in combined transport, who have a public service or commercial interest in being allocated infrastructure capacity, cf. Railway Regulations § 1-7 p. requests dispute resolution, Bane NOR must initiate the process and decide within 10 working days. -
Determination of timetable:
The determination of the timetable is described in Chapter 4.5.6. Once all considerations have been addressed, the final timetable is locked for comments and changes, including withdrawal of capacity, related to applications sent within the ordinary deadline. This serves as the official schedule that operators follow. -
Final date for late train path applications:
Before approving a late application for train paths, it is thoroughly reviewed to ensure it does not disrupt existing plans. This step is crucial to maintaining efficient and reliable train operations. -
Publication of timetable:
The publishing of the timetable is described in Chapter 4.5.7. If changes occur after the timetable has been finalised, it will be updated before publication to all relevant parties. This ensures access to the most up-to-date information. -
Implementation of timetable:
The new timetable comes into effect Sunday morning after the second Saturday in December.
4.5.2 Late annual timetable path requests
In accordance with the Railway Regulations, Annex IV, points 3 and 6, applicants may submit requests for train paths after the regular deadline and until 09:00 on the day the timetable is determined. These requests are referred to as Late Path Requests (LPR).
As Trafikverket and Bane NOR have different schedules for processing late applications, and to allow Bane NOR sufficient time to provide details of the allocated train paths as described in Chapter 4.3.2.3, Bane NOR requests that applicants avoid submitting late applications for cross-border trains.
Details about the application period for late applications and the expected response deadlines are outlined in the schedule in Chapter 4.5.1.9.
The requirements for the content of late applications are the same as for applications submitted within the regular deadline; see Chapter 4.2.5 for details. Late applications for train paths must be submitted in BEST-L BEST-LBane NOR's elektronic system for infrastructure capacity application (routes) in the yearly capacity allocation process..
The processing of late applications occurs in the order they are received and begins no earlier than the day after the timetable is finalised. Bane NOR prepares timetable proposals for late applications. If the applicant does not provide written acceptance of the proposal, the application will be cancelled.
During the processing of late applications, it may be necessary to adjust already allocated train paths to accommodate a new timetable proposal. Any changes to previously allocated train paths must be approved by the affected applicants.
The processing of late applications concludes in time for the capacity allocated through late applications to be included in the determined timetable before its publication. Thus, capacity allocated through late applications is incorporated when the timetable is opened for ad hoc applications. The formal allocation of train paths is binding and handled in the same manner as train paths allocated through applications submitted within the regular deadline, as per the schedule described in Chapter 4.5.1.9.
4.5.3. Ad-hoc path requests
Information about residual capacity
In accordance with Section 8-7 of the Railway Regulations, Bane NOR will provide information about the available residual capacity residual capacityAvailable (free) track capacity in the Norwegian railway network that has not been allocated for train operations or track work in the established timetable. in the applicable timetable and make such information available to applicants. This will be done by publishing daily graphs on the Bane NOR website.
How to apply for residual capacity
In terms of applications for train paths or work in tracks for the timetable period in question, these must be applied for via BEST-K BEST-KBane NOR's electronic system for infratsructure capacity application (routes and work on tracks) in the current timetable period (operative capacity allocation)..
Requirements for applications for residual capacity is the same as the requirements for applications for capacity in the annual capacity allocation capacity allocationA collective term teferring to the infrastructure manager's planning and allocation of infrastructure capacity as well as access to serice facilities and the services in these. process.
The timetable planning assumptions are described in Chapters 4.5.1.1–4.5.1.6. For more information about the assumptions applicable for the current timetable, applicants may contact Bane NOR.
Table 13: How to apply for residual capacity
| How to apply | Deadline | Who processes the application? |
|---|---|---|
| When the need for residual capacity for timetable access is known, the train operating company and the infrastructure manager must apply for this capacity in BEST-K | Before noon on the day before the change is to be implemented. | Operational timetable planner |
|
If a need for residual capacity for timetable access arises within the same operating day, the train operating company and the infrastructure manager must apply for this capacity directly to the train controller at nok@banenor.no. Note:
|
After noon on the day before the change is to be implemented. | Train controller |
Bane NOR’s processing of applications for residual capacity
The operational timetable planner processes applications for temporary capacity restrictions and permanent changes to the established timetable, as well as the detailing and implementation of such changes and the allocation of residual capacity.
Capacity is allocated in the order in which applications are received.
To be able to respond quickly to applications for residual capacity, Bane NOR will assess the need for residual capacity within the framework of the established timetable. This also includes applications for residual capacity on congested infrastructure.
When a train operating company applies for infrastructure capacity (residual capacity), Bane NOR will allocate the residual capacity in the order in which applications are received and provide a response within five working days. If the train operating company applies for residual capacity less than five days before the planned train path, please note that Bane NOR may not be able to complete the processing of the application in time for the day of operation. This may mean that the train path cannot be allocated.
Bane NOR’s processing of applications for access to service facilities
Bane NOR provides access to service facilities in accordance with the Service Facility Regulations.
When a railway undertaking applies for access to service facilities together with the application for infrastructure capacity, Bane NOR will respond as soon as possible and no later than five working days. If the railway undertaking applies for access less than five days before the requested use of the service facility, Bane NOR cannot guarantee that the application will be processed in time. This may result in the application not being approved.
Communication in operational capacity allocation
Communication in operational capacity allocation normally takes place between the transport management of the railway undertakings and Bane NOR’s operational timetabling unit (Operativ Kapasitetsstyring). During the operational day, Bane NOR’s contact point will be the traffic control centres.
Contact Bane NOR
Applications for residual capacity within the operational day
Applications for residual capacity residual capacityAvailable (free) track capacity in the Norwegian railway network that has not been allocated for train operations or track work in the established timetable. within the current operational day should only pertain to critical operational needs. Examples include:
- emergent requirements for operating empty trains or light engines
- trains for urgent fault rectification
Contact National operations coordinator
4.5.3.1 Non-compliance with operational planning assumptions
During the execution of the timetable, Bane NOR reserves the right to withdraw train paths for trains that do not comply with the planning assumptions. See also AST section 10.2.1.
4.5.3.2 Bane NOR’s reply
Upon processing infrastructure capacity applications, Bane NOR follows the following guidelines:
- Full accommodation:
If the application/notification may be fully accommodated, it is sufficient to notify the applicant of this. - Partial accommodation:
If the application/notification cannot be fully accommodated, Bane NOR must provide information about alternative time and train path. - No accommodation:
If the application/notification cannot be accommodated at all, Bane NOR must provide information about alternative time and train path.
Bane NOR will respond to the applicant via BEST-K BEST-KBane NOR's electronic system for infratsructure capacity application (routes and work on tracks) in the current timetable period (operative capacity allocation).. When an application is accommodated, Bane NOR will announce the allocated infrastructure capacity via FIDO FIDOBane NOR's electronic system for distribution of routes and other announcements, in accordance with the Traffic Rules for the Rail Network Rail NetworkThe rail network managed by Bane NOR, which is the entire Norwegian rail network..
4.5.3.3 Notification of large and/or complex applications
Special deadlines are agreed in the case of large and/or complicated applications. Railway undertakings are advised to provide notification to Bane NOR of the application well in advance, even if not all the details are in place. Receipt of notification gives the same priority regarding allocation of train path requests outside the timetabling process as an ad hoc application.
Application deadlines for exceptional transport are described in Chapter 4.7.1.1 Deadlines for applications for exceptional transport.
A notification of an ad hoc application for infrastructure capacity should include the following information:
- approximate date(s) on which the train(s) is/are to run
- train category
- the section(s) on which the train(s) is/are to run
- the need for stabling/parking vehicles
Contact Bane NOR
4.5.4 Coordination process
The purpose of coordination is to create a timetable that has no conflicts of interests so that all applications can be approved. If it is not possible to accommodate all applications, Bane NOR must coordinate the applications, in accordance with Section 9-1 of the Railway Regulations.
Description of the coordination process
-
First contact:
Bane NOR will first contact applicants with shared interests to clarify and document the content of their applications and their actual needs for train paths. -
Meetings:
Applicants are then invited individually or to joint meetings, provided the parties agree. Applicants are given the opportunity to propose alternative solutions for consideration. -
Proposed solution:
Once all necessary information has been gathered, Bane NOR prepares a proposed solution based on the following principles:-
coordination of international/cross-border traffic
-
applicants' actual need for train paths, based on existing or prospective transport service agreements
-
optimal utilization of capacity on the railway network
-
considerations of robustness
-
-
Submission of proposal:
The proposal is sent to the involved applicants. If Bane NOR's coordination proposal is not accepted by the parties, and if capacity shortages are expected soon, Bane NOR must declare the section as congested and allocate infrastructure capacity according to the prioritization criteria outlined in Chapter 4.6.3.
Conflicts of interest can only arise between applicants, and not between Bane NOR and applicant(s).
Bane NOR shall consult applicants regarding planned TCRs, as described in Chapter 4.3, according to Annex IV of the Railway Regulations. Any objections from applicants must be raised during these consultations.
4.5.5 Dispute resolution process
When the coordination process has concluded, applicants that, following coordination, still disagree with the draft timetable may submit a request for dispute resolution. Such a request must be submitted in writing. In accordance with Section 9-2 of the Railway Regulations, Bane NOR is required to reach a final decision within ten days of receiving the request.
If the dispute is not resolved, Bane NOR will declare the affected section(s) congested and allocate infrastructure capacity in accordance with the guidelines detailed in Chapter 4.6.
The dispute resolution process will not delay the capacity allocation capacity allocationA collective term teferring to the infrastructure manager's planning and allocation of infrastructure capacity as well as access to serice facilities and the services in these. process.
4.5.5.1 Deadline for submitting requests
The exact deadline for submitting requests for dispute resolution can be found in the schedule in Chapter 4.5.1.9, which is announced at the beginning of the annual capacity allocation process.
4.5.5.2 Request content and address – counterpart
The request for dispute resolution must include the following elements:
- Identification:
reference to which trains and/or which operating schedule the request concerns (sufficient to identify the request with a time and line) - Justification:
A thorough justification for the request - Suggestion of solution:
A description of the solution the applicant believes the dispute resolution process should result in- for the applicant specifically
- for the other applicant(s) whose allocated infrastructure capacity will be modified if the applicant’s request is accommodated
The request is submitted to ruteplan@banenor.no. Bane NOR will subsequently forward copies of the request to any affected applicants.
4.5.5.3 Affected applicants’ potential duty to act – deadline
When a submitted request for dispute resolution could affect another applicant's allocated infrastructure capacity, the affected applicant(s) must submit their response within two working days of receiving a copy of the request. The response must reference and identify the original request for dispute resolution.
The response is submitted to ruteplan@banenor.no.
4.5.5.4 Bane NOR’s consideration of the request
Bane NOR will invite the affected applicants to separate meetings to review the request and any responses. If all affected applicants wish, a joint meeting may be convened.
Bane NOR will decide based on an assessment of the request, any responses, and information from the meetings with the applicants. The decision will consider the requirements and guidelines set out in legislation, regulations, and the Network Statement.
Bane NOR’s decision shall be in writing and shall include a justification. It shall be communicated to the complainant and to the other applicants involved in the process within ten working days after the request has been received in accordance with Chapter 4.5.5.
The rules on individual administrative decisions in the Public Administration Act apply to Bane NOR’s case processing in connection with decisions on the allocation of infrastructure capacity, unless otherwise provided by the Railway Regulations.
4.5.5.5 Appealing Bane NOR’s decision – the effects of such an appeal
Applicants may, in accordance with Section 11-3 of the Railway Regulations, appeal Bane NOR’s decisions on the allocation of infrastructure capacity to the Norwegian railway authority (SJT). Applicants may also appeal deficiencies in the allocation process and how Bane NOR has involved them in the process to SJT.
Note that an appeal to SJT has no suspensive effect, and that Bane NOR's decision is applicable until SJT decides on any changes.
For more information, see Chapter 1.3.3 Appeals procedure.
Contact Statens jernbanetilsyn (SJT)
4.5.6 Determined timetable
The timetable is finalised at X-3. A determined timetable means that the timetable is locked for comments and changes, including the withdrawal of capacity, relating to applications submitted within the ordinary application deadline (at X-8).
In the period between finalisation and publication (X-3 to X-2), the timetable is updated with late applications for train paths and undergoes quality control.
4.5.7 Published timetable
Allocated capacity is shown in the published timetable submitted to applicants and presented on Bane NOR's website. Capacity is shown in the following forms:
- Section capacity:
Shows allocated train paths and available residual capacity residual capacityAvailable (free) track capacity in the Norwegian railway network that has not been allocated for train operations or track work in the established timetable., presented as a graphical timetable. - Track capacity:
Includes location and allocated capacity for stabled rolling stock during operational breaks. - Terminal capacity:
Shows allocated capacity in terminals. - Capacity reserved for work in tracks:
Capacity reserved for planned work in tracks is described in ARBIS ARBISBane NOR's electronic overview of railway technical planning requirements..
4.6 Congested infrastructure
4.6.1 Definition of congested infrastructure
See Chapters 1-7, letter (q), and 9-3 of the Railway Regulations for the definition.
4.6.2 Congested lines (in Norway)
The following sections are considered congested:
Oslo Central Station (Oslo S)
between 06:30 and 09:00 and between 15:00 and 17:30 on working days (Monday–Friday).
Oslo Central Station (Oslo S)–Lysaker
around the clock on working days (Monday–Friday).
Alnabru–Eidsvoll (Hovedbanen)–Trondheim–Bodø
around the clock every day.
Drammen–Stavanger
haround the clock every day.
Hønefoss–Bergen
around the clock every day.
Lillestrøm–Kongsvinger
around the clock on working days (Monday–Friday).
Sandbukta–Moss (including Moss station)
between 06:30 and 08:30 and between 15:30 and 17:30 on working days (Monday–Friday).
Råde–Lisleby
between 06:00 and 18:00 on working days (Monday–Friday).
4.6.3 Prioritisation criteria (in the event of congested infrastructure)
Pursuant to the Railway Regulations, Section 9-5, the following prioritisation criteria must be applied in the event of congested infrastructure:
- services included in contracts with the state concerning public service provision
- national and international freight transport
- specific type of service on lines as specified in Section 8-8, second paragraph
- passenger transport in general
Assessment of socio-economic value in accordance with § 9-5 (2) of the Railway Regulations
In cases where applications for train paths exceed available capacity, Bane NOR shall allocate capacity using a different order than the prioritisation criteria described above. In such cases, Bane NOR will prioritise the transport service that has significantly greater societal importance than other services, which will therefore be excluded.
To manage such situations, Bane NOR uses a socio-economic model to assess infrastructure capacity, as described in Annex 4.6.3. This method provides an evaluation of socio-economic benefit, and the results of this analysis will carry significant weight in the decision-making process for prioritisation. Train operating companies must submit documentation as described in Annex 4.6.3. Bane NOR may also require the train operating company to provide evidence demonstrating that the information reported for the analysis is accurate. If such documentation is not submitted, Bane NOR will prioritise train operators that have provided the required documentation.
Bane NOR applies Sections 9-5 (1) and (2) as follows:
- For all conflicts of interest between train services, a socio-economic assessment is carried out in accordance with Annex 4.6.3, Method for the Socio-Economic Evaluation of Train Path Allocation.
- The train path is allocated to the service that the socio-economic assessment shows has at least 20% greater societal benefit than the other service.
- If the difference in societal benefit is below this threshold, the train path is allocated according to the prioritisation criteria.
Determining the threshold
The 20% threshold was established following a consultation process in the autumn of 2024. Bane NOR received various inputs during the consultation; some stakeholders had no objections, some believed the threshold should be lower, while others suggested it should be higher. After a comprehensive assessment of these inputs, Bane NOR concluded that 20% is an appropriate level for what can be considered significant in this context. Bane NOR will evaluate the threshold after the TT26 capacity allocation process.
4.6.4 Process in the event of congested infrastructure
According to Section 9-3 of the Railway Regulations, the following process is followed when a railway infrastructure is declared congested:
Declaration of congestion
If, following coordination of train path applications and consultation with applicants, it is not possible to sufficiently accommodate all applications for infrastructure capacity, Bane NOR shall immediately declare the affected railway infrastructure congested. The same applies to railway infrastructure for which capacity shortages can be expected soon.
- Criterion not triggering congestion:
Applications must represent actual capacity needs. This means that applicants must be able to document different transport requirements. If two applications are based on identical transport needs, the conflict will not result in congestion. - Criterion for duration of congestion:
Congestion will persist from the time it is declared until the necessary measures in the capacity improvement plan have been implemented, and the cause of the congestion has been resolved.
For infrastructure without an existing capacity enhancement plan
If the congested railway infrastructure is not subject to a capacity improvement plan, Bane NOR must carry out a capacity analysis (see Chapter 4.6.5), which must be completed within six months of the railway infrastructure being declared congested.
Bane NOR must subsequently draw up a capacity improvement plan within six months of completing the capacity analysis. The capacity improvement plan must address the identified capacity needs.
For infrastructure with an existing capacity enhancement plan
If the congested railway infrastructure is already subject to a capacity improvement plan (see Chapter 4.6.6), Bane NOR must update this plan within six months of the railway infrastructure having been declared congested. The update must reflect the current situation and any other prioritisations.
4.6.5 Capacity analysis
When a railway infrastructure is declared congested, and no capacity improvement plan is in progress, Bane NOR must conduct a capacity analysis in accordance with § 9-6 of the Railway Regulations. The purpose of the capacity analysis is to identify the causes of congestion and propose measures to alleviate it in the short and medium term. This analysis must be completed within six months of the declaration of congestion.
4.6.6 Capacity enhancement plan
In accordance with § 9-7 of the Railway Regulations, Bane NOR must develop a capacity improvement plan based on the findings of the capacity analysis. This plan must be completed within six months of the conclusion of the capacity analysis and aims to establish an action plan to reduce congestion.
As part of the development of the capacity improvement plan, Bane NOR will invite infrastructure users to provide input. This gives affected parties the opportunity to share their perspectives and needs and may include the option for individual meetings with Bane NOR. Information on how to participate in this process will be distributed once work on the capacity improvement plan begins.
4.7 Exceptional transport and dangerous goods
4.7.1 Exceptional transport
When an applicant an applicantA railway undertaking or an international association of railway undertakings or physical or legal persons, such as the competent authorities pursuant to Regulation (EC) No 1370/2007 and shippers, forwarders, and operators in combined transport, who have a public service or commercial interest in being allocated infrastructure capacity, cf. Railway Regulations § 1-7 p. wishes to operate transports carrying cargo that requires special handling, whether in a regular train or as an additional train, this must be explicitly stated. Applications for exceptional transport should only be submitted for trains that meet the criteria for exceptional transport. Exceptional transport is defined in the glossary.
4.7.1.1 Deadlines for applications for exceptional transport
Exceptional transport can have significant effect on infrastructure capacity, which is why it is important to apply for exceptional transport as early as possible. To ensure an effective allocation process, exceptional transport applications should, if possible, be submitted within the deadline for the annual capacity process as stated in Chapter 4.5.1.9.
If the exceptional transport application is not submitted within the deadline for the annual capacity process, it must be submitted to Bane NOR’s unit for exceptional transport (Spesialtransport).
Note that processing time for exceptional transport outside of the annual capacity allocation capacity allocationA collective term teferring to the infrastructure manager's planning and allocation of infrastructure capacity as well as access to serice facilities and the services in these. process may take longer than five office days. Once approval of the exceptional transport application is received, the applicant must apply for infrastructure capacity via BEST-K BEST-KBane NOR's electronic system for infratsructure capacity application (routes and work on tracks) in the current timetable period (operative capacity allocation).. The approval must be enclosed with the application.
Contact Bane NOR's exceptional transport unit
4.7.1.2 Auxiliary tools used to verify whether exceptional transport is feasible
If an applicant an applicantA railway undertaking or an international association of railway undertakings or physical or legal persons, such as the competent authorities pursuant to Regulation (EC) No 1370/2007 and shippers, forwarders, and operators in combined transport, who have a public service or commercial interest in being allocated infrastructure capacity, cf. Railway Regulations § 1-7 p. wishes for Bane NOR to use an auxiliary tool to verify whether exceptional transport is feasible, Bane NOR can simulate the transport using a computer tool. Such use of auxiliary tools constitutes an additional service and is described in Chapter 5.4.3.1.
4.7.2 Dangerous goods
4.7.2.1 Dangerous goods in connection with the capacity allocation process
I kapasitetsfordelingsprosessen forutsetter Bane NOR at alle godstog kan ha farlig gods. Derfor skal togselskap som skal frakte farlig gods også følge tidsplanen i kapittel 4.5.1.9.
4.7.2.2 Dangerous goods when operating trains
Railway undertakings that carry dangerous goods must adhere to the regulations relating to the land transport of dangerous goods. At a minimum, railway undertakings are required to specify where on the train the dangerous goods are in the carriage sequence, the carriage number, UN number, and hazard note, in accordance with TJN TJNBane NOR's Traffic Rules for the Rail Network., Chapter 4.
4.8 Rules after path allocation
4.8.1 Rules for modification of infrastructure capacity by the applicant
When an applicant an applicantA railway undertaking or an international association of railway undertakings or physical or legal persons, such as the competent authorities pursuant to Regulation (EC) No 1370/2007 and shippers, forwarders, and operators in combined transport, who have a public service or commercial interest in being allocated infrastructure capacity, cf. Railway Regulations § 1-7 p. needs to change or adjust allocated infrastructure capacity, this is referred to as timetable modification.
If allocated infrastructure capacity will be used wholly or partially, the applicant must immediately inform Bane NOR by modifying or cancelling the relevant train path.
The applicant may also submit changes to allocated infrastructure capacity, for example, changing operating days, switching operators, or similar.
In addition, a request for changes to allocated infrastructure capacity must be submitted when
- new or increased traffic is desired that is not included in the timetable
- train weight or length is to be increased beyond the planning assumptions for the allocated train path
• other factors that may negatively affect the allocated infrastructure capacity and the given planning assumptions
Changes or cancellations to allocated infrastructure capacity must be applied for via BEST-K BEST-KBane NOR's electronic system for infratsructure capacity application (routes and work on tracks) in the current timetable period (operative capacity allocation)..
Deadlines for this process are specified in Chapters 4.2.9 and 4.5.3. A reservation fee applies for cancelled infrastructure capacity, as described in Chapter 5.6.4.
4.8.2 Rules for modification of infrastructure capacity by Bane NOR
When Bane NOR needs to modify, replace, or withdraw allocated infrastructure capacity, this is referred to as a timetable change. This applies when there is a need to manage TCRs, or in the event of unforeseen incidents that may affect operations.
There are no specific deadlines for such changes. Additionally, as outlined in Chapter 5.6.2, no fees are associated with capacity changes initiated by Bane NOR.
4.8.3 Non-usage rules by the applicant
In accordance with Railway Regulations §§ 9-4 and 10-2, Bane NOR is responsible for addressing cases where allocated infrastructure capacity is not used as agreed upon.
If allocated capacity is unused, charges will apply as outlined in Chapter 5.6.3. The threshold for defining unused infrastructure capacity is an 80% utilisation rate for each allocated path within a calendar month, unless there are non-economic reasons beyond the applicant's control.
When the utilisation of allocated infrastructure capacity falls below the threshold for unused capacity, Bane NOR may consider this in future capacity allocations. This could result in a lower priority or a refusal of allocation. The applicant will be given the opportunity to provide comments.
- For congested infrastructure:
If an allocated path is used less than the threshold, Bane NOR will withdraw the allocated path with five working days’ notice. The applicant will have the right to provide comments before a final decision is made. - For non-congested infrastructure:
If the allocated capacity is used below the threshold, Bane NOR will conduct an assessment based on factors such as the utilisation rate, demand for residual capacity residual capacityAvailable (free) track capacity in the Norwegian railway network that has not been allocated for train operations or track work in the established timetable. on the line section, and the applicant's historical usage. Bane NOR may withdraw the allocated path with five working days’ notice, and the applicant will have the right to comment before a final decision is made.
These processes ensure predictable and fair management of capacity while allowing adjustments in line with changing needs and capacity situations.
4.8.3.1 Returning of train paths from railway undertakings to Bane NOR
When a train path is returned to Bane NOR and redistributed during a timetable period – because a railway undertaking has been shut down, for example – Bane NOR will announce the availability of such a train path and set a deadline for applying for the available infrastructure capacity.
Applications for infrastructure capacity released in this way are submitted as ad hoc applications. Bane NOR will implement an allocation process, to ensure that all interested parties will have equal opportunities to apply for it. The following principles and criteria are applicable to such allocations:
- The applicant’s actual train path requirements (weighted 30%) – assessed either based on agreements concluded for transport services or based on the applicant’s prospects of concluding such agreements.
- The short and long-term consequences of the allocation (weighted 30%) – predictability for transport service users and a robust and stable train service is weighted.
- The best possible utilisation of the infrastructure (weighted 20%) –includes the extent to which train paths allocated previously have been used.
- Environmental considerations (weighted 20%) –includes energy-efficient rolling stock amongst other factors.
In the event of an application conflict, Bane NOR will
- undertake an objective review and assessment of information and documentation received in connection with the relevant applications; this will include obtaining documentation or otherwise seeking to verify undocumented information submitted by the applicants, particularly if the information is of key significance to the allocation decision
- prepare documentation during case processing, explaining the assessments that form the basis for the allocation
- provide the applicants with written reasons for Bane NOR’s allocation decision and information on how allocation has taken place in accordance with the specified principles and criteria for allocation, including the assessments that form a basis for the allocation.
4.8.4 Rules for cancellation of infrastructure capacity
Cancellation of infrastructure capacity occurs when an applicant needs to cancel an allocated train path. This is referred to as a path cancellation. This applies to paths allocated during both the annual and operational (ad hoc) phases of the capacity allocation process. Path cancellations during the annual phase must be made by 09:00 on the day the timetable is determined. In the operational phase, there is no deadline for cancelling a path.
In accordance with Railway Regulations § 6-7, Bane NOR may impose a fee when allocated infrastructure capacity is cancelled or not used. In such cases, reservation charges are applied as described in Chapter 5.6.4.
4.9 TTR for smart capacity management
4.9.1 Objectives of TTR
Bane NOR participates in the Timetabling Redesign (TTR) project, initiated by RailNetEurope (RNE RNERailNetEurope is a joint European organization aimed at facilitating international traffic.) and Forum Train Europe (FTE), with support from the European Rail Freight Association (ERFA). As a result of the project, a proposal has been put forward for a new regulation on capacity allocation capacity allocationA collective term teferring to the infrastructure manager's planning and allocation of infrastructure capacity as well as access to serice facilities and the services in these.. The new regulation aims to harmonise capacity allocation processes across Europe to improve the utilisation of railway infrastructure and meet the market’s need for predictability and available capacity for both passenger and freight transport.
Bane NOR’s capacity programme ensures that the capacity allocation process in Norway will be harmonised with other European countries from the time the new EU regulation comes into effect in Norway.
The TTR project is designed to ensure a more efficient and coordinated capacity allocation, involving detailed planning that covers both national and international needs. For more information about the TTR project, see the RNE website and the FTE website(opens in a new tab).
4.9.2 Process components
Customer-focused capacity allocation (TTR) consists of several important elements
Figure 4 Key elements in customer-focused capacity allocation (TTR)

Capacity strategy (X-60 to X-36 months):
This step involves creating an initial overview of future capacity, temporary capacity restrictions (TCRs), expected capacity needs, and planning principles for TCRs and traffic flow. The strategy will incorporate feedback from infrastructure managers, applicants, and the largest operators of service facilities, resulting in a published strategy document as input for the capacity model.
International reconciliation of temporary capacity restrictions:
This involves the coordination of maintenance, upgrades, and other capacity restrictions between infrastructure managers, as well as consultation with stakeholders who have an interest in coordinated and predictable TCRs as input for their own operations. The process is designed to ensure that such measures are handled in a consistent manner across borders.
Capacity model (X-36 to X-18 months):
This model provides a more detailed forecast for various capacity needs, such as capacity for track work, freight transport, passenger transport, residual capacity residual capacityAvailable (free) track capacity in the Norwegian railway network that has not been allocated for train operations or track work in the established timetable., and more. Applicants can report their capacity needs to ensure the model is as realistic and relevant as possible.
4.9.3 Implementation
TTR will be implemented in accordance with the applicable regulations, and the sub-processes will be introduced gradually once permitted by national regulations. Bane NOR has implemented the sub-process capacity strategy..
Contact Bane NOR
Read more about customer-focused capacity allocation
4.9.3.1 Capacity strategy
By the beginning of TT27, Bane NOR will publish the capacity strategy for TT30. This capacity strategy will include the entire Norwegian rail network rail networkThe rail network managed by Bane NOR, which is the entire Norwegian rail network..
Timeline for drawing up the R30 capacity strategy:
X-60 to X-39 (December 2024–September 2026)
Bane NOR collects the necessary input data and prepares a draft capacity strategy for R28.This draft is harmonised with the Swedish transport administration's (Trafikverket) capacity strategy.
X-39 (September 2026)
A draft of the strategy is published on Bane NOR’s website and on RNE RNERailNetEurope is a joint European organization aimed at facilitating international traffic.'s website.
X-39 to X-37 (September 2026–November 2026)
Bane NOR involves the applicants, the largest operators of service facilities, and any affected unit in Bane NOR. The input is used for further development of the strategy.
X-36 (December 2026)
Capacity strategy TT30 is published on Bane NOR’s website and on RNE's website.
Bane NOR involve interested parties and give information about where and how to submit input.
Contact Bane NOR
4.9.3.2 Capacity model and capacity partitioning
As of yet, Bane NOR has not implemented this process.
4.9.3.2.1 Capacity needs announcement
As of yet, Bane NOR has not implemented this process.
4.9.3.3 Capacity supply
As of yet, Bane NOR has not implemented this process.
4.9.3.4 Feasibility studies
Bane NOR offers feasibility studies as described in Chapter 4.2.8.
4.10 Capacity allocation principles for the rail freight corridors
The principles for capacity allocation capacity allocationA collective term teferring to the infrastructure manager's planning and allocation of infrastructure capacity as well as access to serice facilities and the services in these. in rail freight corridors affiliated with the OneStopShop (C-OSS OSSA one stop shop is a single point of contact where multiple services or solutions can be obtained.) can be downloaded from the RNE website(opens in a new tab).